Как сделать зажигание на лодочный мотор. Электронное зажигание на зарубежных лодочных моторах
Моторы «Вихрь» изготовляются с 1964 г. За это время выпущено несколько различных моделей, которые постоянно подвергались значительным изменениям с целью улучшения технических параметров, повышения надежности и удобства эксплуатации. В частности, моторы комплектовались последовательно системами зажигания с магдино МГ101, МГ101А, МВ-1 и электронной системой МБ-2. В настоящее время в эксплуатации находятся даже моторы первых выпусков. Естественно, у их владельцев возникают вопросы, связанные с ремонтом, заменой отдельных узлов и целиком системы зажигания.
Моторы «Вихрь» первых выпусков до октября 1972 г. комплектовались наиболее простым по конструкции магдино МГ101, не имевшем катушек освещения и подзарядки аккумуляторов. На основании магнето монтировались сердечник с первичной обмоткой катушки зажигания, имеющей 210± ±10 витков провода ПЭВ-2 диаметром 0,93 мм (7 рядов по 30 витков), два конденсатора емкостью по 0,3 мкФ и два прерывательных механизма.
Магдино МГ101А отличается наличием второй катушки питания освещения, имеющей 150±7 витков провода ПЭТВ диаметром 0,74 мм, установленной на месте конденсаторов, вынесенных из-под маховика. Это магдино имеет четыре вывода: два — к высоковольтным катушкам и два — для отбора электроэнергии в бортовую сеть освещения. Катушка питания бортовой сети обеспечивает напряжение 12 В мощностью 30 Вт, она по габаритам меньше катушки зажигания. Прерывательные механизмы магнето МГ101 и МГ101А одинаковые, величина зазора между контактами 0,3-0,4 мм регулируется с помощью отвертки через окно в маховике, расположенное диаметрально противоположно пазу крепления шнура аварийного запуска.
В моторах «Вихрь» и первых партиях «Вихря-М» применяли маховик с шестью постоянными магнитами, расположенными внутри обода с постоянным шагом 60°. В каталоге «Вихря» этот маховик имел номер 2.119.000, для мотора «Вихрь-М» — 4.
С начала 1971 г. на маховик не ставились два магнита (3-й и 6-й, считая от шпоночного паза по часовой стрелке), в результате чего шаг магнитов стал неравномерным (120-60-120-60°). Номера маховиков по каталогам не изменялись. При полной, на первый взгляд, идентичности маховики мотора «Вихрь» и «Вихрь-М» различны и не могут переставляться с одного мотора на другой. Величина опережения зажигания у мотора «Вихрь» — 38 ° (до верхней мертвой точки поршня 7,87 мм), у «Вихря-М» — 30° (5,02 мм). Эта разница получена за счет разворота на 8″ кулачка, расположенного на ступице маховика. На «Вихрь» можно устанавливать только маховики 2.119.000, а на «Вихрь-М» — 4.119.000. Отличить их можно по расположению кулачка на ступице маховика относительно шпоночного паза: на маховиках 2.119.000 отверстие для крепления кулачка смещено от оси паза на 10°, а на маховике 4.119.000 — на 18°.
С октября 1972 г. «Вихрь-М», а затем и «Вихрь-30» комплектовались более современной и надежной системой зажигания с магдино МВ-1.
На основании магдино установлены два стальных сердечника, два прерывателя и два конденсатора емкостью 0,3 мкФ. На одном сердечнике расположены две катушки системы зажигания. Каждая из них имеет 360±5 витков провода ПЭВ-2 диаметром 0,57 мм. На другом сердечнике расположены две катушки системы освещения, содержащие 150±5 витков провода ПЭВ-2 диаметром 0,86 мм. Катушки освещения вырабатывают ток напряжением 12 В при мощности 30 Вт.
Система комплектуется маховиком 4.119-700 с четырьмя постоянными магнитами, расположенными по окружности через 90°. Отличительная особенность маховиков — удлиненные полюсные башмаки на постоянных магнитах. Моторы, оборудованные электростартером, комплектуются маховиком с зубчатым венцом (номер по каталогу — 3.119-701).
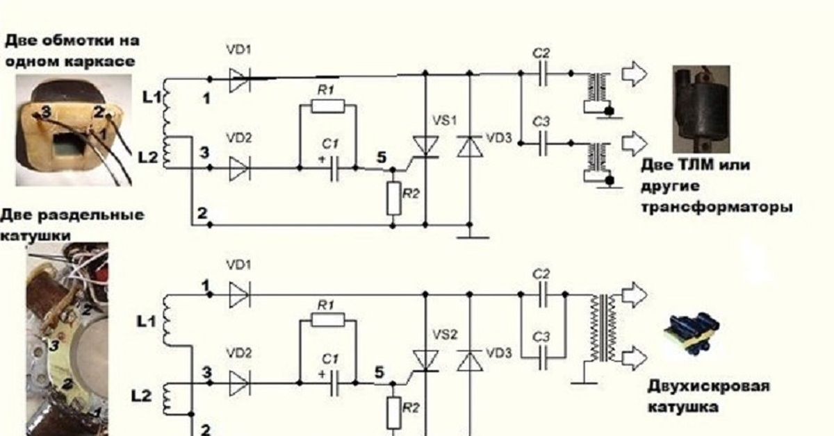
С 1982 г. на моторах «Вихрь» всех моделей устанавливается электронная бесконтактная система зажигания МБ-2. В этом случае в наименовании каждой модели мотора имеется слово «электрон».
Электронная система состоит из основания магдино МБ-2, двух высоковольтных трансформаторов ЦШ 5.
720-001-01, маховика с измененными полюсными башмаками (4.121-000; с венцом для электростартера — 4.121-000-01) и двух свечей зажигания. Из основания магдино выведены три пары проводов: белого цвета — от катушек освещения, синего — к трансформатору нижнего цилиндра, зеленого — к трансформатору верхнего цилиндра, красного (или черного) — к кнопке «стоп».
С целью повышения качества и надежности моторов и комплектующих их агрегатов в конце 1983 г. электронное магдино МБ-2 было модернизировано; переработана схема, понижены начальные обороты искрообразования. увеличена надежность конденсатора, датчика и т. д. Внешне отличить модернизированное магдино очень просто: оно имеет пять выводов проводов вместо шести на ранее выпускавшихся. На кнопку «Стоп» задействован один провод (красный, черный). Второй провод от кнопки «Стоп» соединяется с «массой» с помощью провода-перемычки.
В связи с отсутствием механических прерывателей и контактов электронное магдино не подвержено износу и не требует обслуживания и регулировок.
Электронный блок выполнен на бескорпусных элементах, защищен заливкой компаундом и разборке и ремонту не подлежит. Поэтому относиться к электронному магдино следует бережно, не перекручивать выходящие провода, предохранять от ударов и быть особенно внимательным при эксплуатации с системой, имеющей аккумуляторную батарею. Следует помнить, что замыкание проводов, ведущих к трансформаторам, на плюс (+) аккумуляторной батареи приводит к выходу из строя магдино. Поэтому до начала ремонтных работ следует отключить аккумуляторную батарею. В случае отсутствия или ослабления искры следует проверить целостность проводов и отсутствие замыкания или загрязнения кнопки «Стоп
Как сделать лодочный мотор своими руками: чертежи, варианты сборок и рекомендации
У каждого начинающего или же опытного рыбака рано или поздно возникает желание заменить обыкновенную лодку на моторную. Покупка такого важного элемента, как мотор, является достаточно серьезной, поэтому не каждый мужчина сможет приобрести для себя подобную вещь.
Оказывается, самодельный мотор достаточно просто сделать собственными руками из подручных приспособлений, имеющихся в наличии, но тех, которые уже не функционируют. Лодочный мотор своими руками по функциональности ничем не отличается от покупного, помимо ручного изготовления. Чтобы изготовить самостоятельно подобное изобретение нужно рассмотреть особенности и прочие важные нюансы, которые помогут в этом непростом деле.
Водометные типы двигателей и их преимущества
Ключевым преимуществом подобных двигателей выступает то, что у них нет незащищенных вращающихся составляющих, находящихся в воде.
Поэтому его относят к категории наиболее безопасных. Работа такого мотора не нарушается под воздействием сторонних предметов, одними из которых могут выступать подводные водоросли. Наиболее подходящими водометы будут для таких мест:
- мелководные водоемы или же те, где глубина небольшая
- в той местности, где мелких участков очень много;
- в реках и озерах, где подводная растительность очень буйная;
- на водоемах, где имеются перекаты.
Можно с уверенностью сказать, что водометные моторы могут стать хорошей заменой для так называемого подвесного мотора, так как этот вид двигателей позволяет пройти без препятствий лодке там, где не сможет этого сделать прочий вариант мотора. Не менее важной особенностью водометного двигателя выступает то, что в заборной трубке имеется миниатюрная решетка, не позволяющая проникать вовнутрь всевозможным посторонним элементам. Единственное, чего можно ожидать, это попадание обыкновенного речного песка, но он не сможет привести к серьезным аварийным ситуациям.
Особенности изготовления собственными руками водометного мотора, предназначенного для лодки
В том случае, если вы желаете изготовить качественный двигатель водометного типа, то наилучшим базовым мотором может стать мотор бренда Ветерок. Ничего особенного в этом нет, так как именно этот мотор оснащен всеми необходимыми запасными элементами, которые могут понадобиться в процессе изготовления двигателя. Приобрести его можно практически в каждом рыболовном магазине или же в сети Интернет.
После того, как будет осуществлена модернизация приобретенного базового мотора, то вес водометного двигателя будет увеличен буквально на 1 кг, что не существенно для лодок любого типа. При правильном изготовлении мотора он сможет в последующем разгонять лодку до 25-30 км/час при грузоподъемности лодки в 450 кг. Для того, чтобы создать водометный двигатель из базового мотора нужно приобрести такие дополнительные элементы:
- мотор специального типа Ветерок, который оснащен фланцем;
- водосборник и его развертка;
- редуктор выпрямитель;
- сварочный аппарат;
- ступица;
- водостойкий клей;
- штуцеры;
- чертежи и схемы двигателя.
Важным нюансом перед тем, как сделать самодельный мотор, является то, что максимально ответственно нужно подойти к процессу подготовки. При безответственном подходе мотор может очень быстро выйти из строя. При выборе всех комплектующих элементов важно выбирать только надежные, чтобы мотор работал исправно.
Для обеспечения проходимости на поверхности воды и так называемой маневренности лодки в последующем, в водосборнике должно быть сделано специальное углубление. Также оно позволяет уменьшить показатели гидродинамического сопротивления. Это возможно сделать только благодаря тому, что передняя кромка, находящаяся в верхней части, располагается на 35 мм выше, нежели уровень лодочного дна.
Чтобы собственноручно собрать мотор нужно иметь самый обыкновенный редуктор. Его нужно посредством использования фланца закрепить на двигателе. После этого действия в руки следует взять металлическую заготовку, на которой нужно нарисовать развертку водосборника, так называемой обечайки и лопастей в количестве 6-ти штук.
С помощью гибридных вальцов и напильника необходимо изготовить заготовки, которые будут иметь максимально правильную форму. Для этого можно использовать оправку или сделать этот процесс вручную. Для того чтобы соединить между собой поперечные и продольные швы камеры водомета и водоотвода приступают к сварочным работам. Не стоит забывать о том, что в конструкции водомета также должна быть ступица, размещающаяся на самом бобышке готового изделия.
Как только водомет будет полностью готов, его вес должен составлять порядка 20-ти кг. В продаже чертежи водометов подобного типа встречаются очень редко. Поэтому его следует создать самостоятельно или же найти в просторах Интернета.
Изготавливаем регулируемый мотор электрического типа из дрели
У многих достаточно предприимчивых рыбаков возникает мысль создать собственный электромотор из дрели или же из шуруповерта. Их особенность состоит в том, что они также осуществляют свою деятельность на аккумуляторах, как и промышленные образцы.
Чтобы изготовить подобное устройство собственноручно, компоновка для этого агрегата будет всегда одинаковой:
- в качестве источника питания нужно взять аккумулятор;
- в качестве двигателя будет выступать электромотор;
- для перемещения в будущем средства по воде необходимо взять гребной винт, оснащенный редуктором;
- блок управления будет давать возможность поворачивать лодку в процессе движения и следить за скоростью управления электрического мотора.
Все эти элементы, которые требуются для создания такого мотора, каждый мужчина может запросто найти в шуруповерте или же дрели. Если вы решите применить электродрель, то в будущем вы должны побеспокоиться о том, чтобы он размещался максимально далеко от поверхности воды. Если вода попадает хотя бы в небольшом количестве на блок управления, то это может сразу же остановить лодку в процессе движения посреди водоема.
Чтобы изготовить из дрели или же шуруповерта электрический мотор, важно позаботиться о подготовке таких важных инструментов и элементов, как:
- ножницы, предназначенные для резьбы по металлу;
- набор сверл и электродрель;
- аппарат для сварки;
- шлифовальные и отрезные круги вместе с болгаркой;
- для мотора нужно приобрести электродрель;
- чтобы закрепить мотор, в дальнейшем необходимы струбцины кустарного изготовления или же заводского типа;
- для закрепления мотора на так называемом транце лодки можно взять редуктор от такого устройства, как болгарка;
- трубки, предназначенные для соединения мотора и создания штанги;
- металлический круглый прут, который в последующем будет использован для вала мотора;
- для винта гребного типа можно взять листовой металл.

Процесс создания винта гребного типа
Каждый мужчина знает, что такое устройство, как дрель, функционирует на достаточно огромных оборотах, а они, как известно, для винта гребного типа выступают совершенно неприемлемыми. В такой ситуации необходимо сделать действие, которое позволит немного уменьшить обороты. Для этого устанавливается редуктор, который все обороты, передающиеся на винт, уменьшает хотя бы в несколько раз. Исходя из того, каким будет конструкционное решение будущего мотора, таких редукторов может понадобиться несколько. Основная задача верхнего редуктора состоит в том, чтобы понизить обороты к примеру с 2000 до 300 за минуту. Именно это позволит лодке нормально перемещаться по водоему. Использование нижнего редуктора предусмотрено для установки винта гребного вида в горизонтальном направлении.
Чтобы изготовить пропеллер, предназначенный для гребного винта, нужно на небольшом отрезке стали осуществить его разметку. Диаметр такого металлического листа не должен превышать 130-150 мм.
Идеальным вариантом будет нержавейка, но в таком случае нужно приготовиться к тому, что работа с ней будет достаточно сложной. В центральной части квадрата из металла нужно просверлить небольшое отверстие, предназначенное для посадочного винта.
Прорези в диагональном направлении следует сделать так, чтобы по центру лист остался целым на 25-30 мм. Как только этот процесс будет осуществлен, можно переходить к процессу создания формы лопастей. Внешне они должны иметь округлый вид. Для того чтобы в процессе работы лопасти не осуществляли вибрацию, нужно следить за тем, чтобы при изготовлении их размер был одинаковым. После этого лопасти располагают друг к другу под определенным углом, и важно учитывать направление лопастей в процессе вращения.
Прочие устройства, используемые для создания лодочного двигателя
Способов для создания мотора на самом деле существует достаточно много, главное, правильно подойти к процессу подбора сопутствующих деталей и максимально подходящей базы.
Помимо шуруповерта можно осуществить использование мотоблока или же триммера. Но наилучшие технические характеристики будет иметь лодочный мотор из бензопилы своими руками.
За счет того, что топливный расход в подобном виде мотора минимальный, зачастую его изготавливают именно из этого устройства. При этом бак будет иметь прозрачный вид. Самодельный винт, выступающий в качестве пропеллера, зачастую делают из дюраллюминия. Кромки должны быть тщательно заточены, а лопасти винта иметь изгиб в 10мм. Кольцевая насадка, которая обязательно используется для изготовления такого мотора, предназначена для того чтобы защитить лодку от повреждений в процессе работы.
С помощью переходников между собой нужно соединить винт и вал двигателя. Из газонокосилки нужно достать стартер. Используя предварительно подготовленный чертеж, можно приступать к созданию мотора из такого элемента, как триммер.
Мотор также можно соорудить из стартера, взятого с такого устройства, как мотоблок. Чтобы собрать четырехтактную модель, применяют топливную систему обыкновенного типа, но следите за тем, чтобы отличные показатели качества были именно у помпы, предназначенной для перекачки воды.
Если имеется какой-нибудь старый двигатель, то с него можно снять так называемый дейдвуд.
Над таким элементом, как карбюратор нужно осуществить установку топливного насоса таким образом, чтобы не было ни малейшего соприкосновения с коромыслом. Для закрепления можно использовать фиксаторы. Коленчатый вал стоит закрепить непосредственно над шестерней в верхней части. Водяную помпу следует установить под дейдвуд. Для свободной работы нижнего штока можно воспользоваться рессорами.
Лодочный мотор, созданный из бензопилы
Лодочный мотор Москва 10, ремонт которого является несложным, можно изготовить весьма просто из такого устройства, как бензопила. Для его изготовления нужно взять винтовой механизм, так называемый редуктор и в обязательном порядке движок.
- На место стрелы цепного вида, которая должна быть предварительно снята, нужно вмонтировать гребной винт.
- Муфта требует доработки. Чтобы осуществить этот процесс, следует заменить пружину и выточить чашку, параметр которой будет немного меньше.

- Крышку муфты и непосредственно саму чашку следует соединить между собой с помощью специально подготовленных скоб. Посредством использования шайб и винтов необходимо зажать скобы.
- Планкой и винтом нужно закрыть соединительный штифт.
- С помощью швеллера соединить двигатель совместно с валом.
- Важно сделать так, что между чашкой муфты и так называемой рамой опорного типа оставалось небольшое отверстие.
- Редуктор следует вмонтировать в другой стороне вала.
Как только между собой будут соединены вал и винт, в обязательном порядке стоит залить масло трансмиссионного образца. После этого сверху нужно поместить крышку и зафиксировать ее посредством использования герметика хорошего качества.
Особенности собственноручного изготовления подставки для лодочного мотора
Если у вас имеется лодка, оснащенная мотором съемного образца, то присутствие подставки в подобной ситуации просто необходимо. В первую очередь она предназначена для удобного хранения, легкого обслуживания и максимально комфортной транспортировки.
Естественно, ее можно приобрести в магазине, но как показывает практика, изготовить ее собственными руками сможет абсолютно каждый мужчина. Все необходимые элементы для изготовления подобного сооружения можно самостоятельно подготовить из любого вида металла или же досок. В процессе обработки все-таки элементы из дерева будут на порядок предпочтительней, нежели металлические. При этом дерево так же, как и металл, способно выдержать на себе любой вес мотора.
Подобную стойку можно очень просто изготовить из досок двухдюймового типа. Опорные брусья, размещающиеся в нижней части, укрепляются к стойкам подобного сооружения, которые соединены между собой поперечиной. В направлении подвески лодочного мотора необходимо выпустить большой конец планки. Не стоит забывать о том, что у готовой подставки для мотора также должны быть подкосы. Их крепление происходит к основным опорам, размещенным на достаточно прочных петлях. С помощью двух металлических уголков их нужно закрепить в рабочем состоянии.
Полка с бортиками может быть создана для максимально удобного использования. На нее можно будет класть небольшие детали, инструменты и крепежи, которые нужны в конкретный момент. Для удобства также можно установить моторную планку под небольшим углом. Собрать подставку, предназначенную для хранения лодочного мотора, можно буквально за 1 вечер. Использовать ее можно абсолютно для любого типа двигателя для лодки.
Ключевым материалом для формирования будет выступать дерево. Для этого берут брусья, имеющие сечение 45х60 мм. Что же касается размеров, то нужно выбрать такие параметры: 45х250хх350 мм. Позаботьтесь о покупке шайб, болтов, гаек и необходимого крепления.
Со всех сторон вначале нужно хорошо обстругать брусья и собрать в пазы. Что же касается изготовления опорной доски, то сюда нужно брать только твердую древесину. На крепления необходимо собрать все детали. Чтобы прочность элементов была высокой, важно смазать их клеевым составом. Вначале нужно поперечные перекладины установить на опоры, после этого соединить между собой опоры со стойками.
Как только клей подсохнет, следует установить доску. Как только все механические работы будут завершены, стойка может быть покрыта краской и теперь она готова к эксплуатации.
Лодочный мотор своими руками (видео)
Вернуться к списку публикаций
16.08.2018
Самодельные лодочные моторы из триммера или бензопилы
У рыбаков иногда появляется необходимость переделать простую лодку в моторную. Но купить готовый двигатель дорого, и не каждый может себе это позволить. Из ненужных вещей, которые найдутся в каждом доме, можно сделать самодельный лодочный мотор.
Из чего можно сделать лодочный мотор
Мотор можно изготовить различными способами, главное — выбрать подходящую основу и дополнительные детали. В качестве основы подойдет двигатель от триммера или мотоблока, а также шуруповерт.
Наилучшими характеристиками обладает лодочный мотор из бензопилы.
Из триммера
Мотор для лодки из триммера экономит топливо и имеет прозрачный бак. Пропеллер (самодельный винт) делают из дюралюминия. Лопасти винта выгибают до 10 мм, кромки тщательно затачивают. Его надевают на место триммерной головки. Чтобы во время работы лопасти винта не повредили лодку, используют кольцевую насадку. Вал двигателя и винт соединяются переходниками. Стартер вынимают из газонокосилки. Мотор из триммера делают по подготовленному заранее чертежу.
Из шуруповерта
Если использовать аккумуляторный шуруповерт, то получится хороший самодельный двигатель. Для изготовления лучше выбирать прибор с напряжением 12 В. Процесс изготовления электромотора для лодки своими руками из шуруповерта:
- Гребной винт должен иметь подъемный механизм, поэтому его крепят к транцу двигателя и фиксируют рамками и пластинами.
- Струбцины оснащают кольцами. Через них прокладывают трубку с валом.
Вал изготавливают из стальной проволоки или прутка. - Внутри трубки запрессовывают подшипники. Они обеспечат стальному валу легкое скольжение.
- Чтобы уменьшить обороты электромотора, устанавливают редуктор от болгарки. Верхнюю часть вала зажимают в патроне шуруповерта.
- Пропеллер изготавливают из нержавейки, толщина листа которой составляет 2,5−3 мм.
Из мотоблока
Из стартера мотоблока можно изготовить мотор для двигателя. Для сборки четырехтактной модели используют простую топливную систему, но водяная помпа должна быть высокого качества. Со старого лодочного двигателя снимают дейдвуд. Топливный насос устанавливают над карбюратором так, чтобы он не соприкасался с коромыслом, и закрепляют фиксаторами. Над верхней шестерней крепится коленчатый вал. Под дейдвуд монтируют водяную помпу. Если установить рессоры, то нижний шток будет свободно работать.
Много других интересных самоделок из подручных материалов вы найдете здесь.
Характеристики лодочных моторов
В первую очередь следует обращать внимание на размер и мощность двигателя.
Чтобы корма лодки не опускалась под воду, нельзя использовать слишком тяжелые устройства. Просты в обслуживании и имеют легкий вес двухтактные модели. Четырехтактные варианты устанавливают на больших лодках.
Мощность
Двигатель большой мощности может перевернуть лодку во время старта. Чтобы этого не произошло, нужно знать, какой мощностью должно обладать устройство. На лодку размером до 7 м устанавливают мотор 8−9 л. с. Для маленькой лодки длиной 5 м достаточно будет двигателя мощностью до 5 л.с.
Рабочее напряжение
На моторе расположен маховик с магнитами. Маховик состоит из катушки зажигания и сердечника с проводом. Катушка зажигания питается электрическим током, который образуется внутри провода сердечника. Из катушки ток поступает к свечам. Установленная под моховиком катушка генератора вырабатывает напряжение 6−40 В, а рабочее напряжение двигателя должно составлять 12 В. Исправить ситуацию помогает установленный регулятор. Когда обороты двигателя увеличиваются, возникающие скачки напряжения поглощаются аккумулятором.
Редуктор и его влияние на работу
Угловой редуктор для лодочного мотора — это отдельный узел, который работает совместно с электродвигателем. Агрегат легкий и имеет компактные размеры. Но, несмотря на эти данные, он обладает большим КПД и способен выполнить много работы. Крепление редуктора поможет снизить частоту вращения, так как переводит имеющуюся энергию в механическую и передает ее на выходной вал. При этом передача крутящего момента останется высокой.
Делаем лодочный мотор своими руками
Самодельный подвесной лодочный мотор можно изготовить из бензопилы своими руками. Он состоит из мотопилы (движка), редуктора и винтового механизма. Пошаговая инструкция:
- Гребной винт монтируют на место цепной стрелы, предварительно удалив ее.
- Муфту необходимо доработать. Для этого вытачивают чашку на несколько размеров меньше и заменяют пружину.
- С помощью скоб соединяют чашку и крышку муфты. Скобы зажимают винтом и шайбой.
- Соединительный штифт между чашкой и валом закрывается винтом и планкой.

- Вал и двигатель соединяют швеллером.
- Между опорной рамой и передней чашкой муфты должен оставаться небольшой промежуток.
- К другой стороне вала монтируют редуктор.
- Для поворотного мотора устанавливают кусок трубы. Он предназначен для крепления направляющей. Диаметр стержня должен совпадать с размером шестигранной детали.
После скрепления винта и вала, обязательно заливают трансмиссионное масло. Сверху монтируют крышку и фиксируют ее герметиком.
С коробкой передач
Собрать модель с коробкой передач сложно, так как требуется качественный коннектор. Для мотора можно использовать четырехтактный двигатель и широкие толкатели. Коробку передач устанавливают возле верхнего фланца. Проводку тщательно изолируют, это поможет избежать коротких замыканий. Герметиком перекрывают верхний шток и карбюратор. Мотор оборудуют качественным водяным насосом.
Крепления для установки на лодку
Место крепления лодочного мотора называется транцем.
Эта деталь должна быть прочной и надежной. Чтобы правильно спроектировать деталь, внимательно изучают технические характеристики лодки и мотора, так как транец создает дополнительную нагрузку. Транец для надувной лодки состоит из:
- пластины;
- крепежных дуг;
- рыма.
Края водоустойчивой фанеры обрабатывают наждачной бумагой. Петли для металлических скоб устанавливают на пластину. Крепежные дуги изгибают с помощью станка, можно сделать это вручную. Рымы изготавливают из пластика или покупают в магазине.
Лодочный мотор своими руками: из триммера и шуруповерта
Переделать обычную лодку, даже резиновую, в моторку проще простого: нужно установить на нее бензиновый двигатель. Электрический нашими рыбаками не ценится: тяжелый, малый запас хода и подзарядить его во время длительной рыбалки нет никакой возможности. Однако стоимость даже самого простого варианта для лодки изрядна – 20–30 тыс. р.
Делаем самодельный лодочный мотор
Мотор из триммера: особенности
Идея, использовать в качестве лодочного двигатель от чего-нибудь другого, приходила в голову не одному домашнему мастеру.
В результате мотор для лодки своими руками научились делать из газонокосилки, шуруповерта, и, конечно, бензокосы. Конечно – потому что стоимость бензокосы по сравнению с мотором на порядок меньше, а мощность привода вполне приемлемая.
Мотор из триммера сделать проще всего, так как прибор обладает всеми нужными механизмами:
- экономичный двигатель – особенно если речь идет о четырехтактном. В большинстве случаев используется, конечно, двухтактный, так как стоимость его ниже;
- встроенный топливный бак, почти всегда прозрачный, так что уровень топлива легко контролируется;
- готовые элементы управления – стартер, газ;
- штанга с жестким валом, который передает крутящий момент.
Единственная сложность при переустановке мотора – разные задачи, для которых разрабатывались двигатели. Привод на бензокосе работает с большими оборотами и малым крутящим моментом, в то время как лодочный должен делать все наоборот.
Поэтому, чтобы соорудить лодочный мотор из триммера понадобятся и инструменты, и чертежи. На фото – пример использования бензокосы в качестве привода.
Необходимые инструменты и материалы
- Триммер – для небольшой резиновой лодки достаточно аппарат мощностью в 0,7–0,8 кВт. Как утверждают пользователи, даже с таким приводом лодка двигается со скоростью 5–7 км/час. Для стальной используются более мощные приводы. При этом нужно учитывать еще и вес машины.
- Дюралюминий для винта, толщина 2 мм.
- Струбцина или другое приспособление, для того чтобы закрепить двигатель на лодку.
- Сварочный аппарат – без него можно обойтись только в том случае, если все необходимые детали закупаются.
Технология изготовления
Лодочные моторы из триммера изготавливаются двумя способами: все детали, наподобие винта, покупаются либо производятся своими руками. Второе решение потребует больше усилий, но и меньше затрат.
Как таковой чертеж нужен не для самого привода, а при изготовлении самодельного винта. Размеры последнего зависят от мощности привода и массы лодки. Винт с параметрами 100*30 мм вполне способен двигать транспорт весом до 120 кг.
- Проще и быстрее соорудить мотор для лодки из триммера, если выбрать модель с прямым валом. Если используется аппарат с изогнутым валом – штанга выгнутой формы, ее придется почти полностью переделывать, так как стальной трос в принципе не может передавать доставочный крутящий момент. В этом случае трубку нужно будет изготовить своими руками из дюраля, затем впрессовать в нее бронзовую втулку, оставшуюся после разборки гнутого вала, и вставить заново подогнанный пластиковый держатель.
- Самодельный винт вырезается из пластинки дюралюминия по чертежу, кромки затачиваются. Лопасть должна иметь изогнутую форму, для этого их по очереди отгибают на 10 мм. Винт всегда можно подкорректировать, подрезав или изогнув сильнее лопасти, если его работа при испытаниях окажется неудовлетворительной.

- Винт устанавливается вместо триммерной головки. Обязательно использование кольцевой насадки, иначе лопасти могут пропороть материал лодки или повредить его. На фото – крепление винта.
- Через интернет можно найти готовые наборы для переделки бензокосы в плавсредство. Он включает в себя привод и переходники к валу. Переходники универсальны, что позволяет обойтись без переделок изогнутой штанги и вала. Часто в такой комплект входит струбцина. В этом случае вся работа сводится к сборке модификации.
- Управление – ручка стартера, может использоваться от триммера. Но если оно неудобное, что бывает часто, его заменяют любым подходящим переключателем – от велосипеда, например.
- Самодельные лодочные моторы из триммера закрепляются струбциной на лодочный транец.
На видео процесс преобразования бензокосы в лодочный привод рассмотрен более подробно.
Источник: http://fermerteh.ru/lodochnyj-motor-iz-trimmera
Лодочный мотор из триммера — как сделать своими руками, инструкция по переделке
О замене магазинного мотора для лодки альтернативным двигателем задумывался каждый рыбак.
Его научились создавать из газонокосилок, бензокос и даже шуруповертов, поскольку их стоимость в разы ниже цены уже готового образца. Самый подходящий вариант – триммер, поскольку это устройство оснащено всеми необходимыми элементами и механизмами.
Преимущества использования триммера
Использование триммера для создания лодочного мотора имеет ряд преимуществ:
- гораздо дешевле готового мотора для лодки;
- минимальное израсходование топлива;
- небольшой вес;
- надежность;
- герметичность конструкции;
- наличие готовых элементов для управления;
- встроенный бак и т.д.
Благодаря этим качествам триммер занимает первое место среди других возможных для переделки вариантов.
Особенности самодельного двигателя
При переоборудовании мотора стоит учитывать, что их разрабатывали для выполнения разных функций. Триммер функционирует на больших оборотах и маленьком крутящемся моменте, а лодочный мотор должен выполнять все наоборот.
Поэтому переделка устройства требует специальных инструментов и даже чертежа.
Двигатель из триммера соорудить удобнее и проще, поскольку он имеет ряд нужных составляющих механизмов:
- очень экономный двигатель;
- вмонтированный неокрашенный бак для горючего, позволяющий легко контролировать количество топлива;
- наличие в устройстве стартера и газа;
- штанга, оборудованная жестким валом.
Остается только докупить недостающие детали или сделать их самостоятельно и можно приступать к изготовлению двигателя для лодки.
Триммер функционирует на больших оборотах и маленьком крутящемся моменте, а лодочный мотор должен выполнять все наоборот
Что можно сделать
Существует несколько возможных вариантов доработки триммера под мотор для плавательного средства.
Вариант №1. Очень простой способ, но требует дополнительных финансовых затрат.
Понадобится приобрести такие детали:
- Струбцина для крепежа устройства к транцу лодки.

- Гребной винт. Можно приобрести уже готовый набор через интернет, поскольку в магазинах подобного товара может и не быть. В комплектацию входит специальный привод, выполненный из нержавейки, а также универсальные переходники для гибкого вала триммера, что позволяет не заморачиваться с тем подойдут они к вашей модели бензокосы или нет.
Совет! Иногда в комплектации может быть струбцина, поэтому прежде чем ее покупать уточнить, что входит в комплект.
Чертеж крепления к триммеру указан в инструкции. Для монтажа понадобится около получаса.
Вариант №2. Для переделки понадобится угловой редуктор от болгарки, винт, который можно вырезать из листа нержавейки, а также сальники и подшипники для крепежа. Этот способ позволяет получать добиться максимальных оборотов, несмотря на небольшой шаг винта. В полевой обстановке устройство требует дополнительной регулировки, которая выполняется с помощью пассатижей.
Вариант №3.
Этот способ выполняется максимально собственноручно. Рассмотрим его более детально на примере бензокосы с двухтактным мотором объемом в 25 см3. Устройство весом в 4,5 кг и мощью 700 Вт оснащено гнутой ногой. Триммер с такой мощность позволяет передвигаться лодке со скоростью примерно в 5-7 км/час.
Для переделки понадобится угловой редуктор от болгарки, винт, который можно вырезать из листа нержавейки, а также сальники и подшипники для крепежа
Что потребуется
Для изготовления потребуются материалы, а также инструменты:
- Триммер.
- Дюралюминий с толщиной в 2 мм. Он необходим для винта.
- Струбцина или любое иное приспособления для крепежа устройства к лодке.
- Аппарат для сварки.
- Крепежные элементы.
- Дополнительные инструменты для работы.
Все необходимые элементы можно купить или изготовить самостоятельно. Чертеж может понадобиться для разработки самодельного винта, но не для привода.
Размеры винта напрямую зависят от мощности привода, а также от веса плавательного средства. Например, винт с размерами 10х3 см способен передвигать транспорт массою около 120 кг.
Инструкция по изготовлению
Чтобы изготовить лодочный двигатель из обычного триммера понадобится выполнить следующие действия:
- Ни в коем случае не выбрасывайте и не теряйте гаек, поскольку компании разработчики используют свой собственный тип резьбы, который не является метрическим или дюймовым
Переделать гнутый вал. Для этого следует извлечь штатную гайку, которая расположена в бобине с леской. Она выглядит как небольшая трубка длиною 2 см и имеет внутреннюю резьбу. Ее можно разделить на две полноценные гайки.
Совет! Ни в коем случае не выбрасывайте и не теряйте гаек, поскольку компании разработчики используют свой собственный тип резьбы, который не является метрическим или дюймовым. Далее необходимо снять накладку из пластмассы, которая находится на кнопке газа.

На конце выгнутой штанги отсутствуют роликовые подшипники, вместо них стоит обычная втулка из бронзы, еще известна как подшипник скольжения, ее необходимо извлечь. Для этого понадобится ее аккуратно вырезать, предварительно отвинтив гайку и устранив из трубки металлический и дейдвудный вал.
Освободившись от бронзовой втулки можно приступить к выбиванию протектора гибкого вала, который сделан из пластика. Совет! Стальную трубу можно выбросить, поскольку выровнять ее не получится. Вместо нее используем дюралюминиевую трубку с соответствующим диаметром.
В дюралюминиевую трубку монтируем бронзовую втулку и аккуратно впрессовываем ее по канве с помощью молотка. Затем берем пластиковый протектор, немного его подрезаем в диаметре и плотно монтируем в трубу.
Совет! Когда наружный диаметр трубки больше и не пролезает в крепежное отверстие на моторной головке, потребуется его проточить до нужного размера. При необходимости можно соорудить более длинный вал используя трубку желаемой длины, и установив вместо гибкого вала требуемой длины стальной пруток.

- Создание винта. Для него используем дюралюминиевую полоску с размерами 10х3 см и обрабатываем ее согласно с чертежом, затем аккуратно затачиваем кромки. Шаг винта должен быть около 10 мм, поэтому следует каждую лопасть отогнуть на 1 см вверх. Для крепежа достаточно использовать гайку. Шпонка не потребуется, в случае, если винт что-то заденет, то мотор автоматически остановится. Регулировать его очень просто с помощью пассатижей. Если создаваемые винтом обороты незначительные, можно немного укоротить лопасти. Совет! Создайте специальную кольцевую насадку, чтобы винт случайно не задел баллоны.
- Сектор газа. Вместо родной пластмассовой накладки можно установить на корпус обычный переключатель скоростей от велосипеда. По желанию можно сменить курс выхлопных газов и направить их в сторону винта.
- Крепеж вала к мотору. Из обычной ламинированной фанеры можно создать две накладки, которые необходимы для крепежа мотора к головке, и с помощью четырех винтов как следует зажать вал.
При необходимости на момент транспортировки устройства вал можно будет отсоединять.
Для обкатки самодельного двигателя понадобится бак бензина (0,5 л.) с маслом в соотношении 1:40. Один бак топлива позволяет преодолеть около 10 км территории. Скорость плавательного средства с таким мотором находится в пределах 5,6 – 7,9 км/час в зависимости от загруженности лодки.
Блиц-советы
- Гораздо проще переоборудовать триммер с прямым валом. Если штанга имеет изогнутую форму, ее понадобится полностью менять, поскольку стальной трос не сможет передавать нужный крутящийся момент. Чтобы изменить изогнутый вал понадобится использовать дюралюминиевую трубку, впрессовывать в нее втулку из бронзы и монтировать в соответствующе подогнанный держатель.
- Винт следует создавать по чертежу из дюралюминия. При необходимости его размеры всегда можно откорректировать.
- Монтаж винта следует проводить на месте триммерной головки.
Обязательно сделайте кольцевую насадку, чтобы защитить баллоны. - В интернете можно заказать готовые наборы и сэкономить время на создании элементов самостоятельно. В комплектации есть все необходимые переходники к валу и привод, иногда в комплект входит даже струбцина.
- Управлять устройством можно используя ручку стартера, но очень часто она неудобна в использовании. Ее можно с легкостью заменить, на обычный переключатель скоростей от велосипеда.
- Для крепежа двигателя используется струбцина, а сам крепеж производится на лодочный транец.
0,00, (оценок: 0) Загрузка…
Источник: https://lakeking.ru/lodka/motor/iz-trimmera.html
Мотор для лодки из редуктора и шуруповерта
Если у вас имеется в наличии лодка, но нет мотора — его легко сделать своими руками. Для этого потребуется редукторный блок от болгарки, дрель или шуруповерт с аккумуляторной батареей, а также обрезки трубок и крепежные элементы, которые найдутся в каждой мастерской.
Сборка мотора: основные этапы работ
Первым делом разбираем болгарку и достаем блок редуктора, который также нужно будет разобрать и очистить от смазки. Затем собираем все обратно — в отверстие в конусной шестеренке вставляем длинную шпильку и фиксируем ее гайкой. Не забываем смазать шестеренки солидолом.
Корпус редуктора через заводские отверстия прикручиваем на винты к небольшой металлической пластине. Затем на шпильку накручиваем гайку, надеваем втулку (ее можно сделать из трубки подходящего диаметра) и зажимаем еще одной гайкой с шайбой.
Далее насаживаем на шпильку пластиковый двухлопастной винт, предназначенный для лодочных моторов. Фиксируем его колпачковой гайкой. На шпильку надевается трубка, в которую запрессовывается гайка — в нее вкручивается болт и поджимается контргайкой. На трубку надевается труба больше диаметра и прикручивается к корпусу редуктора при помощи алюминиевых уголков.
Установка привода и крепление к лодке
В большую трубу вставляется резиновая заглушка с отверстием по центру под болт.
Шляпку болта нужно сточить, чтобы можно было вставить в патрон аккумуляторной дрели или шуруповерта (вместо болта можно использовать и шпильку). На последнем этапе делаем кронштейны из стальных уголков для крепления к лодке.
Оцените запись
Источник: https://sdelairukami.ru/motor-dlya-lodki-iz-reduktora-i-shurupoverta/
Изготовление лодочного мотора из триммера — алгоритм, чертеж
В наши дни обычный бытовой триммер – это не только инструмент для ухода за садом и придомовым участком.
Это еще и основа для самостоятельной сборки различных полезных в хозяйстве агрегатов, в перечень которых входит лодочный мотор на базе триммера.
Одно из главных преимуществ лодочных моторов из мотокос заключается в простоте их сборки и легкости в обслуживании. Благодаря этому справиться с изготовлением и эксплуатацией лодочного ДВС из триммера сможет даже новичок.
Способы изготовления лодочного мотора из триммера
Существует три способа изготовления лодочного мотора из триммера.
Между собой они различаются используемыми деталями и принципом самостоятельной сборки.
Метод № 1
Этот способ выделяется своей простотой и экономичностью.
Для работы потребуется подготовить:
- струбцину, которая необходима для крепления устройства на транце лодки;
- гребной винт – его можно купить в уже готовом виде в магазине. В стандартную комплектацию узла входит привод, сделанный из нержавеющей стали, и переходники, которые нужно подключить к гибкому валу хозяйственной мотокосы. Некоторые модели винтов поставляются в продажу вместе со струбцинами, поэтому покупателю потребуется заранее уточнить набор деталей, входящих в комплект поставки.
Как правило, в наборе к винту есть уже готовый чертеж. Это дает возможность сэкономить на поиске необходимых для работы схем. На монтаж лодочного мотора уходит примерно 1–1,5 часа.
Метод № 2
Для сборки лодочного ДВС изготовителю потребуется подготовить угловой редуктор, который можно снять из болгарки.
Также для переделки необходим гребной винт – его можно вырезать из листа нержавейки и согнуть полученные лопасти под нужным углом.
Несмотря на сравнительно небольшой шаг полученного винта, этот способ переделки дает возможность добиться от двигателя максимально возможных оборотов. Единственный минус – это необходимость дополнительной регулировки двигателя, для которой можно воспользоваться пассатижами.
Метод № 3
Этот способ отличается от других возможностью сделать некоторые детали для лодочного двигателя своими руками. Для этого потребуется 2-тактный бензиновый ДВС с объемом цилиндра 25 см3.
Мощность ДВС от триммера не должна составлять менее 0,7 кВт, а его вес – не более 4,5 кг. Агрегат должен быть оборудован гнутой ногой.
Двигатель от триммера, отвечающий всем этим параметрам, даст возможность передвигаться на лодке со скоростью от 5 до 8 км/ч при минимальной расходе горючего. О принципах его изготовления более детально расскажем ниже.
Как сделать лодочный мотор своими руками из триммера?
Чтобы собрать мотор из триммера на лодку, изготовителю потребуется подготовить следующее оборудование и материалы:
- бытовая мотокоса;
- струбцина.
Если ее нет, то можно воспользоваться любым другим креплением для надежной фиксации мотора на лодке; - лист дюралюминия, толщина которого не должна составлять менее 2 мм;
- сварочный аппарат;
- комплект крепежей;
- набор отверток и гаечный ключей.
Для сборки самодельного гребного винта изготовителю потребуются чертежи. В них должны быть указаны точные размеры лопастей и способ их фиксации на оси.
При этом нужно помнить, что чем ниже мощность используемого привода и масса лодки, тем меньше должны быть лопасти. К примеру, для лодки с массой не более 120 кг подойдет винт с лопастями 10×3 см.
После подготовки оборудования и тщательного изучения чертежей можно приступать к сборке самоделки.
Алгоритм работы должен выглядеть следующим образом:
- В первую очередь изготовителю потребуется доработать гнутый вал. Сначала нужно демонтировать заводскую гайку, помещенную в бобину с предварительно намотанной леской.
Сама гайка по форме напоминает небольшую 2-сантиметровую трубку с внутренней резьбой. При необходимости, ее можно разделить на 2 небольшие полноценные гайки. Во время демонтажа крепежных деталей нужно быть крайне осторожным, чтобы не потерять их. Если это случиться, то найти другой подходящий крепеж уже не получиться; - После демонтажа гайки потребуется демонтировать пластиковую накладку, расположенную на кнопке газа. На конце штатной изогнутой штанги нет роликовых подшипников. Они заменены обыкновенной бронзовой втулкой, которую нередко называют подшипником скольжения. Его нужно аккуратно извлечь. Перед этим потребуется отвинтить гайку, а также снять дейдвудный и металлический валы из трубки;
- Затем нужно перейти к выбиванию пластикового протектора, расположенного на гибком валу. В дальнейшем стальную трубу можно будет выбросить, так как выровнять ее подручными средствами не получиться. Ее можно заменить дюралюминиевой трубкой, обладающей тем же диаметром. В нее потребуется установить бронзовую втулку, которую потребуется переместить по канве при помощи молотка.
Далее нужно взять предварительно обрезанный по диаметру пластиковый протектор, и установить его на трубу; - Следующим шагом станет изготовление винта. Для этого необходимо вырезать дюралюминиевые лопасти и заточить их кромки. После этого каждую лопасть потребуется отогнуть вверх на 1 см, чтобы шаг винта получился не менее 10 см. Закрепить готовое приспособление можно при помощи гайки;
- Далее нужно установить на лодочный мотор из мотокосы велосипедный переключатель скоростей, который заменит штатную пластиковую накладку. После этого потребуется установить глушитель, который будет отводить выхлопы двигателя подальше от водителя лодки;
- Чтобы закрепить лодочный мотор из бензокосы, необходимо воспользоваться двумя листами фанеры. После этого останется зажать вал, используя для этого 4 винта. Во время перевозки лодочного мотора из триммера вал можно будет снять.
После того, как самодельная насадка будет готова, ее потребуется обкатать. Для этого нужно приготовить топливную смесь из свежего бензина и моторного масла в соотношении 40:1.
После этого потребуется залить готовую смесь в штатный бак лодочного двигателя, завести его, и дать ему выработать 1 полный бак горючего на холостых оборотах. После обкатки самодельный лодочный мотор из триммера будет полностью готов к работе.
Как правильно пользоваться лодочным мотором из мотокосы?
Используя триммер, как лодочный мотор, оператору нужно постоянно следить за состоянием двигателя, и давать ему время для остывания.
Помимо этого продлить сроки эксплуатации лодочного мотора из триммера поможет:
- проверка всех имеющихся в устройстве креплений – перед каждым запуском мотора нужно внимательно осматривать фиксаторы, которые удерживают элементы двигателя от триммера;
- заправка двигателя от триммера только тем бензином и маслом, которое использовалось для эксплуатации мотокосы;
- своевременная очистка и замена воздушного и топливного фильтра двигателя;
- регулярная проверка и своевременная замена топливного насоса;
- осмотр и, при необходимости, замена свечи зажигания.

Продлить сроки эксплуатации лодочного ДВС из триммера также поможет регулярное вентилирование его штатного цилиндра. Для этого примерно раз в 2 месяца нужно выкручивать свечу зажигания, и 4–5 раз редко вытягивать трос стартера. После процедуры свечу можно вкручивать обратно на место и продолжать эксплуатацию двигателя.
Источник: https://tehnika4sad.ru/samodelki-iz-trimmerov/lodochnogo-motora.html
Лодочный мотор из триммера — пошаговая инструкция по переделке
Практически у каждого рыбака есть дома резиновая надувная лодка. И естественно, всем хотелось бы, чтобы этот вид транспорта был максимально быстрым, удобным и комфортным.
Если кроме надувной лодки у Вас в хозяйстве имеется бензокоса, то можно сконструировать самодельный лодочный мотор на базе триммера.
Такое приспособление делается довольно легко и быстро, а его производительности и надежности вполне будет хватать для передвижения лодки на дальние расстояния. Пошагово о конструировании лодочного мотора из мотокосы мы расскажем Вам далее.
Выгоды переделки триммера в лодочный мотор
Использование триммера как лодочного мотора имеет ряд значительных плюсов и преимуществ.
Выгоды такого технического решения:
- небольшая стоимость: триммер гораздо дешевле, чем профессиональный лодочный мотор;
- небольшой расход горючего при достаточной производительности;
- надежность и герметичность конструкции, с учетом индивидуальных нюансов пользования;
- небольшие габариты и вес инструмента, что также очень практично и удобно для использования на легких лодках;
- контроль за топливом благодаря прозрачным стенкам бачка;
- жесткий вал внутри штанги.
Мощность двигателя должна быть не менее 0,7 кВт. Готовые насадки для переделки (приставка для крепления к двигателю, специальная регулируемая рукоятка с кнопкой глушителя, крепления) можно приобрести. После их установки на триммер останется только подсоединить тросик газа к двигателю и соединить провода с глушителем.
Как сделать лодочный мотор своими руками из триммера?
Для создания лодочного мотора из бензокосы подойдет инструмент с прямой штангой. Если штанга триммера изогнутая – придется поработать над ее усовершенствованием.
Переделка происходит по такому алгоритму:
- Сперва извлеките штатную гайку (на чертеже ниже обозначена цифрой 2). Не выбрасывайте и не теряйте ее, поскольку заменить заводские детали обычными гайками невозможно.
- Раскрутите остальные крепления, вытащите из штанги дейдвульный и гибкий вал (на чертеже цифры 8 и 9).
- Подберите новую дюралюминиевую штангу с чуть меньшим внутренним диаметром. Аккуратно поместите в нее бронзовую втулку (на чертеже №6).
- Обрежьте протектор (деталь №10) до необходимого размера и вставьте его в штангу.
- Если внешний диаметр штанги будет слишком большой для моторного отверстия, проточите его.
- С помощью штатной гайки закрепите винт.
- Крепление вала к мотору происходит с помощью переходников.
Универсальных чертежей для этой детали нет, поскольку у разных моделей триммеров свои конструкторские особенности. Можно заказать данную деталь в токарной мастерской или изготовить самостоятельно из фанеры. Крепиться конструкция будет с помощью 4 винтов.
Если нет возможности приобрести готовый комплект для переделки, о котором говорилось ранее, регулировочную ручку можно взять ручку от спортивного велосипеда.
Винт также можно изготовить самостоятельно из куска дюралюминия, воспользовавшись чертежом ниже:
Шаг – это расстояние от лопасти до горизонтальной поверхности. Угол наклона регулируется пассатижами. Для этого заготовку предварительно нагревают.
Для заправки мотора из триммера на лодку используйте только качественные горюче-смазочные материалы. Разводите бензин с маслом в соответствующей пропорции. Первые 10 километров не подвергайте двигатель высоким нагрузкам – это будет период обкатки. Зависимо от мощности двигателя, лодка с таким мотором может развивать скорость от 5 до 8 км/час.
Ниже представлено видео, на котором продемонстрирована работа подобного агрегата:
Источник: https://pro-traktor.ru/trimmery/samodelki-iz-trimmera/lodochnyj-motor.html
Лодочный мотор своими руками: изготовление из триммера и шуруповерта
Все больше рыболовов задумываются об установке мотора на лодку. Он позволяет ускорить передвижение по водоему и избавить руки от тяжелой работы веслами. Когда физических сил у мужчины становится меньше, на помощь приходит смекалка.
Оказывается, можно сделать лодочный мотор своими руками из различных бытовых приборов. Для тех водоемов, где запрещено использовать бензиновые двигатели, в качестве движущей силы применяется электроток.
В остальных случаях лучше выбирать устройства с бензиновыми силовыми агрегатами.
Из чего делают самодельные моторы для лодок
Многие рыболовы имеют в кладовке или гараже неисправную электро- или бензотехнику. Если мотор в ней исправен, то можно такое устройство доработать под имеющуюся лодку.
В некоторых случаях даже дешевле получается приобрести новый шуруповерт или бензокосу и доработать прибор, чем купить лодочный мотор.
Именно финансовый вопрос толкает многочисленных «левшей» и «самоделкиных» на уникальные разработки.
- Чтобы сделать самодельный лодочный мотор с электроприводом, понадобится аккумуляторная дрель или шуруповерт. В этом случае рыболову придется решить следующие проблемы.
- К сожалению, емкости штатной батареи будет недостаточно для беззаботного плавания, поэтому придется брать на борт автомобильный аккумулятор 12V. Соответственно прибор также должен работать на таком же напряжении. Что касается мощности, то с легкой резиновой лодкой справится электроприбор, выдающий более 300 Вт.
- Скорость вращения у шуруповерта достаточно большая, поэтому необходимо установить понижающий редуктор.
- Также необходимо приобрести или изготовить самостоятельно приводной вал и гребной винт.
Самодельный лодочный электромотор будет работать бесшумно, что очень важно для хорошей рыбалки.
Кроме того, заменить вышедший из строя электромотор будет дешевле, чем отремонтировать лодочный двигатель.
- Значительно увеличить зону облова позволяют бензиновые моторы, сделанные для лодки своими руками. Это могут быть силовые агрегаты от бензопил, бензокос, мотоблоков и т. д. Выбор установки зависит от размера и конструкции судна, а также от того, какое из устройств имеется в наличии.
- Меньше всего доработок требуют триммеры. Они как будто созданы для установки на рыболовную лодку. Достаточно только вместо бобины с леской поставить гребной винт и уже лодочный мотор из триммера можно испытывать на близлежащем водоеме.
- Двигатели от бензопилы, мотоцикла или мотоблока потребуют большего вмешательства умелых рук. Требуется угловой редуктор от болгарки, вал и гребной винт.
Это интересно!
Некоторые рыболовы минимально дорабатывают мотокультиватор, установив вместо фрез самодельные лопасти.
Все самодельные моторы для лодок требуют специального приспособления для крепления к борту плавсредства.
Одно дело, когда судно имеет транец, к которому нужно присоединить двигатель. Несколько сложнее закрепить силовой агрегат на обычной резинке с надувными бортами по периметру.
Изготовление двигателя из шуруповерта
Хорошие самодельные моторы для лодок получаются на основе аккумуляторных шуруповертов. Оптимально выглядит применение прибора, у которого напряжение батареи составляет 12В. К такому электромотору можно будет подключить автомобильный аккумулятор с емкостью 45-55 А*ч. Доработка будет состоять из нескольких этапов.
Подъемный механизм
Гребной винт электромотора для лодки, сделанной своими руками, должен перемещаться не только в горизонтальной плоскости, но иметь определенный предел погружения и подниматься полностью из воды. Самой простой конструкцией будет система струбцин, к которой монтируется двигатель.
Она жестко крепится к транцу при помощи стальной рамки и пластины. Струбцины оснащаются кольцами, через которые пройдет трубка. Внутри будет проходить вал из стальной проволоки или прутка.
Для обеспечения легкого скольжения внутри трубки запрессовываются подходящие по габаритным размерам подшипники.
Редуктор и гребной винт
Шуруповерт способен развивать большие обороты, что требуется при сверлении. Самодельный электромотор для лодки не нуждается в таких больших оборотах, поэтому для их уменьшения устанавливается редуктор. Наиболее подходящим вариантом становится присоединение редуктора от болгарки. В патроне шуруповерта достаточно зажать верхнюю часть вала, чтобы обеспечить надежное соединение.
Роль гребного винта может сыграть крыльчатка от автомобильной помпы или кулера компьютера. Но такой электродвигатель, сделанный своими руками, не сможет обеспечить лодке необходимую скорость. Сделать пропеллер можно из куска нержавейки толщиной 2,5-3,0 мм.
- Для начала необходимо вырезать квадратную заготовку размером 30х30 см.
- В центре размечается квадрат с длиной стороны в 5 см. Через углы проводятся диагональные линии. По ним будет проходить пропил до маленького квадрата.

- Каждый лепесток следует округлить и повернуть вдоль оси на 30 градусов.
- В центральной части делается отверстие для крепления к редуктору.
- Остается все надежно соединить и испытать полученный лодочный электромотор своими руками.
Доработка бензокосы
Лодочный мотор из триммера требует небольшой доработки, чтобы получить рабочую «лошадку» для плавсредства. Достоинством бензиновых триммеров является небольшая цена и ремонтопригодность. Самодельные моторы для лодок на основе бензокосы имеют встроенный бак, вал и редуктор.
Можно поискать специальный комплект для переоснащения, в котором будет гребной винт и привод из нержавейки, а также набор переходников к валу триммера. Нередко встречаются комплекты со струбциной для установки на транец, поэтому проблем с креплением к плавсредству не будет.
Если действовать по прилагаемой инструкции, то лодочный мотор из газонокосилки можно за 20-30 мин.
Больше умений понадобится от рыболова, если он решил кардинально изменить конструкцию триммера.
В этом случае появляется огромный простор для фантазии и смекалки. Один из вариантов предусматривает изготовление вертикальной ноги.
- Чтобы повернуть вал на 90 градусов по отношению к двигателю, понадобится редуктор от болгарки.
- Имеющуюся трубку от триммера необходимо укоротить при помощи отрезной машинки. Внутри втулки лучше заменить подшипниками.
Рекомендация!
Для фиксации подшипников внутри трубки необходимо сделать аккуратную опрессовку молотком по окружности.
Совет!
В процессе испытания можно выполнить необходимые корректировки. При низких оборотах лопасть подрезается или изменяется шаг винта.
Источник: https://fishelovka.ru/equipment/kak-izgotovit-svoimi-rukami-lodochnyj-motor-iz-trimmera-ili-shurupoverta
Лучшее зажигание для лодочного мотора — Отличные предложения по зажиганию для лодочного мотора от Global ignition для продавцов лодочных моторов
Отличные новости !!! Вы находитесь в нужном месте для зажигания лодочного мотора.
К настоящему времени вы уже знаете, что что бы вы ни искали, вы обязательно найдете это на AliExpress. У нас буквально тысячи отличных продуктов во всех товарных категориях. Ищете ли вы товары высокого класса или дешевые и недорогие оптовые закупки, мы гарантируем, что он есть на AliExpress.
Вы найдете официальные магазины торговых марок наряду с небольшими независимыми продавцами со скидками, каждый из которых предлагает быструю доставку и надежные, а также удобные и безопасные способы оплаты, независимо от того, сколько вы решите потратить.
AliExpress никогда не уступит по выбору, качеству и цене.Каждый день вы будете находить новые онлайн-предложения, скидки в магазинах и возможность сэкономить еще больше, собирая купоны.
Но вам, возможно, придется действовать быстро, поскольку этот топовый замок для лодочного мотора вскоре станет одним из самых популярных бестселлеров. Подумайте, как вам будут завидовать друзья, когда вы скажете им, что приобрели зажигание для лодочного мотора на AliExpress. Благодаря самым низким ценам в Интернете, дешевым тарифам на доставку и возможности получения на месте вы можете еще больше сэкономить.
Если вы все еще не уверены в зажигании лодочного мотора и думаете о выборе аналогичного товара, AliExpress — отличное место для сравнения цен и продавцов.Мы поможем вам решить, стоит ли доплачивать за высококлассную версию или вы получаете столь же выгодную сделку, приобретая более дешевую вещь. И, если вы просто хотите побаловать себя и потратиться на самую дорогую версию, AliExpress всегда позаботится о том, чтобы вы могли получить лучшую цену за свои деньги, даже сообщая вам, когда вам будет лучше дождаться начала рекламной акции.
и ожидаемая экономия.AliExpress гордится тем, что у вас всегда есть осознанный выбор при покупке в одном из сотен магазинов и продавцов на нашей платформе.Реальные покупатели оценивают качество обслуживания, цену и качество каждого магазина и продавца. Кроме того, вы можете узнать рейтинги магазина или отдельных продавцов, а также сравнить цены, доставку и скидки на один и тот же продукт, прочитав комментарии и отзывы, оставленные пользователями. Каждая покупка имеет звездный рейтинг и часто имеет комментарии, оставленные предыдущими клиентами, описывающими их опыт транзакций, поэтому вы можете покупать с уверенностью каждый раз. Короче говоря, вам не нужно верить нам на слово — просто слушайте миллионы наших довольных клиентов.
А если вы новичок на AliExpress, мы откроем вам секрет. Непосредственно перед тем, как вы нажмете «купить сейчас» в процессе транзакции, найдите время, чтобы проверить купоны — и вы сэкономите еще больше.
Вы можете найти купоны магазина, купоны AliExpress или собирать купоны каждый день, играя в игры в приложении AliExpress. Вместе с бесплатной доставкой, которую предлагают большинство продавцов на нашем сайте, вы сможете приобрести ignition for boat motor по самой выгодной цене.
У нас всегда есть новейшие технологии, новейшие тенденции и самые обсуждаемые лейблы. На AliExpress отличное качество, цена и сервис всегда в стандартной комплектации. Начните лучший опыт покупок прямо здесь.
Лучшее зажигание i для моторной лодки — Отличные предложения зажигания i для моторной лодки от global ignition i для продавцов моторных лодок
Отличные новости !!! Вы находитесь в нужном месте для зажигания моторной лодки.
К настоящему времени вы уже знаете, что что бы вы ни искали, вы обязательно найдете это на AliExpress. У нас буквально тысячи отличных продуктов во всех товарных категориях. Ищете ли вы товары высокого класса или дешевые и недорогие оптовые закупки, мы гарантируем, что он есть на AliExpress.
Вы найдете официальные магазины торговых марок наряду с небольшими независимыми продавцами со скидками, каждый из которых предлагает быструю доставку и надежные, а также удобные и безопасные способы оплаты, независимо от того, сколько вы решите потратить.
AliExpress никогда не уступит по выбору, качеству и цене. Каждый день вы будете находить новые онлайн-предложения, скидки в магазинах и возможность сэкономить еще больше, собирая купоны.
Но вам, возможно, придется действовать быстро, так как этот топовый двигатель зажигания i для моторной лодки скоро станет одним из самых популярных бестселлеров. Подумайте, как вам будут завидовать друзья, когда вы скажете им, что приобрели зажигание для моторной лодки на AliExpress.Благодаря самым низким ценам в Интернете, дешевым тарифам на доставку и возможности получения на месте вы можете еще больше сэкономить.
Если вы все еще не уверены в зажигании i для моторной лодки и думаете о выборе аналогичного товара, AliExpress — отличное место для сравнения цен и продавцов. Мы поможем вам решить, стоит ли доплачивать за высококлассную версию или вы получаете столь же выгодную сделку, приобретая более дешевую вещь.И, если вы просто хотите побаловать себя и потратиться на самую дорогую версию, AliExpress всегда позаботится о том, чтобы вы могли получить лучшую цену за свои деньги, даже сообщая вам, когда вам будет лучше дождаться начала рекламной акции.
и ожидаемая экономия.AliExpress гордится тем, что у вас всегда есть осознанный выбор при покупке в одном из сотен магазинов и продавцов на нашей платформе. Реальные покупатели оценивают качество обслуживания, цену и качество каждого магазина и продавца.Кроме того, вы можете узнать рейтинги магазина или отдельных продавцов, а также сравнить цены, доставку и скидки на один и тот же продукт, прочитав комментарии и отзывы, оставленные пользователями. Каждая покупка имеет звездный рейтинг и часто имеет комментарии, оставленные предыдущими клиентами, описывающими их опыт транзакций, поэтому вы можете покупать с уверенностью каждый раз. Короче говоря, вам не нужно верить нам на слово — просто слушайте миллионы наших довольных клиентов.
А если вы новичок на AliExpress, мы откроем вам секрет.Непосредственно перед тем, как вы нажмете «купить сейчас» в процессе транзакции, найдите время, чтобы проверить купоны — и вы сэкономите еще больше.
Вы можете найти купоны магазина, купоны AliExpress или собирать купоны каждый день, играя в игры в приложении AliExpress. Вместе с бесплатной доставкой, которую предлагают большинство продавцов на нашем сайте, вы сможете приобрести ignition i for motor boat по самой выгодной цене.
У нас всегда есть новейшие технологии, новейшие тенденции и самые обсуждаемые лейблы.На AliExpress отличное качество, цена и сервис всегда в стандартной комплектации. Начните лучший опыт покупок прямо здесь.
Лучшая цена на моторную лодку — Отличные предложения на моторную лодку от глобальных продавцов моторных лодок
Отличные новости !!! Вы находитесь в правильном месте для размещения моторной лодки.
К настоящему времени вы уже знаете, что что бы вы ни искали, вы обязательно найдете это на AliExpress. У нас буквально тысячи отличных продуктов во всех товарных категориях. Ищете ли вы товары высокого класса или дешевые и недорогие оптовые закупки, мы гарантируем, что он есть на AliExpress.
Вы найдете официальные магазины торговых марок наряду с небольшими независимыми продавцами со скидками, каждый из которых предлагает быструю доставку и надежные, а также удобные и безопасные способы оплаты, независимо от того, сколько вы решите потратить.
AliExpress никогда не уступит по выбору, качеству и цене. Каждый день вы будете находить новые онлайн-предложения, скидки в магазинах и возможность сэкономить еще больше, собирая купоны.
Но вам, возможно, придется действовать быстро, поскольку эта верхняя позиция моторных лодок вскоре станет одним из самых востребованных бестселлеров. Подумайте, как вам будут завидовать друзья, когда вы скажете им, что заняли позицию на AliExpress.Благодаря самым низким ценам в Интернете, дешевым тарифам на доставку и возможности получения на месте вы можете еще больше сэкономить.
Если вы все еще не уверены в позиции моторной лодки и думаете о выборе аналогичного товара, AliExpress — отличное место для сравнения цен и продавцов. Мы поможем вам решить, стоит ли доплачивать за высококлассную версию или вы получаете столь же выгодную сделку, приобретая более дешевую вещь.И, если вы просто хотите побаловать себя и потратиться на самую дорогую версию, AliExpress всегда позаботится о том, чтобы вы могли получить лучшую цену за свои деньги, даже сообщая вам, когда вам будет лучше дождаться начала рекламной акции.
и ожидаемая экономия.AliExpress гордится тем, что у вас всегда есть осознанный выбор при покупке в одном из сотен магазинов и продавцов на нашей платформе. Реальные покупатели оценивают качество обслуживания, цену и качество каждого магазина и продавца.Кроме того, вы можете узнать рейтинги магазина или отдельных продавцов, а также сравнить цены, доставку и скидки на один и тот же продукт, прочитав комментарии и отзывы, оставленные пользователями. Каждая покупка имеет звездный рейтинг и часто имеет комментарии, оставленные предыдущими клиентами, описывающими их опыт транзакций, поэтому вы можете покупать с уверенностью каждый раз. Короче говоря, вам не нужно верить нам на слово — просто слушайте миллионы наших довольных клиентов.
А если вы новичок на AliExpress, мы откроем вам секрет.Непосредственно перед тем, как вы нажмете «купить сейчас» в процессе транзакции, найдите время, чтобы проверить купоны — и вы сэкономите еще больше.
Вы можете найти купоны магазина, купоны AliExpress или собирать купоны каждый день, играя в игры в приложении AliExpress. Вместе с бесплатной доставкой, которую предлагают большинство продавцов на нашем сайте, вы сможете приобрести моторную лодку position по самой выгодной цене.
У нас всегда есть новейшие технологии, новейшие тенденции и самые обсуждаемые лейблы.На AliExpress отличное качество, цена и сервис всегда в стандартной комплектации. Начните лучший опыт покупок прямо здесь.
Лодочный подвесной двигатель, зажигание, ключ зажигания, стартер, ключ и шнур аварийного останова Продажа
Совместимость
Чтобы убедиться, что эта деталь подходит вашему автомобилю, введите данные вашего автомобиля ниже.
Эта запчасть совместима с автомобилями 0 . Показать все совместимые автомобили
Эта деталь совместима с 1 автомобилями, соответствующими
Эта деталь несовместима с
- Год
- Марка
- Модель
- Субмодель
- Накладка
- Двигатель
Зажигание лодки Описание:
Материал: пластик
Цвет: черный
Общая длина: около 55 см / 21.
6 дюймов
Удобные и полезные инструменты для катеров
Когда вы вставляете страховочную проволоку в переключатель пламени, переключатель все еще имеет эластичность, поэтому просто нужно нажать переключатель пламени, когда вы хотите отключить
При использовании подвесного мотора не забудьте привязать к лодке веревку, чтобы вода не попала в машину и не серьезно повредила двигатель.
Провод зажигания лодки Описание:
Материал: пластик
Цвет: красный
Длина провода: около 10 см / 3.9 дюймов (растягиваемый)
Этот товар предназначен для использования в страховке на случай чрезвычайной ситуации
.Красный выдвижной шнур с карабином и карабином для предотвращения спутывания
Следует вставить плату под выключатель пламени, иначе она не будет работать (эквивалентно ключевой роли)
Другая сторона красного провода должна соединяться с человеком, который управляет лодкой, это может защитить его сейф и избежать потери управления лодкой, а также может защитить двигатель от воды
В пакет включено:
1 x зажигание лодки
| |||||||||||||||||||||||||||||||||||||||||||||||||||||||||||||||||||||||||||||||||||||||||||
Стандарты строительства лодок | Базовое электричество
14 шагов по подключению вашей лодки
Что нужно знать для установки или повторно подключите электрические системы на лодке.Пошаговая инструкция руководство. Планировка крышек, схемы, электропроводка, аккумуляторы, зажигание защита и многое другое.
Я хочу поблагодарить Эда Шермана из ABYC за рецензирование этой страницы для точности.
Следующее предназначено для применения только маленьким подвесные лодки менее 16 футов мощностью 50 лошадиных сил.
Часто задаваемый вопрос о лодках и лодках. создание форумов и меня посетителями моего веб-сайта: «Мне нужна простая электрическая схема небольшой подвесной лодки для подключения включить свет и многое другое, но, похоже, ни у кого его нет.Является там один и где его найти? Есть набор пошаговых инструкции?»
Простая правда в том, что их нет. Это потому, что нет двух одинаковых лодок. Но некоторые обобщения может быть изготовлен.
Примечание 1 : конкретно проводкой заниматься не буду для подвесного мотора и органов управления. Вот веб-сайт, на котором вы можете получить электрические схемы для большинства подвесных моторов. Самые новые подвесные моторы поставляются с жгутом проводов и руководством, в котором есть электрические схемы.См. Электрические схемы подвесных двигателей Master Tech Marine. http://www.maxrules.com/index.php
Примечание 2: Если вы меняете электропроводку лодки с электрическая система установлена: Не срывайте старую систему еще ! Используйте старую систему, чтобы составить план на шаге 1 через 7. Обведите каждый провод и нанесите его на схему. Это значительно упростит поиск проводов и оборудования. Подождите пока вы действительно не начнете установку проводки на шаге 12. Затем замените каждый комплект проводов новым.Это может занять немного больше времени время, но приведет к меньшему количеству ошибок и устранению неисправностей.
Шаг 1. Составьте план. Решите, что вы хотите установить и куда это будет помещено. См. Электрическое планирование https://newboatbuilders.com/pages/electrical_planning.html
Шаг 2. Нарисуйте простую схему (схему), показывающую каждую часть оборудования, предохранители, переключатели и как все это будет связаны. Вот две альтернативы Примеры.(Щелкните диаграмму, чтобы развернуть.)
Не беспокойтесь, если вы не разбираетесь в электричестве. символы. Просто сделайте рамку или кружок и напишите, что это, или вы можете используйте изображение предмета. Так долго как вы понимаете, что куда идет и как они связаны, это нормально. Помните, что любое устройство 12 В постоянного тока должно иметь как минимум положительный и отрицательный к нему подключен провод. Поставьте рядом с проводом плюс или минус или используйте красный для положительного и черный для отрицательного.На Металлические лодки не используют корпус в качестве обратного пути. Никакой проводки должен быть электрически связан с корпусом.
См. Также схему BoatUS: http://www.boatus.com/magazine/2014/feb February/create-your-own-wiring-diagram.asp
Вот ссылка как рисовать электрические схемы. https://www.electricaltechnology.org/2020/04/types-electrical-drawing-diagrams.html
Есть несколько способов сделать это. Самое главное, чтобы вы понимали, кто вы построение диаграмм.Он должен быть достаточно простым и понятным чтобы вы могли ссылаться на него в будущем и понять, что такое каждый элемент, какая проводка и как каждая единица оборудования подключена к электрической системе. Таким образом, в будущем, если вы захотите прибавить или вычесть оборудования вы можете сделать это, обратившись к вашей схеме и определение того, где и как он вписывается в систему.
Шаг 3. Батареи: Решите, куда вы будете класть батарею.Позже мы определим емкость и тип аккумулятора, но пока нам нужно только чтобы решить, куда его поставить.
Аккумулятор является источником питания для запуска, приборы и освещение. На некоторых лодках может быть второй аккумулятор для работы троллинговый двигатель или другое оборудование.
Батарейки не должны быть слишком близко ни к чему что может вызвать короткое замыкание. Должно быть 12 дюймов пространства все вокруг них. Батареи не должны находиться непосредственно под или над топливопроводами. или под другим электрическим оборудованием, таким как зарядное устройство или инвертор.Если они есть, их должен разделять пол или панель.
Батареи необходимо в помещении, вентилируемом в атмосферу.
Батареи должны не двигаться, поэтому их нужно пристегнуть.
Под аккумулятором должен быть поддон для пролитого электролита, иначе он должен находиться в батарейном отсеке, и он должен быть закреплен, чтобы он не сдвинулся ни под какие условия. Если аккумулятор находится в коробке, клеммы защищены. от случайного контакта с инструментами.Если его нет в коробке, терминалы должны быть закрыты чехлом или другим устройством, которое защищает их от контакта.
Аккумуляторная батарея должна находиться рядом с двигателем. Так как пусковой ток такой большой, а провода к стартеру нет с предохранителем, вы хотите, чтобы провода были как можно короче.
| Поднос для одной батареи | Два отсека для батарей | Обратите внимание на большие красный и черный провода на обоих рисунках.Те кабели аккумулятора. Красный блок на конце красного провод — это чехол, который закрывает и защищает положительный клемма аккумулятора. Нажмите на фото для увеличения. |
Батарея должна быть комбинированная пусковая / глубокая циклический аккумулятор, обычно продаваемый как «морской аккумулятор». Обычный автомобильный аккумулятор подойдет для запуска и освещения, но для управления радио и другой электроникой кое-что с немного большим потребуется емкость глубокого цикла, чтобы аккумулятор не разрядился пока вы ловите рыбу и слушаете радио, и оставляете вас в затруднительном положении при попытке перезапустить двигатель.
Насколько большой аккумулятор (емкость, не размер) вам нужен? Это зависит от количество нагрузки на аккумулятор, поэтому я выясню это на шаге 12.
Есть одно соображение, не связанное с электричеством; вес. Батарейки много весят. Подумайте, сколько весит аккумулятор повлияет на распределение веса вашей лодки, особенно если она находится на с той же стороны, что и штурвал и органы управления. Возможно, вам придется переместить его, чтобы сбалансировать лодка из стороны в сторону. Если у вас очень низкий транец, как вес аккумулятора влияет на ватерлинию на транце?
Шаг 4. Где находится аккумулятор определяет, где находится переключатель батареи. Это должно быть близко к аккумулятор, но легко доступен для отключения в случае аварии.
Выключатель батареи необходимо повернуть все выключено, когда вы не используете лодку. Хороший бренд — Perko, но есть и другие. См. Переключатели морских батарей http://www.iboats.com/Marine-Battery-Switches/dm/view_id.216621 Не используйте аккумулятор. переключатель, не внесенный в морской реестр UL. На рынке есть дешевые это станет горячим и растает.Также в выключателе АКБ должен стоять зажигания. защищенный .
Защита от воспламенения означает, что она не будет зажигать пары газа, если они есть. Это очень важно, если вы иметь топливный бак в том же отсеке. Самый маленький подвесной двигатель лодки имеют мотор впереди транца и пространство под моторный колодец, где аккумулятор, трюмная помпа, выключатель аккумулятора и предохранители, а главное топливный бак размещены. Это может быть переносная цистерна.Если это так, он выходит в отсек. Если это постоянный резервуар, в нем будет вентиляционное отверстие за бортом, но если есть течь, пары попадут в отсек. Ты ничего не хочешь там, что вызовет это. Так что используйте защиту от воспламенения составные части. Погружные трюмные насосы обычно имеют защиту от возгорания. Если вы используете автоматические выключатели вместо предохранителя, они должны быть морскими. автоматические выключатели с защитой от воспламенения. Однако батарейки не считается источником возгорания, потому что нет движущихся частей вызвать искру, но при случайном контакте с металлическими инструментами может создать дугу.Вот почему клеммы должны быть защищены, и почему Выключатели аккумулятора в этом отсеке должны быть защищены от воспламенения. См. Защита от воспламенения. https://newboatbuilders.com/pages/elect.html#Ignition Protection
Купить выключатель, рассчитанный на две батареи. потому что вы, возможно, захотите добавить аккумулятор в будущем. Переключатель будет имеют положение ВЫКЛ, 1, 2 и ОБА. Позиция 1 использует одну батарею и позволяет заряжать ее. аккумулятор при работающем двигателе. Положение 2 использует и заряжает вторую батарею, если есть один, а положение ОБЕИ помещает две батареи параллельно, удваивая емкость и зарядка одновременно. Вам не нужны ОБЕ и 2 позиции прямо сейчас, но если вы решите добавить вторую батарею, вам не придется покупать новый коммутатор.
Шаг 5. Далее нам нужно установить блок предохранителей рядом с выключателем аккумулятора. Требование находится в пределах семи дюймов, но если вы не можете этого сделать, вы можете поднимитесь до сорока дюймов, если провод в оболочке.Стандартный ткацкий станок хорошо. То, что нужно помнить вот, предохранитель там для защиты провода! Не оборудование. При перегрузке проводка нагревается, плавится и загорается. Этот предохранитель находится в главном источнике питания инструментов и всех электрооборудование, поэтому, скорее всего, это будет 15 ампер. Но мы будем определим позже. См. Шаг 12. Купить блок предохранителей с двумя держателями предохранителей. Таким образом, у вас будет запасной предохранитель. удары.
Шаг 6. Определите, где будет находиться каждая единица оборудования.
Подумайте, чего вы хотите добиться. Глубина искатели должны быть там, где их легко увидеть, но не блокировать ваши зрение при управлении лодкой. Радиостанции должны быть там, где оператор может легко добраться до и дотянитесь до микрофона, если это морское УКВ-радио. Задняя часть консоль или место, где вы их устанавливаете, должны быть легко доступны для монтажа устройства и доступа к проводам.
Шаг 7 . Найдите предохранители, шины и панели переключателей.
Используйте расположение каждой части, чтобы решить, где поставить коробки предохранителей, шины, панели переключателей и т. д. Каждый из них должен быть близко к оборудованию, которое они питают, и легко доступны для работы на. Их нельзя скрыть за оборудованием или недоступными панелями. Это может показаться очевидным, но я видели несколько очень плохих установок. Также они должны быть там, где они защищены от брызг или дождя.
Большая часть электрического и электронного оборудования поставляется с косичками.Пигтейлы — это провода, выходящие из оборудования, которые могут быть всего несколько дюймов или может быть несколько футов в длину. Иногда у них есть разъем прикреплен к концам провода. Вы должны принять это в учетную запись при определении, куда идет вещь, потому что вы не хотите, чтобы крысы гнездо проводов болтается.
Распределительные коробки: коробка или панель где можно установить переключатели для управления оборудованием.
Блок предохранителей: Панель с гнездами предохранителей на ней. Он может быть открытым или закрытым.
Автобусный бар: A блок со шпильками для подключения проводов.
| Выключатель аккумулятора | Блок предохранителей | Buss Bar |
Есть несколько подключенных устройств непосредственно к источнику питания и не проходите через блоки предохранителей и выключатели. Другими словами, у них всегда есть сила. Один трюм насос. Трюмные насосы обычно иметь поплавковый выключатель, который автоматически включает насос при попадании воды трюм поднимается на заданную высоту.Этого не произойдет, если насос не подключен напрямую к источнику питания. Не рекомендуется подключать это напрямую к аккумулятору. Подключите его к стороне входа питания выключатель батареи. Большинство автоматических трюмных насосов имеют встроенный предохранитель или встроенный предохранитель. Также неплохо установить переключатель у руля. что позволяет включать насос вручную.
| Это типичный погружной автоматический трюмный насос.Имеет встроенный поплавок переключатель, который его активирует. Обратите внимание на черный разъем который подключается к насосу с двумя черными и двумя красными проводами. Один комплект — это положительный и отрицательный провода для питания, два других переходят к ручному переключателю у руля. |
Шаг 8. Сделайте чертеж, показывающий, где будет проводка.
Сделайте грубый рисунок лодки, смотрящей вниз от верхней. Это то, что дизайнеры называют общей компоновкой и показывает, как расположена лодка.Используя свою схему, поместите оборудование, коробки предохранителей, шины, распределительные коробки и проводку собираются идти. Постоянно проверяйте это против реальной лодки, чтобы убедиться, что вы что-то не упустили.
Помните, что проводка не может проходить через оборудование, трубы, трубки и другие твердые предметы, которые могут быть повреждены. Они могут проходить сквозь стены, переборки и панели. Электропроводка должна быть легкий доступ для установки, устранения неисправностей и замены. Это должен быть закреплен минимум через каждые 18 дюймов, чтобы он не качался ветер или трение о что-то.Где проводка проходит через переборку, стену или панели, он должен иметь втулку или прокладку для защиты провода от повреждение.
Ваша диаграмма может выглядеть примерно так; (Щелкните изображение, чтобы развернуть)
Шаг 9. Выясните, какой размер провода вам нужен и сколько.
Насчет проводов от двигателя к аккумулятор? Потому что стартеры потреблять много тока, провод должен быть очень большого сечения, по крайней мере 4га на небольших лодочных лодках. Сюда входят как положительные, так и отрицательные стороны. Оба провода должны быть того же калибра. Если к двигателю уже подключены провода питания, провода от АКБ до выключателя не должны быть короче эти провода. Производитель двигателя уже определил количество тока, который тянет стартер, и правильно рассчитайте размер проводов для нагрузка.
Плюсовой провод (красный) идет на сторону входа выключателя аккумулятора. Отрицательный (черный) провод должен идти на шину. бар.Бас-бар — это просто блок с большим количеством постов. Один для провода от аккумулятора к двигателю. Остальные — для оборудования. Должно быть столько постов как в блоке предохранителей.
Плюсовой провод должен быть красным. Отрицательный может быть черным, желтым или черным с желтой полосой. На всей лодке отрицательные провода должны быть черными или желтыми, или сочетание. Но из блок предохранителей к оборудованию все положительные провода должны иметь цветовую маркировку используя стандартные цветовые коды для морской проводки.
Цветовые коды постоянного тока: из таблицы XIV и таблицы XV ABYC E-11.
| Зеленый | Заземляющий провод постоянного тока | Провода соединительные (изолированные) |
| Желтый или черный | Отрицательный провод постоянного тока | Отрицательная сеть |
| Красный | Положительный постоянный ток | Положительная сеть |
| Желтый / Красный | Пусковая цепь | Пусковой переключатель на соленоид |
| Коричневый / желтый | Трюмные воздуходувки | Предохранитель или выключатель нагнетателя |
| Темно-серый | Навигационные огни | Автоматические выключатели или переключатели на освещение |
| Темно-серый | Тахометр | Датчики и датчики тахометра |
| Коричневый | Якорь генератора | Якорь генератора к регулятору |
| Коричневый | Индикатор зарядки генератора | Клемма генератора или вспомогательная клемма генератора к регулятору |
| Коричневый | Насосы | Автоматические выключатели или переключатели на насосы |
| Оранжевый | Подача принадлежностей | Переключатели автоматического выключателя с усилителя на альтернативный или генераторный выход |
| Оранжевый | Общая подача | Распределительные панели к дополнительным переключателям |
| Фиолетовый | Зажигание | Выключатель зажигания на электроинструменте с катушкой |
| Фиолетовый | Инструментальная подача | Распределительная панель к электрическим приборам |
| Фиолетовый | Главный источник питания | Положительная сеть (особенно без предохранителей) |
| Темно-синий | Кабина и приборы | Автоматические выключатели или переключатели на свет |
| Голубой | Давление масла | Манометры и датчики давления масла |
| Желто-коричневый | Температура воды | Температура воды к отправителю к датчику |
| Розовый | Указатель уровня топлива | Датчик уровня топлива к датчику |
| Зеленый / полоса | Наклон вниз / дифферент | Цепи наклона и дифферента |
| Синий / в полоску | Наклон вверх / дифферент | Цепи наклона и дифферента |
Так вы узнаете, что это за провод подключен к просто глядя на это.Но для получения дополнительной помощи в последующем устранении неполадок отметьте провод на обоих концах. Простой кусок ленты с написанным именем на нем сойдет. Это не обязательно должны быть причудливые ярлыки, хотя вы можете купить этикетки на электропитании или оборудовании магазины.
Провод должен быть морским провод. Вы не должны использовать авто провод. Он не соответствует тем же стандартам, что и морской. Низкий провода напряжения должны соответствовать стандарту SAE J1127 и J1128, а номинальная температура изоляции SAE J378b или стандарта UL 1426.Большинство морских проводов имеют маркировку UL 1426. Это должен быть медный многопроволочный. Это не обязательно должна быть луженая проволока, хотя луженая лучше и прослужит дольше, но на небольшом проекте не стоит. Не экономьте на проводе! Дешевый провод может означать разницу между надежной системой и что вам постоянно приходится устранять неполадки. Купите качественную проволоку. я имею замечено 100-футовые катушки луженой морской проволоки 16ga для продажи в Интернете по всего $ 24.00 грн.
Какой калибр провода ( диаметр) Сечение провода в обратном порядке.Чем больше калибр номер, тем тоньше проволока. Самые толстые провода — 00 или 0 калибр. Наименьший калибр, разрешенный на лодках для одинарного провода, — 16. калибр, или 18 калибр в пучке или в ножнах, но это может быть слишком тонким для оборудования или длины участка провода. Чем толще провод тем меньше сопротивление. Чем длиннее провод, тем больше сопротивление, и поэтому чем больше напряжение падает от одного конца к разное. Вы хотите минимизировать сопротивление и падение напряжения.Так что вы сначала необходимо выяснить размер провода на основе того, сколько ампер использованный, а затем по длине провода. Но не надо просто гадать на проволоке размер и купить проволоку большего диаметра, например, 14 или 12 калибра. Используйте таблицы для определите правильный размер. См. Размер провода: https://newboatbuilders.com/pages/elect_a.html# Провода размером
Вот пример:
Эхолот Hummingbird модели 345C рисует 380ма (из спецификации). Их установка включает 6-футовый кабель силовой 18га провод.Это может быть хорошо для подключения предохранителя. блок около приборной панели, но кабель идущий от аккумулятора к приборной панели будет не менее 10-12 футов в длину. Вам нужно удвоить это для обратный провод. Так что я бы пошел увеличил размер до 16га за пробег от АКБ до торпедо. Провод 16 га 15 футов в длину и 15 футов назад, при нагрузке 15 ампер будет меньше Падение напряжения 10%. Поскольку этот провод может питать другое оборудование от блок предохранителей в тире хорошо бы сделать больше, чем провода от блока предохранителей к оборудованию.Сбивает с толку? Я постараюсь сделать это проще.
Предположим, у меня есть три электронных устройства. вылетает блок предохранителей. У каждого свой предохранитель и кабель питания от блок к оборудованию. Один провод идет от блока предохранителей аккумулятора к блоку в тире. И провод идет от отрицательной шины к батарея. Складывание двух дает общую длину провода. Каждый Для работы части оборудования требуется 1 А при 12 В. Итак, общая сила тока 3 ампера. Поэтому провод от АКБ к предохранителю блок и обратно должны поддерживать три ампера без какого-либо значительного напряжения упасть или не нагреться и не вызвать возгорания.Итак, вы измеряете этот провод для полной нагрузки (в амперах) для этой цепи.
Это делается с использованием таблиц, разработанных США. Береговая охрана и ABYC. Чтобы это понять, не нужно знать никаких формул. Первый стол определяет размер провода в зависимости от нагрузки в амперах, а второй размер в зависимости от длины и падения напряжения. Вы используете больший, если есть разница. См. Приложение A внизу этой страницы.
Например, большинство производителей лодок используют проволоку. рассчитана на 105C (градусы Цельсия — температурный рейтинг изоляция на проводе)
Глядя на таблицу под столбцом для 105C мы видим, что сила тока начинается с 20 ампер, 25 ампер, 30 ампер и так далее.Следуя за строкой для 20 ампер в левый столбец, мы находим 18ga. Но это может быть только 18, если он в футляре или связке. Так что поднимитесь на один размер до 16ga.
См. Таблицу в Приложение. или же https://newboatbuilders.com/pages/elect2.html и https://newboatbuilders.com/pages/elect4.html
Шаг 10. Провод разъемы . См. Разъемы: https://newboatbuilders.com/pages/elect_a.html#Connections
Необходимо использовать клеммы проводов .Соединения никогда не должны быть оголенным проводом, намотанным на шпильку. или опубликовать. Это плохо практика, и может легко ослабить или привести к высокому сопротивлению подключение. Высокое сопротивление равняется теплу, которое приводит к пожару.
Используйте обжимное кольцо или невыпадающую лопатку терминалы. На концах невыпадающих лопаточных терминалов имеются выступы. Это мешает им быть снял или соскользнул с штифта или стойки. Соединения должны выдерживать снимается. Есть в стандарте проводов таблица с указанием силы тяги, которую они должны выдерживают в зависимости от размера провода.Провод 16га должен выдерживать тяга десять фунтов. Провод 4га должен выдерживать тягу 70 фунтов.
Можно припаять соединения, если хотите, но
обжать их сначала . Стандарты ABYC не запрещают пайку, но запрещают
не позволяйте пайке быть единственным источником поддержки для соединения.
Это связано с тем, что припой создает твердое пятно в проводе, которое не так
гибкий, как сам провод, и не такой устойчивый к изгибу и
вибрация. Так что, если вы паяете, вы также должны обжимать.Сначала обжать, затем припаять. Вы
при желании можно залудить провод перед обжимом.
Никогда не используйте гайки для соединения проводов на лодке! Они слишком подвержены вибрации и коррозии.
Пломбируйте соединения проводов хорошей водонепроницаемой герметик . В этом нет необходимости, но это предотвращает вода не попадает в соединение и не впитывает внутреннюю часть изоляция провода или коррозия разъема.
Мой метод. Не паяю. Сначала я сдвигаю короткий отрезок термоусадочной трубки на провод. https://en.wikipedia.org/wiki/Heat-shrink_tubing Как долго это зависит от провода и размера разъема. Обычно, если трубка выступает примерно на 1/2 дюйма (сантиметра) за конец разъема, этого достаточно. Затем использую диэлектрическую смазку. https://en.wikipedia.org/wiki/Silicone_grease#Dielectric_grease. Диэлектрическая смазка — это непроводящая смазка, обычно силиконовая, также водонепроницаемы и могут использоваться для герметизации разъемов.До обжимая провод в разъеме брызгаю немного диэлектрической смазки в разъем. Затем я вставляю провод и обжимаю его. Затем я продвигаю трубку вниз над соединителем и сжимаю ее тепловой пистолет или фен, чтобы он плотно прилегал к проводу и разъему. Комбинация из смазки и трубки должна не допускать попадания воды.
А
хорошая страница о проводке и подключениях
на сайте Общества дружбы-шлюпа хорошо это объясняет. http://www.fss.org/techtip2.htm
Да, он говорит о гораздо более крупных лодках, но основы применимы ко всем
лодки. См. Ссылки ниже.
Термоусадочные трубки и соединители, Защита AAA, Как установить и
ремонт. http://youtu.be/jCRsx38WRw8
Как получить хороший обжим: морской Как: Концевая заделка проводов: https://marinehowto.com/marine-wire-termination/
Шаг 11. Предохранители . Насколько большим должен быть ваш предохранители быть?
Предохранителирассчитаны на силу тока и предназначены для защитить провод от перегрева и возгорания.Предохранители должны быть с таким же или меньшим номиналом провода. Итак, если у вас есть провод, рассчитан на 15 ампер, вам понадобится предохранитель на 15 ампер. Вот почему на больших лодках вы увидите множество отдельных схем для разных систем на лодке. Каждая цепь рассчитана на определенную силу тока, например 15 ампер или 20 ампер. усилители, и дополнительное оборудование не добавляется в схему, если это может вызвать он потребляет больше тока, чем рассчитан на предохранитель.
Это может стать проблемой и для маленьких лодок, если у вас больше оборудования или что-то вроде мощной стереосистемы, которая потребляет большую силу тока.Тогда у него должна быть своя схема и своя предохранитель для цепи.
Вопрос, сколько предохранителей в блоке? Это зависит от того, сколько вещей вы используете. Я бы хотел предохранитель для фонарей, один для приборов, и один для любых электронных устройств, плюс запасной. Это четыре. Но для расширения может быть лучше блок предохранителей на шесть или восемь штук. Опять же, в в будущем вам не придется покупать новый блок. См. Перегрузка по току Защита: https: // новые судостроители.ru / pages / elect.html # Ignition Protection
Шаг 12. Установка оборудования .
Начните с аккумулятора, переключателя аккумулятора и главный блок предохранителей.
Выбор батареи: Батареи оценены напряжение и емкость. Мы используем аккумулятор на 12 В. Есть два рейтинга, CCA и MCA См. Батареи по адресу: https://newboatbuilders.com/pages/electricity3.html
CCA означает ток холодного пуска. MCA означает судовые усилители коленчатого вала.Это мера того, сколько ампер аккумулятор может работать 30 секунд и поддерживать напряжение 12 В. Как правило, чем выше рейтинг CCA, тем дольше батарея будет поддерживать его напряжение. Аккумуляторы также рассчитаны на ампер-часы. 1 ампер на 1 час — это 1 ампер-час. Обычно рейтинг зависит от того, сколько ампер у батареи. будет разряжаться в течение 20 часов, пока заряд не упадет до 10,5 вольт. В чем выше рейтинг ампер-часов, тем дольше батарея будет заряжать ваш оборудование. Также они рассчитаны на резервную емкость, вот как много минут он будет выдавать такое же напряжение при 80 градусах.An средняя морская батарея должна иметь резервную емкость от 60 до 90 минут. Меньшее не подходит.
Существует три типа аккумуляторов, обычно используемых на лодках: Wet Cell, AGM. и гель, а пока Я буду использовать стандартную батарею с мокрыми элементами. Они относительно недороги, их можно купить где угодно, и для маленькой лодки более чем достаточно. Аккумулятор с рейтингом CCA или MCA 200–300 подойдет. Установите аккумуляторный ящик, если вы его используете, или лоток, затем аккумулятор.См. Таблицу ниже о том, как рассчитать нагрузку. Емкость аккумулятора должна быть как минимум в два раза больше нагрузки. См. Также электрическое планирование https://newboatbuilders.com/pages/electrical_planning.html
| Непрерывные нагрузки | Прерывистые нагрузки | Всего | ||||||
| Арт. | ампер | часов | Ампер-часы | товар | ампер | часов | Ампер-часы | |
| Nav Lts | 1 | 8 | 8 | Рупор | 1 | 0.25 | 0,25 | |
| Трюмный насос | 2 | 8 | 16 | |||||
| Радио | 1 | 8 | 8 | Радио Tx | 6 | 0,5 | 3 | |
| Глубина Sndr | 0.5 | 8 | 4 | |||||
| Двигатель | 2 | 16 | 32 | |||||
| Инструменты | 1 | 8 | 8 | |||||
| GPS | 1 | 8 | 8 | |||||
| Наживка | 2 | 8 | 16 | |||||
| Итого | 10.5 | 100 | 7 | 3,25 | 100,3 | |||
Затем установите фары и электронное оборудование. Вы хотите, чтобы все было на месте, прежде чем начинать электромонтаж. Вставить панели переключателей и блоки предохранителей.
Из Шаг 5. Нам нужно определить размер главного предохранителя . В непрерывные нагрузки составляют 10,5 ампер. Предохранитель в цепи постоянного тока должен быть примерно 150% нагрузки, поэтому подойдет 15 ампер.
Предохранители для каждой цепи должны быть на 3 А, за исключением радио, потому что на передаче он потребляет 6 ампер. Поэтому используйте предохранитель на 10 ампер для радиосхемы. Рекомендуемый предохранитель см. В инструкции по установке производителя. размеры для каждой единицы оборудования. Помните, что этот предохранитель предназначен для защиты провод к оборудованию, а не к оборудованию. Некоторое оборудование могло быть встроено или встроенные предохранители для этой цели.
Шаг 13. Начните установку провода , начиная с места расположения аккумулятора и работая наружу к каждому блоку предохранителей и шине, а затем к каждой части оборудование.Не забывайте соблюдать цветовую кодировку и маркировать провода на оба конца. Если вы решите внести какие-либо изменения в свои схемы, сделайте обязательно измените диаграмму для дальнейшего использования.
Шаг 14. Включите питание. Проверяйте каждый элемент по одному, чтобы увидеть если все работает. Устраняйте неполадки на ходу.
Артикул:
Отличная статья: Как избежать ошибок с электричеством на лодке Эд Шерман; Журнал Boat US http: // www.boatus.com/magazine/2016/august/avoiding-boat-electrical-mistakes.asp
Отличная статья Оуэна Янгблада о Электромонтаж лодки , https://newboatbuilders.com/docs/WiringYourBoat.pdf из журнала Metal Boat Quarterly
Как подключить лодку от новой Wire Marine https://newwiremarine.com/how-to/wiring-a-boat/
Приложение A: Таблицы допустимой силы тока и падения напряжения
Примечание. Это таблица, содержащаяся в Федеральных правилах.Стандарт ABYC E-11 имеет пять отдельных таблиц исходя из того, сколько проводников в жгуте проводов.
| Таблица 1 — ДОПУСТИМЫЙ СРОК ПРОВОДОВ ДЛЯ СИСТЕМ ДО 50 Вольт | |||||||||||||
| Температурный рейтинг изоляции проводника | |||||||||||||
| Размер проводника, английский (метрический) | 60 ° C (149 ° F) | 75 ° C (167 ° F) | 80 ° C (176 ° F) | 90 ° C (194 ° F) | 105 ° C (221 ° F) | 125 ° C (257 ° F) | 200 ° C (392 ° F) | ||||||
| За пределами моторного отсека | Внутри моторного отсека | За пределами моторного отсека | Внутри моторного отсека | За пределами моторного отсека | Внутри моторного отсека | За пределами моторного отсека | Внутри моторного отсека | За пределами моторного отсека | Внутри моторного отсека | За пределами моторного отсека | Внутри моторного отсека | Снаружи или внутри моторного отсека | |
| 18 (0.8) | 10 | 5,8 | 10 | 7,5 | 15 | 11,7 | 20 | 16,4 | 20 | 17,0 | 25 | 22,3 | 25 |
| 16 (1) | 15 | 8,7 | 15 | 11.3 | 20 | 15,6 | 25 | 20,5 | 25 | 21,3 | 30 | 25,7 | 35 |
| 14 (2) | 20 | 11,6 | 20 | 15,0 | 25 | 19,5 | 30 | 24.6 | 35 | 29,8 | 40 | 35,6 | 45 |
| 12 (3) | 25 | 14,5 | 25 | 18,8 | 35 | 27,3 | 40 | 32,8 | 45 | 38,3 | 50 | 44.5 | 55 |
| 10 (5) | 40 | 23,2 | 40 | 30,0 | 50 | 39,0 | 55 | 45,1 | 60 | 51,0 | 70 | 62,3 | 70 |
| 8 (8) | 55 | 31.9 | 65 | 48,8 | 70 | 54,6 | 70 | 57,4 | 80 | 68,0 | 90 | 80,1 | 100 |
| 6 (13) | 80 | 46,4 | 95 | 71,3 | 100 | 78.0 | 100 | 82,0 | 120 | 102 | 125 | 111 | 135 |
| 4 (19) | 105 | 60,9 | 125 | 93,8 | 130 | 101 | 135 | 110 | 160 | 136 | 170 | 151 | 180 |
| 2 (32) | 140 | 81.2 | 170 | 127 | 175 | 138 | 180 | 147 | 210 | 178 | 225 | 200 | 240 |
| 1 (40) | 165 | 95,7 | 195 | 146 | 210 | 163 | 210 | 172 | 245 | 208 | 265 | 235 | 280 |
| 0 (50) | 195 | 113 | 230 | 172 | 245 | 191 | 245 | 200 | 285 | 242 | 305 | 271 | 325 |
| 00 (62) | 225 | 130 | 265 | 198 | 285 | 222 | 285 | 233 | 330 | 280 | 355 | 316 | 370 |
| 000 (81) | 260 | 150 | 310 | 232 | 330 | 257 | 330 | 270 | 385 | 327 | 410 | 384 | 430 |
| 0000 (103) | 300 | 174 | 380 | 270 | 385 | 300 | 385 | 315 | 445 | 378 | 475 | 422 | 510 |
Примечания к приведенной выше таблице | |||||||
Температурный класс изоляции проводника | |||||||
60 o C (140 o F) | 75 o C (167 o F) | 80 o C (176 o F) | 90 o C (194 o F) | 105 o C (221 o F) | 125 o C (257 o F) | 200 o C (392 o F) | |
| 1.Увидеть следующая таблица: Температурный рейтинг проводника | 0,58 | 0,75 | 0,78 | 0,82 | 0,85 | 0,89 | 1,00 |
| 2. См. Следующая таблица: Количество токоведущих проводов | Исправление Фактор | ||||||
| 3 | 0.70 | ||||||
| от 4 до 6 | 0,60 | ||||||
| от 7 до 24 | 0,50 | ||||||
| 25 лет и старше | 0.40 | ||||||
Таблица ниже взята из ABYC. В ABYC есть таблицы для 24 и 32 вольт, а также для систем переменного тока. Электрический стандарт E-11. Свяжитесь с ABYC для получения копии E-11, AC и DC. Электрические системы на лодках.
Таблица для определения сечения провода из-за падения напряжения на основе длина провода.Эта таблица предназначена только для 12 вольт.
Длина провода от источника питания к устройству и обратно к источнику питания | |||||||||||||||||||
| Ноги | 10 | 15 | 20 | 25 | 30 | 40 | 50 | 60 | 70 | 80 | 90 | 100 | 110 | 120 | 130 | 140 | 150 | 160 | 170 |
| Общий ток | 12 вольт — падение напряжения 10% калибр | ||||||||||||||||||
| 5 | 18 | 18 | 18 | 18 | 18 | 16 | 16 | 14 | 14 | 14 | 12 | 12 | 12 | 12 | 12 | 10 | 10 | 10 | 10 |
| 10 | 18 | 18 | 16 | 16 | 14 | 14 | 12 | 12 | 10 | 10 | 10 | 10 | 8 | 8 | 8 | 8 | 8 | 8 | 6 |
| 15 | 18 | 16 | 14 | 14 | 12 | 12 | 10 | 10 | 8 | 8 | 8 | 8 | 8 | 6 | 6 | 6 | 6 | 6 | 6 |
| 20 | 16 | 14 | 14 | 12 | 12 | 10 | 10 | 8 | 8 | 8 | 6 | 6 | 6 | 6 | 6 | 4 | 4 | 4 | 4 |
| 25 | 16 | 14 | 12 | 12 | 10 | 10 | 8 | 8 | 8 | 6 | 6 | 6 | 6 | 4 | 4 | 4 | 4 | 4 | 2 |
| 30 | 14 | 12 | 12 | 10 | 10 | 8 | 8 | 6 | 6 | 6 | 6 | 4 | 4 | 4 | 4 | 2 | 2 | 2 | 2 |
| 40 | 14 | 12 | 10 | 10 | 8 | 8 | 6 | 6 | 6 | 4 | 4 | 4 | 2 | 2 | 2 | 2 | 2 | 2 | 2 |
| 50 | 12 | 10 | 10 | 8 | 8 | 6 | 6 | 4 | 4 | 4 | 2 | 2 | 2 | 2 | 2 | 1 | 1 | 1 | 1 |
| 60 | 12 | 10 | 8 | 8 | 6 | 6 | 4 | 4 | 2 | 2 | 2 | 2 | 2 | 1 | 1 | 1 | 0 | 0 | 0 |
| 70 | 10 | 8 | 8 | 6 | 6 | 6 | 4 | 2 | 2 | 2 | 2 | 1 | 1 | 1 | 0 | 0 | 0 | 2/0 | 2/0 |
| 80 | 10 | 8 | 8 | 6 | 6 | 4 | 4 | 2 | 2 | 2 | 1 | 1 | 0 | 0 | 0 | 2/0 | 2/0 | 2/0 | 2/0 |
| 90 | 10 | 8 | 6 | 6 | 6 | 4 | 2 | 2 | 2 | 1 | 1 | 0 | 0 | 0 | 2/0 | 2/0 | 2/0 | 3/0 | 3/0 |
| 100 | 10 | 8 | 6 | 6 | 4 | 4 | 2 | 2 | 1 | 1 | 0 | 0 | 0 | 2/0 | 2/0 | 2/0 | 2/0 | 3/0 | 3/0 |
Подключение навигационных огней для лодок с комбинацией красный / зеленый носовые огни и якорь / кормовой огонь на шесте.



Вал изготавливают из стальной проволоки или прутка.




При необходимости на момент транспортировки устройства вал можно будет отсоединять.
Обязательно сделайте кольцевую насадку, чтобы защитить баллоны.
Если ее нет, то можно воспользоваться любым другим креплением для надежной фиксации мотора на лодке;
Далее нужно взять предварительно обрезанный по диаметру пластиковый протектор, и установить его на трубу;
Универсальных чертежей для этой детали нет, поскольку у разных моделей триммеров свои конструкторские особенности. Можно заказать данную деталь в токарной мастерской или изготовить самостоятельно из фанеры. Крепиться конструкция будет с помощью 4 винтов.
Например: ожидаемая проблема с топливом, иногда может быть связана с воспламенением или даже с компрессией. Вот почему всегда полезно сначала проверить простые вещи. Если огонь хорош для ВСЕХ цилиндров, а сжатие находится в пределах допустимого диапазона, показывающее не более 15 фунтов. разница от цилиндра к цилиндру, то проблема, скорее всего, связана с топливом. Либо закупоренные углеводы, слабый или плохой топливный насос, низкая или отсутствующая компрессия в цилиндре, подающий импульс к топливному насосу, плохая груша сжатия, отсутствие вентиляции в баке, заедание антисифонного клапана на баке, ослабленные соединения топливопровода и т. Д., могут быть причиной проблемы, с которой вы можете столкнуться. После диагностики просто не забудьте проверить все три обязательных элемента, прежде чем просто начать замену деталей методом проб и ошибок. Мы получаем много запросов о том, как тестировать систему впрыска масла Johnson / Evinrude VRO. Ниже приведены два метода устранения проблем с ними.