самодельное электронное зажигание на мотоцикл ИЖ или Ява
В статье про установку электронного зажигания на оппозитный двигатель, я подробно описал какие комплектующие и от каких автомобилей нужны для этого, и как их установить. Поэтому владельцам мотоциклов Ява или ИЖ рекомендую сначала прочитать вот эту статью про установку электронного зажигания на отечественный оппозитный мотор, а уже после этого читать данную статью. Ведь разница в установке совсем незначительная, и мне нет смысла повторять в этой статье, то что написанно в той. И вот эту разницу в установке электронного зажигания на ИЖ или Яву и отличие от оппозита, я подробно опишу в этой статье.
на фото показан стальной лепесток, без алюминиевой середины — это вызовет со временем глюки.
Сейчас уже можно купить комплект заводского электронного зажигания не только для оппозитных двигателей Урала или Днепра, но и для Явы. Стоит комплект примерно 50 — 70 долларов, в зависимости от того, на какой кухне китайского общежития оно было слеплено (шутка, но в любой шутке есть доля правды).
Установить то можно (хотя и здесь могут возникнуть проблемы), но вот забыть не получится. Не знаю как насчёт только что появившегося в продаже электронного зажигания для Явы, пока не слышал отзывов и сам не пробовал (и не хочу пробовать), но на счёт заводского комплекта для оппозитных моторов могу с точностью заявить — ЗАВЕСТИ двигатель с таким зажиганием не получится, так как во первых ротор не садится на распредвал, а во вторых даже если после развёртывания отверстия он и сядет, то на заводе сделали так, что момент зажигания не правильно сделан (на украинских комплектах).
Чтобы исправить этот недостаток, приходится переделывать фиксатор ротора и устанавливать его на валу в правильном положении (с правильным опережением). Но большинство новичков не делают этого, так как не знают в чём проблема, а бегут на базар менять на другой комплект.
Главный плюс самодельного зажигания, (это помимо того, что оно выйдет дешевле и качественнее), это то, что если в пути выйдет из строя какой нибудь узел зажигания (датчик Холла, коммутатор, катушка зажигания) то купить их можно будет в любом ларьке автозапчастей. А на заводском устройстве, вышедший из строя оптический датчик, вы вряд ли найдёте отдельно в продаже.
Да и заменить его не так просто, в отличии от простой и лёгкой замены датчика Холла (откручиваются всего два винтика М5). Хотя за 10 лет эксплуатации самодельного электронного зажигания на моём мотоцикле, у меня ничего не выходило из строя ни разу.
Приступаем к работе.
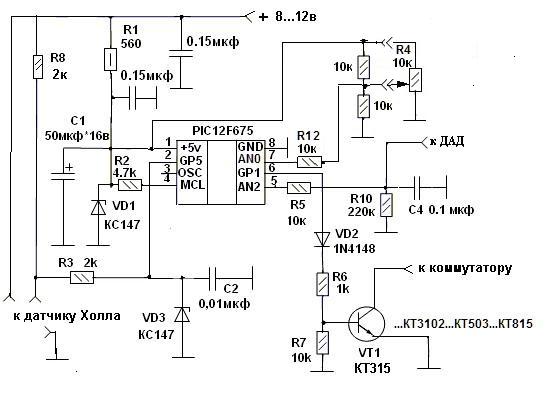
Для начала покупаем все комплектующие электронного зажигания, описанные в первой статье и устанавливаем их на мотоцикл и подключаем согласно электросхемы на фото. Затем удаляем контакты прерывателя, срезаем их оськи и оставляем только поворотную площадку, на которой они крепились, она пригодится.
Теперь нужно изготовить из листового металла площадку для датчика Холла (см. рисунок справа), эта площадка закрепляется винтами к штатному поворотному диску. Если винты крепления площадки упираются в корпус генератора и не дают ей свободно вращаться (менять опережение), то необходимо подточить корпус генератора в месте касания винтов.
Толщина металла площадки примерно 2 — 3 мм, всё зависит от высоты кулачка, и чем он выше( на разных мотоциклах по разному), тем толще площадка. Это точно будет видно когда в закреплённый датчик Холла войдёт лепесток, который зажимается к кулачку длинным болтом.
И если лепесток заходит в прорезь датчика Холла без зазора 1 мм или задевает за датчик при вращении, то или подтачиваем кулачок, или подкладываем шайбу необходимой толщины и добиваемся что бы лепесток заходил в прорезь датчика строго по середине. Кстати шайбу желательно подкладывать зубчатую, она предотвращает откручивание болта и прокручивание лепестка относительно кулачка.
Лепесток модулятора изготавливаем из листового металла, толщиной 1 мм, и шириной 15 мм, а длинну подбираем в зависимости от места, где установлен датчик Холла, длинну меряем по месту, естественно сначала закрепив датчик с площадкой на поворотном диске. Лепесток должен своей крайней кромкой не касаться корпуса датчика, а проходить с зазором в 1 мм.
При изготовлении лепестка модулятора есть важный ньюанс. Многие авторы советуют лепестки делать из листовой стали, толщиной 1 мм и всё — больше ничего не сказано . Но это применимо только для опозитных моторов, так как генератор и система зажигания у них расположенны отдельно. На двухтактных моторах Явы или ИЖа, система электронного зажигания закрепляется непосредственно на генераторе (датчик Холла и лепесток).
Закрепив всё и подключив, вы заведёте мотор, немного поездите и у вас начнут появляться перебои в работе мотора. Казалось бы продвинутая система зажигания и вдруг такие глюки. А всё дело в том, что генератор при работе, вследствии электромагнитной индукции, намагничивает металический лепесток, жёстко закреплённый на валу якоря генератора.
Намагниченный лепесток заходит при вращении в магнитное поле (магнитный зазор) датчика Холла и сбивает работу микросхемы, вживлённой в датчик. Это простое объяснение глюков при работе электронного зажигания.
Как этого избежать? Да очень просто — необходимо просто не допустить намагничивания металлического лепестка, изготовив его среднюю часть из немагнитного металла, а именно из дюралюминия, латуни, меди или бронзы (см. фото).
Сначала выпиливаем из дюраля среднюю часть, сверлим центральное отверстие на 7 мм, а затем зажав в тиски среднюю часть, пропиливаем ножовкой по металлу с каждой стороны пазы, строго посередине, глубиной 5 мм. Убрав заусенцы, ровно вставляем в эти пазы стальные лепестки с каждой стороны и просверливаем 2 милиметровые отверстия для заклёпок. Металические лепестки должны быть абсолютно одинаковыми как по ширине, так по длине. Заклёпываем всё это дело алюминиевыми заклёпками, и — немагнитный лепестковый модулятор готов к установке на вал якоря.
Закрепив всё и подключив, не спешите заводить мотор, необходимо ещё правильно установить момент опережения зажигания. Но здесь потребуется вольтметр, выставленный на напряжение 15 — 20 вольт. Подключаем плюсовую клемму(или щуп) вольтметра к зелёному проводу татчика Холла, а минусовую к черному проводу датчика. Теперь устанавливаем поршень любого из цилиндров в положение, соответствующее моменту искры.
Точное значение можно узнать в мануале мотоцикла и для точного выставления поршня, советую воспользоваться часовым индикатором. Далее включаем зажигание и немного отжав центральный болт, зажимающий модулятор, начинаем поворачивать лепестковый модулятор по ходу вращения коленвала, и при приближении его к датчику, посматриваем на вольтметр.
При появлении на вольтметре скачка напряжения от десятых долей вольта до 8 — 12 вольт, останавливаем вращение модулятора и зажимаем его болтом якоря. Всё — момент вспышки выставлен. Установив момент один раз, можно забыть про настройку электронного зажигания на долгие годы — это вам не контактная система, с вечно подгорающими контактами.
При настройке момента, да и вообще при проверки искры, всегда нагружайте высоковольтные провода свечами — это предотвратит неисправности системы электронного зажигания. И при фиксировании свечи с проводом на корпусе цилиндра (при проверке искры), держите провод за изолирующий колпачок только надёжными плоскогубцами, с изолированными ручками. Тридцать киловольт пробивают даже самый надёжный свечной колпачок в фирменной изоляции. Не пытайтесь держать провод руками — это мягко говоря неприятно, но зато о том, что система электронного зажигания работает, вы запомните надолго; удачи всем!
вся правда об электронном зажигании / Блог им. gorini4 / БайкПост
и так всем здрасти.начну с того что я очень часто вижу мучения людей при установке эл зажиганий на разные отечественные мотоциклы особенно с датчиком холла и хочу написать какие эл зажигания ставил я как эксперементировал над разными типами зажигания.
И так начну с самого распространенного мифа это то что при установке эл зажигания все пытаются изготовить бабочку модулятор и все усердно меряют транспортирами углы крыльев бабочки
так вот кто пишет что что крыло бабочки должно быть 120 градусов (планета ) или два по 120 (юпитер) по сути кто пишет что должно быть 90 градусов или 60… обьясню по сути неважно сколько градусов крыло у бабочки абсолютно… многие ссылаются что это влияет на уровень заряда конденсатора в камутаторе который потом выдает свое напряжение на катушку зажигания и о чудо в схеме камутатора на выходе нет конденсатора а значит и заряжать нечего
камутатор работает по типу обычного усилителя сигнала который который усиливает сигнал от датчика и выдает импульс на катушку.
и еще одно многие устанавливая датчик холла мучаются что мотоцикл начинает стрелять не правильно работать и т.д а всему виной магнитное поле генератора и многие меняют щетки местами точат болт генератора из нержавейки и пробуют кучу вариантов метала для изготовления модулятора и это все мучения… я отказался от датчика холла так как я электрик и знаю много о его косяках а также знаю что у многих ижей присуцтвует большою люфт коленвала в доль оси коленвала что часто приводит к тому что модулятор начинает тереть о датчик холла или вовсе разрушает сам датчик.
и так в замен датчика холла я нашел в просторах интернета очень мощную альтернативу а именно оптический датчик плюсы оптики такие что она не боится магнитного поля и зажигание очень просто выставлять но есть и минус оптики она чуствительна к влаге и мусору по крышкой генератора, привожу схему оптики
фото готового датчика
ну после того как я залил пару раз капитально залил водой оптический датчик и мене приходилось КАТИТЬ мотоцикл домой и пару раз по моей глупости садился акб и мне приходилось искать источник питания чтоб завести ижа и тогда меня в конец достало присуцтвие аккамулятора на мотоцикле на котором по сути он просто напросто не нужен так как нет стартера.

и тогда я решил построить не убиваемое зажигание на мотоцикл которое будет независимо от бортового напряжения сети и не будет зависить от источников внешнего питания и тогда я вспомнил всеми любимый мопед карпаты у которого ломалось ВСЁ!!!
кроме зажигания и якорь генератора не имеет обмоток и по сути надежен как кувалда но мощности генератора карпат для мото явно не хватит и тогда я прикупил генератор от минска 90W 12в немного попилил его порезал и вмонтировал в него второй индуктивный датчик естественно на 180 градусов положения первого датчика
схема камутатора
это зажигание можно установить на любой мотоцикл иж яву урал мт и т.
п. а также этот генератор способен работать с реле регулятором постоянного тока и кому нужен в сети акб то генератор будет спокойно его заряжать.в качестве реле регулятора а применил стоковый камутатор с минска для 90w генератора.и так подведу итоги что я получил с этим генератором:
1.не убиваемый якорь
2.отсуцтвие диодного моста кучу лишних проводов в проводке и ненадежного щеточного узла генератора
3.получил зажигание которое не зависит от напряжения бортовой сети
4.избавился от ежегодной замены акб который и так не нужен был на ижах планетах и явах
5.я получил стабильный мощный свет фары даже на холостых оборотах
6.это зажигание способно работать в полной антисанитарии в болоте под водой и т.д заводится мот в любой мороз!
Опыт с установкой БСЗ на Планету
Среди владельцев советских мотоциклов существовала довольно популярная забава — установка бесконтактной системы зажигания (БСЗ). Естественно, делали они это не просто так, на это их подбивали определенные преимущества БСЗ.
Коммутатор позволяет скормить катушке зажигания ток побольше и получить искру посильнее, а датчик выдает более четкий сигнал строго в нужные моменты времени, поскольку проблема с искрением и дугой на разрывающемся контакте уже не существует.
Как я уже говорил, у меня тоже есть вполне себе советский Иж Планета-5, в котором я изредка ковыряюсь. С годами его братьев больше на дорогах не становится, но мой пока еще ездит. Поэтому сейчас пойдет рассказ о моей попытке добить прикрутить БСЗ к своему коню.
Идея БСЗ заключается в том, что вместо прерывателя на валу устанавливается «шторка» (модулятор), которая проходит через щель в датчике (оптическом или датчике Холла) и вызывает его срабатывание. Большим током через катушку занимается уже коммутатор, в котором есть силовой транзистор.
Изначально, после чтения кучи разных статей и постов сформировался такой список покупок:
- Коммутатор от автомобиля ВАЗ, в моем случае с маркировкой 36.3734 (и вдогонку разъем с проводами)
- Катушка зажигания 027.
3705 - Датчик Холла, так же от ВАЗ (забегая вперед — плохая идея)
Затем, когда все это было у меня на руках, соединил это добро по следующей схеме (кликабельно):
На электрической схеме это выглядит не особо сложно. Гораздо сложнее здесь конструкторская часть — думать, как все это прикрутить, ползать вокруг мотоцикла, протаскивать провода во всякие щели…
Более-менее просто дела обстоят с катушкой. Ей в любом случае место под баком. Но она ощутимо больше стандартной катушки от Планеты, так что воспользоваться тем же ухом не получится. У меня катушка была прикреплена вплотную к раме с помощью импровизированного хомута и болта (на фотографии). Если будете повторять этот вариант — следите, чтобы шляпа болта не протерла бензобак.
Для крепления коммутатора понадобилось две металлические детали и немного фантазии. Место было выбрано недалеко от клаксона, где дуги безопасности соединяются с рамой. Сначала на болты от дуг был посажен некий кронштейн, сделанный из какого-то профиля.
Затем к этому кронштейну был прикручен «адаптер» под размеры коммутатора. По фотографиям должно быть более понятно, что я тут пытался сейчас описывать.
Датчик не будет работать сам по себе — ему нужна шторка, от которой он будет срабатывать. Материал шторки зависит от типа датчика. Для оптического — главное чтоб непрозрачный. Для датчика Холла шторка должна быть стальной. Форма зависит от того, как будет закреплен датчик и как в его зазор должна будет заходить шторка. На данном этапе это был полукруг (180 градусов) с отверстием для крепления на вал в середине.
Теперь надо прикрепить датчик и докинуть до него провода. Пункт назначения — генератор 🙂 Если справа открутить круглую крышку с логотипом ИЖ, то мы как раз увидим генератор и половину штатной системы зажигания — прерыватель, конденсатор и кулачок на валу. Прерыватель, естестенно, был демонтирован. Пропустим вопрос, как дотащить в эту область провода (это сложно, но интересного тут ничего нет), и перейдем к датчику Холла.
Фаза 1: Испытание датчика Холла
Думаете, я сейчас буду объяснять, как его крепить? Хрен там. Вместо этого поговорим о том, почему это НЕ нужно делать. Дело в том, что датчик на основе эффекта Холла реагирует на магнитное поле. Именно поэтому ВАЗовский датчик имеет встроенный магнит по другую сторону зазора и именно поэтому шторка должна быть стальной. Ну а как работает трехфазный генератор в мотоцикле? Внезапно, его работа тоже связана с магнитными полями! И если крепить датчик Холла рядом с трехфазным генератором (а мы вынуждены делать именно так), то датчик может наловить от генератора много помех.
Как можно догадаться, успехи с датчиком Холла были неважные. Изначально шторка была сделана полностью из стали, и в этом случае мотоцикл не заводился вообще. Затем была сделана новая шторка — ее край был стальным, а крепление из текстолита. Так было задумано ради «магнитной развязки» на случай, если магнитное поле передается от генератора на шторку через вал.
Со второй шторкой двигатель завелся, но работал неустойчиво и глох на высоких оборотах. Получается, гипотеза подтвердилась, и развязка в какой-то степени помогает, но все еще недостаточно для практического использования.
Значит, придется отмести все эти народные сказки про работающие БСЗ с датчиками Холла. Возможно, их авторам повезло с генераторами на их мотаках, или еще с чем-то. Но нельзя расчитывать на везение — нужен план Б.
Остался лишь один путь — оптический датчик. БСЗ будет работать либо с ним, либо никак. Значит, нужно мастерить датчик на замену ДХ, реагирующий на появление шторки и имеющий выход с открытым коллектором.
Фаза 2: Оптический датчик — луч 940 нм в темном царстве
Первый вариант оптического датчика был на инфракрасном фотодиоде и двух транзисторах. В принципе, он как бы работал, но с ним сложно было проехать больше 5 километров — двигатель глох и повторно завести его получалось минут через 10. Возможно, что-то уплывало от температуры.
.. Что ж, будем делать по-другому.
Второй (удачный) вариант оптического датчика был сделан на ИК-фототранзисторе и компараторе. Потому что зачем париться с термостабилизацией, если все есть в одной грамотно сделаной микросхеме? В инете можно найти статью про похожий датчик, подписаную ником Umka. Вот его схему я и взял за основу, немного переделав под свои потребности и возможности.
Во-первых, компаратор я взял LM393, потому что он был. Конечно, я немного очковал насчет его температурного диапазона (0..70 C), но в конечном итоге все прошло достаточно хорошо. Все-таки датчик далеко от двигателя, и в ралли Париж-Дакар я участвовать все равно не собираюсь 😉 Во-вторых, отказался от стабилизатора тока ИК-светодиода — ради экономии, в том числе места, потому что я собирался травить однослойную плату определенного размера. Вместо этого обощелся парой резисторов 1206 — меньше нельзя, тут нужно учитывать рассеиваемую мощность. В-третьих, добавил диод 4148 для защиты компаратора от переполюсовки — в моем случае разъем был без ключа и ошибиться было как нефиг делать.
Кроме перечисленного, я еще поставил фототранзистор в нижнее плечо вместо верхнего — можно как угодно, тут зависит от формы шторки и желаемого времени накопления заряда в катушке. Также я воспользовался тем фактом, что LM393 — сдвоенный компаратор, поэтому индикаторный светодиод (для установки угла) повесил на вторую половину. Одноименные входы на разных сторонах расположены удачно, так что разводка датчика в одном слое далась легко и практически без прыжков. Индикаторный светодиод выбрал синего света, на всякий случай, чтоб по спектру был подальше от инфракрасного. Ну и еще добавил небольшой керамический конденсатор. Внутри коммутатора уже приняты кое-какие меры по фильтрации питания датчика, так что здесь фантазию можно немного расслабить.
Принципиальная схема получилась такая:
UPD: Вообще, собранный по этой схеме датчик прекрасно работает, но если бы я делал этот датчик снова, то скорее всего поставил бы диод VD1 «пораньше». Хотя остальные части схемы и не нуждаются в защите от обратной полярности, диод понижает напряжение питания компаратора, а напряжению на входах нежелательно быть выше, чем напряжение питания (надо вписаться в Input Common Mode Voltage Range).
С другой стороны, даташит так же говорит что either or both inputs can go to 36 V without damage, independent of the magnitude of V+, так что может здесь и нет повода для беспокойства.
Собранная плата крепилась на основании от найденого в закромах ненужного прерывателя (другого, демонтированный родной оставил в покое) через прокладку из толстого текстолита. Габариты на чертеже, результат на фото.
Выкладывать разводку мне смысла нет, пожалуй, поскольку я потом делал доработку и файлы платы немного не соотвествуют схеме. К тому же, тема не слишком актуальная, и моя цель здесь — скорее рассказать про свой опыт, чем выдать инструкцию для повторения.
Модулятор, или «да стой ты уже спокойно»
Кроме нового датчика была установлена и новая шторка. На этот раз это был сектор круга примерно 120 градусов. Такой угол был выбран из соображения, что коммутатор накачивает катушку в отсутствии шторки, а при ее появлении (спадающий фронт сигнала) прерывает ток и создает искру.
Т.е. для данного угла накачка будет длиться 2/3 периода. На самом деле, при желании можно поиграться с углом и посмотреть, что получится.
Способ крепления был так же пересмотрен. У варианта с отверстием в центре существовала проблема — при затяжке болта на валу шторку утаскивала сила трения, что мешало выставить угол опережения зажигания. Поэтому шторка была приварена к еще одному специально раздобытому кулачку (эксцентрику), поскольку у него предусмотрен паз и установить его можно только в одном положении.
Результат
При первых попытках завести обнаружился интересный факт — БСЗ капризна по отношению к свечам. Мотоцикл отказался заводиться с той же свечой, с которой нормально ездил на штатном зажигании. Скорее всего, это возросшее напряжение вызвало пробой не там, где мне хотелось. После установки чистой свечи он прекрасно завелся и не менее прекрасно поехал, ни разу не заглохнув.
Описаное здесь приключение, конечно, не тянет на «проект выходного дня».
Всякое было — работа руками, работа головой, провалы, успехи, перерывы. В итоге БСЗ собрать удалось, мотоцикл способен с ним ездить. Все, конец? Не совсем 😉 Теперь можно попробовать вклинить между датчиком и коммутатором формирователь угла опережения зажигания. Но это уже история для другой статьи.
P.S.: Относитесь к написанному критически. Повторять описанный опыт на свой страх и риск.
Бесконтактное зажигание на иж планета 5
Многих наверняка парит штатная контактная система зажигания на отечественных мотоциклах. Постоянная необходимость ее регулировать, то зазоры уплывут, то конденсатор пробъет, то контакты подгорели.
эх, тоска зеленая! а что если. товарищ интернет в помощь и находим опять же интересные всякие статейки, заметки и картинки.
Ну во-первых хочу поблагодарить форум МотоИЖ и его дружелюбных пользователей. Не одни сутки провел я листая ветки форума, читая гневные комменты, интересные посты и всякий флуд. Сейчас я попытаюсь собрать все мысли в голове в порядок и «родить» конспект всего это просвещения.
Руководство к действию, так сказать.
Теория.
На мотоцикл ИЖ, а именно юпитер, возможность установить бесконтактное зажигание имеется, и нет ничего сложного.
Общая схема включения выглядит так:
Коммутатор впринципе можно любой, хотя многие ругают коммутаторы фирмы Астра в прозрачном корпусе. не знаю даже что может вывести его из строя, покупаем вот такой:
Катушка зажигания от Оки или от 406 двигателя
Далее комплект силиконовых проводов с наконечником в виде чехла и с распределенным сопротивлением. Чехол уберет извечную проблему пробоя свечи в дождь, а распределенное сопротивление избавит от необходимости подбирать колпачки.
Датчик холла для данной композиции менее всего пригоден, т.к. единственное место его установить — корпус генератора, магнитные поля от него будут периодически перемагничивать встроенный в Холл магнитик, можно конечно изготовить экранирующую пластину… ладно, об этом позже 😉
Ну еще стоит приобрести жгут проводов от Оки или Нивы.
ВСЁ! Гениально, не правда ли? тупо собрать по схеме провода и должно работать, можно ставить на мотоцикл. Но мы пойдем другим путём.
Благодаря пользователю Umka и его статьи было решено улучшить данную систему установкой оптического датчика вместо датчика Холла.
Описание из статьи Umk’и:
Датчик собран на двух микросхемах в корпусе Soic-8. Та что слева, интегральный регулятор напряжения LM317, включенный в режиме стабилизации тока (аналог КРЕН12). Ее можно было и не ставить, но так светодиод практически полностью защищен от перегорания. Да и яркость свечения от величины разряда батареи не будет меняться, а это более надежный запуск и устойчивость к «запылению». Микросхема справа – это логический компаратор. Он сравнивает два напряжения на входах (3 и 2 нога). До тех пор, пока напряжение на ножке 3 ниже чем на 2, выходной транзистор (внутри микросхемы) открыт, поэтому на выводе 7 (выход датчика) низкий уровень напряжения, поскольку большая его (напряжения) часть падает на резисторе R7.
Как только напряжение на выв. 3 превысит напряжение на выв. 2, компаратор мгновенно переключится, закрыв выходной транзистор, создавая тем самым высокий уровень на выходе 7. Опорное напряжение на выв. 2 формируется делителем напряжения из резисторов R5, R6 и составляет половину напряжения питания. Напряжение на выводе 3 формируется измерительной цепью из фототранзистора и резистора R4, которые в эквиваленте составляют тот же делитель. Только величина сопротивления фототранзистора зависит от степени его освещенности, освещенность создает инфракрасный светодиод, а модулятор модулирует (прерывает) световой поток. Прошу прощения за каламбур. То есть на выходе мы имеем четкий сигнал практически прямоугольной формы на любых оборотах двигателя. Изменяя соотношение резисторов R5 – R6, или подбирая R4 можно подстроиться под любой фототранзистор и уровень освещенности (читай запыленности) датчика для достижения надежной работы. Собственно для 12В систем зажигания ничего подбирать думаю, не придется, т.
к. и фототранзистор и микросхема имеют большой «запас» по уровню срабатывания. Так что забудьте о страшных историях про пыль и масло в зажигании и неработающий из-за этого оптический датчик!
Итак, идем в радиомагазин и покупаем необходимые детальки, делаем пайку на коленке навесным монтажом:
Проверяем работоспособность схемы с помощью пульта от телевизора. В нем стоит обычный ИК диод, передающий команды, эти команды мы должны заметить по мигающему светодиоду в схеме
Далее необходимо изготовить печатную плату. Для этого измеряем площадку крепления штатной системы зажигания что бы определить сколько места у нас есть и делаем бумажные заготовки.
Бесконтактная система зажигания мотоцикла ИЖ Планета и ИЖ Юпитер.
Одним из вариантов тюнинга советского мотоцикла ИЖ Планета без уменьшения ресурса работы двигателя является установка электронного зажигания на смену стандартному кулачковому. Такая переделка даст массу полезных и приятных изменений в роботе двигателя вашего Ижа.
Электронное зажигание дает своевременное и более мощное искрообразование от чего двигатель становится более приемистым, уменьшается уровень вибрации, снижается расход топлива. Оборудование БСЗ можно установить не снимая кулачковой системы, таким образам что при отказе электроники можно будет пере подключить один провод, и продолжать ехать на контактной системе. Кроме того двигатель на БЗС можно запустить даже с прилично подсевшим аккумулятором, и особо не напрягаясь. Такую же систнму электронного зажигания с небольшой доработкой можно установить на двухцилиндровый «ИЖ Юпитер» или на другой мотоцикл.
Для того, чтобы сделать систему электронного зажигания на мотоцикл ИЖ, нам понадобится приобрести некоторые комплектующие. Дадее будем рассматривать на примере модели «ИЖ Планета», хотя и на «ИЖ Юпитер» такая система подойдет с небольшими отличиями:
1. Коммутатор для электронного зажигания от автомобиля ВАЗ 2108.
2. Датчик холла совместимый с коммутатором.
3. Катушка зажигания на 2 выхода.
(можно оставить и родную)
4.Силиконовые волосковые бронепровода.
Механическая часть установки заключается в том, чтобы сделать крепление для датчика Холла, вырезать модулятор (металлическую пластину), и прикрутить коммутатор к бардачку изнутри.
Модулятору стоит уделить достаточно внимания, т.к. от точности и качества его изготовления будет зависеть работа двигателя. Модулятор вырезается из любого, магнитящегося метала толщиной 0.6 – 1мм (Я вырезал из корпуса компьютера). В идеале круг необходимого диаметра выточить на станке, но это можно сделать и в обычной дрели.
Сначала вырезаем что-то похожее на круг, в центре которого сверлим отверстие диаметром 7мм В отверстие вставляем болт и зажимаем гайкой. Затем с помощью дрели и болгарки получаем ровный круг. Подробнее не описываю – не трудно догадаться.
Полученный ровный круг размечаем маркером таким образом чтоб получить сектор около 120 градусов. Тут большой точности не нужно, важно лишь чтобы линии отреза сектора совпадали точно с радиусом.
Для любителей точности есть чертежи.
Так выглядит модулятор Электронного зажигания на мотоцикле.
Крепление датчика Холла можно сделать из крепления кулачка. Обрезается все лишнее, и на шайбах выставляется датчик на нужной высоте. Важно чтобы модулятор свободно пролетал внутри, и не задевал края датчика.
Я решил не снимать родную контактную систему, но конфликтовали модулятор и ось крепления кулачка. Пришлось подпиливать ось, и поднимать модулятор на шайбе. Толщиной шайбы выставляем положение модулятора в зазоре датчика.
Коммутатор можно установить где угодно. Многие в бардачок прячут. Мне нужно было всё пространство бардачка, и прикрепил я его к нему с наружной стороны, по соседству с блоком регулятором напряжения.
То что на датчик попадает вода и грязь, не страшно. Рзьем почти герметичен, а провода все равно следует хорошо изолировать.
Электропроводка
Коммутатор подключается к датчику Холла и катушке соответственно схеме.
Схема автомобильная, и нам из неё нужна только часть с катушкой, коммутатором и датчиком Холла. На вывод катушки зажигания приходит плюс с замка зажигания. На схеме это вывод «Б» сине-красный провод. На вывод катушки «КП» в стандартной контактной системе приходил провод с кулачка, который мы отключаем, изолируем, и оставляем рядом на случай отказа электронной системы зажигания. Датчик Холла подключается тремя проводами, и может возникнуть проблема в том, чтобы сориентироваться, куда же подключать 5 и 3 выводы коммутатора. Реальные цвета проводов на датчике не совпадают со схемой. Если их перепутать между собой, ничего не произойдет, но и искры не будет. При настройке системы, если нет искры это первая из возможных причин ее отсутствия.
Катушка зажигания остается родной в моем случае, но можно использовать газелевскую на два выхода. С такой катушкой можно вкрутить в головку планеты вторую свечу вместо декомпрессора, и за счет поджига топлива сразу в двух местах получаем более качественное сгорание топливной смеси.
Бронепровод лучше использовать силиконовый, хотя я и на обычном, медном ездил. Провод можно просто обрезать ножом у основания родного надсвечника и крепления в катушку. И вкрутить в родную люльку и катушку зажигания как обычный, медный бронепровод.
На электронке езжу уже год, никаких проблем не было, забыл что такое выставлять зажигание. Заводится с пол пинка. По расходу топлива получается чуток экономнее. мотоцикл резвый, хорошо отзывается на ручку газа. Устанавливайте и себе такую систему, и убедитесь в её преимущиствах.
Итак о наболевшем. Не секрет что на дворе 21 век, а мы еще вовсю пользуемся технологиями прошлого века. Контактная система зажигания- это рудимент(https://ru.wiktionary.org/wiki/рудимент) мотоцикла Иж, то есть недоразвитый остаточный орган. Продвинутые юзеры избавляются от контактной системы зажигания заменяя её бесконтактной(микропроцессорной), и забывают о капризах мотоцикла как о страшном сне. Чем же хороша эта микропроцессорная система зажигания.
Из отзывов пользователей было установлено что, эта система зажигания неприхотлива, устойчива к перепадам температуры-напряжения, не боится воды, уверенная работа на минимальных оборотах двигателя. Проста в обслуживании, доступность запчастей. Минимальное потребление тока из системы электропитания. Простота монтажа на мотоцикл. Всё можно сделать дома. И это далеко не все плюсы данного девайса. Минусы затрудняюсь назвать.
Что же нужно для установки БСЗ на мотоцикл ИЖ Юпитер взамен контактного зажигания.
1)Коммутатор БСЗ ВАЗ, фирма роли не играет.
2)Коса БСЗ 2101-07 в народе коммутаторный пучок
3)Катушка зажигания с двумя выходами (Газель, Волга, ОКА)
4)Датчик Холла ВАЗ, модель роли не играет.
5)Площадка под датчик Холла
Переходим к замене.
Полностью демонтируем старую абсолютно ненужную контактную систему зажигания. Устанавливаем новую катушку зажигания, коммутатор, прокладываем косу БСЗ, Подсоединяем в бортовую сеть согласно схеме приведенной ниже.
Остальная работа будет по токарке, необходимо выточить площадку под датчик холла. Я использовал листовой аллюминий толщиной 1,5 мм. Модулятор он же прерыватель выточил из металла 1мм. согласно чертежу. Принцип работы прост, модулятор проходит в прорези датчика Холла, тем самым прерывая магнитное поле в нем, когда поле возобновляется проходит импульс на коммутатор, это и есть момент искрообразования. Для удобства установки зажигания можно использовать прибор мгновенной диагностики(МД-1) он продается в автомагазинах, подключается в разъем коммутатора. Устанавливается верхняя мертвая точка, с помощью прибора для установки угла опережения зажигания отводим поршень на 2-2,8мм назад(можно использовать обычный штангельциркуль с глубинометром), дальше устанавливаем модулятор на разрыв, если выставлять с МД-1, то момент возгорания светодиода. Если модулятор сделан симметрично, то установка зажигания на втором цилиндре не требуется. Если всё сделано правильно а искры нет поменяйте местами щетки генератора.
От себя скажу система заработала выше всяких похвал. В видео ниже показан побочный эффект такого зажигания, мотор так же может работать в противоположную сторону.
Прикрепленные видео:
JawaClub — Обзор безконтактных систем зажигания
Если есть желание то можно и акум поставить в этом плане никаких проблем.
Регулировка всех систем производиться очень просто:
1. чтобы выставить опережение зажигания с датчиком холла вам надо индикатор часового типа (штангель-циркуль на крайняк) цифровой или стрелочный мультиметр, главное чтоб мерил сопротивление или вольты, но не берите лампочку, спалите датчик, крайний случай это свето-диод через сопротивление 1ком, находите нужный момент зажигания это 2,5-3,5 (у каждого по разному) мм не доходя до ВМТ и ставите шторку в положение, чтоб она только вышла из датчика, что б это понять надо омметром одним концом дотронуться до сигнального провода (это зеленый) 2-ой конец идет на массу, когда шторка еще внутри то датчик прозваниваетса как только вышла — нет (при этом не забудьте включить его питание), либо вольтметром либо светодиодом так же один щуп на сигнальный провод второй на «+» когда шторка внутри то есть напряжение, либо горит свето-диод, соответственно не забудьте если у вас одноканальный БСЗ то бабочка как и на рисунке, если 2-х канальное БСЗ то крыло у бабочки только одно.
2. с датчиком оптики все проще. В схеме есть свето-диод, когда шторка внутри, то он горит, как только вышла — гаснет. Если по каким либо причинам свето-диод отсутствует датчик проверяетса так же как и холл.
Если у вас стоят датчики от Минска то момент искры будет когда прорезь магнита совпадет с самим датчиком.
Теперь не много о самих коммутаторах в этом плане полная свобода выбора, подойдут любые коммутаторы работающие с датчиками холла. Соответственно если у вас 1-канальное БСЗ с 2-х выводной катушкой, то надо один коммутатор, если 2-х канальное то 2 + повторюсь мотоциклетные катушки на 12в исправные и не пробитые, у них должны быть колпачки с разделительным сопротивлением, брони провода подойдут любые главное целые, но лучше силиконовые, по краям брони проводов должны быть резиновые наконечники, иначе просто будут помехи, 6в катушки не берите так как их легко пробивает проверено. Если у вас нет коммутаторов или вы не хотите расставаться с 6в электрооборудованием, изготовить коммутаторы можно самому.
где находится устройство, проверка на неисправности мультиметром и замена своими руками
Датчик Холла или распредвала — это такое устройство, которое отвечает за образование искры для запуска двигателя. От его рабочего состояния зависит бесперебойное функционирование двигателя авто.
Содержание
Открытьполное содержание
[ Скрыть]
Для чего нужен датчик Хола в автомобиле?
Прибор используется вместо контактных элементов и может применяться для слежения за величиной тока нагрузки. Благодаря этому датчику выполняется деактивация двигателя при появлении токовых перегрузок в бортовой сети. Если контроллер перегревается, производится включение температурной защиты.
Принцип работы
Скачки напряжения в электросети мотора могут иметь последствия для датчика. Поэтому современные устройства дополнительно комплектуются диодными элементами, которые препятствуют обратной активации напряжения. Принцип действия приспособления основан на эффекте Холла.
Поперечная разность потенциалов образуется при перемещении одного из проводников в магнитное поле. Данный эффект достигается благодаря тому, что токи проходят через клеммные элементы пластины, которая находится в самом поле, с полупроводником.
Когда работает двигатель и вал силового агрегата вращается, стальные лопасти ходят по специальным прорезям, установленным внутри корпуса. Это способствует подаче электрического сигнала на коммутаторное устройство. В результате узел открывает транзисторный элемент и подает напряжение на катушку. Последняя выполняет процедуру преобразования низковольтного импульса в высоковольтный. Этот сигнал подается на свечи зажигания.
Подробно о принципе действия контроллера Холла рассказал канал «Радиолюбитель TV».
Где находится и как выглядит?
При необходимости замены неисправного устройства потребителю надо знать, где стоит контроллер.
Он располагается в трамблере автомобиля и выполнен в корпусе в виде небольшого цилиндрического элемента. Чтобы получить доступ к устройству, необходимо разобрать распределительный узел и снять крышку, бегунок и прочие детали механизма. На наружной стороне трамблера к контроллеру Холла подключается разъем с проводкой.
Устройство
Оптический регулятор положения распределительного вала устроен так:
- 1 — постоянное магнитное устройство;
- 2 — лопасть роторного механизма;
- 3 — магнитопроводы;
- 4 — пластиковый корпус, в который заключаются все элементы устройства;
- 5 — плата;
- 6 — контактные выводы.
Схема приспособления контроллера Холла
Устройство комплектуется тремя контактами:
- первый используется для подключения к массе, то есть кузову автомобиля;
- второй необходим для подсоединения плюсового напряжения, рабочий параметр которого составляет примерно 6 вольт;
- третий контакт предназначен для подачи с него импульса на коммутаторное устройство.

Какие могут быть неисправности?
Признаки неполадок контроллера Холла:
- Наблюдается резкий рост потребления топлива в системе. Это обусловлено тем, что впрыск горючей смеси в силовом агрегате происходит больше одного раза за цикл прокручивания коленвала.
- Мотор машины стал функционировать менее стабильно. Транспортное средство во время движения дергается, мощность двигателя может резко падать. Иногда не получается увеличить скорость машины более чем на 60 км/ч. Во время движения силовой агрегат может произвольно заглохнуть.
- Иногда поломка датчика Холла становится причиной фиксации рычага трансмиссии. Скорости коробки передач переключить не получается, такая особенность характерна для новых иномарок. Чтобы решить проблему, необходимо перезапустить силовой агрегат.
- Неисправность может проявиться в виде отсутствия искры для воспламенения горючей смеси. Из-за этого запуск мотора машины будет невозможен.
- Вероятны сбои в функционировании системы самодиагностики.
К примеру, на контрольном щитке появляется индикатор проверки мотора, если агрегат работает на холостом ходу. Когда обороты двигателя увеличиваются, ошибка с приборной панели пропадает.
Канал «Авто-Мото» рассказал о признаках неисправности регулятора, а также других элементов системы зажигания в автомобиле.
Если сам контроллер Холла целый и рабочий, то неисправность может быть связана с такими причинами:
- На корпус устройства попала грязь или другие посторонние предметы.
- Произошло повреждение либо обрыв сигнального кабеля, по которому подключен контроллер.
- В колодку для соединения датчика Холла с бортовой сетью попала влага. Решить проблему можно путем просушки разъема.
- Произошло замыкание сигнального проводника с кузовом или электросетью транспортного средства. Для определения неисправности необходимо прозвонить устройство.

- Произошло повреждение экранирующей составляющей на жгуте с проводкой. Возможен обрыв отдельных кабелей.
- Проблема может заключаться в повреждении проводников, предназначенных для питания контроллера Холла.
- При подключении устройства была спутана полярность. Из-за этого датчик функционирует некорректно или вовсе не работает.
- Неисправности в функционировании высоковольтной цепи системы зажигания.
- Неполадки в функционировании управляющего модуля автомобиля.
- При установке контроллера был неверно выставлен люфт между самим датчиком, а также магнитопроводящей пластиной.
- Проблема может заключаться в повышенной амплитуде торцевого воздействия шестеренки распредвала. Требуется детальная диагностика схемы.
Дмитрий Мазницын в ролике рассказал о причинах неисправности регулятора и дал рекомендации по их устранению.
Проверка датчика
Есть несколько способов диагностики контроллера.
Самый точный вариант, который позволит получить осциллограмму — воспользоваться специальным оборудованием. Осциллограф не только определит состояние контроллера, но и даст точно понять, что устройство скоро выйдет из строя. Такое оборудование есть не у каждого электрика, поэтому ниже рассмотрены более простые, но не менее эффективные варианты.
Диагностика мультиметром
Перед выполнением тестирования устройство надо настроить в режим измерения постоянного тока, рабочий диапазон должен составить 20 вольт. Также потребуется два металлических штыря. Перед проведением диагностики с разъема устройства демонтируется резиновый чехол.
Процедура предварительной проверки, позволяющей установить, что на контроллер Холла подаются необходимые сигналы, выполняется так:
- С распределительного узла отключается основной бронепровод. Его необходимо соединить с массой автомобиля для предотвращения случайного появления разряда. Поскольку это приведет к запуску силового агрегата при диагностике.

- Затем производится активация системы зажигания.
- Разъем отключается от распределительного механизма.
- На тестере выставляется режим постоянного тока с диапазоном 20 вольт.
- Отрицательный контакт мультиметра подключается к кузову автомобиля, можно выбрать любое место. Положительный выход тестера будет использоваться для замера рабочего параметра напряжения.
- Разъем, подключенный к распределительному узлу, оснащается тремя контактами — красным, зеленым и белым, но расцветка проводников может быть другой. На первом выходе величина напряжения должна составить 11,37 вольт либо около 12 В, на втором — тоже в районе этого показателя. А на последнем проводнике рабочий параметр должен составить 0 вольт.
Следующий этап диагностики:
- Берутся два металлических штыря, можно использовать гвозди. Один из них устанавливается в средний контакт колодки (обычно зеленый цвет), а другой подключается к массе. Его расцветка, как правило, белая. Затем сам разъем подсоединяется обратно к распределительному устройству.
Штыри используются в качестве проводников тока. На обратной стороне разъема открытых контактов нет, поэтому для проверки сами кабели придется оголить, а делать это не рекомендуется. - Затем зажигание активируется. Положительный контакт тестера надо подключить к штырю среднего выхода на разъеме, а отрицательный — к белому проводнику. Производится замер напряжения. Если контроллер Холла рабочий, то полученная величина должна составить около 11,2 вольт.
- Затем надо прокрутить коленчатый вал силового агрегата и одновременно проверить показатели, которые выдает тестер. Если значения в ходе прокручивания снизятся до 0,02 вольт и затем увеличатся до 11,8 В, то это нормально. Так и должно быть в нижнем и верхнем пределе измерений. Можно отключать тестер.
Контроллер Холла считается рабочим, если при прокручивании коленчатого вала верхний предел измерений будет не ниже 9 вольт, а нижний — не выше 0,4 В.
Канал «Автоэлектрика ВЧ» подробно показал процедуру диагностики датчика с использованием тестера и рассказал об основных особенностях этого процесса.
Проверка сопротивления
Чтобы произвести диагностику этого параметра, потребуется простое устройство, состоящее из резисторного элемента на 1 кОм, диодной лампочки, а также гибких кабелей. К ножке источника освещения надо подключать резистор, для надежной фиксации используется пайка. К этой детали подсоединяются два проводника необходимой длины, важно, чтобы они были не короткими.
Принцип проверки выглядит так:
- Производится демонтаж крышки распределительного механизма. От контактов отсоединяется сам трамблер, а также колодка с проводами.
- Выполняется диагностика исправности электроцепи. Для этого тестер надо соединить с первой и третьей клеммами, а затем активировать зажигание. Если все проводники целые, то величина напряжения на дисплее мультиметра составит от 10 до 12 вольт.
- Затем аналогичным образом выполняется подключение собранного прибора к тем же выходам.
Когда полярность соблюдена, то диодная лампочка загорится, если нет — то кабели надо поменять местами. - Потом проводник, подключенный к первому выходу, остается нетронутым. А конец третьей клеммы переключается на вторую. Выполняется прокручивание распределительного вала. Это можно сделать руками либо с использованием стартерного механизма.
- Если в процессе выполнения этих действия источник освещения стал моргать, то контроллер работает правильно и не нуждается в замене.
Канал Altevaa TV рассказал о способе проверки датчика с использованием обычной лампочки на примере автомобиля Фольксваген.
Создание имитации контроллера Холла
Такой вариант диагностики датчика Холла считается наиболее быстрым, но его реализация возможна при наличии питания в системе зажигания и отсутствия искры.
От распределительного механизма отключается трехконтактный разъем.
Производится активация зажигания в машине и с помощью куска проводника замыкаются контакты под номерами 2 и 3, это выходы сигнала и пин. Если в результате подключения на центральном кабеле образовалась искра, это говорит о поломке контроллера Холла. При выполнении задачи высоковольтный проводник необходимо держать у массы авто.
Устранение неисправностей
Ремонт рассмотрен на примере автомобиля Фольксваген.
Для восстановления работоспособности датчик можно отремонтировать:
- Для возобновления работы контроллера необходимо заменить логический компонент. Для этого заранее надо приобрести устройство S441А.
- В центральной части корпуса датчика, как показано на фото, с помощью дрели просверливается небольшое отверстие. Для этого потребуется качественное сверло, поскольку внутри контроллера, за пластиковой частью, имеется металлический каркас.
- Используя канцелярский нож, необходимо срезать каждый проводник. Затем прокладываются канавки от сделанного отверстия с помощью надфиля к остаткам кабелей.

- Само измерительное устройство монтируется в окошко корпуса. Для диагностики используется магнит. Если приложить этот элемент к контактам, на которые заранее подключен прибор, состоящий из диодной лампочки и резистора. Такое устройство использовалось для диагностики. В результате проверки лампа должна загореться. Если этого не произошло, то надо проверить полярность.
- Затем делается разводка выводов по канавкам корпуса. В самом окошке необходимо оставить проводники для соединительной колодки нового контроллера. Производится пайка элементов.
- На завершающем этапе производится проверка выполненных действий. Для этого используется тестер. Визуально необходимо убедиться в целостности всех контактов. Если устройство рабочее, то механизм герметизируется с помощью клея или другого состава, но не пластика. Этот материал может деформироваться при работе в условиях повышенных температур.
- Выполняется сборка контроллера, все действия осуществляются в обратной последовательности.

Как заменить датчик своими руками?
Чтобы поменять контроллер, надо действовать так:
- От аккумулятора автомобиля отключаются клеммные зажимы.
- Производится демонтаж распределительного механизма. От устройства отсоединяется колодка с проводниками, выкручиваются болты, фиксирующие узел.
- Выполняется демонтаж крышки распределителя. В зависимости от модели трамблера она может фиксироваться на болтах или специальных зажимах. Элементы крепления выкручиваются и демонтируются.
- После снятия важно совместить риску газораспределительного устройства с отметкой на коленвале силового агрегата. Также необходимо запомнить положение распределительного узла. Перед снятием рекомендуется сделать соответствующую метку.
- Элементы крепления корпуса откручиваются с помощью гаечного ключа. Производится демонтаж фиксаторов, если они установлены на механизме.
- Из распределительного узла извлекается вал.
- От контроллера Холла отсоединяются зажимы с клеммами.

- Выполняется демонтаж датчика из посадочного места. Для проведения задачи устройство надо потянуть на себя и аккуратно извлечь. Датчик демонтируется через появившееся отверстие.
- Берется новый контроллер и устанавливается вместо старого. Процедура монтажа выполняется в обратной последовательности.
Видео «Последствия неправильной установки датчика Холла»
Пользователь Дядя Саша рассказал, к чему может привести неверный монтаж устройства и дал рекомендации по устранению такой проблемы.
Электронное зажигание- установка на ВАЗ 2106
Редкий владелец классической модели Волжского автозавода не знаком с проблемами, связанными с эксплуатацией штатной системы зажигания. Несмотря на довольно высокую степень надежности данного узла, иногда случаются ситуации, способные серьезно испортить настроение автолюбителя. Источником такого негатива в подавляющем большинстве становится контактная группа прерывателя, поскольку именно ее элементы становятся причиной возникновения дефектов, оказывающих существенное влияние на работоспособность системы зажигания и силового агрегата автомобиля:
Окисление, повышенный износ и вибрация контактов.

Чрезмерный износ кулачка прерывателя.
Потеря упругости пружиной подвижного контакта.
Разрушение опорного подшипника в результате воздействия механических нагрузок.
Наличие столь солидного перечня характерных недостатков говорит о моральной и технической отсталости системы зажигания контактного типа. Не случайно большинство владельцев «шестерок», «семерок» и другой «классики» ВАЗа стали активно устанавливать зажигание бесконтактного типа — электронное. Его основное достоинство – отсутствие механических элементов, подвергающихся истиранию и деформации. В зависимости от конструктивного исполнения их заменили оптические или фотоэлементы.
Рассмотрим данный вопрос более подробно.
Конструкция электронной системы зажигания
Электронное зажигание на «ВАЗ 2107» («ВАЗ 2106») устроено следующим образом. Цепь низкого напряжения размыкается при помощи электронного коммутатора (вместо контактного прерывателя), срабатывающего при запирании (отпирании) выходного транзистора.
Такой принцип действия позволяет не только значительно увеличить напряжение, а значит, и энергию искрового разряда, но и обеспечить стабильность напряжения на электродах свечей на малых оборотах силового агрегата. Это весьма положительно сказывается на процедуре пуска двигателя.
БСЗ (электронное зажигание) обладает рядом важных достоинств, подтвержденных практической эксплуатацией:
Простота установки и последующей настройки.
Высокая точность и надежность функционирования.
Существенное облегчение пуска силового агрегата в условиях низких температур.
1) Датчик-распределитель, выступающий в роли бесконтактного трамблера.
2) Коммутатор, функциональное предназначение которого заключается в прерывании тока первичной цепи катушки зажигания в соответствии с сигналами датчика-распределителя. Схема данного устройства предусматривает режим автоматического отключения тока, проходящего через катушку зажигания при неработающей силовой установке (зажигание включено).
3) Катушка зажигания, преобразующая прерывистый ток низкого напряжения (12 Вольт) в ток высокого напряжения (10-20 Киловольт), инициирующий «пробой» воздушного зазора на электродах свечей.
4) Комплект проводов.
5) Комплект свечей зажигания, воспламеняющих топливно-воздушную смесь посредством искрового разряда. Использование в БСЗ свечей, не рассчитанных на искровой разряд повышенной мощности, не рекомендовано, поскольку вследствие перегрева они быстро выходят из строя.
Устанавливаем электронное зажигание на «ВАЗ 2106»
Процедура установки включает следующие мероприятия:
Снятие крышки трамблера (со старыми проводами высокого напряжения).
Выставление бегунка (при помощи стартера) в положение, соответствующее верхней мертвой точке первого цилиндра.
Замена катушки зажигания с предварительной проверкой расположения клемм «Б» и «К», поскольку новая катушка может иметь положение, отличное от положения старой на 1800 .
Соединение высоковольтного провода катушки с трамблером.
Соединение проводов с катушкой зажигания. К клемме «К» — два провода коричневого цвета (тахометр и первый контакт коммутатора), к клемме «Б» — два провода синего цвета (замок зажигания и четвертый контакт коммутатора).
Установка на штатное место нового трамблера с поворачиванием бегунка в первоначальное положение.
Совмещение меток на трамблере и блоке цилиндров.
Замена старых свечей на свечи, рассчитанные на искровой заряд повышенной мощности.
Установки крышки трамблера и подключение проводов высокого напряжения в соответствии со схемой работы цилиндров.
Соединение проводов со свечами зажигания.
Соединение центрального провода катушки зажигания с крышкой трамблера.
После установки, электронное зажигание на «ВАЗ 2107» («ВАЗ 2106») необходимо настроить, выполнив для этого следующие мероприятия:
Произвести регулировку величины угла контактов, находящихся в замкнутом состоянии.

Отрегулировать угол опережения зажигания.
Провести тестирование выполненной работы, совершив на автомобиле контрольную поездку.
Видео — Как установить электронное зажигание ВАЗ классика
В зависимости от поведения транспортного средства в процессе поездки в настройку электронного зажигания вносятся коррективы. Однако для того, чтобы получить достоверный результат, при совершении контрольной поездки необходимо соблюдать некоторые условия. Двигатель предварительно прогревается до рабочей температуры. На ровном участке дороги транспортное средство разгоняется до скорости 40-50 километров в час и на четвертой передаче выполняется резкое нажатие педали газа. В течение непродолжительного времени (не более 2-х секунд) должен быть слышен характерный стук (цоканье), после чего следует уверенный набор скорости автомобилем. При отсутствии такого стука поворачиваем трамблер на одно деление против часовой стрелки.
Повторяем процедуру до момента появления характерного стука.
| ТРИГГЕРСБОРЫ: МАГНИТНЫЕ VS. ОПТИЧЕСКИЙ | |
| В последнее время ведутся дискуссии о методах запуска, используемых в дистрибьюторах. Двумя наиболее распространенными гоночными датчиками, используемыми в дистрибьюторах, являются магнитный датчик и оптический датчик. Оба звукоснимателя доступны уже несколько лет и используются в самых разных областях. Пикапы выполняют ту же работу, вызывая зажигание в определенный момент, только по-другому.Оба звукоснимателя достигают своих целей, однако в долгосрочной перспективе по надежности и точности во всем диапазоне оборотов магнитный датчик — лучший выбор. | |
| Магнитный датчик Выдерживает более высокие температуры (+ 150 ° C) Механические детали не изнашиваются Не подвержены влиянию влаги или мусора Простое двухпроводное соединение Создает четко определенное опорное напряжение нулевого напряжения | Оптический датчик Под воздействием более высоких температур (+100 градусов C) Светодиод изнашивается с течением времени Под воздействием влаги и мусора Три провода: 12 В, земля и сигнал Контрольная точка фиксирована и может зависеть от изменения температуры Восприимчив к статическому электричеству |
| ЭКСПЛУАТАЦИЯ Магнитный датчик МСД действует как генератор, создавая сильный и четкий сигнал. Он состоит из обмоток, помещенных в магнитное поле для выработки электрического сигнала. Благодаря этой простой конструкции для подключения нужно всего два провода, поэтому меньше подключений, о которых нужно беспокоиться. Когда полюс или лопасть реактора проходит перед датчиком, создается напряжение. По мере увеличения оборотов увеличивается и мощность сигнала, что приводит к быстрому нарастанию / спаду. На высоких оборотах этот сигнал может достигать более 50 вольт. Этот сигнал запуска будет рассмотрен позже в тексте. Магнитный датчик очень надежен при высоких температурах и в экстремальных условиях. Влага, масло или мелкий мусор не повлияют на сигнал запуска, что делает его лучшим выбором для длительных гонок. Кроме того, озон и статическое электричество, которые накапливаются внутри крышки распределителя, не влияют на выходной сигнал датчика. | |
В оптическом триггере используется светоизлучающий диод (LED) и фоторецептор. Оптический триггер очень чувствителен к мусору или загрязнениям, которые могут попасть в крышку распределителя.Слой пыли, влаги или грязи на линзе светодиода или приемника повлияет на силу сигнала, что приведет к пропуску зажигания или колебаниям времени. Если время нарастания / спада (включения / выключения) напряжения сигнала изменяется, произойдет сдвиг контрольной точки запуска, что приведет к временному сдвигу. Кроме того, светоотдача светодиода со временем ухудшается, особенно при высоких оборотах и более высоких температурах. Только эти причины выражают сильные стороны надежности и выносливости магнитного пикапа в гоночных условиях. Есть также факты, которые следует учитывать в отношении сигналов, которые они создают. | |
| Мощность и гибкость сигнала Магнитный датчик по своей конструкции создает как положительный, так и отрицательный режим запуска. Когда лопасть реактора приближается к магниту, создается отрицательное напряжение. Когда он выравнивается с магнитным датчиком, сигнал начинает качаться вверх и становится положительным сигналом, пока лопасть реактора не пройдет через поле.Когда сигнал становится положительным напряжением, образуется легко узнаваемая точка — переход через ноль. Эта точка чрезвычайно важна, потому что это всегда одна и та же точка запуска. По мере увеличения числа оборотов сигнал, который производит магнитный датчик, становится сильнее, однако это пересечение всегда остается постоянным в отношении положения вала распределителя. Благодаря предсказуемости этого перехода через ноль, внутренняя задержка магнитного датчика может быть принята во внимание и отрегулирована в рамках системы зажигания. Кроме того, из-за очень быстрого нарастания и спада сигнала запуска он гораздо менее восприимчив к электронным помехам, которые могут повлиять на запуск. | |
| Сигнал запуска магнитного датчика И наоборот, оптический триггер создает только положительный сигнал, поэтому необходимо добавить схему, чтобы установить фиксированную точку отсчета для запуска. Обычно эта контрольная точка составляет примерно половину амплитуды оптического сигнала. Если время насыщения рецептора изменяется из-за слабого светодиода, мусора или тепла, эта контрольная точка будет затронута, что вызовет сдвиг во времени.Когда окно прерывателя начинает попадать в луч светодиода, создается сигнал. При этом приемный датчик начинает открываться и начинает «включаться». Затем он достигает точки максимума (насыщения), затем начинает перекрываться, после чего полностью выключается. | |
Оптический пусковой сигнал Артикул предоставил: MSD Igniton | |
Управление зажиганием — DIYAutoTune.com
Управление зажиганием — это одна из наиболее сложных частей установки DIYPNP для настройки, и может потребоваться немного проб и ошибок, если у вас нет руководства по применению, в котором описаны нужные вам моды. На этой странице объясняется управление зажиганием, как входов, так и выходов.Мы сделали DIYPNP достаточно гибким, чтобы охватить множество различных типов возможных систем зажигания.
Входы зажигания
Модуль MicroSquirt имеет три входные цепи зажигания, две из которых могут использоваться для различных типов датчиков положения коленчатого вала, а третья — для датчиков положения распределительного вала (также называемых вторым триггером или датчиками G). Вот как определить, какая схема вам нужна.
Некоторые ЭБУ управляют только топливом и получают сигнал оборотов от отрицательной клеммы катушки.Если у вас есть один из них, подключите вывод ECU, который идет к минусу катушки, к OPTO IN + и подключите OPTO IN — к выводу 12 В через резистор 4,7 кОм. В одной из версий вместо отрицательной катушки используется прямоугольная волна на 12 вольт; если он у вас есть, подключите OPTO IN + к сигнальному соединению и установите перемычку на два контакта Opto GND.
Для оптического датчика положения коленчатого вала или датчика Холла большую часть времени вы подключаете OPTO IN + к датчику и устанавливаете перемычку между двумя контактами OPTO GND.
Многие из них нуждаются в подтягивающем резисторе; в большинстве случаев резистор 1 кОм в положении 12 В на R3 подойдет. Есть еще пара схем, которые вы можете попробовать, если она не дает стабильного сигнала. Наиболее распространенные версии — использовать разные подтягивающие резисторы или удалить перемычку Opto GND, не подключать OPTO IN + и подключать OPTO IN — к датчику. При подключении Opto IN к датчику необходимо наличие подтягивающего резистора — без него схема не будет работать. Эта версия требует установки записи входа зажигания, противоположной нормальной версии.
Датчики с переменным сопротивлением, иногда называемые датчиками VR, индуктивными датчиками или магнитными датчиками, имеют два провода и, возможно, третий экранированный провод. Подключите положительный провод к VR +, а отрицательный провод к VR-. Иногда может потребоваться немного проб и ошибок, чтобы выяснить, что есть что, поскольку заводские схемы соединений часто не имеют четкой маркировки. Если у вас есть экранированный провод, подключите его к GND.
Совет: если ваш датчик подключен к колесу с большим количеством зубцов, например Ford 36-1 или Bosch 60-2, и вы теряете сигнал тахометра на высоких оборотах, установите резистор 10 кОм в соответствии с провод идёт в VR +.Обычно это проясняет ситуацию.
Вход датчика положения распределительного вала имеет маркировку VR2. На самом деле это своего рода гибридная схема, которая работает с эффектом Холла, VR и оптическими датчиками. Датчики Холла или оптические датчики могут нуждаться в подтягивании, как и при вводе положения коленчатого вала. Датчики VR с отдельным заземляющим проводом должны подключать этот провод к SG. Схема VR2 имеет встроенный порог, при котором некоторые датчики VR могут некорректно срабатывать при низких оборотах. Если это происходит на вашем автомобиле, возьмите резистор 51 кОм и установите его в положение R21.Это снизит пороговое напряжение. Этот мод потребуется многим зажиганиям Nippondenso. Для других датчиков вы можете установить R39, чтобы пользователь мог регулировать напряжение срабатывания, или использовать R20 для увеличения напряжения срабатывания для уменьшения шума.
V1.5 DIYPNP добавляет дополнительный кондиционер VR под названием LM1815. Вы можете использовать эту схему, если у вас возникли трудности с использованием обычной схемы кондиционирования VR. Обычно вы не захотите использовать перемычку для отключения таймера. Этот соединяется с четырехпозиционным заголовком под U6, который мы назовем заголовком LM1815.Клеммы VR + и VR- предназначены для входа в LM1815, а не на основной кондиционер VR. Отверстие с пометкой «OUT» — это выход схемы LM1815, а отверстие с пометкой «TO VR2» позволяет подключить эту схему к входу кулачка.
Чтобы использовать LM1815 в качестве датчика положения распределительного вала, подключите датчик положения распределительного вала к VR + и VR- на жатке LM1815, затем подключите OUT к TO VR2.
Использование LM1815 с датчиком положения коленчатого вала немного сложнее. Вот шаги, чтобы настроить это.
- Подключите датчик положения коленчатого вала к VR + и VR- на жатке LM1815.
- Подключите клемму OUT на разъеме LM1815 к реле 3 In.

- Установите нагрузку 470 Ом в положение R3 до 5 вольт.
- Подключите выход реле 3 к OP- на краю основной платы DIYPNP.
Выходы зажигания
В зависимости от вашего модуля зажигания вы можете использовать несколько возможных схем. Вот руководство по различным вариантам.
Выход базового логического уровня
Практическое правило: Это наиболее распространенная конфигурация вывода искры на автомобилях Mazda, Mitsubishi и Toyota. Если у вас есть одна из этих машин, попробуйте начать с этой установки.
На автомобилях, которые используют это, модуль зажигания управляется сигналом напряжения от ECU. Обычно он начинает заряжать катушку, когда получает сигнал 5 вольт от блока управления двигателем, и запускает катушку, когда сигнал возвращается к 0 вольт. Это довольно простая установка.Просто начните с четырехконтактного разъема рядом с входом 1 и подключите эти выходы к соединениям модуля зажигания на плате адаптера.
Искра A: IGN1
Искра B: IGN2
Spark C: WLED (требуется MS2 / Extra 2.1.1 или выше)
Spark D: ALED (требуется MS2 / Extra 2.1.1 или выше)
Выходы Spark C и D также нуждаются в подтягивании. Типичная установка подтягивания заключается в установке резистора 100 Ом в положение 5 В для обоих R1 (искра D) и R2 (искра C).
Практически во всех установках, в которых используется этот мод, мощность искры будет установлена на «Going High / Inverted».Убедитесь, что модуль зажигания не нагревается, когда ключ включен, а двигатель выключен; если это так, измените настройку мощности искры.
Прямое управление катушкой
Эмпирическое правило: Если ваша катушка имеет только две клеммы и нет модуля зажигания вне ЭБУ, используйте это. Также применимо к блокам катушек с 4 цилиндрами с 3 выводами и пакетам катушек с 6 цилиндрами с 4 выводами, если они не используются с внешним модулем зажигания.
Распространен в ЭБУ Bosch и Seimens, почти неслыханный для ЭБУ японского производства.
Внешний модуль зажигания отсутствует, а ЭБУ контролирует ток, протекающий через катушку, напрямую с помощью силового транзистора. Вы можете заказать силовые транзисторы BIP373 для установки в DIYPNP для данных типов зажиганий. На автомобилях, которые изначально использовали внешний модуль зажигания, это может открыть другие варианты зажигания, напрямую управляемые ЭБУ. Например, если вы хотите преобразовать вашу Miata ’90 -’97 для использования одной катушки МСД для каждой вилки, вы можете использовать эти выходы для запуска катушек без внешнего воспламенителя.
BIP373 устанавливаются в слоты Q1 — Q4 с использованием радиатора, входящего в комплект модуля DIYPNP BIP373. Вот какие компоненты есть в каждой искровой цепи.
Spark A: Q1, R13
Spark B: Q2, R12
Искра C: Q3, R11
Spark D: 4 квартал, R10
При использовании сильноточных драйверов зажигания они должны быть включены перемычками, отмеченными High Current Driver Select. Эти перемычки имеют маркировку от S1 до S4 для выходов искры с 1 по 4 соответственно.
Чтобы включить первые два сильноточных драйвера, подключите нижние отверстия к IG1 и IG2. Вторые два могут включаться последовательным или бесполезным способом. Перемыкание средних отверстий на WLD и ALD вызовет их от WLD и ALD соответственно, что позволяет использовать последовательную катушку на свече на четырех цилиндрах или потраченную впустую искру на шесть или восемь. Перемыкание центральных отверстий на IG1 и IG2 позволит выводить «потерянную искру COP» на четыре цилиндра, позволяя вам использовать два выхода процессора для зажигания четырех катушек с потерей искры.
На рисунке выше показано, что он соединен перемычкой для четырех отдельных выходов искры. Вы бы настроили его таким образом на 4-цилиндровое последовательное зажигание или на 8-цилиндровую искру с потерей энергии (с использованием двух блоков катушек с 4-мя цилиндрами). Все выходы, S1, S2, S3 и S4 будут использоваться. Это выходы на катушки зажигания.
Замена вторых двух перемычек приводит в действие все четыре транзистора от IG1 и IG2 сигналов для потери искры COP на 4cyl.
(COP с потерей искры означает наличие отдельной катушки для каждого цилиндра, но срабатывание их парами с использованием траты искры.) Вы все равно будете использовать все четыре выхода с этой конфигурацией: S1, S2, S3 и S4.
Использование только первых двух перемычек, как на изображении выше, могло бы управлять конфигурацией израсходованной 4-цилиндровой искры, такой как управление либо одной 4-х башенной катушкой, либо двумя двойными башенными батареями. Эта установка будет использовать только выходы S1 и S2.
Вышеупомянутая конфигурация будет либо для 3-цил. Последовательной, либо для 6-цил. Выходы S1, S2 и S3 будут использоваться для этой настройки.
Использование только первой перемычки было бы правильной конфигурацией для прямого управления одной катушкой, используемой с распределителем. Только выход S1 будет использоваться в установке с одной катушкой.
При использовании искровых выходов C или D вам необходимо установить подтягивающие резисторы 100 Ом, 5 В в слоты R2 и R1 соответственно.
Искра A: S1
Искра B: S2
Spark C: S3 (требуется MS2 / Extra 2.1.1 или выше, или перемычки COP)
Spark D: S4 (требуется MS2 / Extra 2.1.1 или выше, или перемычки с израсходованной искрой COP)
Выход искры должен быть установлен на высокий уровень / инвертированный.
Уровень логики срабатывания заземления
Практическое правило: Если это Honda и у нее есть дистрибьютор, используйте это.
Гораздо более редкий вид модуля зажигания, но примеры, которые делают это, включают Bosch 139, большинство Honda и MSD 6AL также попадают в эту категорию, если у вас есть белый провод, подключенный непосредственно к DIYPNP (если он подключен к стандартный модуль зажигания, основывайте свои моды на том, что потребуется стандартному модулю зажигания).Модуль зажигания с заземлением не пропускает ток катушки через ЭБУ, а вместо этого отправляет сигнал заводского модуля зажигания на землю. Для модулей зажигания Honda подключите IGN1 к входной клемме реле 1 и подключите выходную клемму реле 1 к контакту модуля зажигания на плате адаптера.
Выход искры должен быть установлен на высокий уровень / инвертированный.
Обратите внимание, что это особенно относится к системам зажигания дистрибьюторов Honda. Катушка D17 на штекере использует выход базового логического уровня.
GM HEI
Практическое правило: Если у вас есть GM с модулем HEI 7 или HEI 8, используйте его.
7- и 8-контактные модули GM HEI просты в работе. Следует отметить, что электрически 7- и 8-контактные модули практически одинаковы, разница в том, что 8-контактный модуль имеет дополнительный контакт G, который является просто дополнительным заземлением. Вот распиновка:
| Контактный модуль HEI | Функция | Соединение |
| р | Тахометр | DIYPNP Опто- |
| E | Расширенное управление | DIYPNP IGN1 |
| Б | Блокировка (запуск) Сигнал | DIYPNP IGN2 |
| п | VR Вход + | Датчик VR + |
| N | VR Вход — | Датчик VR — |
| + | + 12В | + 12В |
| К | Заземление сильноточной катушки | Катушка — |
| G (только 8 контактов) | Земля | Земля |
Вам потребуется установить подтяжку для входного сигнала тахометра на DIYPNP.
Для этого подойдет резистор 470 Ом на 5 В в положении Opto + (R3). Убедитесь, что вы не устанавливаете перемычку Opto Ground.
Перейти к следующей странице в документации: дополнительные выходы >>>
Как собрать гоночные двигатели: системы зажигания
Как правило, гоночные системы зажигания не представляют особой сложности. Все, что вам нужно, — это источник питания и средство подачи высокого напряжения (искры) на каждый цилиндр в нужное время. На самом деле все намного сложнее.Требования к зажиганию для гонок усложняются множеством факторов, которые требуют особого внимания и специального оборудования для обеспечения эффективной и надежной работы. Широкий диапазон возможных рабочих условий обеспечивает оптимальную установку момента зажигания и выдачу достаточной мощности для освещения смеси жизненно важных параметров общего КПД двигателя, особенно когда система испытывает трудности из-за высоких степеней сжатия, экстремальных оборотов двигателя и постоянно растущих уровней наддува в системах с наддувом.
.
Этот технический совет взят из полной книги «КОНКУРСНОЕ ДВИГАТЕЛЬНОЕ СТРОИТЕЛЬСТВО».Подробное руководство по этой теме вы можете найти по этой ссылке:
УЗНАТЬ БОЛЬШЕ ОБ ЭТОЙ КНИГЕ
ПОДЕЛИТЬСЯ ЭТОЙ СТАТЬЕЙ: Пожалуйста, не стесняйтесь поделиться этой статьей на Facebook, на форумах или в любых клубах, в которых вы участвуете. Вы можете скопировать и вставить эту ссылку, чтобы поделиться: https://musclecardiy.com/performance/how -создать-гоночные-двигатели-системы зажигания /
Выбор системы зажигания для гоночного двигателя требует учета нескольких важных факторов.Поскольку синхронизация является основой всех функций двигателя, важно, чтобы, прежде всего, система зажигания обеспечивала надежную синхронизацию.
Система зажигания состоит из следующих компонентов:
- Аккумулятор (источник питания)
- Катушка зажигания
- Модуль зажигания
- Дистрибьютор
- Пикап
- Штекерные провода
- Свечи зажигания
Каждый из этих компонентов требует индивидуального внимания для обеспечения совместимости и успешной работы.
Для правильного зажигания обычно требуется полная мощность в 12 вольт. Это делает аккумулятор и его систему зарядки жизненно важными факторами для успешного зажигания.
Надежные системы зажигания необходимы двигателям для достижения максимальной мощности. Компоненты включают точно откалиброванный распределитель, высококачественные провода и пыльники для свечей зажигания, которые приводятся в действие мощной катушкой и усилителем.
Компоненты цифрового зажигания, такие как MSD Digital 6AL и системный контроллер Power Grid, обеспечивают удобство цифровой настройки и полный контроль требований к зажиганию двигателя с помощью компьютерного программного обеспечения и интерфейса ноутбука.
В этом распределителе гонок MSD предусмотрена механическая регулировка фаз газораспределения отдельных цилиндров. Обратите внимание, что каждый спусковой механизм можно отрегулировать, ослабив соответствующий винт.
Современные гоночные системы зажигания в значительной степени перешли на цифровое управление, чтобы повысить их точность и надежность.
Пусковое устройство может быть расположено внутри самого распределителя или снаружи, как в системах зажигания кривошипного механизма, которые полагаются на точный сигнал положения коленчатого вала для запуска искры в каждом цилиндре.
В зависимости от типа системы пусковое устройство может быть магнитным датчиком, оптическим триггером или транзистором на эффекте Холла, который функционирует аналогично магнитному датчику. В оптических устройствах используется светодиод (светоизлучающий диод) и колесо прерывателя для обеспечения эффекта триггера. Датчик захвата может быть расположен внутри самого распределителя или снаружи, как с системой запуска кривошипа. Системы запуска кривошипа являются наиболее точными, поскольку они устраняют несоответствия по времени, вызванные такими переменными, как скручивание распределительного вала.
Цифровые контроллеры, такие как система Power Grid от MSD, обеспечивают полный доступ ко всем функциям зажигания через специальное компьютерное программное обеспечение, которое работает на портативном компьютере.
Контроллер Power Grid использует синхронизацию распределительных валов, чтобы обеспечить изменения синхронизации отдельных цилиндров, чтобы компенсировать изменяющиеся условия цилиндра, вызванные несоответствием топливного состава или длины рабочего колеса и других условий, которые могут повлиять на требования к синхронизации отдельных цилиндров. Он также обеспечивает настраиваемые функции запуска и задержки переключения, управление ограничителем оборотов, индивидуальные временные кривые для каждой передачи и сбор данных о зажигании для оценки после пробега.
Управление зажиганием никогда не было таким простым, и у вас, казалось бы, бесконечный выбор, но основные методы сборки двигателя все еще применимы. Вы должны очень внимательно следить за тем, чтобы шестерня распределителя и шестерня распределительного вала были совместимы по материалам, правильно зацеплены и хорошо смазаны. Распределители Race оснащены регулируемым хомутом, позволяющим контролировать глубину расположения распределителя в двигателе.
Это предотвращает попадание нижней части распределительной шестерни на вал внутреннего масляного насоса или слишком плотное зацепление шестерен.Манжета также позволяет компенсировать колебания высоты монтажного фланца коллектора.
Варианты зажигания
Развитие как многозарядного, так и искрового зажигания добавило уникальных возможностей высокоэффективным системам зажигания, особенно тем, которые работают при оборотах двигателя ниже 6000 об / мин. Вместо того, чтобы производить одну короткую искру для воспламенения, эти системы создают либо несколько высоковольтных искр, либо одну длительную искру.
В многоискровых системах количество искр за цикл зажигания на холостом ходу может достигать шести, когда время между рабочими тактами наибольшее. По мере увеличения оборотов двигателя количество искр уменьшается примерно до двух при высоких оборотах. При зажигании с расширенной искрой одна длительная искра проскакивает через свечной промежуток, в то время как система с несколькими искрами генерирует несколько искр на свече.
Возможное увеличение мощности в лошадиных силах от многоискровых или долговременных систем зависит от характеристик распространения пламени в камерах сгорания.Головки цилиндров с большими объемами камеры могут получить наибольшую выгоду от этих воспламенений, и хотя невозможно предсказать преимущества для любого отдельного двигателя, выгода может варьироваться от незначительной до целых 5 процентов. Двигатели с камерами небольшого объема обычно практически не улучшаются по сравнению с многократным зажиганием. Тем не менее, многоискровые или длительные зажигания почти всегда помогают сгладить резкий холостой ход и минимизировать засорение свечей, которое может ухудшить работу двигателя в течение первых критических секунд после ухода с линии старта.
Магниты, расположенные под углом 90 градусов в этом пусковом колесе кривошипа MSD, создают электрический ток каждый раз, когда они проходят мимо катушки датчика. Это запускает модуль зажигания, чтобы разрядить катушку в соответствующее время.
Системы запуска кривошипа обеспечивают исключительную точность синхронизации, поскольку они считывают данные непосредственно с коленчатого вала.
На многих кольцевых трассах системы зажигания ограничиваются стандартными системами, которые включают в себя минимальные изменения, такие как колпачок, ротор и высокоэнергетическая катушка, как в этом блоке HEI от Performance Distributors.
Захватывающая катушка отрегулирована с точностью до 0,060 дюйма от спускового колеса, чтобы обеспечить сильный сигнал, когда магнит проходит мимо нее. Время зажигания устанавливается ослаблением болтов крепления катушки датчика и перемещением узла вверх или вниз для достижения желаемого момента времени.
Ограниченное пространство, вызванное использованием впускных коллекторов с туннельным гидроцилиндром, часто требует использования низкопрофильных распределителей MSD типа крабовой крышки, которые помещаются в ограниченном пространстве за задними впускными направляющими.
Крышки крабов имеют дополнительное удобство размещения правильных клемм на каждой стороне двигателя для легкой установки провода вилки.
Текущая тенденция к меньшим и более мелким камерам сгорания в целом снизила требования к синхронизирующим характеристикам для многих двигателей и, возможно, уменьшила потребность в системах с несколькими или увеличенными искрами, за исключением, возможно, приложений более низкого уровня, которые работают в диапазоне от 4000 до 6500 об / мин.
Потребность в энергосберегающих системах с улучшенным контролем отдельных цилиндров привела к новой эре точных контроллеров угла опережения зажигания, которые произвели революцию в точном управлении гоночными системами зажигания.
Другие конструкции систем, встречающиеся в гоночных двигателях, включают магнето, кривошипно-спусковые системы и более сложные формы систем MSD, в том числе мощные многокатушечные системы зажигания с электронными кривыми опережения, высокоскоростные замедлители и другие экзотические вещи.
Magnetos всегда были популярными и надежными гоночными компонентами. Чем быстрее они вращаются, тем более горячую искру они производят. Это действительно простой генератор, работающий без внешнего питания. В тот момент, когда магнето начинает вращаться, оно начинает вырабатывать электроэнергию.Если вы когда-нибудь были жертвой популярной шутки гонщиков, которая крутила магнето, удерживая за собой поводок, вы знаете, какой удар они могут произвести. На низких оборотах у них едва хватает энергии для зажигания свечей, поэтому они обычно зарезервированы для высоких оборотов, предназначенных только для гонок.
Свечи зажигания
Свечи зажигания для двигателя должны иметь соответствующий диапазон нагрева, и они должны быть закрыты, чтобы соответствовать требованиям системы зажигания.Более высокое вторичное напряжение часто позволяет использовать более холодную вилку. Тесты Dyno часто показывают, что вилки с одним или двумя диапазонами нагрева холоднее, чем стандартные, могут привести к увеличению мощности, хотя это может происходить не во всех случаях.
Кроме того, более высокое вторичное напряжение имеет больше энергии для перепрыгивания через воздушный зазор, поэтому увеличение зазора свечи зажигания на 0,010–0,020 дюйма может обеспечить более толстую искру, которая более надежно воспламеняет заряд воздуха / топлива. Это может быть особенно полезно для бедных смесей или высоких степеней сжатия (но не превышайте.050 дюймов, так как вторичные напряжения могут стать достаточно высокими, чтобы повредить компоненты системы зажигания, а также значительно увеличиваются электрические выбросы). Более надежное зажигание, в свою очередь, может увеличить скорость распространения фронта пламени, и это может потребовать немного меньшего полного опережения зажигания для восстановления оптимальной мощности. Это может быть полезно для уменьшения отрицательной работы поршня перед ВМТ. Если время зажигания не оптимизировано при изменении времени распространения пламени, результатом может быть снижение мощности.Обычно все, что требуется, — это небольшое изменение, при условии, что опережение зажигания было правильным до внесения изменений.
Обычно предпочтительнее использовать крышки распределителя большего диаметра, чтобы предотвратить рассеяние искры, размещая клеммы дальше друг от друга. Низкопрофильная крышка в виде краба меньше в диаметре, но сделана из лучших материалов, поэтому рассеяние искры не проблема.
Провода свечи зажигания
Вторичные провода, используемые с современными электронными системами зажигания, должны выдерживать более высокие уровни напряжения и предотвращать попадание на электронику транспортного средства, включая управляющие компьютеры двигателя.Для гоночных применений доступны высокотемпературные провода с силиконовым покрытием. MSD, Mallory, Moroso и другие производят отличные 8-миллиметровые термостойкие кабели, которые существенно превосходят кабели с пропиткой углеродом с сердечником, которые поставляются в качестве стандартного оборудования многими производителями автомобилей. Защита может быть добавлена к вторичным проводам, заключив их в трубку из стеклоткани, которая очень устойчива к нагреванию, что является наиболее частой причиной преждевременного выхода из строя проводов.
MSD предлагает трубки из стеклоткани и самовулканизирующуюся ленту из силиконовой резины, которую можно обернуть вокруг проводов, чтобы закрепить тканевые трубки или добавить дополнительную тепловую защиту в критических точках, особенно вокруг трубок коллектора.Высокие температуры моторного отсека прочно связывают ленту с проводами зажигания, улучшая их изоляционную стойкость как к нагреву, так и к высокому напряжению.
Высоковольтные катушки необходимы для обеспечения надежной искровой энергии в условиях высокого сжатия и высоких оборотов. Катушки, подобные этому устройству MSD HVC II, стабильно вырабатывают напряжение свыше 44 000 вольт.
Для подачи искры на свечу необходимы провода свечей гоночного качества. Для обеспечения наилучших результатов используйте высококачественные провода диаметром 8 мм или больше, как показано в этом выборе МСД.Для дополнительной защиты закройте ботинки и провода термостойкими рукавами.
Во многих магазинах скорости продаются разнообразные красивые цветные провода для вилок.
Некоторые из этих проводов гораздо лучше подходят для гонок, чем другие. Перед покупкой внимательно осмотрите жилу и изоляцию. Если у них есть сердцевина из углеродной струны, либо отложите их, либо смиритесь с заменой их каждый год. Убедитесь, что провода вилки изолированы термостойкой силиконовой резиной. Имейте в виду, что производители проводов могут заявлять, что используют силиконовую изоляцию, если материал оболочки состоит только из небольшого количества силиконовой резины.Более дешевые комплекты проводов не выдерживают высокой температуры, исходящей от коллекторов. К лучшим относятся высококачественные провода от MSD, Mallory, Accel, Moroso и других, предназначенные для серьезных гонок.
Наконечники зажигания двигателя Race
Гоночная система зажигания должна генерировать четкую метку синхронизации на всех оборотах двигателя. Не должно быть видимых признаков расширения, разрастания или прыжка. Большинство этих проблем обычно связано с несколькими механическими и / или электронными источниками, но наиболее частыми причинами являются ослабленная цепь привода ГРМ, изношенные втулки распределителя или заедание механического привода.
Кроме того, поскольку масляный насос приводится в движение от нижней части распределителя, рассеяние искры часто может быть связано с импульсами давления, генерируемыми масляным насосом, особенно при использовании высокого давления масла. Кроме того, гоночные распределители Chevy V-8 с большим и малым блоком имеют пару резиновых уплотнительных колец вокруг основания распределителя чуть выше шестерни распределителя. Они закрывают масляный канал вокруг распределителя и предотвращают потерю давления из-за чрезмерной утечки.
MSD оснащены крышками большего диаметра и регулируемыми хомутами, которые помогают установить правильную глубину распределителя для правильного зацепления приводного вала масляного насоса.
Как правило, используйте свечи зажигания с самым низким температурным диапазоном, которые поддерживают полное сгорание без загрязнения в условиях гонки. Обратите особое внимание на прокладку проводов свечей зажигания. Убедитесь, что провода ничего не касаются (например, горячего коллектора) и что они действительно проложены как можно дальше от любого источника тепла, который может их повредить.
Включите время двигателя на скорости выше точки любого механического опережения или не менее 2500 об / мин, если опережение полностью заблокировано.
Написано Джоном Бэктелом и опубликовано с разрешения CarTechBooks
ПОЛУЧИТЕ СДЕЛКУ НА ЭТУ КНИГУ!
Если вам понравилась эта статья, вам понравится вся книга. Нажмите кнопку ниже, и мы отправим вам эксклюзивное предложение на эту книгу.
Использование дисков оптического триггера Nissan DIYAutoTune.com
Преобразование вашего дистрибьютора Nissan в дизайн, более дружественный к MegaSquirt
Обновлено 31.01.2017
Многие Nissans использовали распределитель или CAS с набором из четырех или шести внутренних щелей и 360 внешних щелей.Текущая прошивка MS3 поддерживает триггерные колеса SR20DET, серии RB и VG30DE / DETT, но MS1 и MS2 могут использовать этот тип триггерного колеса только для базового распределителя. Чтобы обойти это ограничение, мы разработали набор болтов на спусковых колесах для многих приложений Nissan, включая L28ET, VG30E / VG30ET, KA24E / KA24DE и SR20DE / SR20DET.
В этих моторах используется легко заменяемое спусковое колесо. Вам просто нужно снять крышку распределителя и ротор или крышку CAS.Диск спускового механизма и его монтажная пластина удерживаются одним винтом с головкой Philips. Просто открутите его, снимите диск, поставьте на место наш и снова скрепите болтами. Наши спусковые диски предназначены для установки в ориентации, показанной ниже; если они установлены в перевернутом виде, вам потребуется изменить углы срабатывания и некоторые другие настройки.
Обратите внимание, что некоторые двигатели могут использовать углы, отличные от тех, что показаны в этой записи, поскольку мы не смогли протестировать триггерные колеса собственными силами во всех возможных приложениях.Если вы обнаружите, что один из двигателей требует значительного отклонения угла срабатывания, свяжитесь с нами, и мы добавим информацию в эту статью. Поскольку CAS или дистрибьютор имеют некоторую встроенную регулировку, вполне вероятно, что во многих установках может потребоваться регулировка до 20 градусов, поэтому вам нужно будет проверить время с помощью индикатора времени.
Рассматривайте эти значения как отправную точку, а не окончательные, окончательные числа.
В двигателях RB, VG30DE / VG30DETT и CA18DET используется другой датчик угла кулачка, который трудно разобрать.DIYAutoTune.com в настоящее время не делает для них болт в дисках, хотя мы могли бы добавить это, если будет спрос. Текущий код MS3 поддерживает эти стандартные спусковые колеса на этих двигателях без замены спускового колеса.
Модификации ЭБУ
У нас есть статьи, посвященные входной стороне и декодированию колес. Существует несколько возможных способов настройки выходной стороны, включая использование внутренних модулей зажигания BIP373, внешнего модуля зажигания QuadSpark или MS3 с выходами MS3X с катушками LS1 или напрямую IGN-1A.
Также обратите внимание, что MS2 и MS3 могут использовать это для получения большего разрешения по сравнению со стандартным колесом запуска при работе в качестве дистрибьютора.
ЭБУ MSPNP Gen 2, MS3Pro и MicroSquirt не нуждаются в каких-либо внутренних модификациях для использования этих триггерных колес.
Использование MS-I V3.0 или V3.57 с MS1 / Extra
Избыточное искровое зажигание
Аппаратные моды — V3.0
- Предполагается, что вы начинаете с ЭБУ, созданного так, как я собираю свою собранную плату MS130-C MegaSquirt-I PCB3.0 шт. Если вы собираете свой блок из комплекта, вы можете внести эти изменения во время сборки.
- Убедитесь, что он установлен на вход Холла / оптический вход (TachSelect на OptoIn, TSEL на OptoOut).
- Flash ECU с MSnS-E версии 029v или более поздней.
- Вырежьте C12 и C30. (Требуется только при срабатывании от минусовой клеммы катушки, которой у вас нет)
- Снимите D1 и подключите его перемычкой или просто установите перемычку между его выводами. (Требуется только при срабатывании от минусовой клеммы катушки, которой у вас нет)
- Вырежьте R57, если он есть (хотя на моих устройствах этого нет).
- Подключите S12 к TachSelect, используя резистор 1 кОм.
(Или вы можете использовать подтяжку 1K в проводке между контактом 24 и источником 12 В.) - Установите искровой вывод по вашему выбору. Моды вывода BIP373 или QuadSpark — два возможных варианта. Вы можете использовать моды «5V pull up», если используете стандартный модуль зажигания SR20DET.
Аппаратные моды — V3.57
- Для V3.57 вам придется удалить много деталей, чтобы использовать вход Холла / оптический вход, поэтому вместо этого мы просто введем их через кондиционер VR.
- Установите перемычку JP1 в положение 1-2.
- Установите перемычку J1 в положение 5-6.
- Вставьте резистор 1 кОм в слот R57 (или вы можете использовать подтяжку 1 кОм в проводке, как указано выше).
- Установите искровой вывод по вашему выбору. Моды вывода BIP373 или QuadSpark — два возможных варианта. OEM-модули зажигания Nissan SR20DET могут использовать выходы логического уровня 5 В — эта ссылка относится к V3.0, но V3.57 использует ту же схему.

Настройки TunerStudio
- В разделе «Кодовая база и функции вывода» установите «Wheel Decoder» на «Generic Wheel», отключив все остальные выходы.
- Установить функцию LED17 (D14) на выход искры A.
- Установить функцию LED19 (D16) на выход искры B.
- В системах с 6 цилиндрами установите для функции LED18 (D15) значение Искрового выхода C.
- Больше не включать искровые выходы.
- Угол срабатывания триггера: 75 (Это немного отличается для разных двигателей. Проверьте с помощью индикатора синхронизации и при необходимости отрегулируйте.)
- Настройки декодера четырехцилиндрового колеса:
- Зубья основания декодера колеса: 12
- Разрешение 2-го триггера: Выкл.
- Отсутствующие зубы: -1
- Триггер, поз. A: 10
- Trig pos B: 4
- Обнулить все остальные позиции.
- Настройки декодера шестицилиндрового колеса:
- Зубья основания декодера колеса: 12
- Разрешение 2-го триггера: Выкл.

- Отсутствующие зубы: -1
- Триггер, поз. A: 10
- Триг. Поз. B: 2
- Триг. Поз. C: 6
- Обнулить все остальные позиции.
- Spark Output Inverted будет зависеть от ваших выходных модов. BIP373s и QuadSpark требуют установки Spark Output Inverted на Yes. Неправильная настройка может привести к повреждению модуля зажигания и / или катушек. Если модуль зажигания или катушки нагреваются при включенном ключе и выключенном двигателе, немедленно выключите ключ и выберите противоположную настройку мощности.
Использование MS-II V3.0 или V3.57 ECU с MS2 / Extra
- Убедитесь, что он установлен на вход Холла / оптический вход (TachSelect на OptoIn, TSEL на OptoOut).
- Вырежьте C12 и C30. (Требуется только при срабатывании от минусовой клеммы катушки, которой у вас нет)
- Снимите D1 и подключите его перемычкой или просто установите перемычку между его выводами.
(Требуется только при срабатывании от минусовой клеммы катушки, которой у вас нет) - Вырежьте R57, если он есть (хотя на моих устройствах этого нет).
- Подключите S12 к TachSelect, используя резистор 1 кОм. (Или вы можете использовать подтяжку 1K в проводке между контактом 24 и источником 12 В.)
- Если вам нужна последовательная катушка на штекере (или последовательная инъекция с кодом 3.2.1), вам также понадобится второй триггерный вход. Припаяйте резистор 1 кОм к длине провода и накройте резистор термоусадочной трубкой.Подключите эту комбинацию резисторов на проводе от JS10 к SPR1.
- Припаяйте резистор 470 Ом к длине провода и накройте термоусадочной трубкой. Подключите этот резистор по проводу от клеммы 5 В в области прототипа к SPR1.
- Подключите конденсатор емкостью 0,1 мкФ от JS10 к SG или заземлению зоны протока.
- Установите искровой вывод по вашему выбору. Моды вывода BIP373 или QuadSpark — два возможных варианта.
Для модулей зажигания OEM Nissan SR20DET требуются выходы зажигания с логическим уровнем 5 В.
Аппаратные моды — V3.57
- Для V3.57 вам придется удалить много деталей, чтобы использовать вход Холла / оптический вход, поэтому вместо этого мы просто введем их через кондиционер VR.
- Установите перемычку JP1 в положение 1-2.
- Установите перемычку J1 в положение 5-6.
- Вставьте резистор 1 кОм в слот R57 (или вы можете использовать подтяжку 1 кОм в проводке, как указано выше).
- Если вам нужна последовательная катушка на вилке (или последовательный впрыск с 3.2.1), вам также понадобится второй триггерный вход. Припаяйте резистор 1 кОм к длине провода и накройте резистор термоусадочной трубкой. Подключите эту комбинацию резисторов на проводе от JS10 к SPR1. Вы также можете использовать PAD7, если предпочитаете вводить данные через DB15.
- Припаяйте резистор 470 Ом к длине провода и накройте термоусадочной трубкой. Подключите этот резистор по проводу от 5-вольтовой клеммы в области прототипа к SPR1 (или PAD7, если вы использовали это на предыдущем шаге.).
- Подключите конденсатор емкостью 0,1 мкФ от JS10 к SG или заземлению зоны протока.
- Установите искровой вывод по вашему выбору. Моды вывода BIP373 или QuadSpark — два возможных варианта. Для модулей зажигания OEM Nissan SR20DET требуются выходы зажигания с логическим уровнем 5 В.
Настройки TunerStudio (периодическое зажигание / искра или одиночная катушка)
- Настройки в Базовая настройка -> Настройки входа тахометра / зажигания :
- Режим зажигания : зубчатое колесо
- Захват входа зажигания : падающий край
- Выходной сигнал Spark будет зависеть от того, какую настройку вывода вы используете.BIP373 и QuadSparks используют Going High / Inverted . Неправильная настройка может привести к повреждению модуля зажигания и / или катушек. Если модуль зажигания или катушки нагреваются при включенном ключе и выключенном двигателе, немедленно выключите ключ и выберите противоположную настройку мощности.
- Настройки в Базовая настройка -> Настройки спускового колеса :
- Расположение спускового колеса : Одно колесо с отсутствующим зубом
- Зубья спускового колеса : 12
- Отсутствующие зубы : 1
- Угол зубца № 1 : 345 (Это немного отличается для разных двигателей.Проверьте с помощью индикатора синхронизации и при необходимости отрегулируйте.)
- Скорость вращения колеса : Коленчатое колесо
Настройки TunerStudio (последовательная катушка на штекере и / или последовательная подача топлива)
- Настройки в Базовая настройка -> Настройки входа тахометра / зажигания :
- Режим зажигания : зубчатое колесо
- Захват входа зажигания : падающий край
- Выходной сигнал Spark будет зависеть от того, какую настройку вывода вы используете.BIP373 и QuadSparks используют Going High / Inverted . Неправильная настройка может привести к повреждению модуля зажигания и / или катушек. Если модуль зажигания или катушки нагреваются при включенном ключе и выключенном двигателе, немедленно выключите ключ и выберите противоположную настройку мощности.
- Настройки в Базовая настройка -> Настройки входа тахометра / зажигания :
- Расположение спускового колеса : Двойное колесо с отсутствующим зубом
- Зубья спускового колеса : 12
- Отсутствующие зубы : 1
- Угол зубца № 1 : 345 (Это немного отличается для разных двигателей.Проверьте с помощью индикатора синхронизации и при необходимости отрегулируйте.)
- Скорость вращения колеса : Коленчатое колесо
- Второй триггер активен на : нарастающий фронт
Использование MS-III V3.0 или V3.57 ECU с MS3X для полной последовательной передачи
- В руководстве MS3 обычно отдается предпочтение вводу VR, поэтому мы будем его использовать.
- Установите перемычку JP1 в положение 1-2 для V3.57. Для V3.0 перемычку TachSelect на VRIN.
- Установите перемычку J1 в положение 3-4 для V3.57. Для V3.0 перемычку TSEL на VROUT.
- Вставьте резистор 1 кОм в слот R57 на V3.57. Для V3.0 подключите резистор 1 кОм от S12 к TachSelect. (Или вы можете использовать подтяжку 1K в проводке от источника 12 В до контакта 24 основной платы.)
- Второй триггерный вход также требует подтягивания. Установите JP7.
Настройки TunerStudio (последовательная катушка на свече и / или последовательная подача топлива): все находятся в разделе « Настройки зажигания -> Параметры зажигания / Декодер колеса».
- Режим зажигания : зубчатое колесо
- Захват входа зажигания : Rising Edge
- Выходной сигнал Spark будет зависеть от того, какую настройку вывода вы используете. QuadSparks используют Going High / Inverted; так же как и модули зажигания OEM SR20DET. Неправильная настройка может привести к повреждению модуля зажигания и / или катушек. Если модуль зажигания или катушки нагреваются при включенном ключе и выключенном двигателе, немедленно выключите ключ и выберите противоположную настройку мощности.
- Расположение спускового колеса : Двойное колесо с отсутствующим зубом
- Зубья спускового колеса : 12
- Отсутствующие зубы : 1
- Угол зубца №1 : 345 (Это немного отличается для разных двигателей. Проверьте с помощью светового индикатора и при необходимости отрегулируйте.)
- Скорость вращения колеса : Коленчатое колесо
- Второй триггер активен на : уровень опроса
Примечания по подключению
Nissan использовал несколько различных схем подключения проводов на протяжении многих лет.Вот несколько известных примеров. Первичный триггер всегда подключается к контакту 24 на основной плате DB37. Для MS2 второй триггер подключается к контакту 3 на основной плате DB37 или контакту 7 на DB15, если используется дополнительный вход DB15 V3.57. Для MS3 второй триггер подключается к контакту 32 MS3X.
Цвета проводов распределителя: 280ZX и Z31 300ZX
Цвета проводов 4-х контактного круглого разъема со стороны распределителя и со стороны жгута. Вы можете подключиться с любой стороны. Показанные цвета относятся к заводским жгутам проводов
| Сторона распределителя | Сторона ремня безопасности | Назначение |
| Красный | Ч / Б | 12В + |
| Белый | Г / Б | Первичный пусковой механизм (кривошипный) |
| Зеленый | г / г | Секунда (кулачок), триггер |
| Черный | Черный | Земля |
Цвета проводов распределителя: 240SX
| ’89 -’90 | ’91 и позже | Назначение |
| Ч / Б | Ч / Б | 12В + |
| Г / Б | Белый | Первичный пусковой механизм (кривошипный) |
| Г / Г | Черный | Секунда (кривошип), пусковой механизм |
| Черный | Черный | Земля |
Электронное зажигание — теперь доступно в полной модернизации «сделай сам» Комплект
Электронное зажигание — теперь доступно в полностью модифицированной версии «Сделай сам» Набор | Главная | Масло Фильтр | Картер | FWC — Механический | Пропеллер | FWC — Электрический | Натяжитель | ТермостатОбновление к 25-летию
!ИНДИГО КОМПЛЕКТ ЭЛЕКТРОННОГО МОДУЛЯ ЗАЖИГАНИЯ «SMART» РАБОТАЕТ ТАК ХОРОШО, ЧТО МЫ УДЕРЖИВАЙТЕ ЦЕНУ НА уровне 250 долларов (DELCO), ЧТОБЫ ВЫ МОЖЕТЕ НАСЛАДИТЬСЯ ВЫГОДАМИ!
Сделай сам лучше, чем когда-либо Комплект дооснащения —
Схема электронного Зажигание
Что такое Dwell angle и почему это должно меня волновать?
Устали обгоревшие или корродированные точки, плохие конденсаторы, плохой запуск, слишком высокие обороты холостого хода — в целом, ненадежное зажигание система? Распределители Delco и Prestolite , поставляемые с Двигатели Atomic 4 были источником бесчисленных проблем с зажиганием из-за используйте обычную систему отбойных молотков в суровых морских условиях.До того как теперь единственным средством обеспечения надежной работы было постоянное техническое обслуживание. и много запчастей.
Ну, Электронное зажигание стало намного лучше
чем раньше, с появлением Indigo Electronics «SMART»
Модуль зажигания. Этот новый комплект включает в себя все проверенные временем аспекты
оригинальная система на базе Crane / FAST XR700, которую мы предлагаем в течение 25 лет и
дополняет их двумя новыми функциями… Dwell Angle
Управление и Ограничение тока .Основа этого нового
Комплект представляет собой модуль Crane / FAST XR3000 , который изначально был разработан как
высокопроизводительная версия XR700 для высокой мощности, высокого сжатия,
автомобильные двигатели с высокими оборотами. Оказывается, та самая высокая производительность
функции играют ключевую роль в решении ряда текущих проблем, над которыми мы продолжаем
иметь с Atomic 4. Отказ катушки из-за слишком большого тока и перегрева
можно устранить с помощью меньших углов выдержки и ограничения тока катушки. В
низкие обороты двигателя, минимальный угол остановки — это все, что нужно для создания
большая искра.При более высоких оборотах желательно иметь больший угол выдержки, чтобы
позвольте катушке стать полностью «насыщенной» для большой искры. И в
во всех сценариях ток катушки ограничен до 4,5 ампер. Оба эти действия делают
потрясающая работа по значительному снижению рабочей температуры змеевика и, следовательно,
продлевает срок службы катушки, создавая отличную искру. Мы недавно были
тестирование нового электронасоса для FWC и запуск системы зажигания XR3000
система с ним для оценки работы насоса в реальных условиях.После 14
Часовой день испытаний при 1440 об / мин, катушка 1,4 Ом работает при температуре менее 115F! An
Дополнительным преимуществом функции ограничения тока является то, что функция
автоматически прекращает прохождение тока через катушку, если двигатель не работает. БОЛЬШЕ
СГОРАЮЩИЕ КАТУШКИ И / ИЛИ МОДУЛИ, ЕСЛИ ВЫ ЗАБЫЛИ ВЫКЛЮЧИТЬ ЗАЖИГАНИЕ
ВЫКЛЮЧАТЕЛЬ! У этого нового модуля есть еще одна интересная особенность, заключающаяся в том, что он может
функция с множеством различных катушек с БЕЗБАЛЛАСТНЫЙ РЕЗИСТОР Требуется ! Для получения превосходной искры в комплекте идет очень низкий 1.4 Ом
Катушка первичного сопротивления. Это может показаться возмутительно низким, но с учетом текущего
Ограничивающие и изменяемые функции Dwell Angle, это чистый гений. С низким
первичное сопротивление, может быть контролируемый высокий бросок тока, который
очень быстро насыщает катушку, позволяя получить большую искру на всех скоростях. Если
по какой-то причине вы обнаруживаете, что вам нужно установить другую катушку, почти любую
Катушка будет работать, пока сопротивление первичной обмотки составляет менее 3,5 Ом.
Более высокое сопротивление не повредит какие-либо компоненты, но качество искры ухудшится.
несколько ухудшаются с увеличением сопротивления.Реально искра с
катушка на 2,5 Ом, вероятно, будет лучше, чем то, что у вас есть сейчас.
Представляем AT-4D и AT-4P Комплекты для модернизации электроники Hi-Intensity от Индиго Электроникс . Эти комплекты специально разработаны для модернизация распределителей Delco и Prestolite на двигателях Atomic 4. Ниже показан полный комплект и новая сборка пластины выключателя для Дистрибьютор Delco .
В основе системы — кран . Cams / FAST Оптический триггер (светодиод и фототранзистор), затвор и XR3000 Электронный модуль зажигания, который управляет срабатыванием катушка зажигания, замена штатных прерывателей и конденсатора. В виде нет изнашиваемых трущихся частей или электрических контактов, замыкающихся и размыкающихся, время никогда не меняется после первоначальной настройки, а угол выдержки регулируется Модуль зажигания. Проблемы с зажиганием исчезли навсегда с помощью только свечей зажигания требуя замены по мере необходимости.Кроме того, благодаря конструкции оптического триггера, такое же более высокое напряжение и более четкая искра генерируется при запуске скорость или 3000 об / мин. Это особенно полезно при запуске и на холостом ходу, приводит к более быстрому и легкому запуску и снижению холостого хода. Другие особенности включают:
Полный пакет модернизации Простая двухчасовая установка
включает:
| |
Обновление существующей системы XR700 — Для
дополнительная надежность и душевное спокойствие, которые модуль XR3000 может обеспечить
вашей существующей системе, позвоните нам (800-428-8569) для получения специальных цен на
Существующие клиенты.Чтобы выполнить обновление, достаточно просто подключить
новый модуль XR3000 и, возможно, заменит существующую катушку (и
устранение любых балластных резисторов).
Обновите существующий IGNITOR
(от Pertronix) Система — для дополнительной надежности и душевного спокойствия
что модуль XR3000 может добавить в вашу существующую систему, позвоните нам
(800-428-8569) по специальной цене на комплект для модернизации для замены Pertronix
Блок. Ваша существующая катушка, крышка, ротор, провода свечей зажигания и свечи зажигания — все
совместим с преобразованием XR3000 .Если у вас в настоящее время есть балласт
Резистор, он больше не понадобится.
Как отличить дистрибьютора Delco от Престолит ? Модель Delco применялась примерно после 1969 года и является легко узнать, так как крышка распределителя удерживается двумя (2) винтами. В колпачок на распределителе Prestolite ранее держится с помощью двух пружин клипы.
Присылайте мне свои вопросы или комментарии по адресу thomas.stevens@cox.нетто
Позвоните сегодня, чтобы заказать кредитную карту или отправить чек или деньги заказ:Indigo Electronics, Inc.
105 Pipe Kiln CourtВильямсбург, Вирджиния 23185
Не откладывайте. Вы никогда не знали парусного спорта может быть так весело!
1-800-428-8569 бесплатно
или 757-593-8569 | Главная | Масляный фильтр | Картер | FWC — Механический | Пропеллер | FWC — Электрический | Натяжитель | Термостат
Руководство по системе зажигания (часть 8)
Этот технический совет взят из полной книги «SMALL-BLOCK CHEVY PERFORMANCE: 1955-1996».Подробное руководство по этой теме вы можете найти по этой ссылке:
УЗНАТЬ БОЛЬШЕ ОБ ЭТОЙ КНИГЕ
ПОДЕЛИТЬСЯ СТАТЬЕЙ: Пожалуйста, не стесняйтесь делиться этой записью в Facebook / Twitter / Google+ или на любых автомобильных форумах или блогах, которые вы читаете. Вы можете использовать кнопки социальных сетей слева или скопировать и вставить ссылку на веб-сайт: https://www.chevydiy.com/1955-1996-chevy-small-block-performance-guide-ignition-system-manual- часть-8/
Система зажигания может показаться относительно несложной.Все, что вам нужно, — это источник питания и средство подачи высокого напряжения (искры) на каждый цилиндр в нужное время. На самом деле проблема намного сложнее. Широкий диапазон возможных рабочих условий делает оптимальную установку угла опережения зажигания и подачу искры жизненно важными для общей эффективности двигателя, особенно когда выбросы и экономичность являются частью общей картины.
С 1955 по 1975 год во всех малых блоках использовались обычные системы зажигания Delco с точкой прерывания. Когда точки открываются (стрелка), электрический поток к катушке прерывается, вызывая коллапс поля и всплеск высокого напряжения, которое направляется к соответствующей свече зажигания через крышку распределителя.Двойные точки добавляют время задержки или количество времени, в течение которого на катушку подается питание. Дополнительное время ожидания улучшило характеристики на высоких скоростях.
Две точки с высоким натяжением пружины хорошо работают примерно при 7000 об / мин, но повышенный износ контактных колодок в конечном итоге приводит к изменению желаемого зазора между точками. Это главный недостаток балльной системы. Когда происходит износ контактного блока, острия корродируют, изменяя зазор между острием и время выдержки.
Выбор системы зажигания для вашего малоблочного Chevy требует рассмотрения нескольких важных факторов.Поскольку синхронизация является основой всех функций двигателя, важно, чтобы, прежде всего, система зажигания поддерживала безупречную целостность. Это было достаточно просто в первые дни, когда основная задача системы зажигания заключалась в обеспечении плавной работы двигателя, но теперь, когда она была призвана помочь контролировать выбросы и компенсировать другие неидеальные условия, стандартная система зажигания стал довольно сложным.
Компания Chevrolet на протяжении многих лет предлагала различные компоненты системы зажигания Delco-Remy, но на подавляющем большинстве серийных автомобилей используются два основных типа.Каждая из этих систем подходит для нормального высокопроизводительного использования после правильной настройки. С некоторыми незначительными модификациями большинство этих систем зажигания Delco также подходят для полупрофессиональных гонок.
Основы зажигания
До 1975 года все малоблочные автомобили Chevys использовали обычный распределитель прерывателей Delco с механической и вакуумной системами подачи. Эта установка использовала один набор точек прерывания в качестве переключающего устройства для управления потоком электроэнергии к первичным обмоткам катушки зажигания.Когда точки открылись, электрический поток был нарушен, и электромагнитное поле, созданное вокруг первичных обмоток, исчезло. Коллапсу способствовал конденсатор (устройство для хранения электроэнергии, например, небольшая батарея), который уменьшал дугу на точках и обеспечивал быстрое коллапс магнитного поля в катушке. Коллапс поля вызывает всплеск высокого напряжения во вторичных обмотках катушки. Это напряжение направляется в соответствующий цилиндр через провода распределителя и свечи зажигания.
Чтобы свести к минимуму износ контактных блоков, распределители раннего типа требовали периодического нанесения подходящей смазки на поверхность кулачка. Но можно было нанести только очень небольшое количество, так как излишки смазки могут слиться и загрязнить точки контакта. Благодаря смазке, регулировкам и износу блоков точечные зажигания теперь кажутся архаичными по сравнению с современными системами без прерывателя, которые никогда не требуют регулировки.
В 1975 году GM представила свою систему высокоэнергетического зажигания, или HEI.Он доказал свою надежность в широком диапазоне условий эксплуатации, а доступные улучшения характеристик сделали его надежным продуктом даже при более высоких оборотах двигателя.
Цифровой модуль HEI от MSD, номер PN 83645, работает вместе со своей катушкой производительности, номер PN 8225, для улучшения производительности HEI. Модуль подключается напрямую и вырабатывает ток до 7,5 ампер. Последняя версия включает встроенный ограничитель оборотов.
Одной из самых больших проблем с ранними заводскими установками HEI было прогорание ротора из-за искры высокой интенсивности.Это может вызвать проблемы с запуском. Избежать этого можно, установив качественный колпачок и ротор в сборе от MSD.
Вы можете визуализировать напряжение как электрическое давление. Чем больше у вас напряжение, тем больше мощности вы можете протолкнуть через цепь. Если ваш двигатель работает в неблагоприятных условиях или компоненты системы зажигания не в идеальном состоянии, требования к напряжению для эффективного зажигания могут легко удвоиться. С другой стороны, хорошо настроенный двигатель, работающий с оптимальным соотношением воздух / топливо, может начать зажигание только со средней вторичной энергией.В этих ситуациях дополнительное напряжение не используется. Высоковольтный потенциал высокоэнергетической системы зажигания можно рассматривать именно как потенциал. Он доступен для зажигания свечей в неблагоприятных условиях, таких как обедненные смеси, высокие скорости и условия холодного пуска.
Обычная система выключателя может быть надежной, но требует технического обслуживания. Распространенным недостатком системы отбойных точек является износ контактных колодок и изменение угла застревания. Точки открываются и закрываются кулачком на валу распределителя.Он работает против трения, расположенного на точках прерывателя. Когда этот трущийся блок в конечном итоге изнашивается, характеристики зажигания изменяются из-за изменения зазора между точками, изменяя время, в течение которого точки открываются или закрываются (так называемое время выдержки).
ВУЗ
В 1970-х годах были разработаны электронные системы зажигания и регуляторы зажигания, чтобы полностью устранить проблемы с точкой прерывателя и обеспечить более горячую искру для работы с бедными смесями, откалиброванными по выбросам.С этой целью с 1975 года во всех автомобилях General Motors используется система зажигания GM High Energy Ignition (HEI), которая доказала свою высокую надежность в широком диапазоне условий эксплуатации. HEI является логическим продолжением более ранних электронных систем и имеет ряд улучшений и один или два недостатка. Основное отличие HEI заключается в перемещении катушки и управляющей электроники в корпус главного распределителя. HEI спроектирован как автономная система, оптимизированная для сжигания обедненных топливных смесей при низких и средних оборотах двигателя.Это просто билет для двигателей с калибровкой по выбросам последних моделей, поскольку он практически не требует обслуживания, обеспечивает точную синхронизацию зажигания и значительно продлевает срок службы свечей зажигания. Многие знающие специалисты по зажиганию считают, что правильно настроенный HEI — это все, что необходимо для зажигания 95 процентов всех высокопроизводительных приложений.
Обновления доHEI доступны у таких специалистов, как Performance Distributors и MSD. MSD, в частности, предлагает широкий спектр специализированных компонентов, включая распределителя HEI (также доступного в Chevrolet), который обеспечивает лучшие характеристики HEI наряду с производительностью и надежностью гоночной технологии MSD.
Зажигания вторичного рынка
Существует так много типов и марок специальных устройств зажигания, что становится практически невозможно отделить товар от другого. Почти сразу же после появления систем зажигания кто-то начал придумывать способы их улучшения или зарабатывания денег, заявляя о новых и улучшенных конструкциях. Каждая реклама системы зажигания превозносит высокую энергию, и все они утверждают, что имеют больше, чем любой другой парень. К сожалению, вокруг плавает много мусора, и большая его часть не принесет вам пользы.
Комплект Ultimate HEI от MSD сочетает в себе цифровой модуль и рабочую катушку с высокоэффективной крышкой распределителя, ротором и крышкой катушки, что позволяет быстро преобразовать ваш стандартный HEI в систему зажигания электростанции.
MSD Pro Billet HEI — это комплектный распределитель заготовок со всеми встроенными высокопроизводительными технологиями MSD. Три набора пружин и четыре стопорных втулки позволяют настраивать кривую продвижения, а также имеется блок подачи вакуума для обеспечения максимального экономия.
Заглянув внутрь Pro Billet HEI, можно увидеть его высококачественные компоненты, в том числе цифровой модуль, встроенный ограничитель оборотов, конструкцию на шарикоподшипниках с усиленным валом, нейлоновые втулки грузов, блок вакуумного опережения и прецизионные грузы. Это первоклассный пакет HEI, разработанный для удовлетворения всех ваших потребностей в системе зажигания и не только.
Штифт, движущийся внутри паза (стрелка), определяет общую высоту центробежного продвижения в механическом механизме продвижения.Для некоторых приложений производительности слишком много движения. Втулку большего диаметра можно надеть на штифт, чтобы ограничить подвижность. Ограничение продвижения распределителя примерно 10 градусами дает вам в общей сложности 20 градусов центробежного продвижения (поскольку он вращается с половинной скоростью двигателя). Это допускает начальную синхронизацию от 12 до 14 градусов для улучшения характеристик на низких оборотах (при условии, что у вас есть хороший бензин в баке).
Изменение скорости механической кривой продвижения и точек начала и остановки в диапазоне оборотов включает в себя замену пружин продвижения (стрелки) и веса боба.Раньше эта работа наиболее точно выполнялась с помощью раздаточной машины. Более новые электронные дистрибьюторы используют тот же метод, а самые последние позволяют регулировать ставки авансов электронным способом.
Точная настройка вакуума намного проще, если вы используете регулируемую вакуумную диафрагму, например, от Crane и Mr. Gasket. У этих устройств есть винтовая регулировка, которая контролирует уровень вакуума, при котором начинается продвижение. Их можно настроить в соответствии с большинством требований.
Блок управления множественным искровым разрядом MSD 6A является центральным элементом широкого спектра дополнительной электроники.Этот недорогой агрегат производит сильную искру, которая может улучшить холодный запуск, а также работу на низких и высоких оборотах. Многие пользователи также отмечают улучшение экономии топлива. Блок MSD 6AL — это усовершенствованная версия, которая включает мягкое сенсорное управление частотой вращения, регулируемое с шагом 100 об / мин. Он также позволяет добавить двухступенчатый регулятор оборотов, который позволяет вам установить два предела оборотов: один для начальных оборотов, а другой — для защиты от превышения числа оборотов.
Распределительная машина всегда была важным инструментом для проверки и регулировки механической кривой продвижения.Кроме того, он может проверить каждую функцию дистрибьютора. Опытные операторы распределительной машины Sun могут гарантировать, что ваш дистрибьютор будет работать безупречно, развивая максимальную производительность для комбинации вашего автомобиля / двигателя / трансмиссии.
Регулируемые блоки управления синхронизацией позволяют изменять угол опережения зажигания с помощью простой ручки, установленной на приборной панели. До 15 градусов можно добавить или вычесть из общего времени, чтобы компенсировать температуру, качество топлива и другие дорожные условия.
Кривошипно-спусковое устройство используется для точного отсчета времени искры. Система летающих магнитов MSD использует четыре точно расположенных магнита, чтобы точно рассчитать время искры в соответствии с положением кривошипа. Система разработана для предотвращения ложных срабатываний и доступна во всех популярных размерах балансиров. Сильные магниты из редкоземельных элементов приклепаны на место. Новый кривошипно-спусковой механизм EZAdjust разработан для обеспечения небольших и точных регулировок путем поворота болта, а не ослабления всего узла.
Мощная мощность современных систем зажигания часто позволяет использовать более холодные свечи зажигания и более широкие зазоры. Динамометрические испытания показывают, что увеличение зазора свечи зажигания на 0,010–0,020 дюйма иногда приводит к небольшому увеличению мощности. Не заходите дальше 0,050 дюйма, потому что чрезмерное вторичное напряжение, необходимое для перепрыгивания через более широкие зазоры, может повредить компоненты системы зажигания.
Штекерный разъем — это очень важная зона. Убедитесь, что разъемы установлены на проводах плотно и прочно соединены с сердечником.Вы же не хотите, чтобы потом случайно вытащили провода из их разъемов из-за плохой проводки.
Для ранних моделей автомобилей стандартное зажигание с точкой прерывания обеспечивает хорошие характеристики при хорошем техническом обслуживании. Если вы решите добавить горячую катушку и модуль многоискрового зажигания, такие как мощные коробки от MSD, вы в отличной форме для уличной машины. Тем не менее, многих людей привлекают низкие требования к техническому обслуживанию полностью электронного зажигания. И теперь, когда эти системы доступны с широким диапазоном рабочих характеристик по разумной цене, электронное зажигание стало практически необходимостью.
Это неумолимое стремление к мощности и надежности электронного зажигания началось в середине 1960-х годов, когда в моду вошла конденсаторно-разрядная система, или CD. Первоначально они были разработаны для расширения системы точек прерывания, но со временем они были объединены с распределителями без прерывателя. На компакт-дисках был блок управления, который повышал напряжение батареи примерно до 300 вольт. Это более высокое напряжение было приложено к первичной стороне катушки, когда точки открылись, и это действительно заставило катушку произвести 30 000 или более вольт на вторичной стороне.Эта высокоэнергетическая искра, наряду с быстрым временем нарастания, делала эти устройства пригодными для гонок при условии, что точки распределителя и прерывателя могли работать на желаемом пределе оборотов. У них было много искровой энергии, но продолжительность искры была очень короткой. Нормальные и богатые смеси легко зажигались с помощью компакт-диска, а вот бедные смеси — совсем другое дело. Был шанс, что горючая смесь не окажется рядом со свечой в тот момент, когда возникнет искра, а почти мгновенный характер искры ограничивал возможность надежного зажигания.
Первой разработанной системой зажигания без прерывателя является магнитно-импульсная система. В нем использовалось постоянное магнитное поле, проходящее через катушку звукоснимателя. Зубчатое колесо, называемое реактором, двигалось мимо приемной катушки, и изменения магнитного поля посылали небольшой электрический импульс через приемную катушку на переключающую электронику, которая зажигала свечи зажигания. Многие из этих ранних проектов систем работали хорошо, но некоторые из них были чувствительны к скорости. Другими словами, мощность на свечи напрямую зависела от скорости реактора.Таким образом, на низких оборотах двигателя энергия искры была довольно слабой; в некоторых случаях он был слишком слабым для запуска двигателя. Однако искровая энергия при высоких оборотах была очень хорошей, что делало их желательными для гонок, где частота вращения двигателя почти всегда была высокой. У них не было точечного отскока и хорошей устойчивости к грязи и жирам. Они не подвержены износу и практически не требуют обслуживания.
Варианты магнитных систем включали различные пусковые устройства, три из которых остаются доступными. Реже всего используется распределитель со старыми выступами кулачка с точкой прерывания для срабатывания датчика приближения, установленного рядом с кулачком.Электронный модуль управления зажигает свечи зажигания, когда кончики лепестков подходят близко к датчику. Интересно, что в этой системе оригинальные точки прерывания могут быть оставлены на месте, так что система может быть преобразована обратно в штатное зажигание, щелкнув выключателем в случае отказа электроники.
Во второй и, пожалуй, наиболее распространенной конструкции используется отдельное спусковое колесо, которое устанавливается поверх или вместо штатного кулачка распределителя. Датчик обнаруживает зубцы спускового колеса, когда они вращаются мимо, сигнализируя блоку управления, чтобы запустить катушку.Эти устройства работают эффективно, но изношенные втулки могут снизить их точность. Оба типа этих систем без выключателя в настоящее время используются во многих специальных и заводских системах зажигания.
Третий тип — это светодиодная (светоизлучающая диодная) система, в которой используются светочувствительные схемы. Светодиод установлен на пластине выключателя и расположен так, чтобы колесо заслонки, установленное на валу распределителя, могло попеременно закрывать и открывать световой луч. Это переключает питание на первичную цепь и зажигает свечи зажигания.
Оптические системы достаточно надежны и обеспечивают стабильную синхронизацию. Они нечувствительны к большинству проблем с зажиганием, но на некоторые системы может влиять пыль и жир. Вариант этих трех систем сочетает в себе конструкцию оптической и магнитной систем. Это называется зажиганием на эффекте Холла, и в нем используются магнитное поле и колесо прерывателя, аналогичные тем, которые используются в оптической системе. Каждое плечо измельчающего колеса представляет собой небольшой магнит.
Датчик, называемый ячейкой Холла, расположен на контактной пластине.Этот электронный чип воспринимает магнитное поле, создаваемое каждым плечом измельчающего колеса. Соответствующая электроника реагирует на сигналы ячейки Холла и переключает первичный ток на катушку. Как и оптические системы, воспламенение на эффекте Холла относительно нечувствительно к условиям окружающей среды и не требует жестких рабочих допусков.
В последние годы развитие как многозарядного зажигания, так и зажигания с длительным зажиганием (иногда называемое длительным зажиганием) добавило уникальных возможностей как высокопроизводительным, так и традиционным системам зажигания.Вместо того, чтобы производить одну короткую искру для воспламенения, эти системы генерируют либо несколько высоковольтных искр, либо одну длительную искру. В многоискровых системах количество искр за цикл зажигания на холостом ходу может достигать шести, когда время между тактами мощности является наибольшим. По мере увеличения оборотов двигателя количество искр уменьшается примерно до двух при высоких оборотах. При зажигании с расширенной искрой одиночная длительная искра прыгает через свечной промежуток, в то время как система с множеством искр генерирует несколько искр на свече.
Возможное увеличение мощности в лошадиных силах от многоискровых или долговременных систем зависит от характеристик распространения пламени в камерах сгорания. Головки цилиндров с большими объемами камеры могут получить наибольшую выгоду от этих воспламенений, и, хотя невозможно предсказать преимущества для любого отдельного двигателя, выгода может варьироваться от незначительной до целых пяти процентов. Маленькие блоки с камерами небольшого объема обычно практически не улучшаются по сравнению с многократным воспламенением. Тем не менее, многократное искровое зажигание или длительное зажигание почти всегда помогают сгладить резкий холостой ход и минимизировать засорение свечей, которое может ухудшить работу двигателя в течение первых критических секунд после ухода с линии старта.Для улицы эти высокотехнологичные системы зажигания могут сделать упорный запуск в прошлое, и улучшение расхода топлива не является чем-то необычным.
Существуют и другие типы систем, которые в основном используются в гоночных двигателях. К ним относятся магниты, кривошипно-спусковые системы и более сложные формы систем МСД, включая мощные системы зажигания с несколькими катушками с электронными кривыми опережения, высокоскоростные замедлители и другие экзотические вещи. Магнето были популярными гоночными предметами на протяжении многих лет. Чем быстрее они вращаются, тем более горячую искру они производят.Это действительно простой генератор, работающий без внешнего питания. В тот момент, когда магнето начинает вращаться, оно начинает вырабатывать электроэнергию. Если вы когда-нибудь были жертвой популярной шутки гонщиков, которая крутила магнето, удерживая за собой поводок, вы знаете, какой удар они могут произвести. На низких оборотах у них едва хватает энергии для зажигания свечей, поэтому они обычно зарезервированы для приложений с высокими оборотами, предназначенных только для гонок.
Кривошипно-спусковые системы были разработаны для дрэг-рейсинга для борьбы с проблемами зажигания из-за перекручивания распределительного вала, изгиба цепи привода ГРМ и износа распределителя.Это в основном магнитно-импульсные системы, за исключением того, что колесо синхронизации (реактор) намного больше и установлено рядом с гармоническим балансиром в передней части двигателя. В колесо встроены четыре магнита, а датчик / датчик, расположенный рядом с колесом, определяет проходящие магниты, посылая импульсы зажигания на блок управления. Распределитель по-прежнему используется для передачи вторичного напряжения на каждый цилиндр, но первичная синхронизация полностью обрабатывается магнитным датчиком (где на него не влияют скручивание распределительного вала и другие проблемы).
Дополнительные соображения
Части вашей системы зажигания между выходом на вашей катушке и вашими камерами сгорания часто называют вторичной стороной системы. Эти части передают высокое напряжение от катушки к свечам зажигания в камерах сгорания. Свечи зажигания в вашем маленьком блоке должны иметь соответствующий диапазон нагрева, и они должны быть закрыты, чтобы соответствовать требованиям системы зажигания. Более высокое вторичное напряжение часто позволяет использовать более холодную вилку.Испытания на динамометрических станциях иногда показывают, что вилки на один или два диапазона нагрева холоднее, чем стандартные, могут привести к увеличению мощности, хотя это может происходить не во всех случаях. Кроме того, более высокое вторичное напряжение имеет больше энергии для прыжка через воздушный зазор, поэтому увеличение зазора свечи зажигания на 0,010-0,020 дюйма может обеспечить более толстую искру, которая будет более надежно воспламенять заряд воздуха / топлива. Это может быть особенно полезно для бедных смесей или высоких степеней сжатия (но не превышайте зазор 0,050 дюйма, поскольку вторичные напряжения могут стать достаточно высокими, чтобы повредить компоненты системы зажигания, а также резко возрастут электрические выбросы).Более надежное зажигание, в свою очередь, может увеличить скорость распространения фронта пламени, и это может потребовать немного меньшего полного опережения зажигания для восстановления оптимальной мощности. Если время зажигания не оптимизировано при изменении времени распространения пламени, результатом может быть снижение мощности. Обычно достаточно всего лишь небольшого изменения, если до внесения изменений опережение зажигания было правильным.
Ведущие производители систем зажигания, такие как MSD, предлагают провода диаметром 8 и 8,5 мм с очень низким сопротивлением и способностью подавлять электромагнитные помехи (EMI).Эти сверхпроводящие провода MSD имеют сопротивление менее 50 Ом на фут, что позволяет передавать больше энергии на свечу зажигания.
Свечи с платиновым наконечником
обладают ощутимыми преимуществами как в плане длительного срока службы, так и в плане надежного зажигания в неблагоприятных условиях. Конструкции с платиновыми наконечниками широко доступны в магазинах автозапчастей и по очень разумной цене. Они, безусловно, заслуживают вашего внимания. Другие новые конструкции свечей зажигания, кажется, предлагают еще больший потенциал выработки энергии. Заглушки Split-Fire — один из таких необычных вариантов.В некоторых динамометрических испытаниях они показали достаточно надежное увеличение мощности. Запатентованные вилки имеют уникальную конструкцию, которая помогает подвергать заряд воздуха / топлива электрическому разряду между центральным электродом и заземляющей лентой. Другие известные нам экспериментальные вилки могут давать даже больше энергии в некоторых приложениях. Если производственные и юридические вопросы будут решены, они могут быть доступны в течение следующего года. Следите за обновлениями! Провода свечей зажигания, используемые с современными электронными системами зажигания, должны выдерживать более высокие уровни напряжения и предотвращать попадание на электронику транспортного средства, включая управляющие компьютеры двигателя.Доступны высококачественные высокотемпературные провода в оболочке из силикона с твердыми сердечниками для гонок (где помехи не принимаются во внимание) или с сердечниками из углеродного волокна или спиральной намоткой для уличных или гоночных применений, где важно подавление помех. . MSD, Mallory, Moroso и другие производят отличный 8-миллиметровый термостойкий кабель, который отлично справляется с ограничением электрических выбросов. Эти комплекты проводов существенно превосходят пропитанные углеродом материалы с сердечником для струн, которые поставляются в качестве стандартного оборудования многими автопроизводителями.Вы можете добавить дополнительную защиту вторичным проводам, заключив их в трубку из стеклоткани, которая очень устойчива к нагреванию, что является наиболее частой причиной преждевременного выхода из строя проводов. MSD предлагает трубки из стеклоткани и самовулканизирующуюся ленту из силиконовой резины, которую можно обернуть вокруг проводов, чтобы закрепить тканевые трубки или добавить дополнительную тепловую защиту в критических точках, особенно вокруг трубок коллектора. Высокие температуры моторного отсека навсегда приклеят ленту к проводам зажигания, улучшая их изоляционную стойкость как к нагреву, так и к высокому напряжению.
Во многих магазинах скорости продаются разнообразные великолепно выглядящие цветные провода для вилок. Некоторые из этих проводов гораздо лучше подходят для работы, чем другие. Перед покупкой внимательно осмотрите жилу и изоляцию. Если у них есть сердцевина из углеродной струны, отложите их или решите заменять их примерно раз в год. Если у вас есть разъемы, убедитесь, что провода разъема изолированы термостойкой силиконовой резиной. Имейте в виду, что производители проводов могут заявлять, что используют силиконовую изоляцию, если материал оболочки состоит только из небольшого количества силиконовой резины.Эти более дешевые комплекты проводов не выдержат тепла, излучаемого разъемами. Если вы хотите лучшего, придерживайтесь первоклассных проводов от ACCEL, MSD, Mallory, Moroso или других, предназначенных для серьезных гонок.
Установка момента зажигания
Существует множество методов проверки и регулировки угла опережения зажигания в системе выключателя на заднем дворе. Некоторые из них могут быть выполнены без какого-либо модного оборудования. Однако точность всех этих методов сомнительна, и, поскольку в большинстве современных устройств зажигания используются магнитные или другие датчики без прерывателя, что делает практически невозможным визуальное определение положения распределителя, которое запускает катушку, лучше забыть о старомодных методах и устанавливать время только с помощью стробоскопический индикатор времени.Если у вас нет высококачественной лампы для хронометража, стоит ее приобрести. Остерегайтесь дешевых устройств с низкой светоотдачей; Эти стробоскопы делают невозможным считывание метки времени, если вы не находитесь в полной темноте (и это отличный способ порезать пальцы лопастями вентилятора). В лучших фарах для хронометража используется индуктивный датчик, который быстро зажимается снаружи провода зажигания. Высококачественные фары обеспечат стабильную индикацию времени от холостого хода до более 8000 об / мин.
Тепловая защита провода свечи зажигания — еще одна важная проблема, связанная с более высокими, чем когда-либо, температурами под капотом.Помимо термоусадочных рукавов и самовулканизирующейся ленты, MSD предлагает рукава из специально плетеного стеклокварцевого волокна для защиты как проводов, так и пыльников свечей зажигания.
Высоковольтные катушки зажигания — один из самых дешевых способов увеличения энергии искры. Эти катушки обеспечивают большую мощность, чем заводские, но вы должны убедиться, что они совместимы с вашей системой зажигания. Некоторые катушки имеют очень низкое первичное сопротивление и могут повредить электронные блоки управления. Серия MSD Blaster и серия HVC II относятся к числу самых горячих катушек на рынке.
Распределитель Zero-Cross предлагает средства регулировки синхронизации между цилиндрами с помощью регулируемых магнитных язычков. Положение каждого вкладыша реактора можно отрегулировать до шести градусов для создания настраиваемого события синхронизации для каждого цилиндра. Это позволяет исправить другие недостатки цилиндра, такие как плохой рабочий канал или порт головки блока цилиндров, локальный нагрев головки блока цилиндров, неправильная длина коллектора и другие проблемы, которые часто возникают в двигателях, где требуются компромиссы.
Комплект крышки распределителя LT1 и ротора MSD заменяет заводскую систему высокопроизводительными компонентами.Детали, изготовленные литьем под давлением, спроектированы таким образом, чтобы противостоять поломкам и связанным с ними пропускам зажигания.
Проверка начального времени с помощью стробоскопа — относительно простой процесс. Подключите индикатор времени к выводу свечи зажигания номер 1 или проводу в соответствии с инструкциями, прилагаемыми к фонарю. Отсоедините вакуумный шланг коллектора, ведущий к канистре опережения вакуума. Оставьте шланг подсоединенным к коллектору и заглушите открытый конец, чтобы предотвратить утечку вакуума. Запустите двигатель и убедитесь, что холостой ход ниже точки, в которой начинается активация центробежного продвижения.На большинстве двигателей центробежное продвижение может начинаться уже с 800 до 1000 об / мин. Направьте индикатор времени на пластину привода ГРМ на передней части двигателя. Мигающий свет будет освещать метку синхронизации на вращающемся демпфере коленчатого вала и метки неподвижности на пластине синхронизации. Если вы не видите отметины, попробуйте усилить их узкой полосой белой краски. Относительное положение этих меток будет указывать на величину начального опережения зажигания. Во всех системах, кроме кривошипно-спускового механизма, синхронизация регулируется путем вращения корпуса распределителя (датчик должен быть отрегулирован на кривошипно-триггерной системе для изменения синхронизации).Ослабьте зажим, фиксирующий распределитель, и слегка продвигайте или замедляйте (вращайте) распределитель, пока индикатор синхронизации не покажет правильное количество градусов (переместите распределитель против часовой стрелки, чтобы ускорить синхронизацию на малом блоке). Как только это будет установлено, зажим распределителя должен быть надежно затянут.
Эта процедура подходит, если вы уже знаете, какой должна быть начальная установка угла опережения зажигания для оптимальной работы. На модифицированном двигателе значение времени запаса может больше не применяться.Информация, представленная в этой главе, поможет вам найти лучший начальный шаг для вашего двигателя, но если вы просто ищете место для старта, попробуйте сначала установить угол от 5 до 10 градусов.
Световой индикатор синхронизации также может помочь в поиске неисправностей в механизмах вакуумирования и центробежного зажигания. Повторно подсоединяя вакуумный шланг к баллону с опережением, наблюдая за метками синхронизации (убедитесь, что вакуумный шланг подсоединен к вакуумному коллектору, а не к портированному источнику на карбюраторе), это легко сделать. подтвердите функцию подачи вакуума.Временная метка на демпфере колебаний должна двигаться существенно впереди метки неподвижной ВМТ. Аналогичным образом механическое продвижение можно проверить, просто увеличив частоту вращения двигателя выше холостого хода (убедитесь, что для этого теста вакуумный передатчик отключен).
Наконец, качественный индикатор времени может помочь вам определить, насколько точно система зажигания работает при высоких оборотах двигателя. Медленное увеличение оборотов двигателя до почти пиковых оборотов при наблюдении за изменениями временной метки может выявить рассеяние искры, замедление на высокой скорости или другие механические или электронные отклонения.Из соображений безопасности никогда не стойте рядом с вентилятором или его ремнями и не снимайте ремни при проверке момента зажигания на высокой скорости.
Высокопроизводительная система зажигания должна генерировать надежную метку синхронизации на всех оборотах двигателя; не должно быть видимых признаков расширения, разрастания или прыжка. Если указывается какая-либо из этих проблем, их обычно можно отнести к нескольким механическим и / или электронным источникам, но наиболее распространенными причинами являются ослабленная цепь привода ГРМ, изношенные втулки распределителя или заедание механического хода.Кроме того, поскольку масляный насос приводится в движение от нижней части распределителя, рассеяние искры часто может быть связано с импульсами давления, генерируемыми масляным насосом, особенно при использовании высокого давления масла; Обратитесь к главе о смазке, чтобы узнать о возможных способах лечения.
Написано Джоном Бэктелом и опубликовано с разрешения CarTechBooks
ПОЛУЧИТЕ СДЕЛКУ НА ЭТУ КНИГУ!
Если вам понравилась эта статья, вам понравится вся книга. Нажмите кнопку ниже, и мы отправим вам эксклюзивное предложение на эту книгу.
Система зажигания конденсаторного разряда: конструкция, типы и работа
В настоящее время многие вещи были изменены благодаря технологиям. Исследователи изобрели систему зажигания CDI (емкостное зажигание) для двигателя SI (искровое зажигание), использующую электронное зажигание и зажигание от точки контакта. Эта система включает в себя схему импульсного управления, свечу зажигания, схему генерации импульсов, катушку основного зарядно-разрядного конденсатора и т. Д. Существуют различные типы систем зажигания, в которых разработаны различные классические системы зажигания для использования в различных приложениях.Эти системы зажигания разработаны с использованием двух групп, таких как системы CDI (зажигание с конденсаторным разрядом) и системы IDI (зажигание с индуктивным разрядом).
Что такое конденсаторная система зажигания
?Краткая форма зажигания разряда конденсатора — CDI, также известная как зажигание тиристора. Это один из видов автомобильной электронной системы зажигания, используемый в мотоциклах, подвесных моторах, бензопилах, газонокосилках, самолетах с турбинным двигателем, небольших двигателях и т. Д.Он был в основном разработан для того, чтобы преодолеть длительное время зарядки, которое подключается через катушки с высокой индуктивностью, используемые в системах IDI (зажигание с индуктивным разрядом), чтобы сделать систему зажигания более подходящей для высоких оборотов двигателя. CDI использует ток разряда конденсатора по направлению к катушке для зажигания свечей зажигания.
Система зажигания с разрядом конденсатора
Система зажигания с разрядом конденсатора или CDI представляет собой электронное устройство зажигания, которое накапливает электрический заряд, а затем разряжает его через катушку зажигания, чтобы произвести мощную искру от свечей зажигания в бензиновом двигателе.Здесь зажигание обеспечивается зарядом конденсатора. Конденсатор просто заряжается и разряжается за короткий промежуток времени, что позволяет создавать искры. CDI обычно встречаются на мотоциклах и скутерах.
Модуль зажигания разряда конденсатора
Типичный модуль CDI включает в себя различные схемы, такие как зарядка и запуск, мини-трансформатор и главный конденсатор. Системное напряжение может быть увеличено с 250 В до 600 В с помощью блока питания в этом модуле. После этого электрический ток будет течь по направлению к цепи зарядки, чтобы конденсатор можно было зарядить.
Выпрямитель в цепи зарядки может предотвратить разряд конденсатора до момента зажигания. Как только схема запуска получает сигнал запуска, эта схема прекращает работу схемы зарядки и позволяет конденсатору быстро разряжать свое o / p по направлению к катушке зажигания с низкой индуктивностью.
При зажигании конденсаторного разряда катушка работает как импульсный трансформатор, а не как накопитель энергии, потому что она работает в индуктивной системе.Отклонение напряжения от свечей зажигания чрезвычайно зависит от конструкции CDI.
Изоляционная способность напряжений будет превышать существующие компоненты системы зажигания, что может вызвать отказ компонентов. Большинство систем CDI спроектированы так, чтобы обеспечивать чрезвычайно высокие напряжения o / p, однако это не всегда помогает. Если нет сигнала срабатывания, цепь зарядки можно повторно подключить для зарядки конденсатора.
Принцип работы системы CDI
Зажигание разряда конденсатора работает путем пропускания электрического тока через конденсатор.При таком воспламенении быстро накапливается заряд. Зажигание CDI начинается с генерации заряда и его накопления перед отправкой на свечу зажигания для зажигания двигателя.
Эта мощность проходит через конденсатор и передается на катушку зажигания, которая помогает повысить мощность, действуя как трансформатор и позволяя энергии проходить через него, а не улавливать ее.
Таким образом, системы зажигания CDI позволяют двигателю продолжать работать, пока в источнике питания есть заряд.Блок-схема CDI показана ниже.
Конструкция конденсаторно-разрядного зажигания
Конденсаторно-разрядное зажигание состоит из нескольких частей и интегрировано с системой зажигания транспортного средства. Передние части CDI включают статор, зарядную катушку, датчик Холла, маховик и метку синхронизации.
Типичная установка конденсаторного зажигания разрядаМаховик и статор
Маховик представляет собой большой постоянный магнит в форме подковы, свернутый в круг, который включает коленчатый вал.Статор — это пластина, удерживающая все электрические катушки с проволокой, которая используется для включения катушки зажигания, фонарей велосипеда и цепей зарядки аккумулятора.
Зарядная катушка
Зарядная катушка — это одна катушка в статоре, которая используется для выработки 6 вольт для зарядки конденсатора C1. За счет движения маховика вырабатывается единичная импульсная мощность, которая подается на свечу зажигания от зарядной катушки для обеспечения максимальной искры.
Датчик Холла
Датчик Холла измеряет эффект Холла, мгновенную точку, в которой магнит маховика изменяется с северного полюса на южный.Когда происходит смена полюса, устройство посылает одиночный крошечный импульс на коробку CDI, которая запускает его для сброса энергии от зарядного конденсатора в трансформатор высокого напряжения.
Метка синхронизации
Метка синхронизации — это произвольная точка совмещения, общая для картера двигателя и пластины статора. Он указывает точку, в которой верхняя часть хода поршня эквивалентна точке срабатывания на маховике и статоре.
Поворачивая пластину статора влево и вправо, вы эффективно изменяете точку срабатывания CDI, соответственно увеличивая или замедляя синхронизацию.Поскольку маховик быстро вращается, зарядная катушка вырабатывает переменный ток от +6 В до -6 В.
Коробка CDI имеет набор полупроводниковых выпрямителей, которые подключены к G1 на коробке, позволяя только положительному импульсу поступать на конденсатор (C1). Пока волна входит в CDI, выпрямитель допускает только положительную волну.
Цепь триггера
Цепь триггера представляет собой переключатель, возможно, использующий транзистор, тиристор или тиристор. Это запускается импульсом от датчика Холла на статоре.Они пропускают ток только с одной стороны цепи, пока не сработают.
Как только конденсатор C1 полностью заряжен, цепь снова может сработать. Вот почему двигатель синхронизирован. Если бы конденсатор и катушка статора были идеальными, они бы заряжались мгновенно, и мы могли бы запускать их так быстро, как захотим. Однако для полной зарядки им требуется доли секунды.
Если цепь срабатывает слишком быстро, искра от свечи зажигания будет очень слабой.Конечно, с двигателями с более высоким ускорением у нас может быть срабатывание быстрее, чем полная зарядка конденсатора, что повлияет на производительность. Каждый раз, когда конденсатор разряжается, переключатель выключается, и конденсатор снова заряжается.
Триггерный импульс от датчика Холла поступает в защелку затвора и позволяет всему накопленному заряду пройти через первичную обмотку высоковольтного трансформатора. Трансформатор имеет общую землю между первичной и вторичной обмотками, известную как автоматический повышающий трансформатор.
Следовательно, как если бы мы увеличили обмотки на вторичной стороне, вы умножите напряжение. Поскольку свече зажигания требуется хорошее 30 000 вольт для искры, должно быть много тысяч витков провода вокруг стороны высокого напряжения или вторичной обмотки.
Когда затвор открывается и сбрасывает весь ток в первичную обмотку, он насыщает низковольтную сторону трансформатора и создает короткое, но очень сильное магнитное поле. По мере постепенного уменьшения поля большой ток в первичных обмотках вынуждает вторичные обмотки производить чрезвычайно высокое напряжение.
Однако теперь напряжение настолько велико, что может образовывать дугу в воздухе, поэтому вместо того, чтобы поглощаться или удерживаться трансформатором, заряд проходит вверх по проводу вилки и перепрыгивает через зазор свечи.
Когда мы хотим выключить двигатель, у нас есть два переключателя: ключевой переключатель или аварийный выключатель. Выключатели заземляют цепь зарядки, поэтому весь импульс зарядки отправляется на землю. Поскольку CDI больше не может заряжаться, он перестанет подавать искру, и двигатель замедлится до полной остановки.
Различные типы CDI
Модули CDI подразделяются на два типа, которые обсуждаются ниже.
Модуль AC-CDI
Источником электроэнергии этого модуля является только переменный ток, генерируемый генератором переменного тока. Это основная система CDI, используемая в небольших двигателях. Таким образом, не все системы зажигания, которые имеют небольшие двигатели, не являются CDI. Некоторые из двигателей используют зажигание от магнето, а именно старые Briggs, а также Stratton. Вся система зажигания, точки и катушки находятся под намагниченным маховиком.
Другой тип системы зажигания, который наиболее часто использовался в небольших мотоциклах в 1960-70 годах, известный как Energy Transfer. Сильный импульс постоянного тока может генерироваться катушкой под маховиком, потому что магнит маховика проходит над ней.
Этот постоянный ток подается по проводу к катушке зажигания, расположенной снаружи двигателя. Иногда точки были ниже маховика для двигателей с двухтактным двигателем и обычно на распределительном валу для четырехтактных двигателей.
Эта взрывная система работает как все типы систем Кеттеринга, где точки открытия активируют коллапс магнитного поля внутри катушки зажигания и генерируют сигнал высокого напряжения, который течет по проводу свечи зажигания к свече зажигания. Выходной сигнал катушки проверяется осциллографом всякий раз, когда двигатель вращается, затем он выглядит как переменный ток. Поскольку время заряда катушки связано с полным оборотом кривошипа, катушка фактически «видит» просто постоянный ток для зарядки внешней катушки зажигания.
Существуют некоторые типы электронных систем зажигания, так что это не зажигание от конденсаторного разряда. В этих типах систем используется транзистор для переключения зарядного тока на катушку в подходящее время. Это устраняет проблемы обгоревших, а также изношенных точек, обеспечивая более горячую искру из-за быстрого повышения напряжения, а также времени схлопывания в катушке зажигания.
Модуль DC-CDI
Этот вид модуля работает с аккумулятором, поэтому в модуле зажигания разряда конденсатора используется дополнительная схема инвертора постоянного / переменного тока для увеличения напряжения с 2 В постоянного тока до 400/600 В постоянного тока для создания CDI. модуль несколько больше.Но автомобили, в которых используются системы типа DC-CDI, будут иметь более точную синхронизацию зажигания, а также двигатель, который можно будет активировать более просто, когда он станет холодным.
Какой лучший CDI?
Нет лучшей системы разряда конденсатора по сравнению с другими, однако каждый тип лучше всего подходит для различных условий. Система типа DC-CDI в основном отлично работает в регионах с очень низкими температурами, а также точно во время зажигания. С другой стороны, AC-CDI проще и не часто вызывает проблемы, потому что он меньше и удобнее.
Система разряда конденсатора нечувствительна к шунтирующему сопротивлению и может вызвать сразу несколько искр, поэтому она отлично подходит для использования в различных приложениях без какой-либо задержки после активации этой системы.
Как работает система зажигания в автомобиле?
В транспортных средствах используются различные типы систем зажигания, такие как прерыватель контактов, без прерывателя и зажигание от конденсаторного разряда.
Для зажигания искры используется система зажигания с контактным выключателем.Такая система зажигания используется в автомобилях более раннего поколения.
Бесконтактное зажигание также известно как бесконтактное зажигание. В этом типе конструкторы используют оптический датчик или электронный транзистор, такой как переключающее устройство. В современных автомобилях используется такая система зажигания.
Третий вид — зажигание от конденсаторного разряда. В этой технологии конденсатор внезапно разряжает запасенную в нем энергию с помощью катушки. Эта система способна генерировать искру в меньшем количестве условий, где обычное зажигание может не работать.Такой вид зажигания поможет соответствовать правилам контроля выбросов. Из-за множества преимуществ, которые он предоставляет, он используется как в современных автомобилях, так и в мотоциклах.
Каждый раз, когда вы переключаете ключ для включения двигателя в автомобиле, система зажигания передает высокое напряжение на свечу зажигания в цилиндрах двигателя. Поскольку эта энергия образует дугу в нижней части свечи через зазор, фронт пламени воспламеняет смесь воздуха или топлива. Систему зажигания в автомобиле можно разделить на две отдельные электрические цепи, такие как первичная и вторичная.Как только ключ зажигания активирован, ток с меньшим напряжением от батареи может проходить через первичные обмотки катушки зажигания, через точки прерывания, а также обратно в батарею.
Как проверить зажигание CDI?
Зажигание CDI или конденсаторного разряда — это спусковой механизм, который покрывается катушками в черном ящике, который разработан с конденсаторами, а также с другими цепями. Кроме того, это система электрического зажигания, используемая в подвесных моторах, мотоциклах, газонокосилках и бензопилах.Он преодолевает длительное время зарядки, часто связанное через катушки индуктивности.
Миллиметр используется для доступа, а также для проверки состояния коробки CDI. Проверка рабочего состояния CDI очень важна, исправна она или неисправна. Поскольку он контролирует свечи зажигания и топливные форсунки, он несет ответственность за правильную работу вашего автомобиля. Есть много причин, по которым CDI становится неисправным, например, неисправная система зарядки и старение.
Когда CDI неисправен и подключен к системе зажигания, автомобиль может попасть в аварию, потому что зажигание от разряда конденсатора отвечает за накопление энергии искры на свече зажигания в вашем автомобиле.Таким образом, определить CDI непросто, потому что признаки неисправности, видимые на вашей системной коробке, могут указывать на другой путь. Таким образом, CDI не может вызвать искру, когда он неисправен, поэтому неисправный CDI может вызвать грубую работу, пропуски зажигания, проблемы с зажиганием и остановку двигателя.
Итак, это основные неисправности CDI, поэтому мы должны быть особенно осторожны с проблемами, влияющими на вашу коробку CDI. Если ваш топливный насос неисправен, в противном случае неисправны свечи зажигания и катушка, тогда мы можем столкнуться с аналогичными типами неисправных симптомов.Итак, миллиметр необходим для диагностики этих неисправностей.
Преимущества CDI
К преимуществам CDI можно отнести следующее.
- Основным преимуществом CDI является то, что конденсатор может быть полностью заряжен за очень короткое время (обычно 1 мс). Таким образом, CDI подходит для приложений, в которых недостаточно времени ожидания.
- Система зажигания конденсаторного разряда имеет короткую переходную характеристику, быстрое повышение напряжения (от 3 до 10 кВ / мкс) по сравнению с индуктивными системами (от 300 до 500 В / мкс) и более короткую продолжительность искры (около 50-80 мкс). ).
- Быстрый рост напряжения делает системы CDI невосприимчивыми к шунтирующему сопротивлению.
Недостатки CDI
К недостаткам CDI можно отнести следующее.
- Система зажигания от конденсаторного разряда генерирует огромный электромагнитный шум, и это основная причина того, что CDI редко используются производителями автомобилей.

3705
К примеру, на контрольном щитке появляется индикатор проверки мотора, если агрегат работает на холостом ходу. Когда обороты двигателя увеличиваются, ошибка с приборной панели пропадает.

Штыри используются в качестве проводников тока. На обратной стороне разъема открытых контактов нет, поэтому для проверки сами кабели придется оголить, а делать это не рекомендуется.
Когда полярность соблюдена, то диодная лампочка загорится, если нет — то кабели надо поменять местами.




Он состоит из обмоток, помещенных в магнитное поле для выработки электрического сигнала. Благодаря этой простой конструкции для подключения нужно всего два провода, поэтому меньше подключений, о которых нужно беспокоиться.
Световой луч светодиода прерывается колесом, которое соединено с валом распределителя. Существуют «окна», через которые светодиодный луч проходит через приемник, который отвечает за генерирование сигнала запуска. Затем этот сигнал обычно преобразуется в сигнал 12 В и затем отправляется в систему зажигания в качестве триггерного сигнала. Для этого требуется трехпроводное соединение с каждым датчиком; источник 12 В, заземление и выходной провод триггера.
Более низкий выход светодиода может повлиять на время насыщения фоторецептора, вызывая слабый выходной сигнал.
Благодаря предсказуемости этого перехода через ноль, внутренняя задержка магнитного датчика может быть принята во внимание и отрегулирована в рамках системы зажигания. Кроме того, из-за очень быстрого нарастания и спада сигнала запуска он гораздо менее восприимчив к электронным помехам, которые могут повлиять на запуск.
Затем он достигает точки максимума (насыщения), затем начинает перекрываться, после чего полностью выключается.
(Или вы можете использовать подтяжку 1K в проводке между контактом 24 и источником 12 В.)

(Требуется только при срабатывании от минусовой клеммы катушки, которой у вас нет)
Для модулей зажигания OEM Nissan SR20DET требуются выходы зажигания с логическим уровнем 5 В.