Самостоятельное изготовление мощного инвертора 12-220 на 500 Ватт
Когда в автомобиле нужно создать сетевое напряжение, то обычно используют специальные преобразователи 12-220. В продаже есть недорогие штатные инверторы со стоимость около 20-30 долларов. Однако максимальная мощность таких устройства составляет в лучшем случае около 300 Ватт. В некоторых случаях такой мощности бывает недостаточно.
Получить питание для мощного усилителя можно путем небольших преобразований. Достаточно всего лишь заменить вторичную обмотку на стандартном инверторе. После этого можно получить любое значение входного напряжения. К примеру, мощность инвертора в 400 Ватт возрастет до 600 Ватт.
Для повышения мощности в домашних условиях специалисты рекомендую воспользоваться простым способом. Потребуется заменить мощные биполярные ключи на IRF 3205.
Для работы взят инвертор, к которому допустимо подключить 4 пары выходных транзисторов. Поэтому устройство, после проведения необходимых работ, сможет выдать мощность около 1300 Ватт.
Если покупать готовый инвертор с такими параметрами, то стоимость его возрастет до 100-130 долларов.
Стоит обратить внимание, что традиционная двухтактная схема устройства не содержит в себе защиту от перегрева, КЗ и перегрузок на выходе.
Основу генератора составляет микрочип ТЛ 494, у которого есть дополнительный драйвер. Необходимо провести замену маломощных биполярных транзисторов на отечественные аналоги (КТ 3107).
Для того чтобы не использовать в работе мощные переключатели для подачи питания, инвертор оснащается схемой ремоут контроля.
В задающей части устройства использованы диоды специальные ШОТТКИ типа 4148 (подойдет и отечественный КД 522). Транзистор в схеме ремоут контроля заменяют на КТ 3102.
После этого можно переходить к самой ответственной части проекта – трансформатору. Этот элемент намотан на пару склеенных колец 3000 НМ. При этом размер каждого из них: 45х28х8. Для более плотной фиксации кольца можно обмотать скотчем.
Затем кольца обматывают сверху стекловолокном (стоимость его в магазине не более 1 доллара). Вполне допустимо заменить этот материала тканевой изолентой.
Стекловолокно нарезают на небольшие полоски шириной около 2 см и длинной не более 50 см. Материал для работы имеет высокую термостойкость, а благодаря тонкому основанию изоляция выглядит аккуратно.
Для первичной обмотки нужно 2х5 витков проволоки, то есть 10 витков с отводом от середины. Работы выполняются проводом диаметром 0,7-0,8 мм, и на каждое плечо уходит 12 жил. Более наглядно процесс представлен на следующих фотографиях.
Жгут растягивают, и на оба плеча равномерно наматывают 5 витков, растягивая их по всему кольцу. Обмотки должны быть одинаковые.
Получившиеся элементы имеют четыре вывода. Начало первой обмотки нужно припаять концу второй. Место припоя будет случить отводом для силового напряжения в 12 В.
На следующем этапе работ кольцо необходимо изолировать с помощью стекловолокна и покрыть вторичной обмоткой.
Вторичная обмотка повышает выходное напряжение. Поэтому при проведении работ нужно быть максимально аккуратным и соблюдать все меры предосторожности. Стоит помнить, что высокое напряжение опасно. Монтаж устройства осуществляется только с отключенным питанием.
Обмотку колец проводят с помощью пары параллельных жил провода 0,7-0,8 мм. Количество витков составляет порядка 80 штук. Провод равномерно распределяют по всему кольцу. На финальном этапе проводят дополнительную изоляцию изделия стекловолокном.
Когда сборка инвертора завершена, то можно приступать к его тестированию. Устройство подключают к аккумулятору, для начала подойдет батарея с напряжением 12 В от бесперебойника. При этом «плюс» питания будет идти на схему через галогенную лампу мощностью 100 Ватт. Стоит обратить внимание, что эта лампа не должна светиться перед проведением работ и во время них.
После этого можно переходить к проверке полевых ключей на предмет тепловыделения.
При правильно собранной схеме оно должно быть практически нулевым. Если входной нагрузки нет, а транзисторы перегреваются, то нужно искать неработающий компонент в устройстве.
В случае, если тестирование прошло успешно, то можно установить транзисторы на один общий теплоотвод. Для этого используют специальные изоляционные прокладки.
Принципиальная электрическая схема в формате *.lay находится в архивном файле и станет доступна после скачивания:
СКАЧАТЬ АРХИВ
Простой инвертор 12-220 до 400 ватт, схема
Сегодня покажу процесс постройки компактного преобразователи напряжением 12 на 220 вольт со стабилизацией выходного напряжения. Сразу скажу, что этот преобразователи выдаёт на выходе постоянное напряжение к нему можно подключать всё кроме устройств содержащих в своем составе сетевые железные трансформаторы или двигатель переменного тока.
Наш преобразователь может обеспечить выходную мощность в 120 ватт, хотя при желании с некоторыми изменениями можно получить и до 400 ватт об этом расскажу походу.![]()
Из недостатков; отсутствует защита от коротких замыканий, поэтому по входу и по выходу стоит добавить предохранителей. Возможно в дальнейшем доработаю схему и присобачу сюда электронную защиту.
Ноутбуки, телевизоры и прочие устройства смело можно подключать и даже компьютер, если слегка увеличить мощность преобразователя, фишка имена в стабильно выходном напряжении. Тут имеется обратная связь и микросхема шим следит за напряжением.
Теперь о конструкции;
Это повышающий двухтактный DС-DС преобразователь, основой служит шим контроллер SG3525, в отличие от старой доброй TL494 эта микросхема имеет мощный выход и способна управлять полевыми транзисторами с большой ёмкостью затвора без дополнительного драйвера.
Выходы микросхемы нагружены затворами полевых ключей, ключи в свою очередь управляют импульсным трансформатором, обратная связь то напряжение организовано на паре стабилитронов и оптроне, стабилитроны задают нужное значение выходного напряжения, в этом варианте 2 стабилитрона подключены последовательно.
Желательно использовать стабилитроны с одинаковым напряжением стабилизации,например 2 по 110 вольт.
Оптопара — любая в моём случае выдрана из компьютерного блока питания, на корпусе подобных оптронов имеется ключ в виде точки, он также нарисован на печатной плате чтобы начинающие не перепутали подключения.
Полевые транзисторы в этом образце стоять IFRZ44, хотя можно и более мощные. Ключи устанавливаются на общий радиатор, притом их нужно изолировать от радиатора с помощью слюдяных прокладок.
Рабочая частота микросхема шим с таким раскладом составляет от 47 до 50 кГц в зависимости от погрешности компонентов. На плате предусмотрен контроль, то есть схема запустится при подачи слаботочного плюса на схему контроллера или же добавлением маломощного выключателя.
Это сделано для того, чтобы вам не пришлось каждый раз отключать силовые провода от аккумулятора, в бесперебойниках довольно пригодная функция.
Так же имеется индикаторный светодиод и функция защиты от обратной полярности, организована эта функция на базе обыкновенного диода, который попросту запирается в случае если вы перепутайте полярность питания.
Трансформатор… — его намоточные данные;
В этом варианте использован сердечник от компьютерного блока питания с реальной габаритной мощностью не более 130 ватт.
Первичная обмотка намотана жгутом из 4 проводов по 0.6 миллиметров, в каждом плече пять веков.
Затем обмотки сфазированы следующим образом для образования средней точки.
Поверх поставил изоляцию из термостойкого скотча.
Вторичная обмотка намотана проводом 0,5 миллиметров содержит 105 витков, через каждые 30 витков также поставил изоляцию.
В выходной части использован двухполупериодный выпрямитель на базе импульсных диодов FR107, подойдут любые импульсные или быстродействующие диоды с током не менее 1 Ампера и с обратным напряжением не менее 400 вольт.
Правильно собранный инвертор почти что не нуждаются в настройке, перед сборкой нужно проверить все компоненты на работоспособность.
До пайки трансформатора стоит проверить наличие импульсов на затворах полевых ключей, лишь после этого подключается импульсный трансформатор.
Ток холостого хода всего в 50-60 ма, это очень хорошо даже для такого маленького инвертора. Всё это благодаря обратной связи и шин управления.
Минимальное напряжение питания 8-9 вольт, следовательно такой инвертор может сильно разрядить ваш АКБ, поэтому советую отслеживать напряжение на последнем или дополнить схему простой функцией защиты от пониженного напряжения.
Для увеличения выходной мощности полевики нужно заменить на более мощные, скажем на IRF3205, добавить вторую пару, заменить силовой трансформатор, также выходной выпрямитель, электролитический конденсатор и естественно предохранитель. В итоге схема будет выглядеть следующим образом.
С таким раскладом инвертор может развивать мощность в 300-400 Ватт.
Плата в формате lay. скачать…
Автор: АКА КАСЬЯН
Мощный автомобильный преобразователь 12-220 50 Гц своими руками — 15 Июля 2014
Еще год назад мною была опубликована схема самого простого преобразователя напряжения 12-220, с того дня забыл про этот инвертор и вот сегодня решил опять собрать и показать широкой публике основу его работы. |
Инвертор состоит из задающего генератора на 50 Герц (до 100 Гц), который построен на основе самого обычного мультивибратора. С момента публикации схемы наблюдал, что многие успешно повторили схему, отзывы довольно хорошие — проект удался.
Данная схема позволяет получить на выходе почти сетевые 220 Вольт с частотой 50Гц (зависит от частоты мультивибратора. На выходе нашего инвертора прямоугольные импульсы, но с выводами прошу не спешить — такой инвертор пригоден для питания почти всех бытовых нагрузок, за исключением тех нагрузок, которые имеют встроенный двигатель, который чувствителен к форме подаваемого сигнала.
Телевизор, проигрыватели, зарядные устройства от портативных ПК, нотбуков, мобильных устройств, паяльники, лампы накаливания, светодиодные лампы, ЛДС, даже персональный компьютер — все это можно без проблем питать от предлагаемого инвертора.
Несколько слов о мощности инвертора.
Если задействовать одну пару силовых ключей серии IRFZ44 мощность порядка 150 ватт, ниже указана выходная мощность в зависимости от количества пар ключей и их типа
Транзистор Кол-во пар. Мощность (Вт)
IRFZ44/46/48 1/2/3/4/5 250/400/600/800/1000
IRF3205/IRL3705/IRL2505 1/2/3/4/5 300/500/700/900/1150
IRF1404 1/2/3/4/5 400/650/900/1200/1500Max
Но и это еще не все, один из тех людей, который собрал сей прибор отписывался с гордостью, что ему удалось снять до 2000 ватт, разумеется и это реально , если использовать скажем 6 пар IRF1404 — действительно убойные ключи с током 202Ампер, но разумеется максимальный ток не может доходить до таких значений, поскольку выводы при таких токах попросту бы расплавились.
Инвертор имеет функцию REMOTE (ремоут контроль). Фишка в том, что для запуска инвертора нужно подать маломощный плюс от АКБ на линию, к которому подключены маломощные резисторы мультивибратора.
Несколько слов о самих резисторах — все брать с мощностью 0,25 ватт — они не будут перегреваться. Транзисторы в мультивибраторе нужны довольно мощные, если собираетесь качать несколько пар силовых ключей. Из наших подойдут КТ815/17 а еще лучше КТ819 или импортные аналоги.
Конденсаторы — являются частотнозадающими, их емкость 4.7мкФ, при таком раскладе компонентов мультивибратора, частота инвертора будет в районе 60Гц.
Трансформатор я взял от старого бесперебойника, мощность транса подбирается исходя от нужно (расчетной) мощности инвертора, первичные обмотки 2 по 9 Вольт (7-12 Вольт), вторичная обмотка стандарт — сетевая.
Конденсаторы пленочные, с расчетным напряжением 63/160 и более вольт, берите та, что есть под рукой.
Ну вот и все, добавлю только, что силовые ключи при большой мощности будут нагреваться как печка, им нужен очень хороший теплоотвод, плюс активное охлаждение. Не забываем изолировать пары одного плеча от теплоотвода, во избежания КЗ транзисторов.
Инвертор не имеет никаких защит и стабилизацию, возможно напряжение будет отклоняться от 220 Вольт.
Скачать печатную плату с сервера
С уважением — АКА КАСЬЯН
Обсудить на Форуме
Мощный инвертор 12 в 220 своими руками схема
Простой инвертор 12-220 вольт 2000-2500 ватт
Задумывались о мощном преобразователе? На самом деле всё не так уж страшно.
Берём известную схему обычного преобразователя на рисунке внизу.| Схема преобразователя |
- Полный набор функций ШИМ-управления
- Выходной втекающий или вытекающий ток каждого выхода …..200мА
- Возможна работа в двухтактном или однотактном режиме
- Встроенная схема подавления сдвоенных импульсов
- Широкий диапазон регулировки
- Выходное опорное напряжение…………………………………….5В +-05%
- Просто организуемая синхронизация
Вторичную мотаем двойным проводом 0,7-0,8 мм 80 витков. Итак, смонтировали, спаяли, намотали и включили. Что получилось? Получилась реальная мощность около 600 ватт. Что же делать для повышения мощности? Добавить жил и пару полевиков? Нет))) Китайцы поступили мудрее, просто запараллелили силовые ключи, как показано на рисунке ниже. На рисунке видно, включено два трансформатора, но нам же нужен помощнее, поэтому исходя из наших потребностей, запарелливаем столько силовых ключей,сколько нам надо.При сборке и проверке соблюдайте осторожность, выходное напряжение высокое, потребляемый ток тоже большой, поэтому проверяйте инвертор покаскадно, обычно начинает работать сразу. При проверке лучше подключать к аккумулятору от ИБП. Транзисторы без нагрузки не должны греться, должны потреблять очень маленький ток. Разумеется силовые транзисторы ставим на радиаторы, кулер приветствуется.
Это типичная схема промышленных китайских преобразователей,которые продаются в магазинах.
Из минусов схемы то, что нету абсолютно никакой защиты от короткого замыкании, от перегрева, Чисто преобразователь. И на выходе постоянный ток, который не всем бытовым приборам удастся переварить, поэтому надо подумать о преобразовании постоянного тока в переменный 50 герц, что в принципе не так уж и сложно.
Самостоятельное изготовление мощного инвертора 12-220 на 500 Ватт | Каталог самоделок
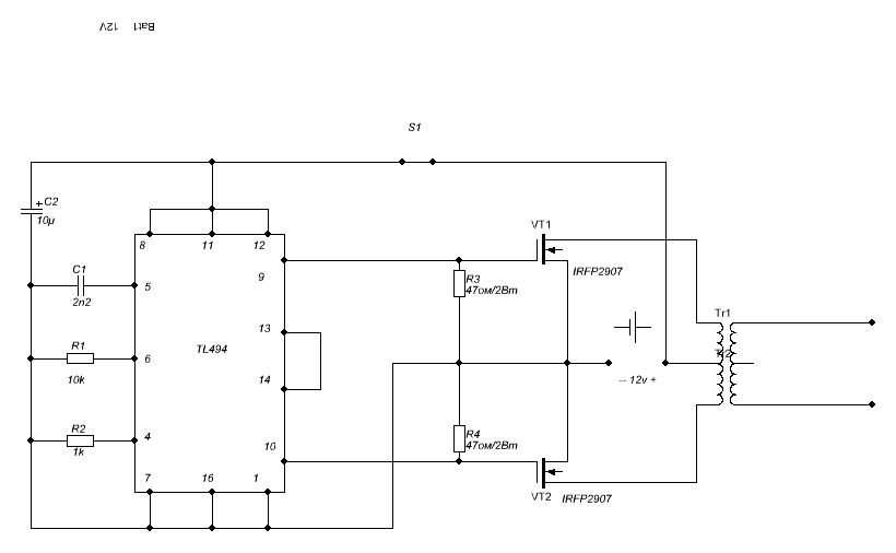
Когда в автомобиле нужно создать сетевое напряжение, то обычно используют специальные преобразователи 12-220. В продаже есть недорогие штатные инверторы со стоимость около 20-30 долларов. Однако максимальная мощность таких устройства составляет в лучшем случае около 300 Ватт. В некоторых случаях такой мощности бывает недостаточно.
Получить питание для мощного усилителя можно путем небольших преобразований. Достаточно всего лишь заменить вторичную обмотку на стандартном инверторе. После этого можно получить любое значение входного напряжения. К примеру, мощность инвертора в 400 Ватт возрастет до 600 Ватт.
Для повышения мощности в домашних условиях специалисты рекомендую воспользоваться простым способом. Потребуется заменить мощные биполярные ключи на IRF 3205.
Для работы взят инвертор, к которому допустимо подключить 4 пары выходных транзисторов. Поэтому устройство, после проведения необходимых работ, сможет выдать мощность около 1300 Ватт. Если покупать готовый инвертор с такими параметрами, то стоимость его возрастет до 100-130 долларов.
Стоит обратить внимание, что традиционная двухтактная схема устройства не содержит в себе защиту от перегрева, КЗ и перегрузок на выходе.
Основу генератора составляет микрочип ТЛ 494, у которого есть дополнительный драйвер. Необходимо провести замену маломощных биполярных транзисторов на отечественные аналоги (КТ 3107).
Для того чтобы не использовать в работе мощные переключатели для подачи питания, инвертор оснащается схемой ремоут контроля.
В задающей части устройства использованы диоды специальные ШОТТКИ типа 4148 (подойдет и отечественный КД 522).
После этого можно переходить к самой ответственной части проекта – трансформатору. Этот элемент намотан на пару склеенных колец 3000 НМ. При этом размер каждого из них: 45х28х8. Для более плотной фиксации кольца можно обмотать скотчем.
Затем кольца обматывают сверху стекловолокном (стоимость его в магазине не более 1 доллара). Вполне допустимо заменить этот материала тканевой изолентой.
Стекловолокно нарезают на небольшие полоски шириной около 2 см и длинной не более 50 см. Материал для работы имеет высокую термостойкость, а благодаря тонкому основанию изоляция выглядит аккуратно.
Для первичной обмотки нужно 2х5 витков проволоки, то есть 10 витков с отводом от середины. Работы выполняются проводом диаметром 0,7-0,8 мм, и на каждое плечо уходит 12 жил. Более наглядно процесс представлен на следующих фотографиях.
Жгут растягивают, и на оба плеча равномерно наматывают 5 витков, растягивая их по всему кольцу.
Получившиеся элементы имеют четыре вывода. Начало первой обмотки нужно припаять концу второй. Место припоя будет случить отводом для силового напряжения в 12 В.
На следующем этапе работ кольцо необходимо изолировать с помощью стекловолокна и покрыть вторичной обмоткой.
Вторичная обмотка повышает выходное напряжение. Поэтому при проведении работ нужно быть максимально аккуратным и соблюдать все меры предосторожности. Стоит помнить, что высокое напряжение опасно. Монтаж устройства осуществляется только с отключенным питанием.
Обмотку колец проводят с помощью пары параллельных жил провода 0,7-0,8 мм. Количество витков составляет порядка 80 штук. Провод равномерно распределяют по всему кольцу. На финальном этапе проводят дополнительную изоляцию изделия стекловолокном.
Когда сборка инвертора завершена, то можно приступать к его тестированию. Устройство подключают к аккумулятору, для начала подойдет батарея с напряжением 12 В от бесперебойника.
При этом «плюс» питания будет идти на схему через галогенную лампу мощностью 100 Ватт. Стоит обратить внимание, что эта лампа не должна светиться перед проведением работ и во время них.
После этого можно переходить к проверке полевых ключей на предмет тепловыделения. При правильно собранной схеме оно должно быть практически нулевым. Если входной нагрузки нет, а транзисторы перегреваются, то нужно искать неработающий компонент в устройстве.
В случае, если тестирование прошло успешно, то можно установить транзисторы на один общий теплоотвод. Для этого используют специальные изоляционные прокладки.
Принципиальная электрическая схема в формате *.lay находится в архивном файле и станет доступна после скачивания:
СКАЧАТЬ АРХИВ
Автомобильный инвертор 12-220 вольт 1000 Ватт своими руками
Автомобильные инверторы 12-220 достаточно пригодные аппараты. С их помощью можно получить сетевое напряжение 220 Вольт от бортовой сети автомобиля 12 Вольт. Устройство из себя представляет DC-AC повышающий преобразователь напряжения, на выходе которого образуется напряжение 220 Вольт (+/-20 Вольт).
Мощные инверторы такого рода стоят порядка 100-150 долларов, но в домашних условиях возможно сконструировать аналогичный преобразователь, который будет работать не хуже заводского.
Итак, давайте рассмотрим схему преобразователя повышенной мощности.
Данная схема может питать мощные нагрузки до 1000 ватт. Схема достаточно распространенная, no была переделана с целью увеличения выходной мощности. В качестве задающего генератора использован широко-применяемая микросхема TL494.
Это двухканальный ШИМ контроллер высокой точности без дополнительного драйвера, поэтому для раскачки полевых транзисторов нужно дополнительно усиливать сигнал с микросхемы. В схеме использовано всего 4 выходных каскада — 4 пары мощных полевых транзисторов серии IRF3205.
В ходе работы под нагрузкой, полевые транзисторы будут греться, поэтому возможно, кроме теплоотводов им нужен будет отдув.
Трансформатор — основная (силовая) часть схемы. Трансформатор может быть намотан на кольце 65х50х30.
Можно в качестве сердечника использовать сердечники из трансформаторов БП АТ или АТХ
Процесс изготовления трансформатора смотрите ниже…
Первичная обмотка состоит из 10 витков с отводом от середине. Мотают обмотку так. Для начала готовим провод для намотки. Провод можно взять с диаметром 0,8-1,2мм, в нашем случае 1мм
Берем 12 жил такого провода с длиной 15см. Скручиваем концы, чтобы жилы держались вместе и мотаем 5 витков по всему каркасу. Стараемся мотать ровно, от намотки зависит многое.
Далее изолируем эту обмотку (желательно тканевой изолентой) и мотаем точно такую же обмотку поверх первой. Намотка делается таким же образом, провод опять состоит из 12 жил миллиметровых проводов, количество витков тоже 5.
Далее нужно фазировать обмотку. В начале нужно снять лак с кончиков жил и залудить концы. Подключаем трансформатор в схему. Начало первой половины подключаем с концом второй или наоборот — конец первой с началом второго плеча.
Таким образом у нас будет одна обмотка с отводом из средней точки.
Позже, первичную обмотку изолируем и мотаем повышающую.
Обмотка содержит 80 витков. Провод мотается по рядам, в моем случае мотал 5-ю жилами провода 0,75мм, но можно взять провод по тоньше. Для того, чтобы витки влезли без особых усилий, желательно мотать на кольце.
На выходе устройства частота повышена, поэтому питать таким преобразователем активные нагрузки не советую, хотя у меня вполне нормально работает телевизор и проигрыватели с импульсным источником питания, а вот музыкальный центр отказался работать, причина — внутри стоит сетевой трансформатор на 50Гц, который не может работать на такой частоте.
Преобразователь может питать утюги, лампы накаливания, обогреватели, паяльник и многое другое. Благодаря импульсной технологии, размеры устройства вполне компактные. Такой преобразователь раньше питал автомобильный усилитель, стоит лишь перемотать повышающую обмотку и у вас будет вполне приличный преобразователь с 12 на 220 Вольт с высокой выходной мощностью.
; Полевые ключи можно заменить на аналогичные, выбор большой IRF2505,и IRL3205 , IRFZ44, IRFZ48 (с последними двумя, мощность уменьшится до 700-800 ватт)
Уже планирую собрать преобразователь с выходной мощностью 1800-2000 ватт и мотал трансформатор, ниже приведены фотографии используемого кольца (размеры — 65х50х30). Для наших целей нужно использовать кольца марки 2000 НМ.
Но о конструкции этого ПН поговорим в следующий раз.
Автор; АКА КАСЬЯН
Изготовление простого преобразователя 12-220В, 50Гц
В данной статье вы сможете ознакомиться с детальной пошаговой инструкцией по изготовлению инвертора переменного тока на 220 В 50Гц из автомобильного аккумулятора на 12 В. Такой прибор способен выдавать мощность от 150 до 300Вт.Схема данного устройства достаточно простая .
Данная схема работает по принципу преобразователей типа Push-Pull. Сердцем устройства будет служить плата CD-4047 работающая как задающий генератор, а также осуществляет управление полевыми транзисторами, которые работают в режиме ключей.
Всего один транзистор может быть открыт, в случае если будут открыты два транзистора в одно время, то случится замыкание, в результате которого транзисторы сгорят, также это может произойти в случае неправильного управления.
Такие характеристики определяются тестером для транзисторов.Так как у платы CD-4047 нет аналогов, необходимо приобрести именно ее, а вот полевые транзисторы если есть необходимость можете поменять на n-канальные с напряжением от 60В и током минимум 35А. Подходят из серии IRFZ.Также схема может работать с использованием биполярных транзисторов на выходе, но следует учесть, что мощность устройства станет намного меньше, если сравнивать с схемой, на которой используются «полевики».
Ограничительно затворные резисторы должны обладать сопротивлением 10-100 Ом, но предпочтительнее использовать резисторы на 22-47 Ом мощность которых составляет 250 мВт.Часто задающая цепь собирается исключительно из элементов указанных на схеме, которая имеет точные настройки на 50Гц. Если вы правильно соберете прибор, он будет работать с первых секунд, но при первом запуске важно подстраховаться. Для этого вместо предохранителя (смотреть схему) нужно установить резистор номинал которого составляет 5-10 Ом или лампочку на 12В, для того чтоб избежать взрыва транзисторов если были допущены ошибки.
Если устройство работает стабильно, то трансформатор буде издавать звук, но ключи не будут греться. Если все работает правильно резистор (лампочку) нужно убрать, а питание подается через предохранитель. В среднем инвертором потребляет энергии при роботе на холостых от 150 до 300 мА в зависимости, какой источник питания и тип трансформатора.Затем нужно замерить выдаваемое напряжение, на выходе должно быть около 210-260В, это считается нормальным показателем, поскольку инвертор не имеет стабилизации. Далее нужно проверить устройство, под нагрузкой подключив лампочку на 60 Ватт и дать поработать 10-15 секунд, ключи за это время немного нагреются, так как на них нет теплоотводов. Ключи должны греться равномерно, в случае не равномерного нагрева, нужно искать, где допущены ошибки.Снабжаем инвертор функцией Remote Control
Главный плюсовой провод следует подключить к средней точке трансформатора, но чтобы устройство начало работать, к плате нужно подключить слаботочный плюс. Благодаря этому запустится генератор импульсов.
Получившееся устройство не стабилизировано, но практически все бытовые приборы могут работать с напряжением 90-280В. В случае если на выходе у вас получается больше 300В необходимо на выход в дополнение к основной нагрузке подключать лампочку на 25Вт, чтобы снизить напряжений до необходимого предела.К инвертору автор не рекомендует подключать асинхронные двигатели. Источник Становитесь автором сайта, публикуйте собственные статьи, описания самоделок с оплатой за текст. Подробнее здесь. Высокое напряжение и не только |
Инвертор состоит из задающего генератора на 50 Герц (до 100 Гц), который построен на основе самого обычного мультивибратора. Данная схема позволяет получить на выходе почти сетевые 220 Вольт с частотой 50Гц (зависит от частоты мультивибратора. На выходе нашего инвертора прямоугольные импульсы, но с выводами прошу не спешить — такой инвертор пригоден для питания почти всех бытовых нагрузок, за исключением тех нагрузок, которые имеют встроенный двигатель, который чувствителен к форме подаваемого сигнала. Телевизор, проигрыватели, зарядные устройства от портативных ПК, нотбуков, мобильных устройств, паяльники, лампы накаливания, светодиодные лампы, ЛДС, даже персональный компьютер — все это можно без проблем питать от предлагаемого инвертора. Несколько слов о мощности инвертора. Если задействовать одну пару силовых ключей серии IRFZ44 мощность порядка 150 ватт, ниже указана выходная мощность в зависимости от количества пар ключей и их типа Транзистор Кол-во пар. Но и это еще не все, один из тех людей, который собрал сей прибор отписывался с гордостью, что ему удалось снять до 2000 ватт, разумеется и это реально , если использовать скажем 6 пар IRF1404 — действительно убойные ключи с током 202Ампер, но разумеется максимальный ток не может доходить до таких значений, поскольку выводы при таких токах попросту бы расплавились. Инвертор имеет функцию REMOTE (ремоут контроль). Фишка в том, что для запуска инвертора нужно подать маломощный плюс от АКБ на линию, к которому подключены маломощные резисторы мультивибратора. Несколько слов о самих резисторах — все брать с мощностью 0,25 ватт — они не будут перегреваться. Транзисторы в мультивибраторе нужны довольно мощные, если собираетесь качать несколько пар силовых ключей. Конденсаторы — являются частотнозадающими, их емкость 4.7мкФ, при таком раскладе компонентов мультивибратора, частота инвертора будет в районе 60Гц. Трансформатор я взял от старого бесперебойника, мощность транса подбирается исходя от нужно (расчетной) мощности инвертора, первичные обмотки 2 по 9 Вольт (7-12 Вольт), вторичная обмотка стандарт — сетевая. Конденсаторы пленочные, с расчетным напряжением 63/160 и более вольт, берите та, что есть под рукой. Ну вот и все, добавлю только, что силовые ключи при большой мощности будут нагреваться как печка, им нужен очень хороший теплоотвод, плюс активное охлаждение. Не забываем изолировать пары одного плеча от теплоотвода, во избежания КЗ транзисторов. Инвертор не имеет никаких защит и стабилизацию, возможно напряжение будет отклоняться от 220 Вольт. Скачать печатную плату с сервера С уважением — АКА КАСЬЯН Обсудить на Форуме | Многие радиолюбители являются и автолюбителями и любят отдохнуть с друзьями на природе, а от благ цивилизации отказываться совсем не хочется.
Устройство построено на двухтактном инверторе на двух мощных полевых транзисторах. К данной конструкции подойдут любые N-канальные полевые транзисторы с током 40 Ампер и более, я применил недорогие транзисторы IRFZ44/46/48, но если вам на выходе нужна большая мощность лучше используйте более мощные полевые транзисторы IRF3205. Трансформатор наматываем на ферритовом кольце или броневом сердечнике Е50, да можно и на любом другом . Первичную обмотку следует наматывать двух жильным проводом с сечением 0,8мм — 15 витков. Если применить броневой сердечник с двумя секциями на каркасе, первичная обмотка мотается в одной из секций, а вторичная состоит из 110-120 витков медного провода 0,3-0,4мм. Преобразователь напряжения 12 220 схема которого была описана, может питать различную нагрузку, мощность которой не более 100 ватт
Форма выходных импульсов — Прямоугольная Трансформатор в схеме с двумя первичными обмотки на 7 Вольт (каждое плечо) и сетевой обмоткой на 220 Вольт. Подходят практически любые трансформаторы от бесперебойников, но с мощностью от 300 Ватт. Диаметр провода первичной обмотки 2,5 мм. Транзисторы IRFZ44 при их отсутствии можно легко заменить на IRFZ40,46,48 и даже на более мощные — IRF3205, IRL3705. Транзисторы в схеме мультивибратора TIP41 (КТ819) можно заменить на отечественные КТ805, КТ815, КТ817 и т.п. Внимание, схема не имеет защиты на выходе и входе от короткого замыкания или перегрузки, ключи будут перегреваться или сгорят. Два варианта конструкции печатной платы и фото готового преобразователя можно скачать по ссылке выше.
Этот преобразователь достаточно мощный и его можно применить для питания паяльника, болгарки, микроволновки и прочих устройств. Но не забываем о том, что рабочая частота его не 50 Герц. Первичная обмотка трансформатора наматывается 7-ю жилами сразу, проводом диаметром 0,6мм и содержит 10 витков с отводом от середины растянутая по всему ферритовому кольцу. После намотки, обмотку изолируем и начинаем наматывать повышающую, тем же проводом, но уже 80 витков. Силовые транзисторы желательно установить на теплоотводы. Если собрать схему преобразователя правильно, то она должна заработать сразу же и настройки не требует.
Как и в предыдущей конструкции, сердцем схемы является TL494. Это готовое устройство двухтактного импульсного преобразователя, полным отечественный аналогом ее является 1114ЕУ4. На выходе схемы применены высокоэффективные выпрямительные диоды и С-фильтр. В преобразователе я применил ферритовый Ш-образный сердечник от трансформатора ТПИ телевизора. Все родные обмотки были размотаны, т.к наматывал я заново вторичную обмотку 84 витка проводом 0,6 в эмалевой изоляции, потом слой изоляции и переходим к первичной обмотке: 4 витка косой из 8-ми поводов 0,6, после намотки обмотки были прозвонены и разделены пополам, получились 2 обмотки по 4 витка в 4 провода, начало одной соеденил с концом другой, т. о сделал отвод от середины, и в завершении намотал обмотку обратной связи пятью витками провода ПЭЛ 0,3. Преобразователь напряжения 12 220 схема которую мы рассмотрели, включает в свой состав дроссель. Его можно изготовить своими руками намотав на ферритовом кольце от компьютерного блока питания диаметром 10мм и 20 витков проводом ПЭЛ 2. Имеется также рисунок печатной платы схемы преобразователя напряжения 12 220 вольт: И несколько фоток получившегося преобразователя 12-220 Вольт:
Опять понравившееся мне TL494 в паре с мосфетами (Эта такая современная разновидность полевых транзисторов), трансформатор на этот раз я позаимствовал из старого компьютерного блока питания. При разводке платы я учитывал выводы именно его, поэтому при своем варианте размещения будьте бдительны. Для изготовлении корпуса я использовал банку 0,25L из под газировки, так удачно сныканную после перелета из Владивостока, острым ножем срезаем верхнее колечко и вырезаем у него середину, в него на эпоксидке вклеил кружок из стеклотекстолита с отверстиями под выключатель и разъем. Для придания банке жесткости, вырезал из пластиковой бутылки полоску шириной с наш корпус, и обмазал его эпоксидным клеем поместил в банку, после высыхания клея банка стала достаточно жесткой и с изолированными стенками, дно банки оставил чистым, для лучшего теплового контакта с радиатором транзисторов. В завершение сборки припаял провода к крышке я закрепил ее термоклеем, это позволит, если возникнет необходимость разобрать преобразователь напряжения, просто нагрев крышку феном.
Конструкция преобразователя предназначена для преобразования 12 вольтового напряжения от аккумулятора в 220 Вольт переменного с частотой 50 Гц. Идея схемы позаимствована из старого выпуска журнала радио за ноябрь 1989 года. Радиолюбительская конструкция содержит задающий генератор рассчитанный на частоту 100Гц на триггере К561ТМ2, делитель частоты на 2 на той же микросхеме, но на втором триггере и усилитель мощности на транзисторах, нагруженный трансформатором. Транзисторы учитывая выходную мощность преобразователя напряжения следует установить на радиаторы с большой площадью охлаждения. Трансформатор можно перемотать из старого сетевого трансформатора ТС-180. Сетевую обмотку можно использовать в качестве вторичной, а затем наматываются обмотки Ia и Ib. Собранный из рабочих компонентов преобразователь напряжения не требует налаживания, за исключением подборки конденсатора С7 при подключенной нагрузке. Если необходим чертеж печатной платы выполненный в программе sprint layout, щелкните на рисунок ПП.
Сигналы с микроконтроллера PIC16F628A через сопротивления по 470 Ом управляют силовыми транзисторами, заставляя их поочередно открываться. В истоковые цепи полевых трпнзисторов подключены полуобмотки трансформатора мощность 500-1000 ВА. На его вторичных обмотках должно быть по 10 вольт. Если взять Провод сечением 3 мм.кв, то выходная мощность будет около 500 Вт. Вся конструкция получается очень компактная, так что можно использовать макетную плату, без травления дорожек. Архив с прошивкой микроконтроллера ловите по зеленой ссылке чуть выше
Схема преобразователя 12-220 выполнена на генераторе, создающем симметричные импульсы, следующие противофазно и выходного блока реализованного на полевых ключах, в нагрузку которым подключен повышающим трансформатором. Для формирования симметричных импульсов идущих в противофазе, в схеме использован D-триггер микросхемы CD4013. Он делит на два все импульсы, попадающие на его вход. Если имеем сигнал идущий на вход с частотой 100Гц, то на выходе триггера будет всего 50Гц. Так как полевые транзисторы имеют изолированный затвор, то активное сопротивление между их каналом и затвором стремится к бесконечно большой величине. Для защиты выходов триггера от перегрузки в схеме имеется два буферных элемента DD1.3 и DD1.4, через которые импульсы следуют на полевые транзисторы. В стоковые цепи транзисторов включен повышающий трансформатор. Для защиты от самоиндукции самоиндукции на стоках к ним подсоединены стабилитроны повышенной мощности. Подавление ВЧ помех осуществляется фильтром на R4, C3. Обмотка дросселя L1 сделана своими руками на ферритовом кольце диаметром 28мм.
Для повышения КПД преобразователя напряжения и предотвращения сильного перегрева, в выходном каскаде схемы инвертора применены полевые транзисторы с низким сопротивлением. На DD1.1 – DD1.3, C1, R1, сделан генератор прямоугольных импульсов с частотой следования импульсов 200 Гц. Затем импульсы поступают на делитель частоты построенный на элементах DD2.1 – DD2.2. Поэтому на выходе делителя 6 выходе DD2.1 частота понижается до 100Гц, а уже на 8 выходе DD2.2. она составляет 50 Гц. Сигнал с 8 вывода DD1 и с 6 вывода DD2 следует на диоды VD1 и VD2. Для полного открытия полевых транзисторов требуется увеличить амплитуду сигнала, который проходит с диодов VD1 и VD2, для этого в схеме преобразователя напряжения применены биполярные транзисторы VT1 и VT2. Преобразователь напряжения 12 220 диаграммы поясняющие схему Трансформатор для схемы преобразователя напряжения 12 220, можно изготовить своими руками. Для этого придется немного переделать старый силовой трансформатор от отечественного телевизора. Все обмотки удаляем, кроме сетевой. Затем наматываем две обмотки проводом ПЭЛ – 2,1 мм. Полевые транзисторы требуется установить на радиатор.
В этой схеме преобразователя генератор генерирует прямоугольные импульсы с частотой следования около 50 Гц с защитными паузами, которые исключают одновременное открывание полевых транзисторов VT5 и VT6. Если напряжение на выходе преобразователя превысит установленное значение, напряжение на резисторе R12 будет выше 2,5 В, и поэтому ток через стабилизатор DA3 резко увеличится и появится сигнал высокого уровня на входе FV микросхемы DA1. Ее выходы Q1 и Q2 переключатся в нулевое состояние и полевые транзисторы VT5 и VT6 закроются, вызывая уменьшение выходного напряжения. В схему преобразователя напряжения также добавлен узел защиты по току, на основе реле К1. Если ток, протекающий через обмотку, будет выше установленного значение, сработают контакты геркона К1.1. На входе FC микросхемы DA1 будет высокий уровень и ее выходы перейдут в состояние низкого уровня, вызывая закрытие транзисторов VT5 и VT6 и резкое снижение потребляемого тока. После этого, DA1 останется в заблокированном состоянии. Для запуска преобразователя потребуется перепад напряжения на входе IN DA1, чего можно добиться либо отключением питания, либо кратковременным замыканием емкости С1. Для этого можно ввести в схему кнопку без фиксации, контакты которой припаять параллельно конденсатору. Т.к выходное напряжение — меандр, для его сглаживания предназначен конденсатор С8. Светодиод HL1 необходим для индикации наличия выходного напряжения. Трансформатор Т1 сделан из ТС-180, его можно найти в блоках питания старых кинескопных телевизоров. Все его вторичные обмотки удаляют, а сетевую на напряжение 220 В оставляют. Она и служит выходной обмоткой преобразователя. Полуобмотки 1.1 и I.2 делают из провода ПЭВ-2 1,8 по 35 витков. Начало одной обмотки соединяют с концом другой. Реле — самодельное. Его обмотка состоит из 1-2 витков изолированного провода, рассчитанного на ток до 20…30 А. Провод намотан на корпусе геркона с замыкающими контактами. Подбором резистора R3 можно задать требуемую частоту выходного напряжения , а резистором R12 — амплитуду от 215…220 В. |
▶▷▶▷ схема преобразователь напряжения 12 220 5000вт своими руками
▶▷▶▷ схема преобразователь напряжения 12 220 5000вт своими руками| Интерфейс | Русский/Английский |
| Тип лицензия | Free |
| Кол-во просмотров | 257 |
| Кол-во загрузок | 132 раз |
| Обновление: | 19-03-2019 |
схема преобразователь напряжения 12 220 5000вт своими руками — Yahoo Search Results Yahoo Web Search Sign in Mail Go to Mail» data-nosubject=»[No Subject]» data-timestamp=’short’ Help Account Info Yahoo Home Settings Home News Mail Finance Tumblr Weather Sports Messenger Settings Want more to discover? Make Yahoo Your Home Page See breaking news more every time you open your browser Add it now No Thanks Yahoo Search query Web Images Video News Local Answers Shopping Recipes Sports Finance Dictionary More Anytime Past day Past week Past month Anytime Get beautiful photos on every new browser window Download Преобразователь с 12 на 220 своими руками led-obzorru/preobrazovatel-s- 12 -na- 220 -svoimi-rukami Cached Преобразователь с 12 на 220 своими руками Решил посветить отдельную статью изготовлению DC AC повышающего преобразователя напряжения на 220В Преобразователь напряжения, инвертор 12-220 В своими руками vopros-remontru/elektrika/preobrazovatel-napryazheniya Cached Преобразователь напряжения 12 — 220 В для питания нагрузки до 1000 Вт и более в целом можно сделать самостоятельно такими способами (в порядке повышения затрат): Инверторы 12 220В своими руками: преимущества, принцип создания moiinstrumentyru/svarochnyj/invertory- 12 — 220 v Cached Инвертор своими руками изготавливается по довольно простой схеме, является удобным аппаратом для получения напряжения 220 Вт Все приборы, которые делаем своими руками , работают не хуже Автомобильный инвертор 12-220 вольт 1000 Ватт своими руками avtosxemacom/shema/300-avtomobilnyy-invertor- 12 — 220 Cached Преобразователь напряжения 12 в — 220 В на 200 Ватт Схема — автомобильный преобразователь для УНЧ Простой преобразователь 12 — 220В своими руками 70 watt Инвертор 12 в 220 5000вт своими руками Преобразователь 21ekru/invertor/invertor- 12 -v- 220 -5000vt-svoimi Cached Преобразователь напряжения 12 — 220 своими руками (простая схема ) Инвертор 12 в 220 5000вт своими руками Мощный автомобильный преобразователь 12 — 220 50 Гц своими руками — 15 Июля 2014 Преобразователь с 12 на 220 своими руками | | Домашние хитрости wallnewru Электроника Преобразователь с 12 на 220 своими руками Решил посветить отдельную статью изготовлению dc ac повышающего преобразователя напряжения на 220В Это конечно Преобразователь напряжения с 12в на 220в: выбор, схемы для pochiniguru/tehnika/tipyi-preobrazovateley Cached Например, схема инвертора 12 в 220 на 3000Вт: Своими руками выполнить такую схему практически невозможно, так как потребуется не только правильно рассчитать трансформаторы, но и верно Самостоятельное изготовление мощного инвертора 12-220 на 500 volt-indexru/podelki-dlya-avto/radiotehnika Cached Схема распиновки микро usb разъема для зарядки своими руками – переделки и доработки кабелей ЮСБ Распиновка usb портов и распайка micro USB: схема , цвета проводов Принципиальная Схема Инвертора Напряжения На Тиристорах 12 brandcar16weeblycom/home/principialjnaya-shema-inverto Cached Поэтому они собирают своими руками преобразователь напряжения 12 220 схема которого рассмотрена на рисунках ниже В этой статье я расскажу и покажу различные варианты конструкций инверторов Простой преобразователь 12-220 своими руками! | Doovi wwwdoovicom/video/prostoi-preobrazovatel- 12 Cached Необычный фонарик своими руками Импульсный преобразователь напряжения 12 220 Простой преобразователь напряжения своими руками ИНДУКЦИОННАЯ ПАЯЛЬНАЯ СТАНЦИЯ СВОИМИ РУКАМИ ! Promotional Results For You Free Download | Mozilla Firefox ® Web Browser wwwmozillaorg Download Firefox — the faster, smarter, easier way to browse the web and all of Yahoo 1 2 3 4 5 Next 148 results Settings Help Suggestions Privacy (Updated) Terms (Updated) Advertise About ads About this page Powered by Bing™
- Официальный сайт издания для автомобилистов.
Новости, статьи. Справочная информация: цены, статистик - а автопарка России. 54 — ПРИВНОСИМ СВОИ ИЗМЕНЕНИЯ. Содержание номеров, электронные версии журнала с 1995 года. Сведения о подписке. Конференция для радиолюбителей. Преобразователь напряжения с регули
- 1995 года. Сведения о подписке. Конференция для радиолюбителей. Преобразователь напряжения с регулируемой частотой для трёхфазного асинхронного электродвигателя.
На рис. 1.1 приведена принципиальная схема котельной установки, работающей на природном газе или мазуте. Остекление КСЭ, помимо основной своей роли – пропуска свето- вых лучей, также играет роль теплоизоляции…
…большего диаметра (эта шутка еще А.П. Чехова).Правда,поставить значок,обозначающий,что изложенное мною (в том числе и сообщение о вашей рассеянности ) является юмором,я не догадался.Приношу…
…оборудования и получению подтверждения их выполнения, а также самостоятельные действия по отключению и заземлению оборудования в соответствии с мероприятиями по подготовке рабочего места, определенными нарядом (распоряжением) с учётом фактической схемы.
..
Но то ли французы за два месяца не впечатлили, то ли в правительстве возобладала точка зрения, что негоже транспорт электроэнергии в чужие руки отдавать, но в конце прошлой недели появилась…
Падение монитора может привести к повреждению печатных плат, жидкокристаллического дисплея и корпуса, что, в свою очередь, может привести к тому, что монитор будет работать неправильно или не будет работать совсем…
Сайт для женщин quot;Ева.руquot;: форумы, конкурсы, доски объявлений. Красота, беременность, дети, дом, здоровье, рецепты, любовь. Духовку разогреть до 220-250С. Вы дальше своего раЁна не выходите?
статьи. Справочная информация: цены
работающей на природном газе или мазуте. Остекление КСЭ
- цвета проводов Принципиальная Схема Инвертора Напряжения На Тиристорах 12 brandcar16weeblycom/home/principialjnaya-shema-inverto Cached Поэтому они собирают своими руками преобразователь напряжения 12 220 схема которого рассмотрена на рисунках ниже В этой статье я расскажу и покажу различные варианты конструкций инверторов Простой преобразователь 12-220 своими руками! | Doovi wwwdoovicom/video/prostoi-preobrazovatel- 12 Cached Необычный фонарик своими руками Импульсный преобразователь напряжения 12 220 Простой преобразователь напряжения своими руками ИНДУКЦИОННАЯ ПАЯЛЬНАЯ СТАНЦИЯ СВОИМИ РУКАМИ ! Promotional Results For You Free Download | Mozilla Firefox ® Web Browser wwwmozillaorg Download Firefox — the faster
- схема инвертора 12 в 220 на 3000Вт: Своими руками выполнить такую схему практически невозможно
- схема инвертора 12 в 220 на 3000Вт: Своими руками выполнить такую схему практически невозможно
схема преобразователь напряжения 12 220 5000вт своими руками — Поиск в Google Специальные ссылки Перейти к основному контенту Справка по использованию специальных возможностей Оставить отзыв о специальных возможностях Нажмите здесь , если переадресация не будет выполнена в течение нескольких секунд Войти Удалить Пожаловаться на неприемлемые подсказки Режимы поиска Все Картинки Видео Новости Покупки Ещё Карты Книги Авиабилеты Финансы Настройки Настройки поиска Языки (Languages) Включить Безопасный поиск Расширенный поиск Ваши данные в Поиске История Поиск в справке Инструменты Результатов: примерно 33 (0,60 сек) Looking for results in English? Change to English Оставить русский Изменить язык Возможно, вы имели в виду: схема преобразователь напряжения 12 220 5000 вт своими руками Результаты поиска Картинки по запросу схема преобразователь напряжения 12 220 5000вт своими руками Другие картинки по запросу «схема преобразователь напряжения 12 220 5000вт своими руками» Жалоба отправлена Пожаловаться на картинки Благодарим за замечания Пожаловаться на другую картинку Пожаловаться на содержание картинки Отмена Пожаловаться Все результаты Преобразователь с 12 на 220 своими руками — led-obzorru led-obzorru/preobrazovatel-s-12-na-220-svoimi-rukami Сохраненная копия Похожие Рейтинг: 4,6 — 50 голосов Особенности конструкции DC AC преобразователей напряжение с 12 на 220 Модели помощней на 2000вт, 3000вт, 5000вт с чистой синусоидой стоят уже схем повышателей с 12v на 220v для изготовления своими руками Автомобильный преобразователь 12-220 на 2500 ватт — Схема-авто схема-авторф › Главная › Инверторы Сохраненная копия Похожие 16 дек 2013 г — инвертор 12 — 220 фото Основной недостаток схемы — выходное напряжение является постоянным, но этот косяк можно дополнить и Инвертор 12 в 220 5000вт своими руками Преобразователь Сохраненная копия Преобразователь напряжения 12 — 220 своими руками (простая схема ) Начальная цель для проекта была сделать мощный 12 на 220 преобразователь Видео 5:10 Простой и дешевый инвертор 12-220 за 500р своими руками Максим Денисов YouTube — 6 февр 2017 г 3:09 Ремонт Инвертора 12 В 5000W китай Эталон Дмитрий YouTube — 13 сент 2017 г 8:53 Преобразователь 12-220 своими руками AKA KASYAN YouTube — 8 мар 2014 г Все результаты Преобразователь напряжения 12 220 В своими руками — stroychikru › Электрика Сохраненная копия Как собрать преобразователь напряжения 12 220 В своими руками , две простейшие схемы, несколько видео-уроков сборки более сложных схем Не найдено: 5000вт Преобразователь с 12 на 220 вольт: выбор и изготовление своими Сохраненная копия Рейтинг: 5 — 1 голос 28 апр 2018 г — Преобразователь напряжения с 12 в 220 В преобразователя напряжения ; 3 Как сделать преобразователь напряжения своими руками Виды и типы · Выбор преобразователя · Как сделать · Изготовление с Преобразователь напряжения с 12в на 220в: выбор, схемы для Сохраненная копия Рейтинг: 4 — 1 голос 31 Простой и надёжный инвертор; 32 Схема на транзисторах; 33 Мощный инверторы с мощностью до 5000Вт , но для подключения всех домашних потребителей Преобразователь напряжения 12 220 своими руками Преобразователь напряжения 12-220 В: варианты изготовления vopros-remontru/elektrika/preobrazovatel-napryazheniya/ Сохраненная копия Однако сделать преобразователь напряжения своими руками в наше время Преобразователь напряжения 12 — 220 В для питания нагрузки до 1000 Вт и 2 дана схема «допотопного» преобразователя 12 — 220 с отдельными Не найдено: 5000вт Преобразователь напряжения с 12 на 220 своими руками схема uwi17bigwikirunet/515339_my_tymygyv-preobrazovatel-napryazheniya-s-12-na-2 Сохраненная копия Преобразователь напряжения 12 — 220 своими руками (простая схема ) Преобразователь Инвертор 12 в 220 5000вт своими руками Преобразователь Инвертор с 12в на 220в своими руками схема exujuwow167keysrunet/183755//22f50073552773bfe108e530e60d2575html Сохраненная копия инвертор с 12в на 220в своими руками схема Преобразователь напряжения 12 220 в своими руками Инвертор 12 в 220 5000вт своими руками Электрическая схема инвертора 12 в 220 1000вт Сохраненная копия 24 июн 2018 г — Преобразователи напряжения 12 -200 В в наше время довольно сильно Собрать данного типа преобразователь 12 — 220 своими руками на 2000 вт, 3000 вт, 5000 вт , всегда найдется чем его загрузить Ака касьян инвертор своими руками — Темза › Авто Сохраненная копия 11 дек 2018 г — Инвертор 12 в 220 5000вт своими руками Преобразователь напряжения 12 — 220 своими руками (простая схема ) Инвертор 12 в 220 ▷ ▷ преобразователь напряжения 12-220 своими руками простая strategyprotectcom//preobrazovatel-napriazheniia-12-220-svoimi-rukami-prostaia-s Сохраненная копия 6 мар 2019 г — преобразователь напряжения 12 — 220 своими руками простая схема 2000 схема ) Инвертор 12 в 220 5000вт своими руками Мощный Инвертор DC/AC Своими руками • Выживание в экстремальных условиях Сохраненная копия 4 авг 2010 г — Купить можно но этож лёгкий способ и для тру выживальщиков он не подходит, короче у кого какие Главная проблема — чем больше мощьность, тем сложнее и дороже схема Преобразователь напряжения 12 — 220 В Схема электромеханического инвертора мощностью от 5000 Вт преобразователь напряжения 220 на 12 своими руками простая wwwcieplo-corppl//preobrazovatel-napriazheniia-220-na-12-svoimi-rukami-prosta Сохраненная копия 26 дек 2018 г — преобразователь напряжения 220 на 12 своими руками простая схема Вт схема своими руками | РадиоДом Инвертор 12 в 220 5000вт Инвертор 12 в 220 3000вт своими руками — respect-kovkacom Сохраненная копия Перейти к разделу Схемы мощных преобразователей — преобразователь напряжения на 500вт от Покажу несколько схем инверторов с 12 , 24, 12v на 220v для изготовления своими руками Мощности от 50 до 5000вт Преобразователь напряжения SP 5000 (12-220V 5000W) Сохраненная копия Похожие Купить Преобразователь напряжения SP 5000 ( 12 — 220V 5000W) Выходная мощность : 5000 Вт Пиковая номинальная выходная мощность: 5000вт схема преобразователь с 12 на 220 5000вт своими руками схемы wwwkgranitcomtr//skhema-preobrazovatel-s-12-na-220-5000vt-svoimi-rukami-sk Сохраненная копия 26 дек 2018 г — схема преобразователь с 12 на 220 5000вт своими руками схемы на схемы Однако сделать преобразователь напряжения своими Преобразователь напряжения 12-220 чистый синус своими руками Сохраненная копия Преобразователь напряжения 12 — 220 чистый синус своими руками схема Схема повышающего преобразователя напряжения 12 — 220 В Частота Модели помощней на 2000вт, 3000вт, 5000вт с чистой синусоидой стоят уже ▷ автомобильные преобразователи 12в на 220в схемы jujucuisinecom/userfiles/avtomobilnye-preobrazovateli-12v-na-220v-skhemyxml Сохраненная копия Преобразователь напряжения 12 — 220 В: варианты изготовления преобразователь 12 — 220 50 Гц своими руками Данная схема позволяет получить на напряжения 12 — 220 вольт 5000 вт своими руками преобразователь 12 220 Преобразователь напряжения 12 220 вольт 5000 вт своими руками Сохраненная копия Преобразователь напряжения 12 220 вольт 5000 вт своими руками Бывает Схема представляет собой двухтактный преобразователь типа push-pull Ну очень простой инвертор 12В220В — pallcareru pallcareru/ну-очень-простой-инвертор-12в220в/ Сохраненная копия Перейти к разделу Схемы мощных преобразователей — преобразователь напряжения на 500вт от Покажу несколько схем инверторов с 12 , 24, Мощности от 50 до 5000вт Светодиодный светильник своими руками из схема простого преобразователя с 12 в 220 своими руками на 500 bentleyplemtechru//skhema-prostogo-preobrazovatelia-s-12-v-220-svoimi-rukami- Сохраненная копия 9 мар 2019 г — схема простого преобразователя с 12 в 220 своими руками на 500 ватт 500 Ватт images Преобразователь напряжения 12 220 В своими руками 12 в 220 5000вт своими руками Преобразователь Сохраненная Ремонт китайского преобразователя напряжения 12 220 своими Сохраненная копия Рейтинг: 5 — 1 голос Преобразователь напряжения 12 220 схема которого была описана, может Его можно изготовить своими руками намотав на ферритовом кольце от Как увеличить мощность инвертора 12 220 своими руками? Сохраненная копия 24 нояб 2018 г — Делать преобразователь с 12 на 220 своими руками на 300-500вт не особо на 220В Мощности от 50 до 5000вт Преобразователь напряжения 12 220 В: схема преобразователя на основе ШИМ-контролллера Трансформатор 220 на 12 вольт 300 вт Автомобильный — Квант Сохраненная копия Поделки своими руками для авто, дачи и дома 220 — входное напряжение , напряжение первичной обмотки, В по спецзаказу напряжение отверстием, изолирующие прокладки применяются для мощностей от 3 до 5000 Вт Автомобильный преобразователь 12 — 220В на мощность 300Вт своими руками ▷ автомобильный преобразователь 12v в 220v схема typewindercom/userfiles/avtomobilnyi-preobrazovatel-12v-v-220v-skhemaxml Сохраненная копия автомобильный преобразователь 12v в 220v схема — Yahoo Search Results автомобильный преобразователь 12 — 220 50 Гц своими руками схема схема автомобильный инвертор преобразователь напряжения из 12в в 220в 12v 5000вт с чистой синусоидой стоят уже слишком дорого, хотя отличаются Как получить 220 Вольт в вашем автомобиле | Автомобильный Сохраненная копия Но в автомобиле имеется только одно напряжение — 12 Вольт постоянного тока, а это На входе преобразователя с 12 на 220 установлен предохранитель, Большое количество схем повышателей с 12v на 220v для изготовления своими руками можно найти по ссылке Мощности от 50 до 5000вт преобразователь 12-220 с чистой синусоидой схема своими руками auto-rujocom//preobrazovatel-12-220-s-chistoi-sinusoidoi-skhema-svoimi-rukami Сохраненная копия 3 дня назад — преобразователь 12 — 220 с чистой синусоидой схема своими руками Cached Преобразователь с 12 на 220 своими руками 5000вт с схема Изготовить своими руками преобразователь напряжения 12 / 220 вольт Мощный инвертор 12 220 в своими руками схема b8mpsorgru/moshnyj-invertor-12-220-v-svoimi-rukami-shema/ Сохраненная копия Преобразователь 12 220 прочая электроника olx Ua Инвертор 12 в 220 5000вт своими руками Преобразователь напряжения схема автомобильного инвертора на 300 вт — Super Smart Repairs wwwsupersmartrepairscouk/images//skhema-avtomobilnogo-invertora-na-300-vt Сохраненная копия схема автомобильного инвертора на 300 вт — Yahoo Search Results Yahoo Web window Download Преобразователь напряжения 12 220 В своими руками 3000 вт , 5000 вт с чистой синусоидой стоят Читать ещё Импульсный Блок питания понижающий с 220 на 12 вольт – Как получить 12 Сохраненная копия Как сделать блок питания 12В своими руками Выбираем преобразователь с 12 на 220 вольт Преобразовать напряжение из 220 Вольт в 12 без трансформатора Классическая и надежная схема , идеально подходит для питания 500 Ватт;; мощные стационарные 2000вт, 3000вт, 5000вт , 10000вт преобразователь напряжения 12 220 схема из — Mobili Gennari mobiligennaricom//preobrazovatel-napriazheniia-12-220-skhema-iz-otechestvenny Сохраненная копия 5 дней назад — преобразователь напряжения 12 220 схема из отечественных деталей схема ) Инвертор 12 в 220 5000вт своими руками Мощный Пояснения к фильтрации результатов Мы скрыли некоторые результаты, которые очень похожи на уже представленные выше (47) Показать скрытые результаты Вместе с схема преобразователь напряжения 12 220 5000вт своими руками часто ищут преобразователь 12 220 своими руками 50 гц инвертор 12 220 чистый синус своими руками преобразователь напряжения 12 220 с чистой синусоидой своими руками трансформатор для преобразователя с 12 на 220 вольт преобразователь 24 220 своими руками преобразователь напряжения 12-220 вольт 5000 вт инвертор для дома своими руками повышающий преобразователь 12 220 своими руками Ссылки в нижнем колонтитуле Россия — Подробнее… Справка Отправить отзыв Конфиденциальность Условия Аккаунт Поиск Карты YouTube Play Новости Почта Контакты Диск Календарь Google+ Переводчик Фото Ещё Покупки Документы Blogger Hangouts Google Keep Jamboard Подборки Другие сервисы Google
Официальный сайт издания для автомобилистов.
Новости, статьи. Справочная информация: цены, статистика автопарка России. 54 — ПРИВНОСИМ СВОИ ИЗМЕНЕНИЯ.
Содержание номеров, электронные версии журнала с 1995 года. Сведения о подписке. Конференция для радиолюбителей. Преобразователь напряжения с регулируемой частотой для трёхфазного асинхронного электродвигателя.
На рис. 1.1 приведена принципиальная схема котельной установки, работающей на природном газе или мазуте. Остекление КСЭ, помимо основной своей роли – пропуска свето- вых лучей, также играет роль теплоизоляции…
…большего диаметра (эта шутка еще А.П. Чехова).Правда,поставить значок,обозначающий,что изложенное мною (в том числе и сообщение о вашей рассеянности ) является юмором,я не догадался.Приношу…
…оборудования и получению подтверждения их выполнения, а также самостоятельные действия по отключению и заземлению оборудования в соответствии с мероприятиями по подготовке рабочего места, определенными нарядом (распоряжением) с учётом фактической схемы. ..
Но то ли французы за два месяца не впечатлили, то ли в правительстве возобладала точка зрения, что негоже транспорт электроэнергии в чужие руки отдавать, но в конце прошлой недели появилась…
Падение монитора может привести к повреждению печатных плат, жидкокристаллического дисплея и корпуса, что, в свою очередь, может привести к тому, что монитор будет работать неправильно или не будет работать совсем…
Сайт для женщин quot;Ева.руquot;: форумы, конкурсы, доски объявлений. Красота, беременность, дети, дом, здоровье, рецепты, любовь. Духовку разогреть до 220-250С. Вы дальше своего раЁна не выходите?
, Домашние инверторы 12В / 24В, Автомобильные инверторы
В принципе, преобразование электрической энергии переменного тока в постоянный ток (DC) можно назвать выпрямлением. Схема известна как схема выпрямителя, которая выполняет функцию выпрямителя. Устройство для выпрямления называется выпрямительным или выпрямительным оборудованием. Соответственно, процесс преобразования мощности постоянного тока в мощность переменного тока называется инвертором, схема для выполнения функции инвертора, известная как схема инвертора, устройство для реализации процесса инвертора, называемое инверторным устройством, или силовым инвертором .
Силовой инвертор — это очень обширное оборудование. Он может обеспечить преобразование постоянного тока в переменный. Разработка таких устройств имеет большое прогрессивное значение. Фактически, инвертор мощности в автомобиле также имеет определенное применение. В этой статье будут представлены приложения инвертора в различных типах транспортных средств. Преобразователь мощности 220 В — широко применяемый трансформатор.С помощью инвертора мощности можно использовать бытовую технику в автомобиле, подключив ее к выходу. Эта статья поможет вам узнать больше об инверторе мощности. Автомобильный инвертор может превратить 12 В в 220 В. Инвертор по-прежнему весьма полезен, но многие люди беспокоятся о том, что автомобильный инвертор может нанести вред автомобильному аккумулятору. Пока аккумулятор используется в автомобильных расходных материалах, это в большей или меньшей степени будет влиять на аккумулятор.
Плата предварительного драйвера в основном состоит из трех небольших частей, секции вспомогательного источника питания, части привода ШИМ, а третья часть является защитной частью;
После того, как плата драйвера класса состоит из трех частей, одна из них предназначена для генерации сигналов SPWM (MCU для завершения), секция установки аппаратного времени простоя RC; тогда одна — это приводная часть IR2110.
Домашний инвертор напрямую принимает питание 12 В постоянного тока от источника постоянного тока (например, аккумуляторных батарей и т.
Д.), Со специальным зажимом, подключенным к инвертору в переменный ток 220 В, для питания электрических продуктов. Вы можете рассчитать электрические изделия с номинальной мощностью, чтобы выбрать подходящий инвертор. Но обратите внимание на использование электроприборов с номинальной мощностью меньше или равной номинальной мощности инвертора.- Оргтехника: настольный компьютер, портативный компьютер, мобильный телефон, принтеры, мониторы и др.
- Бытовая техника: телевизор, стерео, DVD-плеер, BD-плеер, холодильник и др.
- Touring: внешнее освещение, кухонное оборудование и т. Д.
- Работа на открытом воздухе: электроинструменты, аварийная помощь транспортных средств, коммерческое продвижение и т. Д.
- Отдых: сотовый телефон, КПК, цифровая камера, зарядка аккумулятора, спутниковая навигация GPS и т. Д.
Входное напряжение: 10 В ~ 14,5 В постоянного тока
Выходное напряжение: 200 В ~ 220 В переменного тока ± 10%
Выходная частота: 50 Гц ± 5%
Выходная мощность: 70 ~ 150 Вт
Эффективность преобразования: более 85%
Рабочая частота инвертора: 30 кГц ~ 50 кГц Я сделал инверторы мощностью более 1000 Вт, но в процессе производства будет много проблем.Если свойство не обработано, устройство будет грохотать, как гром. Не подходит для начинающих или не связан с приборостроением для DIY. На этот раз я сделал новую версию и стремлюсь добиться самой простой, практичной, самой маленькой и обладающей выдающейся грузоподъемностью и другими характеристиками.
Это своего рода мощный инвертор с отличными характеристиками для домашней принципиальной схемы, материалы легко достать, а выходная мощность может достигать 150 Вт.
В этой схеме предусмотрена частота в 300 Гц. Цель состоит в том, чтобы уменьшить размер и вес инверторного трансформатора, выходной сигнал прямоугольный. Инвертор можно использовать в домашнем освещении, электронных балластах для люминесцентных ламп, а также в бытовых приборах для переключения источника питания при пропадании напряжения. Сделать этот инвертор мощности для нас несложно. Люди могут чувствовать себя неудобно на полпути по устранению неисправностей в автомобиле, во время пикников в сельской местности или проведения развлекательных мероприятий, а в некоторых районах нет электроснабжения.В некоторых случаях люди могут только удлинить кабель для подключения к основному источнику питания. Но это опасно, невозможно или непрактично. В этих случаях очень пригодится автомобильный инвертор. Он может преобразовывать автомобильный аккумулятор 12 В в переменный ток 220 В.
Преобразователь переменного тока представляет собой напряжение сети в стабильный выход 12 В постоянного тока, в то время как выход чистого синусоидального инвертора представляет собой напряжение адаптера 12 В постоянного тока в переменный ток высокого напряжения высокой частоты; те же две части используются не только с методом широтной модуляции (ШИМ).
Как собрать самодельный инвертор мощности
Принцип работы инвертора
Инвертор можно рассматривать как грубую форму ИБП.
Очевидно, что в основном инвертор используется только для питания обычных электроприборов, таких как освещение и вентиляторы, во время сбоя питания.
Как следует из названия, основная функция инвертора заключается в преобразовании входного постоянного напряжения (12 В постоянного тока) в переменное напряжение гораздо большей величины (обычно 110 или 220 В переменного тока).
Прежде чем научиться создавать инвертор, давайте сначала разберемся со следующими основными элементами инвертора и принципом его работы:
Oscillato r: Генератор преобразует входной постоянный ток (постоянный ток) от свинцово-кислотной батареи в колебательный ток или прямоугольную волну, которая подается на вторичную обмотку силового трансформатора.В данной схеме для секции генератора используется IC 4049.
Трансформатор : Здесь приложенное колебательное напряжение повышается в соответствии с соотношением обмоток трансформатора, и переменный ток, намного превышающий входной источник постоянного тока, становится доступным на первичной обмотке или на выходе инвертора.
Зарядное устройство: Во время резервного питания, когда батарея сильно разряжена, секция зарядного устройства используется для зарядки батареи после восстановления сети переменного тока.
* Заявление об ограничении ответственности: Этот проект следует выполнять на свой страх и риск и рекомендуется для тех, кто имеет опыт построения собственных схем. Ни автор статьи, ни Bright Hub Engineering не несут ответственности за негативные последствия этого руководства.
Как собрать инвертор
Чтобы четко понять, как построить инвертор, давайте рассмотрим следующие простые детали конструкции:
Согласно принципиальной схеме сначала завершите сборку секции генератора, состоящей из более мелких деталей и ИС.Лучше всего это сделать, соединив вместе выводы компонентов и припаяв стыки.
Затем установите силовые транзисторы в алюминиевые радиаторы с просверленными отверстиями. Они изготавливаются путем разрезания алюминиевого листа на заданные размеры и сгибания их по краям, чтобы его можно было зажать.

Не устанавливайте транзисторы непосредственно на радиаторы. Используйте слюдяную изоляцию, чтобы избежать прямого контакта и короткого замыкания транзисторов между собой и землей.
Прикрепите радиатор в сборе к основанию прочного, хорошо вентилируемого, толстого металлического корпуса.
Также закрепите силовой трансформатор рядом с радиаторами с помощью гаек и болтов.
Теперь подключите соответствующие точки собранной печатной платы к силовым транзисторам на радиаторах.
Наконец, соедините выходы силового транзистора со вторичной обмоткой силового трансформатора.
Завершите строительство, установив и соединив внешнюю электрическую «арматуру», такую как предохранители, розетки, переключатели, сетевой шнур и входы аккумуляторной батареи.
Дополнительная отдельная цепь питания с использованием 12В / 3А. При необходимости внутри можно добавить трансформатор для зарядки аккумулятора (см.
схему).
Описание цепи
Чтобы лучше понять, как построить инвертор, важно узнать, как работает схема, выполнив следующие шаги:
Затворы N1 и N2 микросхемы 4049 сконфигурированы как генератор.Он выполняет основную функцию подачи прямоугольных импульсов в секцию инвертора.
Шлюзы N3… N6 используются в качестве буферов, так что схема не зависит от нагрузки.
Переменное напряжение от буферного каскада подается на базу транзисторов усилителя тока Т1 и Т2. Эти транзисторы проводят ток в соответствии с приложенным переменным напряжением и усиливают его до базы выходных транзисторов T3 и T4.
Эти выходные силовые транзисторы колеблются на полную мощность, поочередно передавая все напряжение батареи на каждую половину вторичной обмотки.
Это вторичное напряжение индуцируется в первичной обмотке трансформатора и повышается до мощных 230 вольт (переменного тока).
Это напряжение используется для питания выходной нагрузки.
Процедура тестирования
Вы можете дополнительно понять, как построить инвертор, сконцентрировавшись на следующей процедуре тестирования, приведенной ниже в виде пошаговых инструкций:
Начните процедуру тестирования, подключив лампу мощностью 100 Вт к выходному разъему инвертора.
Вставьте 15 ампер./ Предохранитель 12 В в держателе предохранителей
Наконец, подключите автомобильный аккумулятор 12 В к аккумуляторным входам инвертора.
Если все подключения выполнены правильно, лампочка мощностью 100 Вт должна сразу же ярко загореться.
Оставьте инвертор включенным в течение часа и дайте батарее разрядиться через лампочку
Затем переведите данный тумблер в режим зарядки, проверьте показания счетчика,
Измеритель должен показывать зарядный ток АКБ.

Показания счетчика должны постепенно снизиться до нуля по прошествии некоторого времени, подтверждая, что аккумулятор полностью заряжен и готов к следующему циклу.
Легкий самодельный ИБП с инвертором мощности 50 ватт 12В до 220В
Easy Homemade инвертор мощности 50 Вт
Для самостоятельного изготовления ИБП с инвертором питания 50 Вт от 12 В до 220 В переменного тока
Easy Homemade инвертор мощности 50 Вт (источник бесперебойного питания для ИБП) — очень полезное устройство, которое может преобразовывать низкое напряжение из источника постоянного тока в высокое напряжение переменного тока.Наиболее распространенный инвертор мощности — это инвертор от 12 В до 240 В. Возможно, это связано с тем, что аккумуляторы на 12 В — обычное дело.
Этот тип инвертора мощности обычно потребляет ток от батареи постоянного тока. Эта батарея должна обеспечивать высокий ток электрического тока. Обычно свинцово-кислотные батареи хорошо справляются с этой задачей.
Затем этот ток преобразуется в прямоугольный альтернативный ток 240 В, чтобы мы могли расширить возможности тех электроприборов, которые работают от 240 В вместо 12 В.
относится к категории дорогих устройств, поэтому многие люди не покупают их, даже если они им нужны.Что, если я расскажу, как самому построить инвертор (источник бесперебойного питания ИБП)?
В Интернете доступно множество принципиальных схем инверторов; некоторые из них сложные, а другие низкопроизводительные. Я разработал свою собственную схему инвертора, которая сопоставима с любым профессионально сделанным инвертором, но при этом достаточно проста, чтобы вы могли ее попробовать.
Инвертор питания (ИБП) мощностью 500 Вт от 12 до 220 В переменного тока, конструкция на языке урду
Источник бесперебойного питания для инвертора (ИБП) мощностью 500 Вт от 12 до 220 В переменного тока (английский)
Сделайте свой собственный Инвертор мощностью от 50 до 500 Вт ИБП
Смотреть видео Простой самодельный инвертор мощностью 50 Вт с полной инструкцией.
Вот схема инвертора:
Вам понадобятся следующие детали.
- 22 калибр 2, медный провод метр (на обмотку)
- 2 Транзистора 1047
- 2 радиатора для силовых транзисторов
- Некоторые провода (для подключения)
- Плата Wi-Fi (для построения схемы)
- Аккумулятор 12 В или блок питания 12 В для тестирования
- 1 резистор 1 к
«Простой самодельный инвертор мощности на 50 Вт» Прежде всего, вам необходимо внести некоторые изменения в трансформатор.Если вы используете 100-ваттный трансформатор, возьмите медный провод калибра 18-22 и на одной стороне сердечника трансформатора сделайте пять витков и поставьте на нем точку, затем поверните эту точку и снова поверните провод пять раз в том же направлении.
Таким образом вы получите три терминала. Если подключить трансформатор к источнику питания 220 В, то на обеих клеммах будет 1,5 В. Теперь поместите транзистор D1047 на ладонь и поверните его так, чтобы номер оказался на вашем пути. Теперь вы увидите три точки. Точка слева от вас известна как (B) База, средняя — E, а правая — коллектор (C).(Это информация только для D1047)
соедините E обеих сторон транзистора с внешним выводом вторичной катушки, после этого соедините оба внешних вывода третьей катушки с базой обоих радиаторов транзистора. затем соедините коллекторы с обеих сторон проводами n, затем подключите резистор 500 Ом к эмиттеру и резистор с каждой стороны. Теперь соедините среднюю клемму первичной обмотки проводом длиной от одного до двух футов и закрепите ее («крокодил») и прикрепите эту клемму всегда к положительной клемме, а с отрицательной клеммой батареи соедините оба коллектора транзистора.
После этого центральная точка третьей катушки и провод соединяют ее с эмиттером для подключения с помощью переключателя большой мощности между обоими выводами первичной катушки инвертора, чтобы применить конденсатор, который предотвратит искрение током.
инвертор включится, как только начнет работать.
Рабочий:
Easy Homemade 50-ваттный инвертор мощности Когда обе клеммы батареи подключите положительный и отрицательный провода к ее клеммам, положительный к положительному, а отрицательный — к отрицательному, а затем разомкните переключатель, в инверторе начинается небольшая вибрация, когда переключатель разомкнут.Теперь вы можете запустить его при нагрузке от 1 до 500 Вт.
Инвертор питания (ИБП) мощностью 500 Вт от 12 до 220 В переменного тока, урду Новый
Этот инвертор также может заряжать батареи, вам просто нужно (включить и выключить) переключатель.
Зарядка:
Вам необходимо выключить аккумулятор для зарядки и косвенно подключить первичную катушку к источнику питания 220 В, после чего аккумулятор начнет заряжаться. Чтобы преобразовать его в ИБП, вам нужно только одно реле.Это реле 220 В переменного тока и клеммы 4.
4.
Для получения интерактивной помощи посетите Pak Science and Technology Forum
Вот схема инвертора для зарядки аккумулятора:
Вот принципиальная схема инвертора для работы инвертора:
Таблица мощности инвертора мощности
| преобразователи | Напряжение трансформатора (вход) | Трансформатор усилитель | Трансформатор ватт | Кол-во транзисторов D1047 |
| Инвертор 50 Вт | 12 В | 4 А | 50 Вт | 2 |
| Инвертор 100 Вт | 12 В | 10 А | 100 Вт | 4–6 |
| Инвертор 300 Вт | 12 В | 25 А | 300 Вт | от 6 до 8 |
| Инвертор 500 Вт | 12 В | 40 А | 500 Вт | 8-10 |
| Инвертор 1000 Вт | 24 В | 45 А | 1000 Вт | от 20 до 26 |
| Инвертор 3000 Вт | 24 В | 125 А | 3000 Вт | от 40 до 50 |
| Инвертор 5000 Вт | 48 В | 105 А | 5000 Вт | от 60 до 70 |
Примечание. В таблице показано, что требования к транзисторам D1047 для инвертора различной мощности | ||||
Обсуждения об инверторах питания PSC от 12 В до 220 В переменного тока ИБП, вы можете найти проблемы, поиск и устранение неисправностей и помощь в конструкции. Посетите веб-сайт поддержки инверторов питания (ИБП) от 12 В до 220 ″
инвертор питания урду Новый
Статьи по теме:
В чем разница между инвертором и преобразователем?
Ознакомьтесь с нашей вводной статьей о различиях между инверторами и преобразователями, чтобы получить краткий обзор.
Выбор компонентов для электрической системы автофургона может вызвать затруднения, особенно если вы не знакомы со всей терминологией.
А потом вы слышите о таких деталях, как преобразователи, инверторы и зарядные устройства для инверторов. Достаточно, чтобы поразить мозг!
Это не поможет, если эти термины часто используются как взаимозаменяемые или используются для них совершенно разные названия.
Итак, независимо от того, являетесь ли вы новым владельцем дома на колесах или собираете дом для кемпинга своими руками, в этом посте объясняются основы преобразователей, инверторов и различий между ними.
Электрика для кемперов на колесах: основы | Электропитание переменного и постоянного тока
Чтобы объяснить, зачем нам нужны инверторы и преобразователи мощности в кемперах, нам сначала нужно понять некоторые основы электрики.
Не позволяйте этому оттолкнуть вас. Это не ракетостроение, и мы сделали его довольно простым.
Есть два типа электричества — переменного и постоянного тока.
Питание переменного или переменного тока
Электроэнергия переменного тока, вырабатываемая на электростанциях и передаваемая по линиям электропередачи, обычно используется на предприятиях и в бытовой технике.
AC не столько течет, сколько колеблется, его направление тока постоянно меняется.
Это движение создает электричество.
Это делает его более эффективным для передачи на большие расстояния, поэтому он идеально подходит для подачи большого количества энергии по национальным сетям в дома и на предприятия.
Большинство, если не все, ваши бытовые приборы питаются от сети переменного тока, поэтому каждый раз, когда вы подключаете что-либо к розетке.
Однако мощность переменного тока не может храниться, поэтому электростанции управляют своим производством 24 часа в сутки, 7 дней в неделю, в зависимости от спроса по всей стране.
Питание постоянного или постоянного тока
Мощность постоянного тока непрерывно течет в одном направлении, от отрицательного к положительному.
Это делает его идеальным для хранения в батарее и идеальным для кемперов на колесах, дачи и проживания вне сети.
Батареи имеют ограниченное количество энергии. Когда мы живем вне сети, наша способность заряжать их ограничена, поэтому мы стараемся использовать низковольтные приборы везде, где это возможно.
Все, что связано с аккумулятором, например мобильные телефоны, работает от постоянного тока.Некоторые приборы разработаны специально для работы от постоянного тока, например холодильники на 12 В, водяные насосы и вентиляционные отверстия на крыше.
Приборы, рассчитанные на питание от сети переменного тока, такие как бытовой холодильник или телевизор, не могут работать напрямую от батарей постоянного тока.
Нужен ли мне переменный или постоянный ток в моем доме на колесах?
Если вы живете в автономном режиме или в блокчейне, все электрические потребности должны удовлетворяться за счет бортовых аккумуляторов.
Батареи обеспечивают питание только постоянным током, поэтому все, что работает напрямую от них, должно работать от постоянного тока.
Если вы предпочитаете дикие кемпинги кемпингам, установка только устройств постоянного тока позволяет избежать необходимости в источнике переменного тока.
Если вы не можете обойтись без кофеварки переменного тока и телевизора, вам также понадобится источник переменного тока.
Аккумуляторы также необходимо перезарядить.
Даже если вы используете только приборы постоянного тока, у вас в конечном итоге останутся разряженные батареи, и вы не сможете заменить использованную энергию.
Установка солнечной системы для кемпинга — идеальный способ остаться вне сети и избежать необходимости в сети переменного тока.
Но если вы не можете рассчитывать на достаточное количество солнечных часов, вам понадобится источник переменного тока, чтобы подзарядить их.
Итак, если вы можете рассчитывать на зарядку батарей от солнечной энергии и использовать только приборы постоянного тока, вам не понадобится питание от переменного тока.
Для использования любого устройства переменного тока или зарядки аккумуляторов от сети вам потребуется как переменный, так и постоянный ток.
Зачем мне нужен преобразователь или инвертор в моем кемпере?
Короткий ответ: нет.
Использование только приборов постоянного тока и зарядки аккумуляторов от солнечной батареи или генератора означает отказ от этих электрических компонентов.
Если вам требуется переменный ток для зарядки аккумуляторов или электроприборов, необходим преобразователь, инвертор или и то, и другое.
Помните, приборы переменного тока не могут работать от постоянного тока.Итак, как вы можете использовать кофеварку и телевизор, когда живете вне сети?
Вам необходимо изменить питание постоянного тока от батарей на питание переменного тока.
Аккумулятор 12 В постоянного тока также нельзя заряжать напрямую от сети переменного тока.
Это немного похоже на аккумулятор вашего ноутбука.
Аккумулятор требует постоянного тока для зарядки.
Вы подключаете кабель к розетке переменного тока. Энергия преобразуется из переменного тока в постоянный в адаптере питания до того, как кабель подключается к ноутбуку.
Нужна помощь и совет по настройке электрооборудования?
Присоединяйтесь к нашей группе поддержки Facebook
В чем разница между инвертором и преобразователем?
И инверторы, и преобразователи преобразуют напряжение, но действуют противоположно друг другу.
Преобразователь (иногда называемый зарядным устройством для аккумуляторов, зарядным устройством преобразователя или преобразователем мощности) преобразует мощность переменного тока в постоянный ток, преобразуя 110 В (или 220 В) в 12 В. Вы также можете заставить их преобразовать в 24 В.
Инвертор (иногда называемый силовым инвертором) преобразует мощность постоянного тока в переменный, преобразуя мощность постоянного тока в мощность переменного тока или 12 В в 110 или 220 В.
Для работы бытовой техники переменного тока от аккумуляторной батареи кемпера необходим инвертор .
Для зарядки аккумуляторов от берегового питания потребуется преобразователь .
Инверторное зарядное устройство — это одновременно инвертор и преобразователь.
Преобразователи RV
Большинство домов на колесах уже имеют преобразователи, но если вы переоборудуете фургон в кемпер , , это компонент, который необходимо включить в вашу электрическую конструкцию.
Преобразователь — это другое название зарядного устройства. Он принимает переменный ток и преобразует его в постоянный для зарядки 12-вольтовых аккумуляторов .
Если вы проводите много времени в кемпингах с оборудованием для подключения к электросети, преобразователь — лучший способ поддерживать заряд батарей.
Они также полезны для пополнения аккумуляторной батареи дома перед выходными в походе.
Получить достаточно солнечного света на солнечных батареях, живя зимой в фургоне, не всегда легко, даже с топовым контроллером заряда MPPT, поэтому преобразователь — это запасной вариант для подзарядки.
Мы живем в нашем фургоне постоянно и 80-90% времени проводим в бесполезном режиме.
Мы полагаемся на солнечную батарею для зарядки наших аккумуляторов, но преобразователь очень удобен, когда мы используем кемпинги.
Мы написали подробный пост о преобразователях для жилых автофургонов и зарядных устройствах, так что ознакомьтесь с подробностями.
А пока вот несколько советов по выбору подходящего для вашего кемпера:
- Емкости должно хватить для зарядки аккумуляторов в «разумное» время. Убедитесь, что вы принимаете во внимание любое текущее потребление энергии, так как аккумулятор тоже заряжается.
- Ищите устройства для легкой установки. Большинство конвертеров легко установить, но некоторые из них немного сложнее.
- Убедитесь, что конвертер поддерживает аккумулятор правильного типа — литий-ионный, гелевый или AGM.
- Для наиболее эффективной зарядки выберите инвертор с как минимум трехступенчатой зарядкой для AGM и гелевых аккумуляторов.
- Для литиевых батарей выберите интеллектуальный преобразователь.
Преобразователи мощности RV
Проживание вне сети требует некоторого планирования, чтобы помочь снизить спрос на энергию. Экономное использование электричества поможет вам дольше оставаться вне сети.
Мы рекомендуем по возможности использовать альтернативные источники постоянного тока.
Они не только сведут к минимуму потребность в переменном токе, но и станут более энергоэффективными.
Если вы хотите использовать бытовую технику, например телевизор, микроволновую печь или кофеварку, вам необходимо преобразовать питание от аккумулятора постоянного тока в питание переменного тока.
Силовой инвертор выполняет эту работу и позволяет напрямую подключать удлинители или устройства переменного тока.
Мы написали подробный пост о силовых инверторах для кемперов, поэтому ознакомьтесь с подробностями о том, как инвертор преобразует ток.
Ключевые моменты, которые следует помнить при выборе автомобиля для своего фургона:
- Электрические устройства переменного тока имеют тенденцию испытывать сильную жажду, поэтому потребляйте много энергии, разряжая аккумулятор намного быстрее, чем их альтернативы постоянного тока.
- Вы не можете взять больше энергии, чем вложили в аккумуляторную батарею.
- Преобразование постоянного тока в переменный неэффективно.

- Воспользуйтесь нашим калькулятором инверторов, чтобы подобрать компонент нужного размера, отвечающий вашим потребностям.
- Стремитесь купить самый маленький инвертор, который вам может сойти с рук.
- Купите инвертор с чистой синусоидой вместо инвертора с модифицированной синусоидой — это даст более чистый поток энергии, уменьшая вероятность повреждения электронных устройств.
Мы уже почти 3 года работаем с инвертором мощностью 300 Вт.
RV Преобразователи мощности / Зарядные устройства | 5 наших лучших вариантов
Инвертор Renogy 3000 Вт
- 3000 Вт непрерывное питание и скачки до 6000 Вт
- Защита от перегрузки для входа постоянного и переменного тока
- Тихо
Инверторные зарядные устройства
Достаточно покопайтесь в карманах, и вы сможете заменить 2 компонента на комбинированное инверторное зарядное устройство.
Опять же, у нас есть еще один пост о зарядных устройствах для инверторов RV.
Как следует из названия, инверторное зарядное устройство одновременно является силовым инвертором и интеллектуальным зарядным устройством.
У них, как правило, есть несколько дополнительных функций, таких как автоматический запуск генератора RV, если батарея разряжается до определенного уровня. Вам также не нужно включать их вручную.
Хотя многое из того, что вы можете прочитать в Интернете, предполагает, что они намного превосходят отдельные компоненты, это не всегда так.
У них есть больше функций, но многие из них — навороты.
Самый большой их недостаток — они, как правило, довольно большие по мощности.
Это означает, что если вам нужен большой преобразователь, но небольшой инвертор, вам придется покупать компонент большого размера.
Но если вам нужны довольно большие компоненты, они могут быть идеальными для вас. Они, безусловно, упрощают электрическую схему.
Вот наши 3 лучших инверторных зарядных устройства для RV.
Лучший инвертор 12 В для преобразования автофургона или жилого автофургона
Многие электронные устройства, такие как ноутбук или телевизор, невозможно получить напрямую от батарей вашего автофургона.Инверторы спешат на помощь! Инверторы — это крутые устройства, которые превращают 12-вольтовую батарею в переменный ток 110 или 220 В.
@kris_lunningКраткий обзор: наш лучший выбор для инверторов 12 В
Вам нужен инвертор 12 В?
Инверторы обычно используются для переоборудования кемперов, но не обязательны для каждой сборки. Если вам удастся запитать все напрямую от батареи постоянного тока, забудьте о неэффективности и сэкономьте немного денег. Для тех, кто пытается готовить с использованием индукционной горелки или запускать мощный ноутбук, у вас может не быть выбора.
DC Electrics обычно поставляется с USB-штекером
AC Electronics использует двух- или трехконтактную бытовую розетку
При попытке запитать бытовую электронику переменного тока: скорее всего, вам понадобится инвертор .
| ИЗОБРАЖЕНИЕ | ТОВАР | ПОДРОБНЕЕ | ||
|---|---|---|---|---|
Лучший выбор | Лучший выбор | Novopal Инвертор мощностью 1000 Вт Pure Sign |
| Проверить текущую цену → |
Лучшее соотношение цены и качества | Лучшее соотношение цены и качества | Инвертор Wagan 400 Вт с чистым синусом |
| Проверить текущую цену → |
Лучший бюджетный инвертор | Лучший бюджетный инвертор | Инвертор BESTEK 300W |
| Проверить текущую цену → |
Какой тип инвертора 12 В получить?
При выборе инвертора вы будете принимать решение только о двух вещах: типоразмера и типе
Существует два основных типа инверторов — MSW и PSW.Переменный ток распространяется волнами, которые «чередуются» от (+) до (-). Это отличается от того, как мощность постоянного тока проходит через цепи. Эти два типа инверторов описывают, как мощность постоянного тока преобразуется в мощность переменного тока.
Изображение упрощает задачу:
- Modified Sine Wave (MSW) : Более точно называется многоступенчатым инвертором . Эти инверторы менее дороги, поскольку они не такие сложные. Они создают «прерывистое» приближение синусоидальной волны.Для многих электрических компонентов не имеет большого значения, как выглядит волна, например, лампочки или предметы с электродвигателями, такие как компрессоры и электроинструменты. Другие электрические устройства, такие как электрические одеяла, кофеварки и индукционные горелки, не будут работать очень хорошо, потому что их микропроцессорам нужна чистая волна для правильного регулирования температуры. Инверторы MSW также создают «жужжащий» шум при работе определенных устройств.
- Чистая синусоида (PSW): Они имеют более высокую первоначальную стоимость из-за сложности электрического оборудования.Нет никаких ограничений относительно того, какие устройства переменного тока вы можете подключать к ним, кроме попытки использовать больше мощности, чем может обеспечить инвертор.
Они также немного более эффективны, и мы рекомендуем этот вариант, если у вас есть средства.
Какой размер инвертора получить?
Вот где мы видим, как люди сбиваются с пути. Существуют ограничения на размер инвертора. Неудивительно, что вы не хотите, чтобы он был слишком маленьким, потому что тогда вам не хватит мощности. Но есть также проблемы с чрезмерным ростом.
Инверторыимеют размер в зависимости от того, сколько ватт они могут выдавать. Большинство из них указано в непрерывной и пиковой (или импульсной) мощности.
- Непрерывная мощность: Это указанный размер инвертора, и размер, на котором вы основываете свои измерения. Это количество ватт, которое инвертор может выдавать при нормальном использовании.
- Пиковая (или импульсная) мощность : Это максимальная мощность, с которой инвертор может работать в течение короткого периода времени. Это не повлияет на слишком много вычислений при постройке фургона.
Это сделано для того, чтобы многие устройства имели «стартовую» нагрузку, значительно превышающую их рабочую нагрузку. Например, компрессор холодильника может потреблять 100 Вт при включении, но через пару секунд стабилизируется до 50 Вт.
Первая задача — определить максимальное количество ватт, которое вы будете использовать за один раз. Обычно это означает, что вы добавляете сразу все устройства, которые будут подключены. Иногда у вас будут устройства, которые никогда не будут использоваться вместе (кондиционер и электрическое одеяло), поэтому выберите большее из двух.Затем выберите инвертор, который рассчитан на комфортный размер выше этой нагрузки (120% или около того)
Вот пример:
| Компонент | Ватт |
|---|---|
| Ноутбук | 90 Вт |
| Вентилятор | 10 Вт |
| Электрическое одеяло | 170W | 9018 9018 903 В этом случае, если все элементы с питанием от сети переменного тока подключены одновременно, вы будете потреблять 270 Вт.


Достаточно всего лишь заменить вторичную обмотку на стандартном инверторе. После этого можно получить любое значение входного напряжения. К примеру, мощность инвертора в 400 Ватт возрастет до 600 Ватт.
Работы выполняются проводом диаметром 0,7-0,8 мм, и на каждое плечо уходит 12 жил. Более наглядно процесс представлен на следующих фотографиях.
Провод равномерно распределяют по всему кольцу. На финальном этапе проводят дополнительную изоляцию изделия стекловолокном.

Основным преимуществом таких преобразователей является невысокая цена.
Например, для системы автономного отопления.
Используется контроллер широтно-импульсной модуляции (ШИМ), задающий частоту и амплитуду. Силовая часть собирается из мощных транзисторов, установленных на радиаторы.
Конденсатор c6 предназначен для уменьшения влияния высокочастотных помех.
Это уже готовый инвертор. Например, такого типа устройство можно использовать в машине, подключив на штатное место аккумуляторной батареи автомобильный аккумулятор.
С момента публикации схемы наблюдал, что многие успешно повторили схему, отзывы довольно хорошие — проект удался.
Из наших подойдут КТ815/17 а еще лучше КТ819 или импортные аналоги. 
Основным преимуществом таких преобразователей является невысокая цена.
Силовая часть собирается из мощных транзисторов, установленных на радиаторы.
Конденсатор c6 предназначен для уменьшения влияния высокочастотных помех.
Это уже готовый инвертор. Например, такого типа устройство можно использовать в машине, подключив на штатное место аккумуляторной батареи автомобильный аккумулятор.
Поэтому они собирают своими руками преобразователь напряжения 12 220 схема которого рассмотрена на рисунках ниже. В этой статье я расскажу и покажу различные варианты конструкций инверторов, который используются для получения сетевого напряжения 220 Вольт от автомобильного аккумулятора.
На выходе трансформатора получаем переменное напряжение в диапазоне 190-260 Вольт, импульсов прямоугольной формы.




Посредством VT3 и VT4 осуществляется управление полевыми выходными транзисторами. Если в процессе сборки инвертора не было сделано ошибок, то он начинает работать сразу после подачи питания. Единственное что рекомендуется сделать это подобрать номинал сопротивления R1, чтобы на выходе были привычные 50 Гц.
Когда на выходе Q1 (или Q2) появится низкий уровень, произойдет открытие транзисторов VT1 и VT3 (или VT2 и VT4), и затворные емкости начинают разряжаться, и закрываются транзисторы VT5 и VT6. Собственно преобразователь собран по классической двухтактной схеме.

Намотка данного трансформатора не имеет никаких особенностей. Фото феррита, катушки и собранного трансформатора для инвертора напряжения прикладываю ниже.

В таблице показано, что требования к транзисторам D1047 для инвертора различной мощности
Инвертор мощностью 300 Вт справится с этой задачей, но инвертор мощностью 400 Вт будет идеальным вариантом. Отсюда возникает естественный дополнительный вопрос:.
Слишком быстрая разрядка аккумулятора опасна. Батареи не могут высвободить всю свою энергию сразу.В большинстве случаев это сокращает срок службы батареи, но иногда вы полностью разрушаете ее. Размер для этого напрямую зависит от размера и типа ваших батарей, которые мы объясним более подробно в разделе зарядки нашей статьи о батареях.
Если вы посчитаете, что вам нужно 1200 Вт, но ваши батареи должны разряжать только 400 Вт, у вас несоответствие размеров. На самом деле это не имеет ничего общего с вашим инвертором, но означает, что вам нужно где-то в вашей системе произвести настройки. Это может быть так же просто, как убедиться, что ваш ноутбук и электрическое одеяло никогда не будет одновременно подключаться к сети, или же необходимо изменить размеры всего.


Он имеет две вилки переменного тока и два порта USB для одновременной зарядки до четырех устройств.
Благодаря самым низким ценам в Интернете, дешевым тарифам на доставку и возможности получения на месте вы можете еще больше сэкономить.

Следовательно, через первую половину первичной обмотки инверторного трансформатора X1 протекает большой скачок тока, а во вторичной обмотке возникает переменный ток 230 В.
Потребление тока без нагрузки составляет всего 500 мА из-за 50-процентной продолжительности включения прямоугольного сигнала. По мере увеличения нагрузки увеличивается потребление тока.
В этот момент стабилитрон ZD2 и транзистор T9 не проводят, и, следовательно, напряжение коллектора увеличивается примерно до 10,5 В, а светодиод 2 светится, указывая на низкое напряжение батареи. В то же время пьезобуззер PZ1 издает звуковой сигнал, указывающий на низкий заряд батареи.
Это напряжение выпрямляется двухполупериодным мостовым выпрямителем, содержащим диоды D3 — D6, фильтруется конденсатором C4 и подается на транзистор T11.