Датчик включения вентилятора: надежное управление вентилятором радиатора
В каждом современном транспортном средстве есть вентилятор охлаждения радиатора, который управляется простым устройством — датчиком включения вентилятора. Все об этих датчиках, их существующих типах, конструкции и принципах работы, а также о правильном выборе и замене — читайте в предложенной статье.
Назначение датчика включения вентилятора и его место в автомобиле
Датчик включения/выключения вентилятора (ДВВ) — датчик системы охлаждения двигателя внутреннего сгорания; электронное или электромеханическое устройство, осуществляющее включение и отключение электрического вентилятора охлаждения радиатора в зависимости от текущей температуры охлаждающей жидкости.
Ключевая функция датчика — включение электровентилятора в определенном интервале температур (в пределах 82-110 градусов), что обеспечивает обдув радиатора и интенсивное отвод тепла от двигателя. Некоторые датчики не только включают и выключают вентилятор, но и изменяют скорость его вращения в зависимости от температуры.
ДВВ входят в состав систем охлаждения двигателей, оснащенных электрическим приводом вентилятора (с электромотором). В автотракторной технике с приводом вентилятора от коленчатого вала используются иные средства его включения и отключения, о которых в данной статье не рассказано.
Типы, устройство и принцип действия датчика включения вентилятора
Общая схема цепи управления вентилятором
В настоящее время находят применение три основных типа датчиков:
- Восковые — на основе герметичного объема, заполненного воском (церезитом) или иным вязким рабочим телом с высоким коэффициентом расширения;
- Биметаллические (термобиметаллические) — на основе биметаллической пластины;
- Бесконтактные электронные — на основе терморезистора (термистора).
Первые два типа устройств являются электромеханическими контактными, они имеют в своем составе контактные группы (одну или две), которые замыкают и разрывают электрическую цепь вентилятора при изменении температуры мотора.
Контактные электромеханические датчики бывают двух типов:
- Односкоростные — включают и отключают вентилятор только в одном интервале температур, имеют единственную контактную группу;
- Двухскоростные — включают и отключают вентилятор, а также изменяют скорость его вращения в различных интервалах температур, имеют две контактные группы, замыкающиеся/размыкающиеся при различной температуре.
Контакты в ДВВ могут быть нормально замкнутыми и нормально разомкнутыми. Они могут срабатывать в четырех температурных интервалах:
- От 82 до 87 градусов;
- От 87 до 92 градусов;
- От 92 (94) до 99 градусов;
- От 104 до 110 градусов.
В отечественных автомобилях чаще используются датчики на первых три интервала (до 99 градусов), в зарубежных часто встречаются и боле высокотемпературные устройства.
ДВВ, независимо от типа, имеют типовую конструкцию. Их основу составляет закрытый корпус, внутри которого располагается чувствительный элемент (воск, биметаллическая пластина или термистор), а на наружной поверхности выполнены резьба, шестигранник под ключ и электрический разъем. Корпус изготавливается из латуни или бронзы (для лучшей теплопроводности), он имеет форму пробки, которая через уплотнительное кольцо ввинчивается в радиатор (с «горячей» стороны — у патрубка от блока двигателя) и непосредственно контактирует с потоком охлаждающей жидкости. В некоторых автомобилях устанавливается сразу два датчика (на входе и выходе из радиатора), чем обеспечивается лучшее управление системой охлаждения.
Большинство датчиков имеют резьбу М22х1,5 и шестигранник под ключ на 29 мм, однако встречаются и другие варианты с меньшей резьбой (М14 и М16).
Электрический разъем может быть с ножевыми и штифтовыми контактами, открытым или с защитной пластиковой юбкой. Обычно разъем располагается непосредственно на задней части датчика, однако встречаются датчики и с вынесенным разъемом на коротком кабеле.
Устройство и принцип действия воскового ДВВ
Восковый датчик включения вентилятора
Работа датчика данного типа основана на известном эффекте температурного расширения тел — увеличении и уменьшении объема при увеличении и уменьшении температуры. В качестве рабочего тела в таких датчиках используется смесь парафинов — церезит (он же нефтяной воск) с добавкой небольшого количества медной пудры для повышения теплопроводности. Церезит помещен в герметичный корпус, закрытый диафрагмой (мембраной), которая связана с приводом контактной группы. Привод может быть прямым (мембрана непосредственно связана с контактами) или косвенным (через рычаг и пружину, обеспечивающую более надежное замыкание и размыкание контактов). В односкоростных датчиках есть только одна мембрана и контактная группа, в двухскоростных — две мембраны со своими контактными группами.
Общая схема цепи управления вентилятором с двухскоростным датчиком
Работает датчик следующим образом. При низкой температуре церезит имеет определенный объем, при котором на диафрагму не оказывается никакого воздействия — контакты датчика разомкнуты (либо замкнуты, если для данного датчика это положение является нормальным), цепь вентилятора обесточена. При повышении температуры церезит расширяется и приподнимает мембрану, в определенный момент она настолько поднимается, что обеспечивает замыкание контактной группы — цепь вентилятора замыкается. В двухскоростных датчиках при дальнейшем повышении температуры церезит расширяется и воздействует на вторую диафрагму. При понижении температуры объем воска уменьшается и в определенный момент контакты размыкаются — вентилятор выключается.
Сегодня именно восковые датчики включения вентилятора получили наибольшее распространение во всех типах автотракторной техники.
Устройство и принцип действия биметаллического датчика включения вентилятора
Биметаллические датчики включения вентилятора
Работа ДВВ этого типа основана на свойства биметаллической пластины — плоской или изогнутой пластины, спаянной из двух полос металлов с различным коэффициентом температурного расширения — деформироваться при изменении ее температуры. Основу датчика составляет биметалл той или иной формы, помещенный в герметичном корпусе, и непосредственно либо косвенно связанный с контактной группой. Пластина конструируется таким образом, чтобы деформация происходила резко, с щелчком — это обеспечивает более надежное срабатывание датчика.
Работает датчик довольно просто. При нагревании биметаллическая пластина деформируется и в определенный момент замыкает цепь вентилятора. При охлаждении пластина принимает первоначальную форму, обеспечивая разрыв электрической цепи. В двухскоростных датчиках могут использоваться две пластины, либо одна, но с несколькими контактами.
Биметаллические датчики сегодня менее распространены, чем восковые, что объясняется их более высокой стоимостью.
Устройство и принцип действия электронных ДВВ
Устройства данного типа являются датчиками абсолютной температуры охлаждающей жидкости — они не замыкают и размыкают цепь, а постоянно отслеживают температуру в радиаторе, передавая данные на электронный блок управления, который и осуществляет включение/отключение или изменение скорости вращения вентилятора.
Чувствительным элементом такого датчика является терморезистор (термистор) — полупроводниковый прибор, электрическое сопротивление которого зависит от температуры. Сопротивление термистора постоянно измеряется электронным блоком, и в соответствии с заложенными алгоритмами осуществляется управление вентилятором. Более подробно о данном типе устройств можно узнать в статье о датчиках температуры.
Вопросы выбора и замены датчика включения вентилятора
Типовая схема установки датчика включения вентилятора
От состояния ДВВ зависит функционирование важной части системы охлаждения двигателя — вентилятора охлаждения радиатора.
Вышедший из строя датчик может привести к перегреву мотора, поэтому данное устройство следует как можно скорее заменить.
Выбор датчика довольно прост — лучше всего брать тот тип и модель датчика, что стоял на радиаторе ранее (и это единственный вариант для новых авто на гарантии). Но в ряде случаев вполне допустима замена, главное, чтобы новый датчик имел те же температурные интервалы включения/отключения вентилятора, подходил по электрическому напряжению (12 или 24 В) и типу электрического разъема. Что касается размеров, то в большинстве случаев датчики имеют одинаковые корпуса, поэтому проблем с установкой новой детали не возникнет.
Замена датчика проста: нужно отключить и выкрутить старый датчик, и сразу же вкрутить новый. При этом следует не забыть о прокладке (уплотнительном кольце), а после ремонта нужно долить охлаждающую жидкость. В большинстве случаев слива охлаждающей жидкости производить не требуется, но рекомендуется приготовить емкость, в которую жидкость будет сливаться при демонтаже датчика.
При верной замене датчика система сразу начинает работать, обеспечивая надежное включение и отключение вентилятора при изменении температуры силового агрегата.
Датчик включения вентиляторов. — Автомастер
Датчик включения вентиляторов.
- Подробности
В жаркое время года перегрев двигателя не является редкостью. Чтобы не допускать этого, нужно внимательно следить за состоянием и работой системы охлаждения двигателя. Когда температура охлаждающей жидкости растет и естественного охлаждения становится не достаточно, для того чтобы увеличить отвод тепла, включаются вентиляторы установленные на радиаторе. Как раз за их включение, при достижении критической температуры и отвечает датчик, установленный в нижней части радиатора. Так что датчик включения вентилятора играет далеко не последнюю роль в исправности вашего автомобиля на летней дороге.
Рис. 1 – Датчик включения вентилятора, устанавливаемый на радиаторе.
Устройство такого датчика довольно простое. В нижней его части установлена биметаллическая пластина 1, рассчитанная на то, что при достижении определенной температуры она деформируется и воздействует на толкатель 2, который в свою очередь замыкает контакты, подвижный 3 и не подвижный 4.
Рис. 2 – Схема датчика включения вентилятора.
- Система включения вентиляторов устроена следующим образом:
- Пока жидкость в радиаторе холодная, биметаллическая пластина 3 внутри датчика находится в спокойном состоянии, контакты разомкнуты (Рис. 2а).
- Когда температура жидкости повысится до определенного уровня, то биметаллическая пластина деформируется, толкая толкатель, который замыкает контакты (Рис 2б).
На разных автомобилях устанавливаются датчики, на разную температуру срабатывания.
Помимо классификации датчиков по температуре включения вентиляторов, их можно разделить на два вида по скорости вращения:
- рассчитанные на одну скорость включения
- на две скорости
В основном автомобили оборудуются односкоростной системой включения вентиляторов, но в тоже время не является большой редкость двухскоростная система. В такой системе, при достижении какой-то температуры, на датчике замыкается одна пара контактов, включая вентилятор на небольшие обороты. Если температура охлаждающей жидкости продолжает расти, то в датчике замыкается вторая пара и вентиляторы начинают вращаться с более высокой скоростью, тем самым отводя большее количества тепла.
Не редкостью на автомобилях отечественного производства является отказ датчика включения вентиляторов. Если в дороге вы заметили, как стрелка температурной шкалы превысила положенное ей значение, то одной из неисправностей ставшей причиной перегрева может послужить датчик включения вентилятора. В случае его неисправности, дотянуть до гаража очень просто. Нужно снять разъем с датчика и небольшим кусочком проволоки, скрепки или тем, что попадется вам под руку, замкнуть клеммы в разъеме, после этого у вас должны запуститься вентиляторы, теперь при включенном зажигании они будут вращаться постоянно.
- Проверить выкрученный датчик можно следующим образом:
- Нам понадобится не глубокая кастрюля, термометр на 100 градусов или мультиметр с термопарой (тоже меряет достаточно точно) и еще один мультиметр для прозвонки датчика.
- Подцепляем два провода к датчику и подцепляем провода к концам мультиметра, для удобства.
- Наливаем воду в кастрюлю.
- Подвешиваем датчик на нитки или закрепляем его, каким-либо другим способом, главное чтобы почти вся металлическая часть была погружена в воду. Для точности эксперимента не должно быть прямого контакта датчика и кастрюли, тепло должно передаваться датчику только через воду. Поэтому воды в кастрюле должно быть столько, чтобы погруженный датчик не касался дна.
- Включаем конфорку газовой плиты на самое минимальное пламя, чтобы вода в кастрюле прогревалась медленно и постепенно, а с ней и тело датчика. Это очень важное условие эксперимента. Если пламя будет слишком сильным, вода в кастрюле быстро закипит, а датчик не успеет прогреться. К примеру, датчик рассчитан на температуру 93 градуса, а сработал только при 100. Ошибочно мы можем посчитать датчик не исправным. А на самом деле проблема из-за быстрого нагрева воды.
- Нагреваем воду, следим за срабатыванием датчика и сверяем наши результаты и показания на самом датчике.
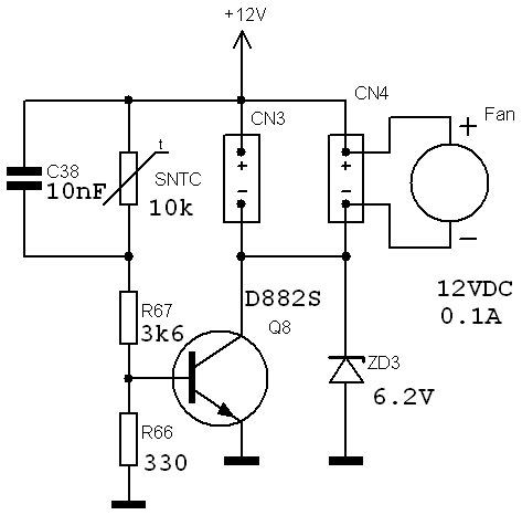
Терморегулятор для вентилятора своими руками – Поделки для авто
Сегодня рассмотрим принцип действия системы охлаждения радиатора, а точнее систему управления вентилятором. Вентилятор в автомобиле служит для охлаждения двигателя при его нагреве, однако постоянная работа вентилятора совсем не требуется, во-первых, она бессмысленна, когда радиатор не требует дополнительного охлаждения, во-вторых постоянная работа вентилятора сильно нагружает бортовую сеть, что также ни есть хорошо.
Поэтому нам необходимо обеспечить включение вентилятора при определенном нагреве радиатора (или жидкости в нем).
Сама схема представлена на чертеже ниже, помимо включения при определенном нагреве схема обеспечивает плавное включение вентилятора и уменьшает звуковые шумы, что хорошо скажется на сроке службы вентилятора.
Основным элементом в схеме является терморезистор с отрицательным коэффициентом температурной зависимости. Рабочее сопротивление 5-50 кОм все зависит от марки терморезистора. Терморезистор приваривается непосредственно к радиатору. Операция очень ответственная, терморезистор обязательно должен касаться радиатора, при плохой сварке потом придется все переделывать, поэтому этому моменту уделяем особое внимание.
Все номиналы или их определение расписано в схеме, для подбора R1 замеряем мультиметром значение сопротивления терморезистора делим на 5. Полученный результат даст вам понять примерный диапазон значения переменного резистора. Устанавливаем необходимые значения резистора, распаиваем схему и начинаем отладку работы прибора.
Показанная на схеме RC цепочка указана штрихпунктирной линией, потому что не всегда требуется. В случае если при отладке схема будет «хондрить» ее надо будет довесить. Вращая переменный резистор и измеряя сторонним прибором температуру радиатора выставляем необходимую нам температуру включения вентилятора.
Вентилятор достаточно мощный прибор поэтому транзистор, коммутирующий ток через него, обязательно устанавливаем на теплоотвод или на корпус автомобиля, однако в этом случае необходимо обеспечить изоляцию корпуса транзистора от кузова, это обычно делается с помощью слюдяной прокладки. В качестве замены КТ815, можно взять КТ819 или иностранный аналог.
Автор; Ака Касьян
Датчик включения вентилятора на инжекторе: проверка работоспособности
Двигатель внутреннего сгорания имеет узкий рабочий диапазон температур. Превышение его ведет к серьезным последствиям, вплоть до выхода из строя силовой установки. Для предотвращения возникновения перегрева мотора, за его температурой следят датчик включения вентилятора и мозги инжектора.
Внешний вид датчиков
Принцип действия и температурные характеристики устройства
Принцип действия датчика включения вентилятора радиатора охлаждения двигателя основан на различии линейного расширения металлов. При нагреве охлаждающей жидкости биметаллическая пластинка устройства меняет свое положение. В определенный момент происходит замыкание контактной группы. Происходит передача сигнала о необходимости включения вентилятора. В некоторых датчиках в момент перегрева двигателя происходит разрыв цепи.
В зависимости от модели датчики имеют разнообразные температурные пределы срабатывания. Так для включения вентилятора ваз 2114-2115 необходима температура 102-105°С. Сигнал о выключении поступает при снижении температуры двигателя до 85-87°С. Выбирая новый датчик для своей машины, автовладелец должен ориентироваться на старое устройство. При отсутствии оригинального, предыдущего устройства нужную информацию можно получить из специальных каталогов.
В наиболее современных системах управления вентилятором отсутствуют пределы срабатывания датчика. Он работает не в режиме реле, а постоянно передает информацию о температуре двигателя в электронный блок управления. В самом ЭБУ заложены пределы включения и выключения вентилятора. Для смены рабочего диапазона потребуется перепрограммирование мозгов.
Схема подключения датчика включения вентилятора в инжекторных двигателях
В отличие от карбюраторных автомобилей, где датчик непосредственно замыкает и размыкает цепь вентилятора охлаждения, в инжекторных двигателях устройство оперирует лишь информационным сигналом. После обработки полученных данных в ЭБУ подается управляющее воздействие на реле вентилятора, установленного на радиаторе. Главным преимуществом такой схемы является возможность аварийной работы системы охлаждения при обрыве связи с датчиком либо выходе его из строя. ЭБУ также может откорректировать режим работы мотора путем влияния на форсунки.
Для определения места, где находится датчик включения вентилятора, необходимо обратить внимание на термостат.
В инжекторных двигателях они расположены рядом. В некоторых моделях автомобиля от датчика идут провода в приборную панель для индикации состояния устройства либо для отображения текущей температуры охлаждающей жидкости.
Проверка работоспособности датчика
Проверку работоспособности устройства следует начинать с контроля температуры срабатывания. Для этого потребуется термометр и мультиметр. Все действия можно выполнять самостоятельно, не прибегая к визиту в сервисный центр. Если мультиметр оборудован термопарой, то необходимость в термометре отпадает. Для проверки датчика следует придерживаться нижеприведенной инструкции:
- Перевести мультиметр в режим измерения сопротивления. Для удобства можно выбрать режим прозвонки;
- Погрузить резьбовую часть датчика в воду;
- Начать постепенно нагревать воду. Контролировать температуру можно при помощи термометра, либо временно переключая мультиметр в режим работы с термопарой;
- Дождаться срабатывания устройства;
Мультиметр показывает срабатывание датчика
- Сравнить температуру на которую среагировал датчик с номинальным значением.
При критическом отклонении предела срабатывания необходима замена датчика. После приобретения нового устройства необходимо произвести его проверку на пригодность. Бракованные изделия очень распространены в продаже, поэтому проверить правильно ли включается датчик, является обязанностью каждого автовладельца.
Новое устройство, купленное для замены
Замена со сливом тосола
Обнаружив неправильное срабатывание устройства либо его полную неработоспособность, требуется произвести его замену на новое. Для выполнения демонтажа необходимо следовать инструкции:
- Если двигатель горячий, необходимо дать ему остыть;
- Обесточить «массу» авто путем отсоединения минусовой клеммы аккумулятора;
- Снять крышку расширительного бачка;
- Вынуть пробку радиатора;
- Для предотвращения загрязнения требуется подставить емкость под сливное отверс тие;
- Слить тосол из радиатора.
Из блока цилиндров сливать антифриз нет необходимости. Для откручивания сливной заглушки достаточно усилия руки, поэтому инструменты не понадобятся; - Когда жидкость перестанет вытекать следует вернуть пробку на место, чтобы избежать ее потери;
- Снять клемму с проводами;
- Гаечным ключом аккуратно отвернуть датчик.
Демонтаж датчика
Для установки нового датчика необходимо:
- Проверить состояние медной уплотнительной шайбы. В большинстве случаев она потребует замену на новую. Использование старой прокладки чревато подтеками тосола;
- Ввернуть новый датчик, следя за ровностью прилегания уплотнительной шайбы;
- Подключить клеммы с проводами;
- Залить в расширительный бачок антифриз. В случае если слитый тосол хорошего качества, то можно вернуть его. В противном случае необходимо использовать свежую жидкость;
- Для устранения воздушных пробок в системе охлаждения требуется провести ее продувку;
- Вернуть на место пробку радиатора;
- Закрыть расширительный бачок;
- Подсоединить минусовую клемму аккумуляторной батареи;
- Прогреть мотор до срабатывания датчика.
Если после указанных действий вентилятор не включается при достижении требуемой температуры, необходимо продолжить поиск неисправности в других возможных местах. Прежде чем продолжать поиск поломки желательно считать лог ошибки с ЭБУ при помощи диагностического сканера.
Установка нового датчика без слива охлаждающей жидкости
В инжекторном двигателе большинства моделей автомобилей датчик располагается в системе охлаждения высоко, что позволяет его вынуть без существенного пролива тосола. Для этого необходимо придерживаться нижеприведенной инструкции:
- Открутить датчик не до конца. При этом начнется незначительное просачивание антифриза;
- Проверить медную шайбу на новом датчике;
- Одной рукой откручивая старое устройство, другой быстро поднести новое;
- После закручивания регулятора тщательно протереть место от потеков охлаждающей жидкости;
- Проверить качество монтажа на отсутствие утечек.

При таком методе автовладелец сможет существенно сэкономить время. Недостатком рассматриваемого способа является необходимость производить замену быстро, что может вызвать затруднения у неопытных автолюбителей. При неудачном стечении обстоятельств может пролиться большое количество тосола из системы охлаждения.
Инжекторный двигатель позволяет не сливать тосол
Содержание всех элементов системы охлаждения в рабочем состоянии обеспечит защиту двигателя от перегрева и неприятных последствий. Необходимо проводить своевременный контроль работы регулятора, особенно при появлении первых симптомов перегрева. Так как работы предполагают наличие разогретой жидкости, выполнять все манипуляции следует на остывшем двигателе. Это убережет автовладельца от термотравм.
Если у вас возникли вопросы — оставляйте их в комментариях под статьей. Мы или наши посетители с радостью ответим на них
Автоматическое термореле для охлаждения двигателя в автомобиле
У многих, даже у большинства, легковых автомобилей в системе охлаждения двигателя работает электрический вентилятор, периодически обдувающий воздухом радиатор системы охлаждения двигателя. В разных автомобилях, схема управления этим вентилятором решена по-разному, в одних на радиаторе установлен датчик-термовыключатель, который уже на заводе-изготовителе настроен на определенную температуру, и при её достижении, замыкает контакты, подающие ток на обмотку реле включения электромотора электровентилятора.
В других, используется общий датчик датчик температуры двигателя, представляющий собой терморезистор, а решение включать электроветилятор или не включать принимает ЭБУ (электронный блок управления)автомобиля.
И там и здесь, есть одна и та же проблема, — температурный порог включения вентилятора не регулируется ни в зависимости от погоды, времени года, режима эксплуатации, используемой охлаждающей жидкости, или просто, желания водителя. В результате, машина летом перегревается и может вскипеть, а зимой печка греет плохо.
К тому, же возникают большие проблемы при замене одного типа охлаждающей жидкости на другой.
У современных автомобилей, у которых решение о включении вентилятора принимает ЭБУ на основе сопротивления датчика температуры, проблему можно решить внесением изменений в прошивку ЭБУ, но это дорого и не всегда возможно. У автомобилей с термовыключателем есть возможность один термовыключатель заменить другим, на другую температуру, но это процесс трудоемкий и не всегда можно найти подходящий датчик.
А ведь, хотелось бы, просто иметь возможность подкрутить отверткой некий подстречный винтик, и им отрегулировать необходимую (или желаемую) температуру включения вентилятора системы охлаждения. Понятно, что решить вопрос можно обыкновенной схемой терморегулятора, где информацию о температуре можно будет брать с датчика температуры. Это может быть тот самый датчик, который взаимодействует с ЭБУ, либо датчик на стрелочный индикатор температуры, все зависит от конкретного автомобиля, вернее, его схемы.
Схема термореле
Схем терморегуляторов в радиолюбительской литературе описано великое множество, поэтому, ни сколько не претендуя на оригинальность, привожу ту схему, которую собрал лично для своего автомобиля. Как уже сказал выше, схема практически типовая. Состоит она из компаратора на операционном усилителе и двух цепей, задающих напряжение на его входах.
Напряжение на неинвертирующем входе устанавливается подстроечным резистором R2, а напряжение на инвертирующем входе берется с датчика температуры двигателя, который представляет собой терморезистор, образующий, вместе с другими деталями схемы автомобиля, термозависимый делитель напряжения.
Рис. 1. Принципиальная схема термореле для включения охлаждения двигателя в авто.
На выходе схемы есть ключ на транзисторе VT1, его коллектор подключают к обмотке реле, управляющего электровентилятором. А питание на схему подают с выхода замка зажигания автомобиля, так, чтобы питание на схему поступало только при включенном зажигании.
Это нужно потому, что при выключенном зажигании напряжение на цепь датчика температуры обычно не поступает, соответственно, напряжение на датчике температуры падает до нуля, независимо от величины температуры.
Работа схемы
Подстроечным резистором R2 устанавливается некоторое напряжение на выводе 3, которому соответствует температура включения вентилятора.
Когда температура охлаждающей жидкости ниже заданной, сопротивление датчика температуры высоко, и напряжение на нем существенно выше напряжения на выводе 3 А1. Поэтому, на выходе операционного усилителя А1, работающего как компаратор, будет низкое напряжение. Транзистор VT1 будет закрыт, и ток через него на обмотку реле включения вентилятора поступать не будет.
Так как в качестве компаратора здесь используется обычный операционный усилитель типаКР140УД608, минимальное напряжение на его выходе несколько отлично от нуля, поэтому, чтобы улучшить закрывание транзистора VT1 в цепь его эмиттера включены два диода типа 1N4004. Если при налаживании этого окажется недостаточно, количество этих диодов нужно увеличить.
Когда температура охлаждающей жидкости достигает и превышает заданную, сопротивление датчика температуры низко, и напряжение на нем ниже напряжения на выводе 3 А1. Поэтому, на выходе операционного усилителя А1 высокое напряжение. Транзистор VT1 открывается и пускает ток на обмотку реле включения вентилятора. Подстроечный резистор R2 — многооборотный.
Шеклев М. В. РК-2016-03.
Усовершенствование датчика включения вентилятора | Каталог самоделок
Состояние двигателя автомобиля напрямую зависит от эффективной работы вентилятора охлаждения. Особенно это актуально для автомобилей марки ВАЗ-2109 в летний период. В больших городах улицы перегружены транспортом, и водитель вынужден резко изменять режимы работы двигателя при движении, а это дает дополнительную нагрузку на внутренние системы машины. При этом остановиться для охлаждения двигателя нет возможности.
У модели ВАЗ-2109 большая часть поломок системы охлаждения приходится на датчик включения вентилятора.
Сама деталь не очень надежная и нет гарантии, что новый образец будет работать исправно. Специалисты это связывают с большим количеством контрафактной продукции на рынке запчастей.
Поэтому информация об устройстве, положении и замене датчика включения вентилятора пригодится каждому владельцу «девятки».
Конструкция датчика очень проста. Его работа основана на деформации измерительного элемента (биметаллической пластины) под воздействием высоких температур. При этом замыкаются необходимые контакты, и идет сигнал на вентилятор.
Разные типы датчика имеют не одинаковую температуру срабатывания. Некоторые современные модели могут выбирать даже скорость вращения вентилятора, они оснащены двумя дополнительными контактами.
Узнать, что вентилятор работает не адекватно, можно довольно просто. При высокой температуре охлаждающей жидкости он не запускается, а начинает работать сразу при включении холодного двигателя. Находится датчик на нижней части радиатора. Его легко идентифицировать по двум отходящим проводам.
Обычно сразу проводят замену детали и тем самым решают проблему. Однако чтобы закрепить результат и продлить срок службы датчика, можно выполнить ряд не хитрых манипуляций по поиску истинных причин поломки:
- Когда вентилятор не работает по штатной схеме, то специалисты рекомендуют перемкнуть провода датчика между собой. Такой датчик с дефектом, если его корпус нагрелся, а вентилятор так и не включился. Если поверхность устройства теплая, но при этом повысилась температура радиатора, то необходима дополнительная проверка уровня охлаждающей жидкости и состояния термостата;
- При замкнутых проводах и отсутствующем звуке запуска реле вентилятор может не включиться. В таком случае дефект нужно искать на 4-м предохранителя, а также проверять исправность самого реле.
- Если вентилятор не включается при замкнутых проводах, а реле срабатывает в штатном режиме, то, скорее всего, произошла поломка 8-го предохранителя.
- На холодном двигателей происходит запуск вентилятора.
Такой дефект можно устранить путем отсоединения от датчика одного из проводов. При остановке вентилятора нужно осмотреть контакты датчика, возможно, они залипли. Если остановка вентилятора не произошла, то причину стоит искать в неисправности управляющего реле.
В случае, если датчик включения вентилятора требует замены, то под рукой достаточно иметь только ключ на «30». Работы состоят из четырех этапов:
- Для начала нужно отключить зажигание;
- Охлаждающую жидкость сливают из бачка;
- Отсоединяют контакты от колодки устройства;
- Гаечным ключом устройство выворачивается из посадочного гнезда. При этом нужно прилагать не большое усилие.
Монтаж датчика после замены осуществляется в обратном порядке. Мастера рекомендуют перед установкой проверить работу устройства на холодном двигателе. При этом не придется сливать из бачка охлаждающую жидкость. Потери тосола будут не большими, если замену датчика выполнить быстро.
Не включается вентилятор охлаждения ваз 2110 инжектор
Вентилятор радиатора является одним из основных элементов системы охлаждения двигателя. Его роль заключается в принудительном обдуве радиатора при нагревании охлаждающей жидкости до определенной температуры.
Содержание статьи
Как включается вентилятор
В отличие от карбюраторных, в инжекторных двигателях ВАЗ 2110 включение вентилятора происходит не напрямую от датчика температуры, а через электронный блок управления (ЭБУ). Датчик установлен на выходном патрубке головки блока цилиндров.
Не включается вентилятор охлаждения ваз 2110 инжектор: причины, как проверить
При нагревании охлаждающей жидкости до температуры 100-1070С датчик срабатывает и отправляет сигнал на ЭБУ, который его обрабатывает и направляет на реле. Реле замыкает цепь, и подает питание на привод (электрический двигатель) вентилятора через предохранитель.
Учитывая описанный процесс включения, причинами несрабатывания вентилятора могут быть:
- вышедший из строя датчик температуры;
- неисправное реле;
- сгоревший предохранитель;
- обрыв электрической цепи;
- неполадки с электроприводом вентилятора.

Кроме этого, на своевременное включение вентилятора может влиять и крышка расширительного бачка. Если она неисправна, и ее клапан не способен удерживать давление выше атмосферного, вода, являющаяся частью охлаждающей жидкости, обязательно закипит при 1000С, а датчик, настроенный на более высокую температуру, сработать не успеет.
Порядок проверки схемы включения вентилятора
1. Проверку начинаем с самого простого – определения состояния предохранителя. Ищем его в монтажном блоке, который находится под капотом. Его маркировка – F7.
2. Вынимаем его, и визуально, или с помощью мультиметра проверяем на работоспособность. Если он перегорел, меняем на новый (20 А). Если с ним все в порядке, ставим его на место, и двигаемся дальше.
3. Чтобы не потратить время зря, лучше сразу определиться с работоспособностью электродвигателя вентилятора. Для этого отсоединяем от него провода, и подключаем напрямую к аккумулятору, соблюдая полярность. Если вентилятор «жив», продолжаем искать причину.
4. Переходим к реле вентилятора. Оно расположено в дополнительном монтажном блоке в салоне автомобиля слева от ног переднего пассажира.
5. Там есть три реле. Наше – крайнее левое.
Проверить его самостоятельно вряд ли удастся, лучше где-нибудь взять другое, и поставить его на место проверяемого. Греем мотор до максимальной температуры, наблюдаем за поведением вентилятора. Если результата нет, идем дальше.
Откручиваем и осматриваем крышку расширительного бачка. При малейшем подозрении на негерметичность, выбрасываем ее, и ставим новую.
Далее переходим к самому датчику. Запускаем двигатель, греем его до температуры более 1000С, и отсоединяем разъемы от датчика. ЭБУ, контролирующий работу датчика, должен автоматически подать сигнал на реле о принудительном включении вентилятора. Если вентилятор включился – проблема, скорее всего, в датчике.
Меняем датчик на новый, и проверяем его работу.
Если же и здесь ничего не вышло, нужно искать обрыв в электрической цепи. Для этого лучше обратиться к специалистам.
Описание переключателей и датчиков охлаждения
— Майкл Хардинг, июль 2017 г. |
Когда автомобили начали покидать выставочный зал с впрыском топлива, мы стали видеть больше датчиков и переключателей, чем когда-либо прежде. Это начало усложняться, потому что для электронного впрыска топлива требуется специальный датчик температуры для компьютера, отдельный от датчика, используемого для датчика.
А затем был еще один отправитель, который использовался для электрических охлаждающих вентиляторов, и эти три датчика температуры обычно не используются совместно компонентами, поскольку они используются для разных целей.В конце концов, вентиляторы могут запускаться компьютером EFI, а датчики могут питаться от компьютера, который хранит все данные благодаря бортовой диагностике (OBD).
В классических автомобилях для управления датчиком датчиком является переменный резистор, который медленно пропускает большее количество тока к датчику по мере того, как двигатель нагревается. Если вы снимете провод с этого передатчика и заземлите его, вы, по сути, отправляете полный ток на свой датчик, и он должен зафиксироваться на самом высоком показании температуры на самом датчике.
Компьютер EFI использует аналогичный отправитель, который компьютер интерпретирует по сопротивлению отправителя. Холодный двигатель дает статическую температуру примерно комнатной температуры, и по мере того, как двигатель работает на холостом ходу / работает, сопротивление уменьшается и отправляет эту информацию на компьютер, так же, как это происходит с датчиком температуры.
Поскольку это двухпроводный отправитель напрямую от производителя, герметик резьбы приемлем и не будет мешать работе отправителя.
Однопроводной датчик должен быть установлен без герметика для резьбы или ленты, поскольку он основан на заземлении впускного коллектора.
Однако для охлаждающего вентилятора требуется датчик температуры другого типа, аналогичный тому, который используется в наших наборах реле вентилятора. Этот отправитель содержит переключатель, а не переменный резистор, и он либо включен, либо выключен. Холодный двигатель обеспечивает разрыв цепи, и ток не может течь от датчика к реле вентилятора. Как только температура поднимется до установленного уровня, в данном случае около 185 градусов, переключатель замыкается. Это замыкает цепь заземления, и, если все подключено правильно, реле вентилятора замыкается, и вентиляторы включаются.Вы бы получили тот же результат, если бы заземлили провод от реле напрямую; он замыкает цепь.
Совместное использование передатчика реле вентилятора с датчиком: плохая идея
Поскольку датчик реле вентилятора является просто переключателем, он не определяет переменные температуры, как это делает типичный датчик датчика. Если у вас температура охлаждающей жидкости 125 градусов, это то же самое, что и 0 для отправителя, и он выключен. Если у вас температура охлаждающей жидкости 210 градусов, это то же самое, что увидеть 185 градусов, и он включен.Этот отправитель определяет 185 градусов и включается, а когда температура падает примерно до 175 градусов, он отключается; Окно около 10 градусов — это разница между включением и выключением.
По этой причине реле-отправитель нельзя использовать совместно или использовать для датчика температуры внутри автомобиля. Нам позвонил клиент, и после нескольких месяцев, когда все работало нормально, у него внезапно возникли проблемы с системой охлаждения. После некоторого разговора выяснилось, что изменилось единственное, что он добавил датчик температуры под приборную панель.Он хотел сохранить заводской датчик, который читал только от C до H, но хотел дополнительный датчик, который бы сообщал ему, какова фактическая температура.
Однако у него не было дополнительного порта во впускном коллекторе для нового отправителя, поэтому он использовал отправитель реле вентилятора и прикрепил к нему свой новый провод. Это вызвало несколько проблем и несколько ложных показаний.
Наш датчик охлаждающего вентилятора — это переключатель включения / выключения. При подключении измерительного провода, для которого требуется датчик с переменным сопротивлением, сигнал с реле похищается.В результате вентиляторы вообще не включаются.
При подключении его провода передачи датчика к датчику реле вентилятора произошли две вещи: он украл сигнал, предназначенный для реле, и когда температура достигла 185 градусов, он по существу заземлил датчик, отправив его на максимальное значение. Поскольку электричество будет идти по пути наименьшего сопротивления (а короткое — это наиболее прямой путь), реле никогда не получало сигнал, и вентиляторы больше не включались. Хотя он видел, что на его новом датчике температуры быстро поднимаются 240-250 градусов, а вентиляторы не нажимают, он немедленно все выключил — что на самом деле хорошо.
Если бы он продолжал ездить по городу, его температура, вероятно, достигла бы более 220, и его поклонники, вероятно, никогда бы не включились, потому что датчик украл этот сигнал. Выключившись там, где он отключился, он, вероятно, был всего около 185 градусов — точка, в которой включается отправитель, — а не более высокая температура, видимая на датчике. Он также отметил, что его заводская шкала еще не закончилась в зоне «Н».
Извлеченный здесь урок заключается в том, что нельзя использовать один датчик температуры для двух компонентов, если для обоих этих компонентов просто не требуется сигнал включения или выключения.Производители манометров будут включать отправителя вместе с их манометром и рекомендовать не использовать отправителя от другой компании или манометр из-за различий в показаниях. Всегда лучше использовать только отправителя, который поставляется с вашим компонентом, будь то датчик или комплект реле.
Если вы подключите провод датчика к датчику реле вентилятора, вы не увидите показания, пока температура не достигнет 185 градусов, когда датчик включится, а затем датчик зафиксируется, давая ложное показание.
Итак, что вы можете сделать, если у вас нет дополнительных портов для нового отправителя? Мы ответим на этот вопрос ниже, потому что есть несколько сложных вариантов, которые дадут вам еще один или два порта, и иногда вам просто нужно проявить немного творчества. Мы покажем вам два простых и доступных метода.
Заканчиваются порты для отправителей
Одна из распространенных проблем, которые мы наблюдаем со старыми впускными коллекторами, заключается в том, что у людей, как правило, заканчиваются порты, когда они модернизируют свой автомобиль современными удобствами, такими как впрыск топлива и электрические вентиляторы охлаждения.Для большинства комплектов преобразования EFI (предназначенных для замены карбюратора на фланцевом коллекторе 4150) потребуется специальный датчик температуры, поэтому тот, который используется для датчика температуры, не может использоваться совместно. Добавьте электрический охлаждающий вентилятор, и есть еще один порт, необходимый коммутатору для включения реле. Одним из преимуществ комплектов преобразования EFI является то, что имеется специальный выход для использования реле электрических вентиляторов, а контроллер EFI может использоваться для включения вентиляторов при заданной температуре и повторного выключения, когда температура падает ниже определенной точки.Однако отправителем EFI по-прежнему является второй порт, которого нет на некоторых старых впускных коллекторах.
Вы можете проявить изобретательность, но важно помнить, что вы хотите, чтобы отправитель получал доступ к показаниям охлаждающей жидкости снизу термостата, а не сверху. Таким образом вы сможете получить правильные показания температуры.
Даже если ваш впускной коллектор имеет только одно отверстие для датчика температуры, еще не все потеряно.
Есть способы обойти это, используя прокладку термостата или латунный тройник.Тем не менее, вы должны быть уверены, что эти методы по-прежнему обеспечивают доступ к потоку охлаждающей жидкости из-под термостата — во впускном отверстии, где температура охлаждающей жидкости двигателя повышается в первую очередь. Если ваш отправитель считывает температуру после открытия термостата, возможно, он не работает должным образом.
Чтобы использовать порт от шланга обогревателя, можно использовать простой латунный тройник, как на рисунке выше. Это позволяет по-прежнему подсоединять шланг, а также использовать дополнительный порт для нового отправителя. Эти латунные фитинги можно найти во многих магазинах автозапчастей, таких как NAPA, или в магазинах товаров для дома.Эта опция предоставляет один дополнительный порт для тех, кто все еще использует нагреватель. Если вы не используете обогреватель, вы можете легко закрыть один порт (обычно в корпусе водяного насоса) и использовать другой порт на входе для отправителя комплекта реле.
Другой вариант, который доступен на Summit и Jegs, — это купить прокладку корпуса термостата. Эта полудюймовая прокладка вставляется между впускным коллектором и корпусом термостата и обеспечивает два дополнительных порта для дополнительных датчиков и переключателей.Если нужен только один, второй можно подключить. Лучше всего убедиться, где у вас больше всего места / доступа для отправителя, прежде чем заклеивать все, поэтому сделайте несколько пробных примерок и убедитесь, что вы можете установить отправителя после того, как прокладка будет на месте. Также важно убедиться, что для однопроводных передатчиков вы не должны использовать герметик для резьбы или ленту на любой из фитингов.
Даже если вы используете прокладку корпуса термостата, убедитесь, что термостат установлен над прокладкой, если это возможно, а не под ней, чтобы датчик считывал температуру до того, как термостат откроется.
Датчик / переключатель
Релейная цепь с контролем температуры при выключенном состоянии с использованием LM393
Гость, посетивший мой сайт, хотел бы создать проект об управлении включением / выключением вентиляторов автоматически на основе температуры или Простым контроллером включения выключения вентилятора с помощью датчика температуры.
Я хотел бы познакомить вас с концепцией схемы реле выключения с контролируемой температурой.Вы, наверное, знаете, что полезный вентилятор в жаркую погоду. Но в холодную погоду любители не особо пригодятся. Если включить вентилятор, то ночью холодно. Мы всю ночь болеем вентилятором, но все равно чувствуем себя плохо.
Если использовать таймер, может быть неточно. Иногда время истощалось. Но стоит жаркая погода. Нужно снова повернуть вентилятор, Громоздко и не совсем в этом суть. Давайте использовать температуру, чтобы лучше контролировать вентилятор.
Как работает эта схема (кратко)
Как показано на рисунке ниже.Его главный идеал заключается в том, что термистор R4 будет заряжаться своим сопротивлением с помощью температуры. И IC1-LM393 (маломощный двойной компаратор напряжения) представляет собой компаратор между напряжением от термистора и опорным напряжением (напряжение R3). Результатом сравнения является ток смещения транзисторов Q1 и Q2, которые оба являются дарлингтоном для управления реле RY1. .
Рисунок 1 Принципиальная схема контроллера вентилятора.
Настройка не так сложна, как вы думаете.
Если вы хотите легко настраиваться.Если вы хотите легко настраиваться, должны иметься кондиционер и градусник.
Сначала поместите этот контур в комнату, подальше от вентилятора кондиционера. Затем отрегулируйте температуру до очень прохладной, чтобы посмотреть, как термометр показывает около 24 градусов Цельсия, отрегулируйте VR1, чтобы подождать до двух минут, чтобы светодиод 1 выключился, что указывает на то, что реле RY1 работает.
Далее вы хотите, чтобы температура работала в цепи, например, температура составляет 26 градусов Цельсия.Теперь реле перестает работать. Вы регулируете термостат на воздухе, пока температура не повысится до 26 градусов по Цельсию. Затем отрегулируйте VR1 до тех пор, пока не загорится LED1 или реле. Сделал вывод, что при температуре выше 26 ° C реле срабатывает, а также вентилятор вращается, если температура ниже, поэтому вентилятор перестает вращаться.
Вы можете настраиваться много раз. пока определенно не взволнован.
Примечание: Потому что эта схема является всего лишь концепцией дизайна. Если вы попробуете собрать собственный. Возможно, придется переделать оборудование должным образом, например резисторы, транзисторы и прочее.Тем не менее, я думаю, что эта схема полезна для тех, кто легко смотрит на схему автоматического включения-выключения вентилятора с температурой.
Другие задействованные цепи.
Примечание: Вы можете увидеть различные температурные контуры ниже:
- Измерение температуры с помощью диода 1N4148
- Цифровой измеритель температуры с использованием LM335 или LM135
- Opto-Thermo Control Relay Switch с IC 741
- Схема датчика температуры
Я всегда стараюсь сделать Electronics Learning Easy .
Последние новости Переключатели охлаждающих вентиляторов (CFS) Что необходимо знать техническим специалистам о переключателях вентилятора охлаждения (CFS) и связанных с ними схемах проводки (используемых для управления электрическими вентиляторами охлаждения) при сбоях в системе. Примечание: CFS обычно представляет собой тепловое устройство, которое активирует реле вентилятора путем включения при заданной температуре охлаждающей жидкости и дезактивирует реле вентилятора путем выключения при немного более низкой температуре, чтобы предотвратить любое быстрое переключение (цикл ВКЛ / ВЫКЛ) электровентилятора / ов. Ввиду разнообразия систем вентилятора охлаждения двигателя, доступных на транспортных средствах, которые обычно можно найти в обычных автомастерских, работа системы и компонентов этих транспортных средств требует полного понимания перед любой диагностикой и / или физическими испытаниями. Типичные варианты системы могут быть:
Мульти охлаждающие вентиляторы В системах с несколькими вентиляторами охлаждения блоки CFS могут использоваться как часть работы системы. Многие из этих систем транспортного средства могут показаться сложными и требуют четкой схемы подключения во избежание путаницы. Как правило, CFS работает вместе с системой кондиционирования воздуха, а также с сигналом датчика температуры охлаждающей жидкости, отправляемым на PCM. Типичная система управления вентилятором Toyota 2002-2005 V6 Camry. Есть два двигателя вентилятора, которые могут работать на низкой или высокой скорости в зависимости от температуры системы охлаждения. Работа двигателей вентиляторов в последовательной цепи приведет к работе на низкой скорости. На этом автомобиле установлены два отдельных переключателя температуры: переключатель номер 1 расположен на нижнем бачке радиатора, а переключатель номер 2 расположен в передней части головки блока цилиндров.Когда переключатель номер 2 или модуль A / C переключен на землю, 2 основных вентилятора будут работать на низких скоростях. Когда переключатель номер 1 или внутренние контакты реле давления кондиционера замыкаются, 2 основных вентилятора переключаются на полную скорость. Тестирование этой системы Если вентиляторы не работают:
Примечание: Электронный тестер EGR / корпуса дроссельной заслонки и исполнительного механизма PlusQuip EQP-115 — подходящий тестер, используемый для управления всеми исполнительными механизмами / двигателями с ШИМ-управлением. Ассортимент Premier Auto Trade Sensor включает почти 90 переключателей охлаждающих вентиляторов (CFS) от ведущих мировых производителей, охватывающих почти 2 миллиона транспортных средств в Австралии и Новой Зеландии. Когда вы поставляете и устанавливаете продукцию Premier Auto Trade, вы можете рассчитывать на то, что продукт разработан и протестирован в соответствии со спецификациями производителя транспортных средств, предлагая оригинальную форму, соответствие и функции. Premier Auto Trade распространяет продукцию по всей Австралии через сеть специализированных торговых посредников и ведущие автомобильные группы. | Последние новости PAT расширяет линейку датчиков выбросов PAT Racing & Performance Обновление линейки инжекторов Катушки — это не катушки! Ассортимент ICON SERIES увеличивается Работа датчиков уровня и температуры масла Признаки неисправности датчиков температуры воздуха Тестирование датчиков MAPTI Automotive Mustang Performance Pump Новый диапазон зажимов для шлангов СЕРИИ ICON Новые датчики премиум-класса Проблемы с реле на автомобиле Контрольно-измерительное оборудование и инструменты Датчики топливной рампы (FRS) Отказ вторичного зажигания Проверка электрических топливных насосов Рабочие топливные рейки и фильтры Проверка датчиков угла поворота CAM (CAM) Проверка электрического клапана Электромагнитные клапаны (EVS) Электронные дроссельные заслонки Тестирование электрических водяных насосов (EWP) Рабочие топливные элементы и расширительные баки Поиск неисправностей регуляторов давления топлива (FPR) Тестирование приводов регулируемого распредвала (VCA) Тестирование датчиков положения педали акселератора (APS) Диагностика датчиков угла поворота коленчатого вала (CAS) Регуляторы рабочих характеристик и датчики Дифференцирующие датчики скорости вращения колес (WSS) Датчики массового расхода воздуха — горячая пленка Механические топливные насосы (MFP) Шланги серии ICON Датчики (PMS) Рабочие топливные форсунки Топливные форсунки (GDI) Свечи зажигания DENSO Рабочие топливные насосы Выключатели охлаждающих вентиляторов (CFS) Датчики температуры воды (WTS) 9000 Выключатели света заднего ходаДатчики температуры (OTS) Воздушные фильтры BMC Датчики давления выхлопных газов Датчики давления выхлопных газов (EPS) Переключатели рулевого управления с усилителем Датчики температуры охлаждающей жидкости (CTS) Коллекторы с регулируемым впуском (VIM) и впускные клапаны (ICV) Датчики уровня масла (OLS) Датчики положения дроссельной заслонки (TPS) Датчики температуры воздуха (ATS) Зажигание — конденсаторы, контактные группы, крышки распределителей и роторы Принадлежности топливной системы (FSA) Датчики MAP (MAP) Реле (REL) Датчики и датчики HALL (HAL) Топливная рейка Датчики (FRS) Датчики скорости (SPS) Новый ассортимент топливных насосов серии ICON Новый ассортимент шлангов серии ICON Продолжается увеличение рабочего диапазона Расширение ассортимента кислородных датчиков PAT Расширение ассортимента PAT увеличивает присутствие на вторичном рынке автомобилей Оборудование и Инструменты Электрические топливные насосы (EFP) Электромагнитные клапаны (EVS) Датчики угла CAM (CAM) Модули зажигания (MOD) Компоненты для обслуживания форсунок Электрические водяные насосы (EWP) Выхлопные газы Датчики (EGT) Корпус дроссельной заслонки Датчики детонации Катушки зажигания Топливные форсунки (бензин) Переменная C Приводы промежуточного вала (VCA) Клапаны регулирования подачи масла Датчики положения педали акселератора (APPS) Клапаны рециркуляции выхлопных газов (EGR) Перемещение Сиднейского распределительного центра Датчики скорости вращения колес (WSS) Комплекты проводов зажигания ILS) Регулирующие клапаны всасывания (SCV) Датчики массового расхода воздуха (MAF) Датчики угла поворота коленчатого вала (CAS) Регуляторы давления топлива (FPR) Датчики давления масла Датчики кислорода в выхлопных газах Lightна выключателях стоп-сигналов Распределители зажигания Топливные форсунки Common Rail Diesel (CRD) Регулятор холостого хода Открытие нового распределительного центра в ADELAIDE Открытие новых распределительных центров в PERTH и DARWIN Новый каталог топлива от Premier Auto Trade Расширение линейки воздушных фильтров BMC 4WD Новые топливные форсунки MVP PAT Developin g Программы по запросу Новая упаковка премиум-класса для PAT Новые линейки продуктов, выпущенные PAT Расширение ассортимента испытательного оборудования PlusQuip Новый каталог Raceworks Новые датчики температуры выхлопных газов Новые торговые каталоги от Premier Auto Trade Новые Открытие распределительного центра в Аделаиде Больше европейских запчастей от Premier Auto Trade Новый тестер тока предохранителей PlusQuip PAT Накачано! Катушки— это не катушки! Новый тестер системы рециркуляции отработавших газов, корпуса дроссельной заслонки и привода PlusQuip Новое поколение высокопроизводительных продуктов! Новые комплекты катушек зажигания и выводов Запущена программа датчиков скорости колеса Запуск программы ведущих зажиганий Катушки зажигания — катушки — это не катушки! Запуск тестеров батарейPlusQuip Premier Auto Trade с поддержкой местных гонок Овальная труба Airbox (OTA) для полноприводных приложений от BMC Air Filters Воздушные фильтры BMC СЕЙЧАС ДОСТУПНЫ от Premier Auto Trade Premier Катушки зажигания 00007 и KNS-021 теперь снова в наличииBMC Air Filter становится партнером Premier Auto Trade Premier Auto Trade открывает распределительный центр в Южной Австралии Диапазон датчиков кислорода Direct Fit достигает 700 Типы / неисправности / диагностика автомобильных электромеханических реле Запуск инструментов и оборудования PlusQuip Комплект для ремонта топливопровода PlusQuip Комплект для обслуживания топливных форсунок PlusQuip E85 High Performance с Premier Auto Trade Тестирование систем рециркуляции ОГ (Pt 2) Новый топливный модуль Delphi и катушка зажигания Компоненты для обслуживания топливных форсунок от Premier Auto Trade Старые новости. |
Устранение неполадок электрического вентилятора охлаждения
Электрический вентилятор охлаждения, который не включается, когда должен, может вызвать перегрев двигателя и плохую охлаждающую способность кондиционера.
РАБОТА ВЕНТИЛЯТОРА ОХЛАЖДЕНИЯ
Электрический вентилятор охлаждения обычно устанавливается за радиатором. На некоторых автомобилях с большими и широкими радиаторами может быть два вентилятора охлаждения или отдельный вентилятор для конденсатора кондиционера.
Вентилятор работает только тогда, когда это необходимо для охлаждения двигателя. Датчик охлаждающей жидкости двигателя или отдельный датчик температуры двигателя используется для контроля температуры двигателя. Дополнительное охлаждение не требуется при первом запуске холодного двигателя, поэтому вентилятор не включается, пока двигатель не достигнет нормальной рабочей температуры (от 195 до 215 градусов). Затем вентилятор будет включаться и выключаться по мере необходимости для поддержания температуры охлаждающей жидкости. Таким образом, вентилятор работает в основном на холостом ходу или на низких оборотах, когда двигатель имеет нормальную температуру.
На некоторых моделях автомобилей более поздних версий вентилятор охлаждения может изменять скорость для увеличения или уменьшения охлаждения по мере необходимости. Некоторые вентиляторы могут иметь диапазон низкой, средней и высокой скорости, в то время как другие имеют дополнительные настройки скорости.
ВНИМАНИЕ: Цепи вентилятора на многих транспортных средствах имеют проводку, поэтому вентилятор может включиться в любое время, независимо от того, работает двигатель или нет. Помните об этом, если вы работаете в моторном отсеке и двигатель горячий. Держите пальцы и инструменты подальше от лопастей вентилятора.
Вы можете услышать, как работает вентилятор, когда выключаете двигатель после поездки.
Это нормально. Но вентилятор должен выключиться через несколько минут, пока двигатель остынет.
Вентилятор также включается при включении кондиционера, чтобы обеспечить дополнительный поток воздуха через конденсатор для обеспечения хорошего охлаждения. Это может произойти независимо от температуры двигателя или скорости автомобиля.
Вентилятор обычно не нужен, когда транспортное средство движется достаточно быстро, чтобы поток воздуха через решетку охлаждался (обычно на скорости выше 30 миль в час).
ПОЧЕМУ ИСПОЛЬЗУЮТСЯ ЭЛЕКТРИЧЕСКИЕ ВЕНТИЛЯТОРЫ
Одна из причин, по которой электрические вентиляторы системы охлаждения используются на многих транспортных средствах вместо механических вентиляторов с ременным приводом, заключается в улучшении экономии топлива и снижении шума вентилятора, особенно на скоростях шоссе. Вентилятор с ременным приводом может потреблять до 12 или более лошадиных сил в зависимости от частоты вращения двигателя и охлаждающей нагрузки.
ЦЕПЬ ЭЛЕКТРИЧЕСКОГО ОХЛАЖДАЮЩЕГО ВЕНТИЛЯТОРА
Цепь питания вентилятора с датчиком температуры запускает вентилятор только тогда, когда требуется дополнительное охлаждение.В старых приложениях работа вентилятора обычно контролируется температурным переключателем, расположенным в радиаторе или на двигателе. Когда температура охлаждающей жидкости превышает номинальное значение переключателя (обычно от 195 до 215 градусов по Фаренгейту), переключатель замыкается и активирует реле в моторном отсеке, которое подает напряжение на вентилятор. Затем вентилятор продолжает работать, пока температура охлаждающей жидкости не упадет ниже точки размыкания переключателя. Отдельный контур включает вентилятор при включении муфты компрессора кондиционера.
В более новых автомобилях с компьютеризированным управлением двигателем работа вентилятора часто регулируется модулем управления трансмиссией (PCM) или модулем управления вентилятором. PCM может использовать входные данные датчика охлаждающей жидкости двигателя, температуры окружающего воздуха, датчика скорости автомобиля и других датчиков, чтобы определить, когда необходимо включить вентилятор.
В приложениях с переменной скоростью вращения вентилятора PCM генерирует сигнал включения-выключения для двигателя вентилятора («широтно-импульсная модуляция»), который заставляет вентилятор работать быстрее или медленнее.
ПРОБЛЕМЫ ЭЛЕКТРИЧЕСКОГО ВЕНТИЛЯТОРА
Отказ вентилятора, выход из строя реле вентилятора или цепи управления — плохая новость, поскольку это может привести к перегреву двигателя. В приложениях с регулируемой скоростью вращения вентилятора двигатель может также перегреться, если скорость вращения вентилятора не увеличивается, когда требуется дополнительное охлаждение. Вентилятор может работать, но он работает только на низкой скорости, которая может быть недостаточно быстрой, чтобы предотвратить перегрев.
Шесть вещей могут помешать включению электрического вентилятора охлаждения:
- Неисправность реле температуры, датчика охлаждающей жидкости или другого датчика
- Термостат двигателя застрял в ОТКРЫТОМ состоянии (двигатель никогда не нагревается настолько, чтобы включить вентилятор)
- Неисправное реле вентилятора
- Проблема с проводкой (перегоревший предохранитель, ослабленный или корродированный разъем, короткое замыкание, обрыв и т. Д.)
- Неисправный мотор вентилятора
- Неисправен модуль управления вентилятором
БЫСТРАЯ ПРОВЕРКА ЭЛЕКТРИЧЕСКОГО ВЕНТИЛЯТОРА
Один из способов быстрой проверки цепи вентилятора — запустить двигатель и включить кондиционер на макс. Если вентилятор работает, двигатель вентилятора, реле, предохранитель и проводка в порядке. Но этот тест не говорит вам, включают ли температурный переключатель или датчик температуры и PCM питание вентилятора при высоких температурах охлаждающей жидкости.
В приложениях с переменной скоростью вращения вентилятора стратегия работы PCM, вероятно, учитывает входные данные от различных датчиков, чтобы определить, насколько быстро вентилятор должен вращаться.
Если какие-либо из этих входов неисправны из-за неисправного датчика или неисправности проводки, PCM может не запускать вентилятор достаточно быстро, чтобы двигатель оставался холодным.
Если горит индикатор Check Engine и имеется один или несколько кодов неисправности датчика (особенно код датчика охлаждающей жидкости, код датчика температуры воздуха или код датчика скорости автомобиля), ошибочный входной сигнал от датчика может влиять на нормальную работу охлаждающего вентилятора. Диагностика и устранение неисправности датчика должны восстановить нормальную работу вентилятора.
Чтобы проверить температуру, при которой включается вентилятор, выключите кондиционер и оставьте двигатель работать, пока он не достигнет нормальной рабочей температуры.Большинство вентиляторов должны включаться, когда температура охлаждающей жидкости достигает примерно 200–230 градусов. Если вентилятор не включается, что-то в цепи управления неисправно. Затем следует проверить сопротивление на датчике температуры или переключателе, а также проверить напряжение на обеих сторонах реле (вам, вероятно, понадобится электрическая схема контура охлаждения вентилятора на вашем автомобиле, чтобы определить клеммы реле и электрические соединения).
Сам двигатель вентилятора можно проверить с помощью перемычек. Отсоедините соединительный разъем на вентиляторе и используйте перемычки от аккумулятора, чтобы направить питание непосредственно на вентилятор.Если двигатель вентилятора исправен, вентилятор должен вращаться с нормальной скоростью при напряжении 12 вольт. Шум в подшипниках или скорость ниже нормальной указывают на износ двигателя.
Другие статьи по системе охлаждения:
Неисправности реле электрического вентилятора охлажденияПерегрев: причины и способы устранения
Устранение неисправностей муфты охлаждающего вентилятора
Обслуживание системы охлаждения
Горит сигнальная лампа температуры. Что вы должны сделать?
Ремонт ремней и шлангов
Проверки и изменения охлаждающей жидкости в наши дни стали более сложными
Универсальная охлаждающая жидкость: один антифриз для всех?
Heater Service
Нажмите здесь, чтобы увидеть больше технических статей Carley Automotive
Нужна информация в заводском руководстве по обслуживанию вашего автомобиля?
Mitchell 1 DIY eautorepair manualsПростая схема включает вентилятор во время процесса
Аннотация: Показана схема, которая определяет температуру удаленного термодиода на кристалле ЦП, ПЛИС, графического процессора или другой высокопроизводительной ИС.
Когда температура термодиода превышает предварительно заданную точку срабатывания, включается охлаждающий вентилятор, тем самым обеспечивая простую функцию управления вентилятором.
Схема, показанная ниже, использует очень простой и недорогой подход к управлению работой вентилятора на основе температуры кристалла микропроцессора, FPGA или другого высокомощного чипа. Целевая ИС должна иметь доступный термочувствительный PN-переход (обычно база и эмиттер PNP-подложки). Схема основана на дистанционном переключателе температуры MAX6513 (IC1). IC1 пропускает ток с точно контролируемыми соотношениями через чувствительный переход на целевой ИС, измеряет прямое напряжение перехода при каждом токе и вычисляет температуру удаленного перехода на основе этой информации.Если измеренная температура превышает установленную на заводе пороговую температуру, выходной контакт MAX6513 (TOVER) становится активным, включая N-канальный полевой МОП-транзистор и подает питание на вентилятор.
Пороговая температура может быть выбрана в соответствии с потребностями целевой ИС. В схеме, показанной здесь, IC1 имеет порог 55 ° C. Типичные значения для управления вентилятором находятся в диапазоне от примерно 45 ° C до примерно 65 ° C, но могут быть приняты и более высокие значения. После включения вентилятора гистерезис удерживает вентилятор включенным до тех пор, пока температура не упадет на 10 ° C ниже температуры отключения.Если предпочтителен гистерезис 5 ° C, подключите контакт HYST к земле. Для достижения наилучших результатов расположите IC1 близко к целевой ИС и держите высокоскоростные цифровые трассы подальше от трасс DXP и DXN, чтобы избежать помех.
Рис. 1. Этот простой контроллер вентилятора включает вентилятор, когда температура целевой ИС превышает 55 ° C.
Рисунок 2. Вентилятор включается при превышении температуры отключения. Перед выключением вентилятора температура должна упасть ниже температуры отключения за вычетом гистерезиса.Подключив контакт HYST к земле или V CC , можно выбрать гистерезис 5 ° C или 10 ° C.
| ©, Maxim Integrated Products, Inc. |
| ПРИЛОЖЕНИЕ 481: ПРИМЕЧАНИЕ ПО ПРИМЕНЕНИЮ 481, AN481, AN 481, APP481, Appnote481, Appnote 481 |
maxim_web: en / products / сенсоры, maxim_web: en / products / сенсоры и интерфейс сенсоров
maxim_web: en / products / сенсоры, maxim_web: en / products / сенсоры и интерфейс сенсоров
Вентилятор охлаждения двигателя — Ваш рабочий
Вентилятор охлаждения двигателя — ваш рабочий — как его проверить Вентилятор охлаждения двигателя работает только тогда, когда это необходимо для охлаждения двигателя. Итак, отказ вентилятора охлаждения двигателя, реле или цепи управления — плохая новость. Потому что это может привести к перегреву двигателя. Датчик охлаждающей жидкости двигателя или отдельный переключатель температуры двигателя используется для контроля температуры двигателя.Вентилятор охлаждения одного двигателяТаким образом, дополнительное охлаждение не требуется при первом запуске холодного двигателя. В результате вентилятор охлаждения двигателя не включается, пока двигатель не достигнет нормальной рабочей температуры.
![]()
Затем вентилятор будет включаться и выключаться по мере необходимости для поддержания надлежащей температуры охлаждающей жидкости.Таким образом, вентилятор работает в основном на холостом ходу или на малых оборотах, когда двигатель имеет нормальную температуру. Большинство вентиляторов должны включиться, когда температура охлаждающей жидкости достигает примерно 200–230 градусов.
Итак, давайте начнем с простых вопросов:- Ваш двигатель перегревается
- Работает ли вентилятор охлаждения двигателя?
Первый шаг — проверка на перегоревший предохранитель. Проверка предохранителя
Вентилятор охлаждения двигателя не будет работать, если у вас перегоревший предохранитель.Как правило, у большинства транспортных средств есть два типа предохранителей. Старые автомобили имеют стеклянные предохранители цилиндрической формы, с нержавеющей сталью на концах и стеклом посередине. В большинстве новых автомобилей используются предохранители другого типа, в которых используется пластиковый корпус; с плавкой вставкой, заключенной в корпус. Итак, самый простой способ проверить это визуально. Проверить наличие сплошного провода без разрывов. Другой хороший способ — использовать мультиметр.
Итак, если вы обнаружили перегоревший предохранитель, замените его. Это может быть все, что вам нужно, чтобы снова отправиться в путь.
Но, если предохранитель в порядке, переходите к следующему шагу.Вентиляторы охлаждения двигателя могут изнашиваться и изнашиваются. Вот почему вам нужно будет его протестировать.
Двойной вентилятор охлаждения двигателя Отсоедините разъем вентилятора, ближайший к нему.
Сделайте несколько соединительных кабелей. Затем подключите их напрямую, от аккумулятора к двигателю вентилятора, чтобы проверить, вращается ли он.
Следовательно, если он не раскручивается, его выдувают. Замени его, и ты снова в пути.
Но, если он работает, переходите к следующему шагу.Проблемы с вентилятором охлаждения двигателя
Итак, отказ вентилятора или выход из строя реле вентилятора или цепи управления — плохая новость. Потому что это может привести к перегреву двигателя. В приложениях с переменной скоростью вращения вентилятора; двигатель также может перегреться, если скорость вращения вентилятора не увеличится при необходимости дополнительного охлаждения. Вентилятор может работать, но работает только на низкой скорости. Что может быть недостаточно быстрым, чтобы предотвратить перегрев.
В целом электрическому охлаждающему вентилятору может помешать шесть вещей:
- Неисправность реле температуры, датчика охлаждающей жидкости или другого датчика
- Термостат двигателя застрял в ОТКРЫТОМ состоянии (двигатель никогда не нагревается настолько, чтобы включить вентилятор)
- Неисправное реле вентилятора
- Проблема с проводкой (перегоревший предохранитель, ослабленный или корродированный разъем, короткое замыкание, обрыв и т. Д.)
- Неисправный мотор вентилятора
- Неисправен модуль управления вентилятором
Следующее, что нужно проверить, — это переключатель или датчик охлаждающей жидкости
В большинстве систем; есть переключатель температуры охлаждающей жидкости, который включает и выключает вентиляторы.
Итак, найдите переключатель температуры охлаждающей жидкости и отсоедините его.
Но убедитесь, что у вас правильный. Потому что на некоторых автомобилях их целых три:
- Один для сигнальной лампы приборной панели
- Или потолочная консоль
- Один для (PCM)
Итак, при работающем двигателе и отключенном реле температуры охлаждающей жидкости вентилятор должен включиться. (PCM) теперь обнаружит неисправный переключатель, сохранит диагностический код неисправности (DTC) и включит вентилятор (ы).
Если нет, и у вас отечественный автомобиль; Реле температуры охлаждающей жидкости — это нормально разомкнутый тип, который остается разомкнутым до тех пор, пока охлаждающая жидкость не достигнет заданной температуры. Когда он достигнет этой температуры; выключатель замыкается и включает вентилятор (ы).
Чтобы проверить это, отсоедините однопроводной соединитель и с помощью перемычки заземлите его. В этот момент вентилятор должен включиться. Большинство японских автомобилей имеют нормально замкнутый переключатель. Эти переключатели размыкаются при достижении заданной температуры, включая вентилятор (ы).
Заключение
Итак, двигатели вентилятора охлаждения являются важным компонентом любого узла вентилятора охлаждения двигателя. И играют ключевую роль в поддержании безопасных температур в автомобиле на холостом ходу и на низких скоростях.
Наконец, если вы подозреваете, что у двигателей охлаждающих вентиляторов есть проблемы; проведите небольшое тестирование, чтобы увидеть, сможете ли вы исправить это самостоятельно.
Поделитесь новостями Danny’s Engineportal.com
FACET Srl | Термовыключатели и датчики температуры воды
Устройства этой серии предотвращают перегрев двигателя за счет включения вентиляторов охлаждения радиатора, измерения температуры охлаждающей жидкости и управления указателями уровня и сигнальными лампами на блоке управления двигателем.
Они могут иметь до четырех выводов и устанавливаться на радиаторе, трубках системы охлаждения или термостате, чтобы охлаждающая жидкость протекала через чувствительный элемент (биметаллический диск или термистор).
Составные части и принцип работы
Термовыключатели активируются вогнутым или выпуклым биметаллическим диском, который размыкает и замыкает контакты, расположенные внутри них, и делятся на две категории:
— tipo circuito N / A normalmente aperto
— tipo circuito N / C normalmente chiuso
Диск меняет форму при изменении температуры.
При достижении температуры теплообмена термочувствительный диск «щелкает», замыкая электрическую цепь.
Основные причины отказа
— Окисление контактов
— Закупорка биметаллического диска
— Неисправность термистора
— Потеря герметичности при попадании воды или влаги в выключатель
— Потеря эластичности прокладок разъема
Последствия отказа
Если диск заклинивает при разомкнутой электрической цепи, переключатель не может активировать электрический вентилятор, что вызывает перегрев жидкости с возможностью серьезного повреждения двигателя.
Если электрическая цепь остается замкнутой, вентилятор продолжает работать, вызывая потерю мощности.
Если датчик отправляет неверную информацию в блок управления двигателем, выдается сообщение об ошибке, что может привести к проблемам с регулировкой впрыска топлива.
Фацетный термовыключатель и типы датчиков температуры
Технология Facet идет в ногу с эволюцией управления температурой, предлагая широкий спектр решений: от простых дисковых переключателей для электромеханического управления вентиляторами до самых сложных датчиков температуры, оснащенных термисторами, которые отправляют информацию о температуре и сигналы тревоги в систему управления двигателем.

Из блока цилиндров сливать антифриз нет необходимости. Для откручивания сливной заглушки достаточно усилия руки, поэтому инструменты не понадобятся;


Использование одних и тех же двигателей вентиляторов в параллельной цепи приведет к работе на высокой скорости.
..