Простой самодельный усилитель для сабвуфера
Из той статьи вы узнаете о том, как сделать усилитель для автомобильного сабвуфера средней мощности.
Вся конструкция реализована на одной компактной печатной плате. По своей сути это законченный моноблок, который состоит из трех отдельных частей:
- Усилитель мощности низкой частоты.
- Фильтр низких частот.
- Преобразователь напряжения.
Усилитель мощности является одноканальным. В его основе лежит ультралегендарная микросхема TDA7294.
В представленном усилителе, как и во многих усилителях промышленного производства, отсутствуют различные защиты. Но на надежность усилителя это никак не влияет. Этот прибор способен проработать очень долго, если никто ничего не замкнет.
Чтобы добиться среза порядка 100 Гц (все частоты выше отсутствуют), в схему внедрен фильтр второго порядка.
В его основе лежит дешевая и популярная микросхема BA4558, которая представляет собой сдвоенный операционный усилитель.
Этот компонент широко применяется в аудиотехнике.
Фильтр запитывается однополярным напряжением порядка 15 В. Для гашения тока установлен резистор мощностью 2 Вт.
Также задействован стабилизатор напряжения, состоящий из 15-вольтового стабилитрона и сглаживающего электролитического конденсатора.
Микросхему можно установить на DIP-8, но следует помнить, что в условиях постоянной тряски и вибраций в автомобиле она может вылететь из посадочного места.
В схеме используется пассивный сумматор, который объединяет сигналы двух каналов перед входом в фильтр.
Преобразователь напряжения нужен обязательно, поскольку напряжение в бортовой сети автомобиля всего 12 В, а усилитель нуждается в двухполярном источнике повышенного напряжения, а точнее, двухполярные 30-35 В. Больше подавать не рекомендуется – это может плохо кончиться для микросхемы, хотя по документации верхний предел питающих напряжений до 40 В.
Мощность усилителя составляет 100 Вт. Для кого-то этого мало, а кому-то в самый раз.
Но одно можно сказать точно – такой усилитель способен раскачать такие головки, как 70ГДН. Как правило, именно эту головку используют автолюбители для постройки самодельного сабвуфера.
Подробнее о преобразователе напряжения.
Именно по причине его наличия многие радиолюбители боятся собирать автомобильные усилители высокой мощности.
Это обычный Push-Pull преобразователь, двухтактный повышающий. Задающий генератор построен на микросхеме TL494.
Дальше стоит небольшой драйвер на транзисторах прямой проводимости. Эта часть разряжает емкость затворов полевых транзисторов после закрытия последних.
Как известно, если к затвору полевого транзистора приложить некоторое напряжение, в данном случае это управляющий импульс, то последний откроется. И если убрать напряжение на затворе, транзистор все равно останется открытым.
Поэтому некоторые схемы дополняются отдельным драйвером, который может вовремя закрыть транзистор. Хотя многие специализированные ШИМ–контроллеры имеют довольно мощный встроенный выходной каскад для этих целей, TL494 не в их числе.
В драйвере модно использовать буквально любые pnp-транзисторы. Отлично подходят и наши КТ3107.
Полевые транзисторы, как всегда, n-канальные – в данном случае IRFZ44, но можно и другие. При подборе транзисторов необходимо обратить внимание на документацию. Расчетное напряжение ключа должно быть не менее 40 В, а сила тока не менее 30 А. Идеальным вариантом станут ключи на 60 В с током на 50-60 А.
Сердечник трансформатора фирмы Epcos (N87), с которого можно выкачивать около 200 Вт мощности. Расчет трансформатора производился по программе ExcellentIT.
Первичная обмотка имеет 2 по пять витков намотана жгутом из 5 проводов по 0,7 мм. Вторичная обмотка 11 витков, 6 жил по 0,33 мм. Естественно, для каждого сердечника будут разные данные намотки, поэтому расчет необходимо производить самостоятельно.
Холостой ход инвертора получился не более 50 мА, а с подключенным фильтром и усилителем около 250 мА с учетом того, что на вход усилителя сигнал не подавался. Холостой ход минимален.
Генератор был настроен на частоту около 168 кГц, поскольку сердечник очень хороший, и никаких проблем не возникло. Но в случае использования советских сердечников марки 2000НМ и т. п. не рекомендуется поднимать частоту выше 60 кГц.
Выходные диоды из серии UF5408. Это ультрабыстрые диоды на 3 А. При максимальной мощности греются, но не перегреваются.
Дроссели на входе и на выходе извлечены из БП компьютера, но можно и заменить перемычкой – это не критично.
К сожалению, сглаживающие конденсаторы для выходной части необходимой емкости найти не удалось. Поэтому емкости в плечах отличаются на пару сотен микрофарад.
Моноблочный усилитель такого типа можно встроить в любой пассивный сабвуфер. Только следует помнить о теплоотводе.
Усилитель работает в классе A-B, и радиатор нужен довольно большой с учетом мощности. Обязательно изолировать корпуса полевых транзисторов и микросхемы усилителя от радиатора, используя теплопроводящие прокладки и изолирующие шайбы.
Прикрепленные файлы: СКАЧАТЬ
АВТОР: АКА КАСЬЯН.
САМОДЕЛЬНЫЙ САБВУФЕР
Покупка хорошего усилителя и самого сабвуфера для авто может потянуть на несколько сотен долларов. С другой стороны, если вы имеете хотя бы начальные познания в электронике, можно сделать всё это своими руками. И самый простой вариант автомобильного усилителя для сабвуфера — многократно проверенная схема на УМЗЧ TDA1562.Напряжение питания – 8..18в;
Пиковое значение выходного тока – 10А;
Ток в режиме покоя – 0,15А;
Сопротивление нагрузки – 4 Ом;
Выходная мощность, при коэффициенте гармоник
-0,03% — 1 Вт
-0,06% — 20 Вт
-0,5% — 55 Вт
-10% — 70 Вт
Коэффициент усиления по напряжению – 26 дБ
Диапазон воспроизводимых частот – 16…20000 Гц
Входное сопротивление – 10 кОм
Цена TDA1562 — примерно 6уе.
Эта микросхема представляет собой УНЧ с вольтдобавкой, суть которой сводится к тому, что при воспроизведении звуковых сигналов, высокая выходная мощность требуется на короткий промежуток времени, а остальное время выходная мощность остается небольшой.
Поэтому пока выходная мощность не превышает 18Вт, устройство функционирует как обычный УНЧ с питанием от источника 12В. При превышении выходной мощности 18Вт внутреннее напряжение питания кратковременно повышается при помощи преобразователя в состав которого входят конденсаторы вольтодобавки. Подобное решение позволяет получить на нагрузке большую пиковую мощность при стандартном питании бортовой сети авто — 12В.
Это относится и к проводам идущим к динамику сабвуфера, ведь даже небольшое увеличение сопротивления линии приведёт к потерям мощности.
Испытания готового сабвуфера показали, что звук не хуже фирменных сабов среднего ценового диапазона, и вполне возможно собрать своими руками хорошую бас — систему в авто всего за 35уе и два вечера. Материал прислал — in_sane Форум по сабвуферам
Форум по обсуждению материала САМОДЕЛЬНЫЙ САБВУФЕР
Усилители для сабвуфера от Мастер Кит
Звуковоспроизводящие системы являются неотъемлемой частью современной жизни. Их сложность и стоимость изменяются в широчайших пределах – от простейших монофонических усилителей на паре транзисторов до многополосных профессиональных систем воспроизведения для кинотеатров IMAX и концертных площадок.
Поэтому задача оптимизации сложности и стоимости систем воспроизведения звука была всегда достаточно актуальна, в особенности для индивидуального бытового применения.
Как известно, человек с помощью двух своих органов слуха, подключенных к «центральному процессору» – мозгу, может различать направление прихода звуковых колебаний именно из-за того, что человеческие уши разнесены в пространстве на 15-20 сантиметров.
Этого оказывается достаточно, чтобы определить направление на источник звука из-за разности фаз приходящих звуковых волн.
Но не все звуки воспринимаются человеческим слухом одинаково. Каждый из нас наверняка замечал, что если положение источника достаточного высокого звука определяется без труда, то положение источника низкого звука, даже при его высокой громкости определить затруднительно. И это связано с размером базы «датчиков измерительной системы», образуемой человеческими ушами. Если длина волны звуковых колебаний существенно больше измерительной базы, то мозг не может «просчитать» разность фаз между звуковыми волнами, воспринимаемыми правым и левым ухом.
Этим эффектом ловко воспользовались инженеры, проектирующие звуковоспроизводящие устройства. При построении многополосной многоканальной звуковой системы (стерео, квадро и т.д.) можно неплохо сэкономить, используя одну звуковую колонку для воспроизведения низких частот всех каналов (примерно от 20 до 160 Гц). Ведь человек все равно не различит направления на источник низкой частоты.
Такая колонка имеет сейчас вполне устоявшееся название сабвуфер (англ. subwoofer). Ну, а звуковая панорама более высоких частот будет воспроизводиться несколькими колонками обычным способом. Сабвуфер, как правило, имеющий приличные размеры, можно, кстати, расположить где-нибудь под столом, тумбой, или в багажнике автомобиля, где он не будет занимать дефицитное место.
Рис.1
Сабвуферы бывают пассивными, которые подключаются к общему усилителю звуковой частоты, или активными, имеющими свой индивидуальный усилитель, часто встроенный в низкочастотную колонку.
Любители самостоятельного конструирования звуковых систем используют фильтры низких частот (ФНЧ) и специализированные усилители для построения сабвуферного канала.
Компания Мастер Кит традиционно предлагает широкий ассортимент DIY-модулей для звукоусилительной и звуковоспроизводящей техники. Некоторые устройства специально предназначены для использования при изготовлении низкочастотного канала звуковоспроизведения, другие могут быть с успехом применены в этом канале, хотя могут решать более широкие задачи.
В настоящем обзоре мы рассмотрим и те, и другие.
Все рассматриваемые устройства выполнены в бескорпусном исполнении и предполагают размещение либо в самостоятельно изготавливаемом корпусе, либо в корпусе, куда модуль встраивается.
В конце обзора вы найдете таблицу, которая поможет быстро сориентироваться в характеристиках модулей и сделать правильный выбор.
Напомним, что многие устройства Мастер Кит продаются наборами, в которых подобраны подходящие друг другу или дополняющие друг друга модули. Цена набора меньше, чем сумма цен его составляющих, поэтому, покупая набор, вы можете хорошо сэкономить!
1. BM2042 — монофонический усилитель низкой частоты, в основе которого – микросхема TDA
Рис.2
Усилитель при мощности в 140Вт имеет минимальные габариты, определяемые, в основном, двум электролитическими конденсаторами емкостью 1000 мкФ каждый, индуктивностью и самой микросхемой. Эта интегральная микросхема представляет собой УНЧ класса АВ. Благодаря широкому диапазону питающих напряжений и возможности отдавать ток до 10 А в нагрузку, микросхема обеспечивает одинаковую максимальную выходную мощность на нагрузках от 4 Ом до 8 Ом.
Одной из основных особенностей этой микросхемы является применение полевых транзисторов в предварительных и выходных каскадах усиления и возможность параллельного включения нескольких ИМС для работы с низкоомной нагрузкой (менее 4 Ом). Управление режимом работы ИМС осуществляется при помощи переключателя, расположенного на плате. Совместно с фильтром BM2115, пропускающим только низкие частоты, усилитель можно рекомендовать для построения низкочастотного сабвуферного канала. Микросхему усилителя необходимо установить на теплоотвод (в комплект набора не входит) площадью не менее 600 см2. В качестве радиатора можно использовать металлический корпус или шасси устройства, в которое производится установка УНЧ. При монтаже рекомендуется использовать теплопроводную пасту, для повышения надежности работы ИМС.
2. Модуль MP3116btl — одноканальный усилитель низкой частоты класса D, построенный на популярной микросхеме TPA
Рис.3
MP3116btl отлично подойдет как для сборки нового усилителя своими руками, так и для модернизации старого усилителя до современного уровня.
Универсальное питание позволяет использовать MP3116btl в качестве готового усилителя для сабвуфера в машину или дома. Например, можно использовать в качестве усилителя сабвуфера домашнего кинотеатра.
Микросхема TPA3116 включена в так называемом BTL режиме. За счет этого достигается 150Вт выходной мощности на канал с малыми интермодуляционными помехами и низким коэффициентом нелинейных искажений. Благодаря высокому КПД микросхемы (более 90%), для ее работы не требуются массивные радиаторы и системы активного охлаждения. На плате установлен регулятор громкости, что делает усилитель более удобным в применении. По умолчанию на входе усилителя установлен фильтр для среза высоких частот, что позволяет сразу использовать усилитель для построения сабвуфера (для отключения фильтра необходимо лишь удалить один конденсатор). Частота среза 3кГц. Этого достаточно для динамиков с фильтрами. Если динамики без фильтров, то перед усилителем необходимо использовать дополнительные фильтры низких частот BM2115 или NM0103, или звуковой процессор BM2114dsp.
Более подробно об усилителях на основе TPA3116 можно прочесть в статье Маленький — не обязательно плохой! Усилитель НЧ D-класс 2х50Вт с регулировкой тембра.
3. BM2033 – это готовый к применению модуль моно усилителя на основе микросхемы TPA7294 мощностью 100 Вт.
Рис.4
Микросхема TPA7294 представляет собой усилитель низкой частоты класса АВ.
Она предназначена для использования в качестве AB усилителя звука класса Hi-Fi. Благодаря широкому диапазону питающих напряжений и высокому выходному току, TDA7294 способна обеспечивать высокую выходную мощность при сопротивлении динамиков 4 Ом и 8 Ом.
TDA7294 имеет низкий уровень шума, низкий уровень искажений, хорошее подавление пульсаций. Микросхема имеет встроенную защиту от короткого замыкания и схему отключения при перегреве. Встроенная функция подавления (Mute) упрощает дистанционное управление усилителем, предотвращая появления шумов.
Этот интегральный усилитель прост в использовании и для его полноценной работы требуется не так много внешних компонентов.
Можно использовать в качестве отдельного усилителя на каждый канал или в качестве усилителя для сабвуфера совместно с фнч. Применения радиатора с использованием теплопроводной пасты является обязательным.
4. Активный фильтр для сабвуфера BM2115 избавит от установки громоздкого пассивного фильтра низкой частоты на выходе усилителя мощности при проектировании низкочастотного усилительного каскада.
Рис.5
Этот неинвертирующий фильтр второго порядка выполнен на сдвоенном операционном усилителе LM358. Частота среза фильтра – 100 Гц. Установленный на плате светодиод индицирует наличие напряжения питания, подстроечным резистором можно регулировать уровень входного сигнала. Фильтр устанавливается между линейным выходом источника сигнала и входом усилителя мощности сабвуфера. Геометрия устройства позволяет монтировать его в разрыв сигнального провода. Для подключения питающего напряжения и сигнальных проводов предусмотрены парные клеммные винтовые зажимы.
5. Набор для самостоятельной сборки фильтра низкой частоты NM0103 позволит не только улучшить навыки самостоятельной пайки начинающему электронщику, но и получить вполне функциональное устройство, необходимое для создания сабвуферного канала звукоусиления.
Рис.6
Частота среза фильтра может быть установлена 60 Гц или 80 Гц с помощью применения различных конденсаторов, входящих в состав набора.
Конструктор предназначен для детей старшего школьного возраста, а так же для радиолюбителей любой квалификации. Работа с набором не требует специальной подготовки и позволяет получить навыки конструирования и сборки простых радиотехнических устройств.
Фильтр низких частот может применяться для построения сабфуверов, в составе домашних кинотеатров любой мощности, а так же для автомобильных и портативных сабвуферов.
6. Набор для самостоятельной пайки NM0106 позволяет собрать оконечный усилитель низкой частоты, работающий в двух режимах: двухканальный стерео режим, и режим моста. В режиме моста усилитель как нельзя более подходит для сабвуфера мощностью до 150 Вт.
Рис.7
Усилитель мощности предназначен для передачи в нагрузку максимальной мощности полезного сигнала при минимально возможном уровней нелинейных и частотных искажений.
Он построен на микросхеме TDA7294, которая за годы эксплуатации с момента её выпуска в 1996 году зарекомендовала себя надежным и качественным устройством. Усилитель содержит в себе два одинаковых канала и может использоваться как стереоусилитель с номинальной выходной мощностью 70Вт на канал, либо как мостовой усилитель.
7. Модуль NM0605 несколько выбивается из тематики данного обзора, но имеет к нему непосредственное отношение, поскольку представляет собой автомобильный преобразователь, на выходе которого получается двухполярное напряжение для питания автомобильных усилителей низкой частоты.
Рис.8
Этот набор для самостоятельной пайки представляет собой мощный DC-DC преобразователь, построенный по схеме «PUSH-PULL». Преобразователь позволяет работать с нагрузкой общей мощностью до 200Вт. Он построен на микросхеме ШИМ-контроллера SG3525, которая преобразовывает постоянное входное напряжение в переменное напряжение высокой частоты. В качестве источника питания модуля может выступать напряжение, подаваемое с автомобильного генератора или аккумулятора.
Таким образом , можно обеспечить автономное питание звукоусилительной техники там, где нет стационарных источников электроэнергии.
Модуль NM0605 входит в состав нескольких комплектов, предлагаемых на специальных условиях компанией Мастер Кит:
8. Набор для пайки NM2012M предназначен для сборки монофонического усилителя низкой частоты, который обеспечивает до 200 Вт мощности в нагрузке.
Рис.9
Устройство базируется на схемном решении «ROD ELLIOTT P3A AMPLIFIER». В схеме используется автосмещение напряжения на базах транзисторов, благодаря чему не требуется выставлять их токи покоя. Усилитель питается двухполярным напряжением от 12 до 50 вольт и может работать на нагрузку от 2 до 16 ом. Он обладает малым коэффициентом нелинейных искажений, коэффициентом усиления 34 дБ, и расширенным частотным диапазоном от 15 до 25000 Гц.
10. Модуль цифровой обработки сигналов BM2114dsp также может быть использован в том числе и для построения низкочастотного канала усиления.
Но возможности этого устройства настолько широки, что низкочастотный канал будет являться только небольшой частью системы, которую можно спроектировать на основе модуля.
Рис.10
Устройство представляет собой встраиваемый модуль с установленным Digital Signal Processor (DSP) ADAU1701. Такой процессор осуществляет цифровую обработку звуковых сигналов, поступающих на его вход, и направляет обработанные сигналы на несколько выходов в соответствии с заложенной программой.
Для подключения доступно 2 RCA входа и 4 RCA выхода. Для настройки процессор подключается через USB-порт к компьютеру. Программирование производится в визуальной среде Analog Devices SigmaDSP, бесплатно распространяемой разработчиком процессора. При программировании, заключающимся в перетаскивании и соединении элементов звукового тракта на экране компьютера, доступны фильтры, эквалайзеры, задержки, компрессоры, лимиттеры, индикаторы и детекторы уровня, детекторы клиппинга, регуляторы уровня, микшеры и многое другое.
Логические блоки можно соединять в любом порядке, наращивать, комбинировать. Например, можно использовать внешний регулятор для усиления баса и настроить компрессор для защиты сабвуфера.
Цифровой модуль предназначен для встраивания в усилители, активные колонки, автомобильные или домашние аудиосистемы.
Модуль позволяет также заменить собой кроссоверы, корректировать АЧХ системы эквалайзерами, устройствами Room Correction, вводить задержки в разные каналы для компенсации расстояния между динамиками, защищать динамики от перегрузки введением лимитеров.
Более подробно об использовании модуля BM2114dsp можно ознакомиться в серии статей на нашем сайте:
BM2114dsp — Цифровой процессор звука, обзор. Часть 1
BM2114dsp — Цифровой процессор звука. Часть 2: разрабатываем реальный звуковой тракт
BM2114dsp — цифровой процессор звука. Часть 3: внешние элементы управления, генерация и обработка звуковых сигналов
Модули Мастер Кит для сабвуфера
Артикул | Название | Диапазон частот, Гц | Питание | Число каналов усиления | Коэффициент усиления, дБ | Максимальная мощность на канал, Вт | Сопротивление нагрузки, Ом | Особенности |
BM2042 | Усилитель НЧ 140 Вт, моно (TDA7293) | 20…20000 | Постоянное двухполярное напряжение 12…50 В | 1 | 30 | 140 | Не менее 8 | — микросхема TDA7293; — малые габариты; — минимальное число элементов обвязки; — широкий диапазон питающего напряжения и сопротивления нагрузки |
MP3116btl | Усилитель НЧ D-класса 1х150Вт для сабвуфера (TPA3116) | 20…20000 | Постоянное однополярное напряжение 5…24 В | 1 | 26 | 150 | 4…16 | — усилитель класса D; — микросхема TPA3116; — защита от короткого замыкания и превышения температуры; — высокий КПД; — регулятор громкости на плате |
BM2033 | Усилитель НЧ 100 Вт, моно (TDA7294, готовый блок) | 20…20000 | Постоянное двухполярное напряжение 10…32 В | 1 | 30 | 100 | 4…8 | — микросхема TDA7294; — широкий диапазон питающего напряжения; — малые габариты |
BM2115 | Активный фильтр НЧ для сабвуфера | Частота среза 100 Гц | Постоянное однополярное напряжение 7…5 В | 1 | 6 | — | — | — операционный усилитель LM358; — неинвертирующий фильтр второго порядка; — малый уровень собственных шумов; — малые размеры |
NM0103 | Набор для сборки фильтра низких частот для сабвуфера | Частота среза 60 или 80 Гц | Постоянное однополярное напряжение 12 В | 1 | 10 | — | — | — микросхема PT2351; — набор для самостоятельной пайки; — фильтр третьего порядка; — собственный стабилизатор |
NM0106 | Набор для пайки оконечного усилителя НЧ 70Вт/150Вт (2xTDA7294) | 20…20000 | Постоянное двухполярное напряжение 27 В | 1 (2) | — | 70 (150) | 4…8 | — микросхема 2xTDA7294; — набор для пайки; — коэффициент нелинейных искажений 0,5%- |
NM0605 | Набор для сборки автомобильного преобразователя 12 — +/-35В, 3А | — | 12…14 В | — | — | — | — | — двухполярное выходное напряжение для питания автомобильного усилителя; — максимальный ток нагрузки 3 А; — максимальный потребляемый ток 27 А |
NM2012M | Набор радиолюбителя для сборки Hi-Fi усилителя НЧ, 200 Вт (моно) | 15…25000 | Постоянное двухполярное напряжение 12…50 В | 1 | 34 | 200 | 2…16 | — набор для пайки; — большой диапазон сопротивлений нагрузки; — коэффициент нелинейных искажений THD 0,009% |
BM2114dsp | DSP процессор для цифровой обработки звука на базе ADAU1701 | 20…20000 | Постоянное напряжение 5 В, USB-порт | 2 входа 4 выхода |
| Стандартные линейные входы и выходы |
| — цифровой процессор обработки звуковых сигналов с использованием sigma-delta модуляции; — может использоваться в помещении и в автомобиле для точной настройки аудиосистем в используемом пространстве; — компьютерная настройка с использованием специализированного бесплатного ПО |
Усилители мощности – Схема-авто – поделки для авто своими руками
Аксессуары для представительского транспортаУсилители мощности8
Сегодня аксессуары и тюнинг для иномарок в современном автомобильном магазине ПЭК: Молл найти не проблема. Более того, потребитель, который отправляется
Мощный, высококачественный усилитель для авто.Усилители мощности38.1k.
Этот проект был заказан у меня некоторое время назад. Проект из себя представляет стереофонический УМЗЧ высокой мощности и качества. Честно говоря, изначально
Автомобильный усилитель мощности на TDA1562Усилители мощности35.5k.
Этот усилитель собран на микросхеме TDA1562(Philips 1998г.),и из себя представляет умощненная версия усилителя на TDA1560 с мощностью 40 Вт.
Преобразователь из UPS.Усилители мощности25.2k.
В последнее время очень часто ко мне люди обращаются с просьбой предоставить инструкцию с переделкой ИБП (юпс) в автомобильный преобразователь напряжения
Мощный сабвуферный усилитель.
Усилители мощности40.7k.
Хотите купить автомобильный усилитель мощности для саба? Спешить не нужно, если руки растут из правильного места и шарите в электронике, то можно своими
Усилитель мощности на микросхеме ТDА2003Усилители мощности16.6k.
Представляю схему усилителя на микросхеме тда2003. Усилитель работает в классе АВ. Это монофонический унч с выходной мощностью до 7 ватт на нагрузку 4
Усилитель на микросхеме TDA2004 в автоУсилители мощности44.1k.
Недавно нашел у себя в чердаке ящик домашнего усилителя, с низкочастотным динамиком, и решил в нем собрать усилитель для своего автомобиля.
Усилитель для сабвуфераАвтозвук34k.
TDA7294 – одни из самых популярных микросхем усилителя низкой частоты.
Микросхема широко применяется радиолюбителями для построения в основном сабвуферов.
16.5k.
Усилитель на микросхеме TDA2005 – это стереофонический УНЧ с выходной мощностью 10-12 Ватт на канал, есть также вариант моно, в этом случае выходная
Самодельный усилитель для автомобиля, схема.Усилители мощности22.5k.
Очередная конструкция самодельного усилителя для автомобиля. На сей раз речь пойдет про микросхемный усилитель, который уже несколько лет применяется в
Сверхмаленький преобразователь напряженияИнверторы41k.
Этот преобразователь был изготовлен для запитки таких автомобильных усилителей, как тфа 7194/93 из бортовой сети автомобиля 12 Вольт. Компактность инвертора
Мощный усилитель для автоУсилители мощности18.2k.
Приветствую дорогие радиолюбители! Думаю у каждого из нас в числе первых конструкций был какой-нибудь 2, 5, 10 ваттный звуковой усилитель.
Делаем усилитель на ТДА2005 в автомобильУсилители мощности4.1k.
Недавно один из знакомых попросил собрать небольшой усилитель, если точнее – компьютерные колонки. Причина – не устраивала громкость и качество
Небольшой автомобильный преобразователь для TDA7293Инверторы17.4k.
Преобразователь реализован с применением нестандартной для этих целей микросхемы IR2153, которая чаще всего применяется в импульсных сетевых блоках питания.
Чистый класс усилителя А в машинеУсилители мощности11.7k.
Усилители класса А сегодня редко применяются, это уже давно забытое прошлое, но зря. Как известно, в классе А усилительный элемент –
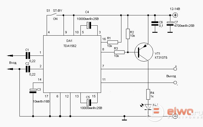
Усилитель для сабвуфера в авто, полная версия
В свои законные выходные я занимался просмотром фотографий и схем, ранее лично сделанных автомобильных звукоусилителей и усилителей для сабвуферов.
В итоге обратил свой взор на следующий момент, что все они располагают весьма значительными габаритами, но это не новость, если усилитель функционирует в АВ классе, то необходимы теплоотводы значительных размеров, которые способствуют увеличению конструктивов изделия, плюс ко всему платы маленькими тоже не назвать, так как авто усилитель представляет собой не только преобразователь или фильтр частот.
Задался вопросом как сделать так, что необходимо сконструировать усилитель для обычного авто сабвуфера максимально компактных размеров и тут же сел за свой компьютер и выдал в качестве чертежа плату, к слову она имеет весьма компактные размеры при неплохо проработанной конструкции. Отсутствует лишнее пространство, повсюду расположены необходимые компоненты.
Теперь подробнее о конструктиве.
Конечный вид моноблока для сабвуфера помещенного в авто и снабженного низкочастотным фильтром обеспечивающим 100Гц звука. Выполнен на сдвоенном усилителе маркировки BA4558, любители исключительно качественного звука будут и должны критиковать за такой принцип изготовления устройства, мол, микросхема весьма не совершенна, но данный тип микросхемы мной внедрен и в другие проекты и уверяю вас все в порядке.
Низкочастотный фильтрФильтр располагает на точке входа сумматор, для сложения сигнала поступающих одновременно с 2-х каналов, после этого сигнал обрабатывают ОУ, удаляют превышающие 100 Гц частоты.
Полный усилитель
Устройство выполнено на стандартной для этого типа микросхеме TDA7294, способствующей обеспечению мощности на выходе примерно 100 ватт (при номинале равном 70 ватт), тут обращаю ваше внимание на следующий аспект, что прописанная мощность вполне реальна и сопоставима с синусоидальной мощностью. Исходя из этого усилитель на полную способен раскачать такие головки с индексом 75ГДН. Так, как именно они широко распространены в самодельных авто звуковых системах (сабвуферах).
Преобразователь напряжения.
Я в прежних статьях не единожды пояснял почему преобразователь необходим, значительные усиливающие звук устройства не могут обойтись без двухполярного источника подачи тока, напряжение которого превышает в разы напряжение сети авто заявленной производителем.
По сути, преобразователь увеличивает напряжение до необходимого предела.
В моем варианте я применил типичную для таких устройств схему преобразователя типа пуш-пул. Это DC-DC работающий по двухтактному принципу преобразования, имеется развязка трансформатора, как и в прочем во всех авто усилителях.
Микросхема генерирующая ток с индексом TL494 выдает примерно 150кГц, это много, даже с учетом стандартных принципов настроек генераторов на частоту ниже заявленной в 3 раза. Плюс ко всему я взял сердечник марки epcos N87, производитель которого настоятельно не рекомендует превышать отметку в 60кГц.
Транзисторы IRFZ44, располагают при холостом режиме функционирования не более 50мА, с подсоединенным усилителем (без сигнала) 250мА — это вполне нормальные показатели, демонстрированные измерительными приборами. Намотки трансформатора зависят, прежде всего, от выбранного вами сердечника, в нашем случае кольцо имеет размерные характеристики 28х14х10, первоначальная обмотка 2х5 витков из 5 0,7мм проводов, вторичная — 11 витков, 6-ти жильный жгут по 0,35мм каждый провод.
Напряжение порядка 25-27 вольт, при нагрузке равной порядка 50 ватт просадки практически никакой, при 100-120 вольт наблюдается просадка по минимума.
Не смотря на банальность схематических изысканий, данный принцип построения воплощается в той или иной мере любой авто усилитель.
Микросхемы смонтированы на панели DIP8 и DIP16 это способствует мгновенной смене, учитывая, что усилитель будет вмонтирован в авто, а это означает постоянные вибрации, то советуем предварительно их запаять без использования выше представленных панелей.
В качестве выпрямителей в схему внедрены диоды UF5408 имеющие силу тока равную 3 Ампера, но работают надежно. Дросселя в устройстве из вторичных цепей блока питания ПК.
Архив к статье: скачать…
Автор; Ака Касьян
Усилитель для сабвуфера в машину
Видео:
Все слушают музыку в автомобиле, но далеко не у всех есть возможность слушать ее в хорошем качестве, с хорошими басами и на хорошей громкости.
Добиться этого вы можете, если купите в свою машину усилитель. Также вы можете попробовать сделать усилитель для сабвуфера в машину своими руками, но для этого вам потребуются определенные детали. Также вам понадобятся некоторые знания в области физики и электроники.
С чего начать?
Схема
Для начала вам потребуется усилитель высокой мощности и преобразователь напряжения. Сделать их вы можете сами, но это долгая история и тема для отдельной статьи. Также вы можете просто купить эти элементы в специализированном магазине.
После покупки этих деталей вы можете взяться за изготовление усилителя для сабвуфера. Детали нужно соединить вместе и продумать защиту от помех и перегрузок.
к содержанию ↑Чтобы добиться увеличения стереосигнала, нужно установить модуль обработки и фильтрации звукового сигнала. О нем и поговорим.
Как сделать модуль обработки звука?
Сумматор
Для усилителя сабвуфера автомагнитолы вам потребуется пара каналов, а наш усилитель одноканальный.
Исправить это можно, соединив два канала магнитолы при помощи сумматора. Схему блока, который будет обрабатывать звуковой канал, вы можете найти на специализированных форумах и сайтах.
После подключения сумматора звуковой сигнал сможет фильтроваться, поэтому исчезнут частоты, выходящие за пределы диапазона от 16 до 300 Гц. После сумматора сигнал отправляется в фильтр, убирающий частоты от 35 до 150 Гц.
к содержанию ↑Чтобы добиться лучшего соответствия сабвуфера всей акустике и регулятору громкости на выходе должен быть плавный регулятор фазы.
Важные тонкости
- При сборке модуля обработки звуковых сигналов лучше использовать схему платы этого модуля.
- Для питания модуля обработки необходим 2-полярный стабилизатор тока с напряжением +/- 15 вольт.
Создание блока стабилизации и коммуникации силовой цепи
Блок стабилизации
На холостом ходу машины усилителю требуется ток 1-1,5 ампера, вырабатываемый аккумулятором.
Чтобы избежать разрядки батареи в машине устанавливают реле, под которое предусматривают отдельную клемму REM с напряжением в 12 вольт в катушке и током более 20 ампер.
REM подключают к отдельному выходу автомагнитолы с напряжением +12 вольт. Так сабвуфер будет включаться вместе с магнитолой.
Также надо установить пару светодиодов для контроля над включением/отключением, а для получения 2-полярного питания блока нужны следующие элементы:
- стабилизаторы;
- транзисторы;
- интегральные стабилизаторы.
Сборка устройства
Самодельный усилитель
Если вы плохо знакомы с радиоэлектроникой, описанная схема работ по созданию усилителя для сабвуфера самостоятельно вам должна подойти. Профессионалам советуем использовать более компактную сборку усилителя на основе одной платы.
в машину, установка в авто, звука, мощный, для колонок
Если сделать усилитель для сабвуфера своими руками, то можно выбирать и контролировать параметры звучания в соответствии с собственными предпочтениями.
При правильной сборке он будет работать надежно и качественно.
Предназначение
Автомобильный усилитель предназначен для повышения мощности звука аудиосистемы в машине, а также нормального функционирования сабвуфера. Это устройство будет полезным, если штатные динамики создают недостаточно громкий звук.
Нередко автомагнитолы не имеют специального усилителя, предназначенного для работы с сабвуфером. Если подключить низкочастотный динамик напрямую, то качество аудио оставит желать лучшего.
Основные характеристики
Громкость звучания напрямую зависит от выходной мощности устройства. Чем больше этот показатель, тем более громкий и неискаженный звук могут воспроизводить динамики.
Выходная мощность для сабвуфера должна быть больше, чем для широкополосных колонок. Еще одна важная характеристика — выходное сопротивление. Чем оно меньше, тем выше выходная мощность и ток потребления устройства.
Как сделать самому
Усилитель звука в автомобиле можно сделать своими руками, используя готовые наборы.
Это упростит проверку и наладку, сократит вероятность ошибок, способных привести к неправильной работе. Еще одно достоинство заключается в том, что не потребуются радиотехнические навыки.
Набор для самостоятельной сборки усилителя состоит из блоков ограничителя, предусилителя, усилителя мощности, кроссовера, стабилизатора и устройства управления. Другой вариант — сборка устройства из дискретных деталей по схеме.
Корпус
Он должен обеспечивать надлежащее охлаждение компонентов усилителя, которые могут нагреваться во время работы. Для этого следует предусмотреть щели или отверстия, которые должны располагаться как можно ближе к выходной микросхеме. Для улучшения охлаждения мощного усилителя устанавливается вентилятор, рассчитанный на 12 В. Он обеспечит дополнительную защиту от перегрева.
Корпус можно изготовить из фанеры или металла, например, листового алюминия или жести. В этом случае необходимо обеспечить изоляцию компонентов и платы устройства. Для улучшения экранирования можно соединить отрицательный полюс платы с корпусом.
На нем нужно предусмотреть посадочные места под клеммы, которые прикрепляются с обратной стороны. Чтобы не ошибиться при подключении, следует нанести на корпус пояснительные надписи.
Усилитель для колонок
Вначале рекомендуется сделать фильтр питания с предохранителем. Его номинал составляет не менее 20 А. В состав самого фильтра входит дроссель, который можно взять с неисправной магнитолы, и конденсаторы. Они объединяются в батарею для повышения эффективности работы.
Емкость фильтра должна быть не менее 6000 мкФ. Чем она больше, тем лучше будет работать усилитель на большой громкости. Для автоматического включения устройства следует установить механическое или электронное реле управления. Обмотка подключается к массе и голубому с белой полосой проводу магнитолы. Контакты включаются в разрыв плюсового провода перед конденсатором фильтра.
Если собирается автоусилитель звука своими руками из готового набора, то следует соединить блоки в соответствии с инструкцией.
Усилитель и предусилитель подключаются друг к другу прилагаемыми кабелями. К этим блокам подсоединяется стабилизатор питания или преобразователь напряжения, если для нормальной работы микросхемы необходимо более 14 В.
После этого собранная конструкция устанавливается в корпус и закрепляется элементами, входящими в комплект поставки набора.
Если усилитель собирается на плате из отдельных деталей, то потребуется припаять их к нужным точкам. При подключении этого устройства напрямую к выходам динамиков магнитолы необходимо предусмотреть регулируемый делитель. Он не потребуется, если подключение осуществляется к линейному выходу низкого уровня. В разрыв выводов колонок включаются проволочные резисторы, необходимые для защиты и согласования. Их сопротивление — 1-2 Ом.
Усилитель для сабвуфера
Он отличается большей мощностью, необходимой для раскачки саба, а также наличием фильтра низких частот. Микросхема усилителя устанавливается на теплоотвод повышенной площади для более эффективного охлаждения.
Мощность звучания сабвуфера можно увеличить, если выполнить подключение по мостовой схеме. Если требуется усилок в авто и для колонок, и для сабвуфера, то для каждого канала собирается свой блок. Вся конструкция помещается в 1 корпус.
Как установить и подключить
Перед установкой следует тщательно проверить качество сборки и соответствие схеме в условиях гаража или дома. Если усилитель собирался из дискретных деталей, то проверяется чистота печатной платы, отсутствие капель припоя между выводами компонентов. После этого следует подать питание на устройство от аккумулятора на 12 В для автомобиля или шуруповерта через предохранитель на 5 А. Это необходимо для того, чтобы снизить риск пожара в случае критических ошибок в монтаже.
Если после подключения питания в колонках и сабвуфере раздался щелчок, а затем слабый шум или фон, а предохранитель не перегорел, то усилитель собран правильно. Если коснуться звукового входа отверткой, то раздастся фон переменного тока.
Если перегорает предохранитель, раздаются громкие щелчки или проскакивают искры между проводами питания и клеммами аккумулятора, то в 1 или нескольких деталях есть короткое замыкание.
Если же отсутствует звук, щелчки или фон в динамиках, то подозревается обрыв.
Следующий этап — это проверка с магнитолой. Она подключается к аудиовходу усилителя, а питание подается от того же аккумулятора путем ответвления проводов. Вначале следует подать питание только на магнитолу, выставить наименьший уровень громкости, чтобы избежать перегрузки и затем включить усилитель. Звук должен быть качественным и неискаженным. В противном случае нужно проверить монтаж на наличие ошибок.
Колонки и сабвуфер подключаются к выходным клеммам устройства, питание и звук с магнитолы — к входным.
Установка усилителя в машину своими руками осуществляется после полной проверки. Устройство ставится там, где обеспечивается надлежащий доступ и охлаждение.
Автомобильные стереосистемы больше не являются хобби для рукоделия
Несколько недель назад мой друг отметил меня в сообщении на Facebook в одной из местных групп бас-гитаристов и попросил предоставить информацию об усилителе, который я помогал разрабатывать на моей предыдущей работе. . Обсуждение было веселым, и несколько энтузиастов и профессионалов поддержали, оценив производительность продукта. По глупости я решил посмотреть и ответить на другой пост в группе. Именно здесь я понял, насколько неопытными любителями и мастерами своего дела можно модернизировать автомобильные стереосистемы в современных автомобилях.
Проблема
В ветке один из участников группы спросил, как подключить купленный им усилитель к его Chevrolet Malibu 2019 года выпуска. Он утверждал, что все подключил, но на задней панели заводского радио не было выходов RCA для подачи сигнала на усилитель.
В ответах говорилось, что ему понадобится преобразователь линейного уровня (также известный как преобразователь высокого-низкого уровня или преобразователь линейного выхода). Хотя этот совет теоретически обоснован, никто не спросил, какой у него усилитель. Многие новые усилители имеют встроенные входы высокого уровня.Вставьте сюда смайлик для лица, пожалуйста. Усилители
Через день или два, купив предположительно подходящий преобразователь, он объяснил, что не знает, какие провода ему нужно использовать для его подключения в машине. Один из участников предположил, что ему понадобится адаптер жгута проводов для подключения преобразователя линейного уровня. Нет, адаптеры жгута проводов чаще всего используются при замене заводской магнитолы на вторичную.Я не знаю ни одного профессионального специалиста, который использовал бы его для подключения к существующей аудиосистеме, чтобы облегчить интеграцию интерфейса линейного уровня.
Я решил (возможно, вопреки моему здравому смыслу) поделиться некоторыми знаниями. Быстрый поиск в Google показал, что Malibu 2019 года оснащен активным шумоподавлением. Если эта функция не отключена, сабвуферы сойдут с ума, воспроизводя басы, как только закроется последняя дверь или автомобиль начнет движение. Я поделился своим исследованием в ветке.Когда меня спросили, как решить проблему, я посоветовал найти профессионального продавца, у которого есть доступ к инструментам и справочной информации, необходимым для завершения установки. Неудивительно, что ответом стали сверчки.
Link4 от Wavtech — это линейный выходной преобразователь премиум-класса, который включает в себя дистанционное управление уровнем, схему определения нагрузки OEM и способность принимать сигнал до 40 В.Правильный путь
В случае с этим Малибу, вот как профессионал справится с проектом.
Сначала необходимо протестировать выходы заводского радиоприемника или усилителя, чтобы оценить их частотную характеристику.
Для питания сабвуфера на новый усилитель должен подаваться сигнал, содержащий низкочастотную звуковую информацию. Если такой информации нет в сигнале, сабвуфер никогда не будет воспроизводить басы.
После определения подходящего источника сигнала (при наличии) следующим шагом является измерение максимального напряжения, чтобы убедиться, что для приложения выбран правильный адаптер высокого уровня. Некоторые мощные аудиосистемы могут вырабатывать до 40 В на проводах динамиков — намного больше, чем может выдержать большинство преобразователей.
Наконец, с точки зрения оценки звуковой системы, установленной на заводе, ее необходимо протестировать, чтобы выяснить, изменяется ли кривая эквализации при различных настройках громкости и работает ли она должным образом со всеми доступными параметрами источника.
О, это также должно быть проверено на управление каналом в присутствии повышающего микшера, который управляет динамиком центрального канала.
Мы еще не закончили.
Техник должен проверить автомобиль на наличие активных систем шумоподавления, а также на наличие схем, которые добавляют звуки двигателя к стереосистеме. Если какая-либо из этих технологий включена, профессионал может обратиться к принципиальным схемам из таких источников, как Mitchell 1 ProDemand, чтобы узнать, есть ли способ обойти это. Иногда это легко, иногда невозможно.
Многие профессиональные розничные продавцы аксессуаров для мобильных устройств подписываются на такие услуги, как ProDemand от Mitchell1, поэтому у них есть доступ к схемам подключения автомобилей, руководствам по обслуживанию и информации по установке компонентов. На основе результатов этой проверки техник решит, может ли он продолжить, а затем объяснит клиенту любые варианты. В случае обхода системы шумоподавления автомобиль может звучать заметно громче при движении по шоссе.
Не все сочтут это приемлемым.Если в аудиосигнале, исходящем от заводского радиоприемника или усилителя, есть ограниченные басы, добавление сабвуфера может быть просто невозможным для этого автомобиля.
Уравновешивание реальности и восприятия
Многие любители рукоделия, прочитавшие это, скажут, что они установили много радиоприемников, усилителей, динамиков и сабвуферов, и что профессионал просто пытается усложнить задачу. Деньги. Если бы эти люди работали над автомобилем до 2000 года выпуска, я бы согласился.Вам, вероятно, удастся сделать это самому. Если это новый автомобиль, даже на удивление простой, обработка и функции, встроенные в заводские аудиосистемы, могут быть довольно сложными.
Можно с уверенностью сказать, что я говорю от имени большинства профессионалов, когда говорю, что мы просто хотим, чтобы ваша автомобильная стереосистема звучала как можно лучше. Если вы хотите купить оборудование и попробовать установить его самостоятельно, вы можете попробовать.
Мы знаем, какие проблемы существуют, и вкладываем много времени и денег, чтобы научиться их преодолевать и предлагать наилучшие решения для наших клиентов.Некоторые люди готовы платить за эти знания и ожидаемый результат, а другие — нет.
Если вы хотите получить максимальную отдачу от обновления вашей мобильной аудиосистемы, особенно в новом автомобиле, мы просим вас посетить профессионального продавца аксессуаров для мобильных устройств и попросить их завершить проект. Скорее всего, система будет надежнее, возможно, безопаснее и будет звучать намного лучше.
Связанные
DIY 1000 Вт усилитель для сабвуфера
Как и мой 6-канальный усилитель , это еще один с 2008 по 2009 год.Который, как сейчас кажется, был, вероятно, самым продуктивным периодом для меня в этом проекте. Фактически, у меня это в основном было закончено, и я использовал его задолго до того, как сделал 6-канальный.
Идея этого усилителя сабвуфера заключалась в создании такого усилителя, который был бы способен производить 1000 Вт (среднеквадратичное значение) при нагрузке динамика 2 Ом.
Я начал с того, что определил, что, по моему мнению, будет подходящим радиатором, и разместил на нем транзисторы выходного каскада, чтобы получить представление о схеме:
Показаны девять пар, но я остановился на восьми. Это дополнительные устройства MJL21193 / 94, высокого напряжения (250 В постоянного тока) и высокой мощности (200 Вт).
К сожалению, я потерял часть оригинальной документации для этого усилителя, но у меня есть то, что, как мне кажется, очень близко к окончательной схеме для этого усилителя:
Это типичный усилитель класса AB с тремя каскадами: входной каскад, каскад усиления напряжения и выходной каскад.
Очень похоже на дизайн усилителя для 6-канального усилителя, я сделал и этот усилитель и внес несколько изменений по ходу его сборки и тестирования.
В какой-то момент у меня возникла интересная идея использовать радиатор в качестве силовых шин для усилителя, поэтому я разрезал его пополам:
и склеил его вместе с помощью толстого куска пластика между ними в качестве изолятора. Затем я прикрепил транзисторы без изоляторов (слюдяных шайб) к каждой стороне и припаял провод 12 калибра для соединения выводов базового вывода каждого из них.
Задняя часть каждого транзистора изготовлена из чистого металла и подключена к коллектору, поэтому он получает питание непосредственно от радиатора:
Преимуществом этого является лучшая теплопроводность, но это усложняет сборку, так как радиаторы теперь выдерживают в общей сложности 140 В постоянного тока (+70, -70).
Поскольку это довольно маленький радиатор для такой большой мощности, я подумал, что было бы разумно встроить вентиляторы с регулируемой температурой, которые включались бы, если становилось слишком жарко:
Как оказалось, два спереди мне не понадобились, и позже я их удалил.Я оставил один сзади (красный), который работает постоянно, но при пониженном напряжении, чтобы его замедлить.
Основное охлаждение усилителя — это так называемый дымоход. Идея состоит в том, что по мере того, как радиатор нагревается, нагретый воздух прямо над ним поднимается по этим трубам и выходит через верхнюю часть корпуса, втягивая холодный воздух снизу:
Звучит немного надуманно, но поверьте мне, это работает.
Трубы, которые я использовал для этого, на самом деле были вырезаны из старого алюминиевого скиммера для бассейна.Я установил их в плотно прилегающие отверстия в алюминиевой пластине внизу и в листе фанеры вверху:
При изготовлении корпуса не делал снимков. Идея заключалась в том, чтобы он выглядел как корпус компьютерной башни (интересно, потому что в то время мой компьютер был в корпусе HTPC, который я сделал, похожим на приемник). Я сделал большую часть этого из ДВП толщиной 1/4 дюйма, и здесь я фрезерую прорези по бокам, используя шаблон и триммер для ламината, для которого я сделал основание для погружения:
Вот посмотрите, как я прорезаю спереди пропилы, чтобы он изгибался:
Покрытие — глянцевый черный, чтобы добиться этого, я нанес несколько слоев обычной черной краски для ржавчины.Вот оно на ведре, где получаются последние покрытия после разрезания щелей:
После высыхания краски я нанесла несколько слоев поли (глянца) на водной основе и дала ему высохнуть в течение нескольких дней, прежде чем стереть лак.
Я начал с зернистости 1000 и довел до зернистости 2000 перед полировкой полировальной пастой:
Не самая лучшая фотография, но поверьте мне — она была чертовски блестящей.
Тем временем я тестировал и отлаживал конструкцию усилителя, чтобы убедиться, что он работает стабильно.Как бы впечатляюще ни выглядел внешний корпус, в ходе этого проекта большую часть времени занял именно он:
Я сделал выключатель питания, используя обычный выключатель, установленный в этой коробке, с пластиковым кольцом, которое светится:
Частей:
В собранном и запущенном виде, сидя на сабвуфере, с которым он используется, я проверяю, насколько он нагревается, с помощью температурного датчика на своем мультиметре:
Зонд проходит через одну из труб дымохода и касается внутреннего радиатора.
Вероятно, лучшая фотография, которая у меня есть после того, как она была (в основном) закончена, еще в 2009 году:
А как выглядит сегодня:
Внешний корпус получил некоторые потертости и царапины из-за того, что его не передвигали без защиты, и он немного пыльный.
Я снял видео, разбирая усилитель, чтобы заглянуть внутрь:
И снова соедините это в другом видео (предупреждение: в этом видео есть «плохие» слова):
Как самостоятельно установить автомобильный сабвуфер — по шагам
0 Когда вы думаете об улучшенной звуковой системе в автомобиле, вы должны получить совершенный сабвуфер, который усилит звуковую систему.Как только у вас появится идеальный сабвуфер для вашего автомобиля, вам не нужно нанимать специалиста для его установки. Это связано с тем, что процесс установки сабвуфера в автомобиле относительно прост и быстр. Выполнив определенные простые шаги, вы легко установите сабвуфер, не тратя больше денег. Вот несколько шагов, которые необходимо выполнить для успешной установки сабвуфера в автомобиле.
Что вам потребуется для установки
Есть несколько элементов, которые вам понадобятся для завершения процесса установки сабвуфера.Оборудование и детали всегда будут зависеть от типа автомобиля, на котором вы устанавливаете сабвуфер. Вот некоторые из ключевых вещей, которые вам нужно будет собрать воедино.
- Провода для сабвуфера
- Провода усилителя, состоящего, среди прочего, из выносного провода и держателя предохранителя
- Качественная изолента
- Аккумуляторная дрель разных типоразмеров
- Ручные инструменты, например отвертки
- Вешалка для одежды из металлической проволоки — предназначена для натягивания проволоки и загибания ее в прямой кусок.
- Провода акустические
Кроме вышеперечисленных вещей, вам также потребуются другие электрические соединения. Например, вам потребуется подключение аккумулятора +12 В с предохранителем и источником аудиосигнала. Это означает подачу сигнала для усиления усилителя.
Наконец, вам также необходимо получить надежное соединение для металлического кузова автомобиля.
Подготовка к установке сабвуфера
Это начальная точка, когда вам нужно установить сабвуфер.После того, как устройство будет доставлено, вы должны знать инструменты, которые потребуются для завершения установки. В комплекте не должно быть ничего меньшего, чтобы процесс немного ускорился. После того, как все расставлено по местам, вы также должны просмотреть руководство. К каждому сабвуферу прилагается инструкция по установке. Очень важно прочитать инструкцию, даже если вы понимаете, что нужно делать. Это гарантирует, что вы ничего не пропустите в процессе установки.
Строительство
После того, как все будет на месте, вы должны начать с создания пространства для установки сабвуфера.Это следует начать с измерения лицевой стороны коробки. При этом вы должны оставить несколько дюймов ниже и выше внешних размеров динамика. Затем вы должны разрезать все остальные три стороны коробки.
Используя динамик в качестве шаблона, создайте проем для размещения сабвуфера. Не забудьте отметить все отверстия для винтов, которые вы будете использовать при затягивании сабвуфера.
Установите усилитель
Это третий шаг, который вы предпримете для завершения установки сабвуфера в автомобиле.После постройки начнем с монтажа усилка. Чтобы легко сориентировать каждый компонент, вы должны выяснить, где находится нижняя часть усилителя. Это должно произойти после установки ножек с шипами. Всегда проще найти низ с каким-нибудь сабвуфером. Это потому, что в нем есть отверстия для шипов. В случае, если отверстия недоступны, вам нужно найти нижнюю часть, проверив руководство.
Сначала следует установить сабвуфер модулей усилителя. Здесь у вас есть усилитель, все три входа, переключатель фазы, параметрический эквалайзер и кроссовер низких частот.В дополнение к этому, вы также должны проверить светодиодный индикатор питания, который находится рядом с фильтром низких частот.
При установке вам не нужно герметизировать, так как нижняя сторона модуля усилителя была окружена резиновым уплотнением. Затем вам нужно будет прикрутить усилитель после того, как модуль будет правильно установлен. Для этого следует использовать винт-звездочку для их затяжки. Затяните как следует, чтобы обеспечить герметичное уплотнение. Вы также должны подключить удаленный провод на стереосистеме к удаленному выводу. Как вариант, его можно подключить к дополнительному проводу +12 В.
Сборка сабвуфера
После того, как усилитель установлен, вы должны собрать сабвуфер. Он должен быть надежно закреплен с помощью винтов из комплекта. Это сделает его плотным, чтобы избежать ненужного шума во время движения. Кроме того, вам также необходимо прикрепить решетку, которая поможет защитить конус. Как только это будет сделано, вам необходимо подключить его к усилителю. Чтобы получить больше мощности, вам следует подключить усилитель в мостовом режиме. Это определенно повысит мощность и звуковую систему.
Подключение к источнику сигнала
Вы используете заводскую стереосистему или стереосистему вторичного рынка? В зависимости от типа используемой стереосистемы вам необходимо правильно подключить провода, чтобы добиться лучшего звука. При использовании заводской стереосистемы крайне важно отсоединить провода от задних динамиков. Здесь можно найти использование уровня адаптера динамика или входов динамика для усилителя. С другой стороны, при использовании стереосистемы вторичного рынка вы должны подключить ее к разъемам RCA сабвуфера или на задней панели.Это обеспечит лучший звук после завершения процесса установки.
Отрегулируйте кроссовер и усиление
На этом вы почти закончили. Все, что вам нужно, это установить кроссовер и усиление. Это достигается воспроизведением стерео на средней громкости. Всегда не забывайте включать какую-нибудь музыку, с которой вы знакомы. На умеренной громкости следует отрегулировать кроссовер низких частот. Это нужно делать до тех пор, пока вы не почувствуете только основу.
Еще раз поверните усилитель, чтобы начать с нуля.Продолжайте регулировать это, пока не получите достаточно басов, которые вам подходят. Сделав это, вы сможете получить лучшие басы, которые будут зажигать вашу музыку.
Также читайте: Лучшие 8-дюймовые сабвуферы для более глубоких, чистых и выраженных басов
Это простые шаги, которые необходимо выполнить, чтобы успешно установить сабвуфер в свой автомобиль. Процесс займет около 30-45 минут, и вы сможете насладиться великолепной звуковой системой, не тратя денег. Руководство всегда следует использовать на каждом этапе, чтобы обеспечить успешный процесс установки.
Лучшее соотношение цены и качества diy усилитель для сабвуфера — отличные предложения на усилитель для сабвуфера своими руками от глобальных продавцов усилителей для сабвуфера своими руками
Отличные новости !!! Вы обратились по адресу, чтобы купить усилитель для сабвуфера своими руками.
К настоящему времени вы уже знаете, что что бы вы ни искали, вы обязательно найдете это на AliExpress. У нас буквально тысячи отличных продуктов во всех товарных категориях. Ищете ли вы товары высокого класса или дешевые и недорогие оптовые закупки, мы гарантируем, что он есть на AliExpress.
Вы найдете официальные магазины торговых марок наряду с небольшими независимыми продавцами со скидками, каждый из которых предлагает быструю доставку и надежные, а также удобные и безопасные способы оплаты, независимо от того, сколько вы решите потратить.
AliExpress никогда не уступит по выбору, качеству и цене.Каждый день вы будете находить новые онлайн-предложения, скидки в магазинах и возможность сэкономить еще больше, собирая купоны.
Но вам, возможно, придется действовать быстро, поскольку этот топовый сабвуферный усилитель своими руками станет одним из самых востребованных бестселлеров в кратчайшие сроки. Подумайте, как вам будут завидовать друзья, когда вы скажете им, что приобрели свой сабвуферный усилитель своими руками на AliExpress. Благодаря самым низким ценам в Интернете, дешевым тарифам на доставку и возможности получения на месте вы можете еще больше сэкономить.
Если вы все еще не знаете, как сделать усилитель для сабвуфера своими руками и думаете о выборе аналогичного товара, AliExpress — отличное место для сравнения цен и продавцов.Мы поможем вам решить, стоит ли доплачивать за высококачественную версию или вы получаете столь же выгодную сделку, приобретая более дешевую вещь. А если вы просто хотите побаловать себя и потратиться на самую дорогую версию, AliExpress всегда позаботится о том, чтобы вы могли получить лучшую цену за свои деньги, даже сообщая вам, когда вам будет лучше дождаться начала рекламной акции.
и ожидаемая экономия.AliExpress гордится тем, что у вас всегда есть осознанный выбор при покупке в одном из сотен магазинов и продавцов на нашей платформе.Реальные покупатели оценивают качество обслуживания, цену и качество каждого магазина и продавца. Кроме того, вы можете узнать рейтинги магазина или отдельных продавцов, а также сравнить цены, доставку и скидки на один и тот же продукт, прочитав комментарии и отзывы, оставленные пользователями. Каждая покупка имеет звездный рейтинг и часто имеет комментарии, оставленные предыдущими клиентами, описывающими их опыт транзакций, поэтому вы можете покупать с уверенностью каждый раз. Короче говоря, вам не нужно верить нам на слово — просто слушайте миллионы наших довольных клиентов.
А если вы новичок на AliExpress, мы откроем вам секрет. Непосредственно перед тем, как вы нажмете «купить сейчас» в процессе транзакции, найдите время, чтобы проверить купоны — и вы сэкономите еще больше.
Вы можете найти купоны магазина, купоны AliExpress или собирать купоны каждый день, играя в игры в приложении AliExpress. Вместе с бесплатной доставкой, которую предлагают большинство продавцов на нашем сайте, вы сможете приобрести усилитель для сабвуфера diy по самой выгодной цене.
У нас всегда есть новейшие технологии, новейшие тенденции и самые обсуждаемые лейблы. На AliExpress отличное качество, цена и сервис всегда в стандартной комплектации. Начните лучший опыт покупок прямо здесь.
Как установить сабвуфер без усилителя
Установка сабвуфера в автомобиле — отличный способ получить от музыки максимум удовольствия.Сабвуферы предназначены для увеличения низких частот, что приводит к глубокому, громкому звуку. В большинстве случаев они работают в паре с усилителем для усиления звука .
Если у вас нет средств на оба компонента, вы все равно можете подключить сабвуфер без усилителя; просто требуется немного больше ноу-хау.
Подключение сабвуфера без усилителя
Прежде чем начать, первое, что вам нужно сделать, это полностью отключить аккумулятор. Начните процесс установки, сняв динамик с монтажной док-станции, предоставив доступ к его проводке.Установите сабвуфер в удобном для вас месте. Затем проложите кабель стерео и питания к сабвуферу и подключите их. Если в вашей аудиосистеме есть розетка для сабвуфера, подключите и ее.
После установки вам нужно узнать, как добиться наилучшего звука. Размещение имеет решающее значение, как и определение наилучшего положения переключателя фазы. Вам также необходимо поэкспериментировать с кроссовером, чтобы убедиться, что сабвуфер и остальная часть вашей аудиосистемы хорошо работают вместе. Самостоятельная настройка автомобиля имеет тенденцию поначалу приводить к дисгармонии, поэтому не забудьте дважды проверить настройки перед переустановкой.
Размещение сабвуфера
Возможна установка сабвуфера даже в небольшие автомобили. У вас есть несколько вариантов размещения, в том числе в багажнике или за задним сиденьем. Лучшее место в вашем автомобиле полностью зависит от его дизайна. Форма вашего автомобиля и ткань , использованная в интерьере , влияют на звучание сабвуферов. Прежде чем остановиться на одном месте, поэкспериментируйте, перемещая сабвуфер по машине, чтобы увидеть, как добиться наилучшей акустики.
Типы сабвуферов
Доступно несколько различных типов сабвуферов. Первый — автомобильный сабвуфер с усилителем, который пользуется популярностью среди автолюбителей. Второй — активный сабвуфер, который используется как в домашних кинотеатрах, так и в автомобилях. Активные активные сабвуферы идеально подходят для использования с усилителем или без него.
Установка в Миннеаполисе, Миннесота
Несмотря на то, что вы можете выполнить процесс установки самостоятельно, гораздо безопаснее и проще поручить установку профессионалу.
Водители из Миннеаполиса и Сент-Пола могут посетить Automotive Concepts, чтобы узнать больше о сабвуферах , выбрать идеальный для себя и установить его. Они уже много лет занимаются установкой автомобильной аудиосистемы и рады помочь как новым, так и постоянным клиентам. Свяжитесь с компанией Automotive Concepts сегодня, чтобы позвонить по номеру и записаться на прием .
Как установить автомобильный усилитель
Если вы хотите оптимизировать свою нынешнюю автомобильную аудиосистему или даже заменить старую систему на что-то более серьезное, не платите за это кому-то другому.Сэкономить можно с помощью проекта установки автомобильного усилителя своими руками.Что вам понадобится
Большинство усилителей поставляется с полным комплектом проводки. Но если у вас нет, вам понадобится основной провод питания, встроенный предохранитель (используйте провод и предохранитель того размера, который рекомендует производитель усилителя), провод заземления, кабели RCA, провода динамиков, провод дистанционного включения и соединительные штекеры.
для подключения к головному устройству, усилителю и динамикам (для некоторых устройств может потребоваться только неизолированный провод).
Объем места, с которым вы должны работать, поможет определить размер усилителя, который вы покупаете.Обычное место для установки усилителя — это багажник или багажное отделение вашего автомобиля. Однако, если вы ведете, скажем, внедорожник, пространство становится ограниченным, и вам нужно подумать о том, чтобы установить усилитель под сиденьями, сзади или между ними.
Еще одно соображение заключается в том, что усилители выделяют тепло, поэтому необходимы охлаждающие вентиляторы. Их всегда следует размещать так, чтобы обеспечить максимальный поток воздуха. Если вы устанавливаете сабвуферные динамики в коробку, хорошим вариантом будет установка усилителя сбоку.Установите их высоко, чтобы избежать повреждений и увеличить поток воздуха.
Следующее, что нужно рассмотреть, это то, как вы собираетесь проложить проводку от усилителя к головному устройству стереосистемы и провод питания к батарее.
Лучше всего провести проводку под обшивкой пола, которая проходит вдоль нижних дверных порогов, по возможности, следуя уже существующим ткацким станкам. Кабели RCA должны быть проложены с противоположной стороны автомобиля от проводов питания, чтобы избежать помех. Всегда помните о расположении аккумулятора в моторном отсеке и направляйте к нему самый прямой путь с помощью основного провода питания.
В большинстве случаев основной провод питания к батарее должен проходить через межсетевой экран. По возможности старайтесь использовать существующие отверстия, следуя существующему жгуту проводов. Если это невозможно, вам придется просверлить новое отверстие в брандмауэре.
Фитинг
1. Убедитесь, что у вас достаточно проводов для работы. Если у вас мало проводки, либо закажите еще, либо найдите усилитель, соответствующий имеющейся проводке.
2. Перед началом любых работ отсоедините положительный полюс аккумуляторной батареи.Убедитесь, что вы знаете, что находится за местом, где вы собираетесь сверлить, чтобы не повредить какие-либо компоненты.
3. Начните с небольшого пилотного отверстия с помощью стального сверла, затем просверлите отверстие до подходящего размера. Вам нужно будет установить резиновую втулку, чтобы не повредить провод острым стальным краем отверстия, поэтому просверлите отверстие, чтобы оно соответствовало размеру втулки.
4. Покрасьте оголенную металлическую поверхность вокруг просверленного отверстия, чтобы избежать попадания ржавчины в отверстие, и установите втулку.
5.Установите усилитель на место и отметьте монтажные отверстия карандашом или маркером. Опять же, перед сверлением проверьте нижнюю сторону всех поверхностей, затем просверлите и закрепите усилитель крепежными винтами.
6. Проведите всю проводку в нужных местах и отрежьте до нужной длины, всегда оставляя себе немного лишнего. Лучше немного провисать кабели, чем затягивать их слишком сильно.
Подключение в
1. Срежьте изоляцию на концах всех проводов и оставьте достаточно места для подключения разъемов.
В некоторых системах в качестве соединения требуется использовать только неизолированные провода. В этом случае оголите провода на нужной длине, чтобы соответствовать глубине соединительных разъемов.
2. Подключите провод заземления к металлической точке, подключенной к шасси автомобиля, или к специальной точке заземления. Убедитесь, что заземляющий провод подключен к оголенному металлу. Удалите все окрашенные, ржавые или грязные поверхности напильником или наждачной бумагой, чтобы обеспечить хорошее заземление.
3. Подключите провода RCA, провода динамика и провод дистанционного включения усилителя к задней части головного устройства.Если у вашего головного устройства нет провода дистанционного включения, вам необходимо подключить провод дистанционного включения усилителя либо к проводу питания к головному устройству, либо к другому проводу питания, идущему от ваших аксессуаров, установите зажигание. переключатель. Это необходимо сделать, чтобы усилитель не оставался включенным при выключении зажигания, разряжая аккумулятор вашего автомобиля.![]()
4. Подключите провода передних, задних динамиков и сабвуфера от усилителя к соответствующим динамикам.
5. Протяните шнур питания от усилителя (убедившись, что он находится на противоположной стороне автомобиля от кабелей RCA) через отверстие в межсетевом экране и к аккумулятору.
6. Установите линейный предохранитель в основной провод питания, обжав все соединения и концы проводов. Держатель предохранителя может быть установлен на прочной конструкции в моторном отсеке, в зависимости от его размера. Чтобы защитить электрическую систему автомобиля, установите встроенный предохранитель как можно ближе к аккумулятору.
7. Подключите основной провод питания усилителя к положительному выводу аккумулятора и снова подсоедините положительный вывод аккумулятора к положительному выводу аккумулятора.
8. Закрепите всю проводку кабельными стяжками.
9. Протестируйте все операции, используя настройки баланса, затухания и сабвуфера на головном устройстве, чтобы убедиться, что каждый динамик работает без статического электричества или искажений.
Этот контент создается и поддерживается третьей стороной и импортируется на эту страницу, чтобы помочь пользователям указать свои адреса электронной почты. Вы можете найти дополнительную информацию об этом и подобном контенте на сайте piano.io.
Как подключить автомобильный сабвуфер к усилителю
Установка автомобильных аудиокомпонентов может быть сложной задачей, следуя этой статье, вы легко сможете самостоятельно подключить сабвуфер к усилителю.
Как и любой любящий музыку владелец автомобиля, вы, вероятно, немного разочарованы своей текущей заводской настройкой звука. Если вы не хотите зацикливаться на некачественной стереосистеме, пора что-то с этим сделать. Вам нужен приличный сабвуфер, чтобы добавить к вашей музыке чуть больше шума. Конечно, вам также понадобятся колонки и, самое главное, мощный усилитель, чтобы обеспечить достаточную мощность для всех этих новых компонентов.
Это лучшее, что вы можете делать все сами под правильным руководством.Если вы хотите сэкономить на собственном проекте D-I-Y, вот как подключить автомобильный сабвуфер к усилителю:
Что вам понадобится
- Кабели RCA
- Провод заземления
- Провода для динамиков
- Провод дистанционного включения
- Усилитель
- Сабвуфер
- Разъемы для головного устройства
- Отвертка Phillips / винты
- Инструмент для зачистки проводов
- Электрический кран
- Плоскогубцы для игл
- Среди других
Первым недорогим шагом является покупка всего комплекта усилителя, чтобы установка выглядела чистой и организованной.Если вы знаете точные габариты и габариты вашего автомобиля, вы также можете купить проводку на ногу. Количество доступного места будет иметь решающее значение для размера усилителя и сабвуфера, которые вы покупаете.
Как подключить автомобильный сабвуфер к усилителю
1.
Прокладка силовых кабелей
После того, как вы соберете все необходимые компоненты, пришло время собрать все воедино. Во-первых, вам нужно проложить провод питания от батареи через брандмауэр к усилителю. Этот провод обычно самый длинный в комплекте усилителя, обычно от 10 до 0 калибра и часто красного цвета.Но пока не подключайте кабель питания к автомобильному аккумулятору или усилителю.
2. Найдите хорошее металлическое основание
Для обеспечения наилучшего заземления необходимо найти место в пределах 3 футов от усилителя. Один из традиционных методов состоит в том, чтобы натянуть ковровое покрытие и соскрести металл, пока краска не отойдет, а затем можно отшлифовать. Если ваш усилитель находится в багажном отделении (багажнике), можно найти и использовать множество подвесных болтов. После заземления следует взять дистанционный провод и соединить провод, идущий от приборной панели, вдоль панели дверного зазора.
3. Вставьте разъем RCA в выход сабвуфера на приемнике
Независимо от того, есть ли у вас стерео или медиаплеер, следующим шагом должно быть подключение белого и красного разъемов RCA, которые подключают сабвуфер к источнику.
После этого вам нужно пропустить все эти провода прямо через усилитель и обратно. Эксперты советуют прокладывать кабели RCA посередине автомобиля вдали от помех от ткацких станков и силовых проводов, так как они могут улавливать определенные звуки.
4. Используйте провода динамиков для подключения сабвуферов к усилителю
На этом этапе толщина или калибр проводки не так важны; при желании вы можете выйти за пределы 8-го калибра.Однако провод должен быть медным с очень низким сопротивлением для уменьшения падений напряжения. Кроме того, вы должны не забыть согласовать импеданс вашего усилителя с характеристиками сабвуфера.
5. Подключите кабель питания к батарее
Перед тем, как завершить этот шаг, вам необходимо вставить предохранитель в провод на 12 В и установить его в моторном отсеке на расстоянии не более полуметра от аккумулятора. Используя кольцевые разъемы и клеммы аккумулятора, подсоедините кабель питания к аккумулятору.Наконец, подключите шнур питания к усилителю.
После этого зажать провод питания под капотом. В некоторых случаях это вызывает сильную искру, когда силовые кабели касаются клеммы аккумулятора. Не о чем беспокоиться; это просто усилитель, заряжающий конденсаторы. Теперь вы можете расслабиться и насладиться с трудом заработанным перерывом под превосходную музыку из вашей новой установки!
Похожие сообщения
- Могу ли я подключить сабвуфер к заводскому радио? В этой статье мы собираемся объяснить некоторые шаги, которые вам нужно будет выполнить, чтобы получить максимальную отдачу от сабвуфера на вторичном рынке в сочетании с заводской автомобильной стереосистемой.
- Как установить обновление Big 3 Для многих автомобильных аудиосистем обновление большой тройки может значительно улучшить электрическую систему вашего автомобиля. Усилители, сабвуферы, динамики и другие компоненты потребляют энергию и могут вызвать нагрузку на ваши электрические компоненты.
Большая тройка обновлений позволит увеличить ток - Как правильно заземлить автомобильный усилитель Знаете ли вы, что неправильная проводка заземления является самой большой причиной проблем с усилителем? Провод заземления защищает от электрической перегрузки и повреждений, помогает направлять электричество, стабилизирует уровни напряжения и, что наиболее важно, защищает вас от опасного электричества
- Пять функций, которые вам следует знать об усилителях серии V


Прокладка силовых кабелей
Большая тройка обновлений позволит увеличить ток