Лучших усилителей для наушников (2022) + ЦАП’ы
В этот ТОП усилителей для наушников вошли достойные внимания стационарные модели. Они небольшие, можно сказать, переносные, но не портативные. Без углубления в аудиофилию. Лучшие усилители для наушников, представленные ниже, в основном недорогие по меркам сегмента, но с оправданной ценой.
Сейчас ЦАП для наушников уже почти не выделяется отдельно. Он уже встроен в усилитель. ЦАП-усилитель для наушников. 😉 Для аудиофилии – это неправильно, но для большинства пользователей – наоборот, удобнее. Наш рейтинг усилителей для наушников состоит из моделей с встроенным ЦАПом, им нужен только источник музыки без дополнительных устройств.
А источником часто выступает компьютер. Почти каждая модель в рейтинге – усилитель наушников для ПК, то есть её можно без проблем подключить к компьютеру.
🎚️ Какой усилитель для наушников выбрать?
Выбор усилителя для наушников упрощается, если немного вникнуть в основные понятия и характеристики. Так проще понять какой усилитель для наушников подойдёт именно вам. Ниже основные параметры, на которые нужно обращать внимание, вкратце.
- Классы. Разделение по техническим особенностям. A, B, AB, C, D и другие. A – лучший по звуку и самый дорогой. Кроме D – все аналоговые. Лучший ЦАП-усилитель для наушников – всегда класса A. Но не всем и не всегда это нужно.
- Маркетинговые классы. Hi Fi и Hi End. Не имеют реальных технических различий. Hi Fi – хороший звук. Hi End – ещё лучше, скорее всего. Но соотношение цена\качество хуже. Подробнее – в конце рейтинга. ⬇️
- Типы. Ламповые, транзисторные и гибридные. Усилитель на транзисторе для наушников – самый оптимальный выбор.
Особенно для новичка. Подробности. ⬇️
- Важные характеристики. Мощность, диапазон рабочих нагрузок, минимальное сопротивление, коэффициент искажений. Особенно полезно разобраться в них, если заказываешь усилитель для наушников с Алиэкспресс. Или ещё откуда-то без прослушки. Усилитель для высокоомных наушников может плохо справляться с низкоомной нагрузкой и так далее. Подробности. ⬇️
- Входы-выходы. Перед покупкой важно понимать, к чему будет подключаться усилитель. Если нужен, например, усилитель для 2 наушников, то важно выбирать именно среди моделей с 2 наушниковыми выходами. Будет работать от ПК? Нужен вход USB. ЦАП для наушников планируется купить отдельно? Нужны аналоговые входы. И так далее. Подробности. ⬇️
- Цена. Не может служить однозначным индикатором того, какой усилитель для наушников (для ПК, домашней системы, с Алиэкспресс и т.д.) лучший, но поможет примерно ориентироваться.
80-100$ – бюджетные, но хорошие. 200-250$ – оптимальный вариант вне аудиофилии. И дальше чем дороже, тем лучше. Подробности. ⬇️
- Важно попробовать послушать усилитель перед покупкой. Во многих магазинах или на вторичке это легко сделать. Слушать стоит на тех наушниках, для которых усилитель подбирается. У некоторых моделей получается особая синергия. А некоторые не подходят друг другу, несмотря на правильные характеристики.
ТОП-5: Лучших усилителей для наушников – Рейтинг 2022:
| Модель | Описание | |
|---|---|---|
| 1. Beyerdynamic A 2 1400$ | Лучший усилитель для наушников до 1500$: высококачественный, класса А; | |
| 2. Fostex HP-A3 280$ | Лучший ЦАП для наушников до 300$: транзисторный стационарный усилитель; | |
| 3. Fiio Olympus 2-E10K 80$ | Лучший USB усилитель для наушников до 100$: внешний усилитель Fiio; | |
4. Sennheiser GSX 1000 225$ | Хороший усилитель для наушников от Sennheiser: игровой DAC для компьютера; | |
| 5. S.M.S.L M6 220$ | Лучший усилитель для наушников до 220$: с Алиэкспресс для ПК; | |
Лучший усилитель для наушников до 220$, с Алиэкспресс — для ПК
S.M.S.L M6 – лучший усилитель для наушников до 220$. Классический скромный но приятный дизайн, неплохие возможности по коммутации и отличный за свои деньги звук. Этот ЦАП-усилитель для наушников звучит детально, натурально, можно сказать, винтажно.
Подача довольно мягкая с акцентом на мидбас. Подъём в этом сегменте небольшой, нельзя сказать, что бас что-то закрывает. Разрешение и динамический диапазон показывают, что это далеко не самый простой усилитель наушников для ПК.
- S.M.S.L M6 – лучший усилитель для наушников с Aliexpress
Хороший усилитель для наушников от Sennheiser — DAC для компьютера
Sennheiser GSX 1000 – хороший усилитель для наушников от Sennheiser.
Качественная геймерская модель: интересный дизайн, богатый функционал и довольно неплохой звук. Управление тут сенсорное (кроме регулятора уровня голоса в чатах), подключение и питание по USB, установка драйверов не требуется.
Простенький и красивый игровой усилитель для наушников Sennheiser. Звук лучше интегрированных чипов (в ПК), но не кардинально. Есть фирменная технология виртуального 7.1 звука. Работает неплохо, динамический диапазон большой: все звуки в играх слышны и позиционируются хорошо. Этот DAC усилитель для наушников – стильная замена встроенной звуковой карте для геймеров.
- Купить Sennheiser GSX 1000 в официальном магазине
Лучший USB усилитель для наушников до 100$ — внешний Hi-Fi усилок от Fiio
Fiio Olympus 2-E10K – лучший USB усилитель для наушников до 100$. Он буквально поместится в карман. При таких размерах этот усилитель для наушников Fiio умеет выводить звук не только на наушники, но и по через коаксиальный разъём, и даже в обход усилителя через линейный выход.
Подключение и питание, естественно, по USB. Этот внешний усилитель для наушников создан, чтобы заменить штатную аудио-карту у компьютера или ноутбука и с этой целью справляется.
Ничего сверхъестественного, но в меру детально, без ярко акцентированного баса (как бывает у недорогих решений), общий почерк скорее нейтральный. Это не Hi Fi усилитель для наушников в полном смысле этого слова, но цену оправдывает.
2 Fostex HP-A3 🥈Лучший ЦАП для наушников до 300$ (транзисторный) — стационарный усилитель
Fostex HP-A3 – лучший ЦАП для наушников до 300$ (транзисторный). Питание по USB, малые размеры и вес указывают, что это что-то большее, чем просто стационарный усилитель для наушников. Его можно брать с собой по мере необходимости, даже на работу. Достаточно подключить к компьютеру и можно слушать, установка дополнительных драйверов не требуется.
Это, конечно, усилитель для наушников на транзисторах, не на лампах. 😉 Внутри установлен неплохой ЦАП, поддерживаются аудио-файлы PCM до 96 кГц/24 бит.
- ЦАП для наушников Fostex HP-A3 на сайте производителя
Лучший усилитель для наушников до 1500$ — высококачественный, класса А
Beyerdynamic A 2 – лучший усилитель для наушников до 1500$. Дорогая и качественная модель. Этот усилитель класса А для наушников легко справится с высокоомной нагрузкой: при 600 Ом может выдать комфортные 100 мВт на канал. 2 разъёма RCA на вход, 2 «джека» 6,3 мм на наушники и даже линейный выход.
Звук этот высококачественный усилитель наушников выдаёт точный, «хлёсткий: фирменный, с отличным объёмом и динамикой. Разрешение и натуральность на топовом уровне. А за дизайн производитель получил престижную награду в 2014 году.
🎛️ Усилители для наушников — классы и маркетинг
Попробуем разобраться с маркетинговыми названиями, чаще всего применяемыми к усилителям.
Есть несколько классов (A, B, AB, C, D и другие) и пара чисто маркетинговых (в том плане, что нет точных технических различий) классов: Hi Fi и Hi End.
Когда говорят о высококачественных усилителях, чаще всего имеют в виду класс А, что же это такое? Если опустить часть технических подробностей, можно сказать, что усилители для наушников этого класса дают минимум нелинейных искажений (THD и IMD), на номинальной и малой мощности.
Основная проблема усилителей – собственно, усиливать сигнал, не привнося в него искажений. Для этого модели класса А держат транзисторы (лампы) всё время «приоткрытыми», даже когда сигнал на них не идёт. То есть, усиливают звук на линейном участке вольтамперной характеристики, if you know what i mean © 😀
То есть усилители класса А действительно обеспечивают наилучшее качество звука. Но есть у них и минусы: низкий КПД (всего 15-30%), следовательно, сильный нагрев, высокие токи покоя и неэкономичное энергопотребление.
Да, и они обычно огромные и тяжёлые, если собраны на высококачественных элементах. 85 кг – не предел. 😆
Остальные классы – компромиссные решения между привносимыми искажениями и КПД. Наиболее распространены усилители мощности для наушников класса AB. У них относительно высокий КПД (в районе 50%) и низкие искажения.
Усилители класса D называют цифровыми, это устоявшийся термин (когда все остальные – аналоговые), но с точки зрения радиотехники логичнее назвать их импульсными. Не думаю, что в рамках данной статьи стоит углубляться в «такие дебри». Если стоит, напишите, пожалуйста, об этом в комментариях. 😉
Если классы усилителей для наушников – это вполне технические понятия, имеющие под собой реальные основы, то Hi Fi и Hi End ничем не разграничены, кроме цены и маркетинговых лозунгов. Считается, что Hi FI – это начальный уровень реально хорошего звука, а Hi End – высший.
Но по факту нет никаких технических документов разграничивающих (да что там, упоминающих) эти понятия.
Можно только быть уверенным, что Hi End – это очень дорогие решения. А Hi Fi – подешевле.
Можно считать, что если усилитель звука для наушников заявлен, как Hi Fi, то, скорее всего, он реально качественный. А если Hi End – наверняка ещё более качественный, но, почти на 100%, ощутимо переоценённый (в прямом смысле).
🎶 Типы усилителей для наушников – ламповые, транзисторные, гибридные
По названию понятно, что ламповые усилители содержат в схеме лампы, транзисторные – транзисторы, а гибридные – и то, и другое. Есть и другие типы (подтипы) наушниковых усилителей, но остановимся именно на этих трёх, как самых распространённых.
Ламповые
Принципиальная схема лампового усилителя для наушников
Ламповый усилитель для наушников был изобретен первым (в начале XX века). Такие модели дают более сглаженный звук, тот самый, который называют «тёплым ламповым» и «аналоговым». Обычно рассчитаны на работу с высокоомными наушниками, так как могут выдать большую мощность.
А вот с низкоомной нагрузкой справляются хуже.
Из минусов: высокий нагрев и энергопотребление, необходимость ухода за лампами, особенно, если они установлены снаружи корпуса (что чаще всего и встречается). Из плюсов, кроме звукового почерка, – эстетическая красота, особенно в темноте. 😉
Не будем опускаться до бесконечного спора, какой звук лучше, ламповый или транзисторный. 😛 Тем более, что сейчас много «псевдо-ламповых» моделей, которые только имитируют тот «аналоговый» звук, путём сглаживания ВЧ и динамических пиков.
Транзисторные
Принципиальная схема транзисторного усилителя для наушников
Транзисторные усилители были разработаны в конце 1940х годов. Они хорошо работают с низкоомными наушниками, могут точно воспроизводить сигнал без всякого «окраса», имеют, в общем случае, меньшие габариты.
Но у них нет той ламповой «магии», как, собственно, и ламп. 🙂 Несмотря на то, что транзисторные усилители для наушников сейчас более распространены, но ламповых производится и продаётся всё ещё очень много.
Гибридные
Принципиальная схема гибридного усилителя для наушников
Гибридный усилитель для наушников объединяет в себе, до определённой степени, и достоинства и недостатки двух других типов. Эти модели хорошо справляются с низкоомной нагрузкой (для таких наушников чаще всего и используются), дают некий окрас, но лампы греются и энергопотребление у них выше, чем у чисто транзисторных.
Сказать, что тот или другой тип звучит однозначно лучше – нельзя. Вкусы у всех разные, да и подача (несмотря на тип) может отличаться. Если есть возможность, надо обязательно слушать возможные варианты на тех наушниках, к которым усилитель приобретается.
⚙️ Характеристики усилителей для наушников
Первое и главное: усилитель нужно подбирать под конкретную модель или ассортимент наушников. В идеале отслушать все возможные связки на знакомом материале и решить. Благо, в сфере стационарных усилителей (особенно высокого уровня и на вторичке 😉 ) это чаще всего не проблема.
Мощность усилителя для наушников. Усилитель и наушники должны быть согласованы по мощности\сопротивлению. Этот параметр у качественного усилителя указан всегда. Но обычно – только на минимальную нагрузку (сопротивление). Сопротивление разных моделей наушников варьируется в очень широких пределах: от 2-3 Ом (но это, обычно не домашние) до 600 Ом и, вроде бы, даже больше.
В идеале мощность на канал должна составлять 120-200 мВт при заданном сопротивлении. При этом искажения не должны быть больше 0,01%. Например, усилитель выдаёт 170 мВт при нагрузке 250 Ом, это значит, что наушники с таким сопротивлением он «раскачает» как по громкости, так и по качеству.
Если производитель не даёт показателей мощности на сопротивление ваших наушников, то можно только попытаться посчитать (если есть данные по току) или слушать. Ну или «прикидывать». Например, тот же усилитель (170 мВт на 250 Ом), скорее всего, раскачает и 600 Ом, если собран из качественных элементах.
Некоторые усилители лучше работают с высокоомной нагрузкой, другие – с низкоомной. А у части моделей есть отдельные выходы под разный диапазон сопротивлений. Это обычно высококлассные варианты.
Важно чтобы минимальное рабочее сопротивление усилителя было ниже или равно сопротивлению ваших наушников. Иначе будет много искажений и опасность повредить каскад. Желательно чтобы максимальное выходное сопротивление было не меньше, чем у наушников, либо будет тихо.
В этой статье часто используются термины «высокоомные» и «низкоомные» наушники. А что это, собственно, значит? 😆 Среди домашних полноразмерных наушников условно принято считать низкоомными те модели, сопротивление которых ниже или равно 100 Ом. Более «тугие» – высокоомные.
Конечно, о итоговой громкости наушников нельзя судить только по сопротивлению и выходной мощности усилителя. Надо принимать во внимание и чувствительность наушников. Но это уже ближе к наушниковой теме.
😉
По большому счёту, остальные указываемые производителем характеристики (частотный диапазон, коэффициент искажений и так далее) – больше для справки, чем для реальной помощи в выборе. Частоты всегда попадают в слышимый диапазон (20-20000 Гц), а искажения: чем меньше, тем лучше (начиная с 0,01% при минимальной нагрузке).
🔌 Возможности подключения
При выборе усилителя для наушников важную роль играют возможности коммутации. Хорошо, если есть несколько вариантов «на вход» (RCA, оптика, USB) и «на выход» (несколько разъёмов для наушников, разные виды: jack, mini-XLR, линейный выход, выход на колонки).
Это зависит от нужд, для которых усилитель и подбирается. Но определиться с этим лучше перед покупкой. 😉
💸 Цена на усилители для наушников
Цена в случае усилителей мощности для наушников не может служить однозначным показателем качества. Есть только базовые понятия:
- Цена качественного стационарного усилителя для наушников начинается от 80-100$.
Самые универсальные более-менее бюджетные варианты стоят 200-250$. - До 1500-1700$ прямая зависимость между ценой и качеством более-менее прослеживается.
- Лучшие усилители для наушников дороже 1700$ при увеличении цены имеют не такую ощутимую (иногда и вовсе призрачную) прибавку в качестве. Такие модели стоит рассматривать только разбирающимся в теме аудиофилам со стажем. 😎
Изодинамические наушники и ЦАП-усилитель
Некоторое время назад я писал об аудиоустройствах российской компании «Майкрофт» — плеере IHIFI800 и арматурных наушниках Myst Nail2.
Они мне для изучения также дали изодинамические наушники MyST Izophones-30S и ЦАП Portadac1866OCUB V3.
Вот что у них на сайте пишут по поводу принципа работы изодинамических наушников, цитирую:
Излучатель в изодинамических наушниках состоит из двух магнитных решеток и мембраны, заключенной между ними.
Полюса магнитов в магнитных решетках чередуются, за счет чего в промежутках между ними образуются магнитные зазоры. Мембрана имеет очень маленькую толщину и едва ощутимый вес. На ее поверхности расположены токопроводящие дорожки, совпадающие с магнитными зазорами. При включенной музыке через дорожки на мембране проходит переменный ток, образующий вокруг неё электромагнитное поле. Взаимодействуя с магнитными полями решеток, оно заставляет мембрану совершать колебания, а вместе с ней колеблется и воздух, создавая звуковую волну.
К плюсам изодинамических наушников относится малый уровень искажений, который достигается за счет небольшого веса мембраны, отличная детальность и естественная передача тембров голоса и инструментов.
Следует помнить, что большинство изодинамических наушников обладает невысокой чувствительностью. А это означает, что для их полноценной работы необходим достаточно мощный усилитель.
Вот так выглядят эти наушники.
Они массивные и тяжелые — аж 670 граммов.
Характеристики:
| Тип наушников | Полноразмерные |
| Тип излучателя | изодинамические |
| Количество излучателей | 1 |
| Акустическое оформление | открытые |
| Тип амбушюр | охватывающие ухо |
| Тип кабеля | МС (посеребренная медь) |
| Длина кабеля | 1.5 м |
| Штекер | 3.5 мм |
| Сопротивление | 30 Ом |
| Вес | 670 г |
Насчет невысокой чувствительности — все точно: ни смартфон, ни аудиоплеер, ни даже компьютер не смогли раскачать эти наушники до соответствующего уровня звука.
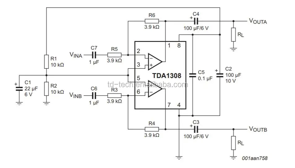
И тут я вспомнил про ЦАП — это же как раз и есть усилитель и преобразователь. Он небольшой и легкий, при этом обладает интересными характеристиками плюс у него, несмотря на компактность, имеется аж 4 цифровых входа (оптический, коаксиальный, USB, Bluetooth).
Его характеристики:
| Диапазон воспроизводимых частот | 0-20000 Гц |
| Соотношение сигнал/шум | 110 дБ |
| Динамический диапазон | 95 дБ |
| Выходная мощность | 120 мВт |
| Выходное сопротивление | 10 Ом |
| Взаимное проникновение каналов | 75 дБ |
| ЦАП | AD1866 |
| Цифровые входы | Optic, USB, Coax (miniJack), BT |
| Цифровые выходы | нет |
| Аналоговые выходы |
Наушниковый 3. 5 jack, линейный 3.5 jack |
| Габариты | 125*53*25 мм |
Подключил ЦАП к компьютеру, подключил к нему эти наушники — ну и наконец-то сумел послушать, что эти наушники выдают.
Тем более что ЦАП реально здорово влияет на звук: заметно усиливает, при этом практически не допуская искажений. Звук получает значительно бОльший объем и детализацию, совершенно по-другому звучат басы и высокие.
Я погонял наушники на специальной тестовой подборке из lossless композиций. Тут, конечно, надо вслушиваться и сравнивать. Потому что данные наушники характеризуются прежде всего проработанностью инструментов и голоса. Басы глубокие, четкие и детальные, высокие не слишком хлесткие (а я это и не люблю), зато четкие и аккуратные.
Тут, в общем, присутствует то, что мне понравилось в арматурных «гвоздиках» Myst Nail2: нет «режущих» высоких частот, поэтому при прослушивании музыки устаешь значительно меньше, чем в случае наушников (у меня такие есть), где высокие задирают так, что они буквально просверливают барабанную перепонку.
Ну и MyST Izophones-30S, конечно, лучше всего раскрываются на очень качественных треках в lossless формате, потому что если на них слушать пережатые MP3 — особо и не поймешь, в чем тут прелесть.
Впрочем, должен признать, что прежде всего вес этих «ушей» лично для меня не подходит — не комфортно. Сидишь как будто с ведром на голове. У меня есть друзья, которые любят увесистые наушники (с соответствующим качеством, конечно), но это не для меня. Мне пусть будет попроще звук, но наушники не давят на голову.
А ЦАП Portadac1866OCUB V3 — штука интересная и полезная. Другое дело, насколько данная модель превосходит некоторые аналоги — например, тот же Sound Blaster E5 (который, замечу, дешевле более чем в два раза). Но я тут ничего сказать не могу, я в этих аудиоделах разбираюсь на совершенно дилетантском уровне из серии «нравится — не нравится».
Но использование хорошего ЦАП с усилителем для прослушивания музыки с компьютера — оценил еще как, теперь без такого устройства не слушаю, разница очень большая.
Meze ELITE Изодинамические наушники с гибридным массивом — Apos Audio
Meze Audio
4000 долларов США 4 149,99 долл. США
Балансный XLR / [КРАСНЫЙ] Балансный разъем XLR — 4 000,00 долл. США Балансный разъем XLR / [КРАСНЫЙ] симметричный разъем 4,4 мм — 4 000,00 долл. США Балансный разъем XLR / [КРАСНЫЙ] разъем 2,5 мм — 4 000,00 долл. США Балансный разъем XLR / [ЧЕРНЫЙ] балансный разъем XLR — 4 000,00 долл. США Сбалансированный разъем XLR XLR / [ЧЕРНЫЙ] балансный разъем 4,4 мм — 4000,00 долл. США Балансный разъем XLR / [ЧЕРНЫЙ] балансный разъем 2,5 мм — 4000,00 долл. США Балансный разъем XLR / ELITE — 4000,00 долл. США Несимметричный разъем 3,5 мм / [КРАСНЫЙ] разъем XLR с балансным разъемом — 4000,00 долл. США [КРАСНЫЙ] Балансный разъем 4,4 мм — 4000,00 долл. США Несимметричный разъем 3,5 мм / [КРАСНЫЙ] Балансный разъем 2,5 мм — 4000,00 долл. США Односторонний разъем 3,5 мм / [ЧЕРНЫЙ] Балансный разъем XLR — 4000,00 долл.
США Односторонний разъем 3,5 мм / [ЧЕРНЫЙ] Балансный разъем 4,4 мм Терминатор — 4 000,00 долл. США, односторонний 3,5 мм / [ЧЕРНЫЙ] Симметричный разъем 2,5 мм. Терминатор — 4 000,00 долл. США, односторонний 3,5 мм / только ELITE — 4 000,00 долл. США, односторонний 6,35 мм / [КРАСНЫЙ] балансный разъем XLR — 4 000,00 долл. США, односторонний 6,35 мм / [КРАСНЫЙ]. ] Балансное окончание 4,4 мм — 4000,00 долл. США Одностороннее соединение 6,35 мм / [КРАСНЫЙ] Балансный разъем 2,5 мм — 4 000,00 долл. США Несимметричный разъем 6,35 мм / [ЧЕРНЫЙ] Балансный разъем XLR — 4 000,00 долл. США Односторонний разъем 6,35 мм / [ЧЕРНЫЙ] Балансный разъем 4,4 мм — 4 000,00 долл. США Односторонний разъем 6,35 мм / [ЧЕРНЫЙ] Балансный разъем 2,5 мм Терминал — 4 000,00 долл. США Односторонний 6,35 мм / только ELITE — 4 000,00 долл. США
Запрос соответствия цены
Meze Audio и Rinaro Isodynamics продолжают сотрудничество для ELITE. Сочетая выдающийся механический дизайн и эргономику Meze Audio с фирменными технологиями и акустической инженерией Rinaro, ELITE здесь, чтобы установить новый стандарт первоклассных характеристик наушников.
Суммарные гармонические искажения менее 0,05% во всем диапазоне частот.
Общий вес драйвера 75 г обеспечивает продолжительные сеансы прослушивания.
Верхний предел частоты составляет невероятные 112 000 Гц.
ELITE может работать практически от любого источника без необходимости усиления.
На производство и тестирование каждого динамика в Rinaro Isodynamics в Украине уходит более 100 часов, прежде чем он будет доставлен в Meze Audio для окончательной сборки.
Установка и снятие амбушюр так же просты, как их защелкивание, благодаря функции изомагнитного крепления амбушюр. Амбушюры удерживаются на месте размагничивающим полем, создаваемым водителем. Будучи прикрепленными, они перенаправляют магнитное поле обратно в драйвер, что повышает его эффективность.
Откалибруйте звук с помощью любой из двух амбушюр уникальной формы, которые входят в комплект поставки Meze ELITE. Амбушюры из алькантары изготовлены из синтетического материала, похожего на замшу. Гибридные амбушюры изготовлены из комбинации кожи и алькантары — комбинация, которая сочетает в себе лучшее из обоих материалов в одном дизайне.
В оголовье ELITE используется запатентованная система подвески Meze с крыльями.
Удлиненная и изогнутая на концах, эта система равномерно распределяет вес ELITE для максимального комфорта.
- Драйвер изодинамического гибридного массива Rinaro
- Полноразмерные наушники открытого типа
- Алюминиевая рама с ЧПУ
- Оголовье из углеродного волокна
- Крылья распределения давления (подана заявка на патент)
- Революционные изомагнитные амбушюры
- Антропометрическая форма амбушюр
- Тип драйвера: Изодинамический гибридный массив Rinaro
- Принцип действия: открытый
- Ушная муфта: круглая
- Частотная характеристика: 3–112 000 Гц
- Полное сопротивление: 32 Ом
- Номинальный уровень звукового давления: 101 дБ (1 мВт / 1 кГц)
- Максимальный уровень звукового давления: >130 дБ
- Общее гармоническое искажение: <0,05% (во всем диапазоне частот)
- Вес: 0,94 фунта (430 г)
Характеристики драйвера
- Физические
- Геометрическая форма: яйцевидная
- Размер: 102 мм x 73 мм
- Вес: 75 г
- Корпус: полимер, армированный стекловолокном
- Мембрана
- Тип: Ринаро Парус
- Активная площадь: 4650 мм2
- Вес: 0,011 г
- Акустическая масса: 7,5 кг/м4
- Нижний предел частоты: 3 Гц
- Верхний предел частоты: 112 000 Гц
- Магнитная решетка
- Тип: изодинамический
- Размер: 75 мм x 49 мм
- Магнитный поток: 0,35 Тл
- Наушники Meze Empyrean Elite
- Чемодан из высокопрочного алюминия с пенопластовыми вставками
- Один комплект амбушюр из алькантары
- Один комплект из кожи + амбушюры из алькантары
- Варианты кабелей (входят в комплект): 3,5 мм, стандарт OFC или 6,3 мм, стандарт OFC или , 4-контактный XLR, стандарт OFC
- ЦАП TOPPING D90SE
- Усилитель для наушников TOPPING A90
- Кабель для наушников Apos Flow
Apos Promise
- Бесплатная приоритетная доставка
- Гарантия соответствия цены
- 2-летняя гарантия Apos
- 45-дневный возврат
Meze Audio Empyrean (черный/медный) Гибридные планарно-магнитные наушники Isodynamic® с открытой спиной (разъем 1/4 дюйма) на Crutchfield
Наушники Meze Audio Empyrean — одни из самых прочных, визуально потрясающих наушников, которые я когда-либо пробовал.
На создание этих великолепных планарно-магнитных наушников ушли годы. В процессе производства Meze Audio Empyrean Антонио Мезе и его команда возили свои прототипы на выставки высококачественных наушников по всему миру — собирая отзывы на этом пути. Мне посчастливилось послушать Empyrean дважды с разницей примерно в год Готовый продукт обеспечивает абсолютно роскошные наушники с лучшими басами, которые я когда-либо слышал в паре планарно-магнитных наушников.0005
Фактически, Meze Audio объединилась с украинской исследовательской группой Rinaro, чтобы разработать совершенно новый взгляд на традиционные планарные драйверы. Они называют их «изодинамическими гибридными» драйверами, и это больше, чем просто красивое название. Я чувствую, что они создали совершенно новую звуковую подпись, и мне это очень понравилось.
Прочная конструкция с тщательным вниманием к деталям
Антонио Мезе имеет опыт работы в области промышленного проектирования, и эти наушники выглядят и ощущаются как результат работы мастера своего дела.
Когда я впервые взял в руки Meze Empyrean, я отреагировал так же, как вы, когда держите в руках произведение искусства. Мне казалось, что я делаю что-то не так. Не потому, что наушники кажутся слишком тонкими — это не так, — а потому, что дизайн настолько чистый и детализированный, как будто я кладу руки на прекрасную скульптуру.
Наушники Empyrean аккуратно упакованы в прочный дорожный футляр.
Издалека они могут показаться закрытыми наушниками, но если присмотреться к их прочному алюминиевому корпусу, то можно увидеть совсем другое. Замысловатый рисунок на чашке наушников позволяет воздуху свободно входить и выходить. В карусели выше вы можете увидеть видео процесса обработки, который Meze Audio использует для создания этих прекрасных наушников.
Невероятно удобный и красиво упакованный
Empyreans являются одними из самых больших наушников в мире, но, возможно, их и легче всего носить при таком размере. Гибкое оголовье из углеродного волокна служит стержнем для кожаного ремешка, обхватывающего макушку головы.
Это равномерно распределило вес наушников, и мне показалось, что я мог бы носить их намного дольше, чем час прослушивания, который у меня был с ними.
Конечно, помогло то, что амбушюры были одними из самых толстых и мягких на ощупь, которые я когда-либо носил. Подушечки деликатно обхватывали мою голову, избегая точек давления, но все же оставались надежно на месте, когда я двигала головой. Meze упаковывает два комплекта амбушюр — один из кожи, один из алькантары® — в прочном чемодане для переноски. Это потрясающая презентация.
Единственный в своем роде драйвер для мощного полнодиапазонного звука
Если этот безупречно упакованный чемодан напоминает вам что-то, что Кью вручил бы Джеймсу Бонду, просто подождите, пока вы посмотрите на техническое волшебство внутри драйвера. Планарно-магнитные драйверы в целом довольно сложны, но вот основная физика: сверхразмерная диафрагма перемещает много воздуха, что приводит к объемному звуку с реалистичной динамикой. Диафрагма покрыта гибкой цепью звуковой катушки и заключена в магнитное поле.
Он перемещается, когда схема получает звуковой сигнал.
На этом цветном изображении планарной диафрагмы гибридного массива Empyrean показаны отдельные звуковые катушки для низких частот (синие) и средних/высоких частот (золотые).
Мезе и Ринаро разработали способ разделения цепи звуковой катушки на две отдельные части. Спиральная катушка расположена рядом с ушным каналом, чтобы она могла тщательно распределять средние и высокие частоты. Поскольку на пути прослушивания нет препятствий, он обеспечивает более высокое разрешение и помогает снизить искажения.
Над этой спиралью змеевидная катушка обрабатывает бас, и только бас. Вероятно, поэтому я услышал — и ощутил — этот глубокий авторитетный низ, в то время как некоторые плоскостные драйверы иногда могут звучать слишком «вежливо». Но, как и у других планарных драйверов, бас здесь чистый и без наворотов. Это лучшее из обоих миров.
Специальная магнитная матрица для большей эффективности
Одной из самых крутых особенностей этих наушников с тактильной точки зрения является планарная магнитная система.
Тот же массив магнитов, который перемещает драйверы, также помогает прикрепить амбушюры к чашкам наушников. Эти пышные подушечки застегиваются на место с приятной защелкой.
Уникальный магнитный метод крепления Meze также служит акустической цели. Когда амбушюры надежно закреплены, они помогают передавать магнитную энергию обратно в планарную систему драйверов. Этот дополнительный магнитный поток увеличивает мощность драйвера и общую эффективность наушников Empyrean.
Впечатления от прослушивания… и другие мысли
Обычно я рекомендую слушать планарно-магнитные наушники через мощный настольный усилитель для наушников. Все еще, вероятно, хорошая идея, если это возможно, но на самом деле я слушал Empyrean через небольшой портативный усилитель для наушников / ЦАП. И это более чем помогло с этими эффективными наушниками.
Звуковая сцена казалась просторной и дышащей, но не огромной. И ни разу так не растянулось, что было в ущерб динамике. У Пола Саймона есть полный оркестр, исполняющий песню «Рене и Жоржетта Магритт со своей собакой после войны».
По мере того, как громкость инструментов менялась от тихой к громкой — и обратно — все казалось невероятно текстурированным и реальным, никогда не слишком расслабленным.
Эти наушники также имеют точную визуализацию, что сделало бодрый, наполненный регги трек «Tequila Mockingbird» в исполнении хип-хоп исполнителя Smino еще более увлекательным. Напевные, протяжные южные потоки ведущего из Сент-Луиса, казалось, застряли прямо в середине, в то время как гипнотические барабаны и бас роились вокруг моей головы. Гитарные сэмплы, импровизация и бэк-вокал взяты из очень специфических мест в миксе, и я был поражен тем, насколько хорошо звучит песня.
Говоря о том, что я впервые слышу песню, я включил «Can’t Find my Way Home» группы Blind Faith. Я не могу сосчитать, сколько раз я слышал эту песню, но я все еще нахожу, что эти вступительные аккорды прорезают монотонность классического рока на радио и привлекают мое внимание. Что ж, они никогда еще не звучали так детально и запоминающе, как в наушниках Meze Empyrean.

Sennheiser GSX 1000 225$
5 jack, линейный 3.5 jack