Стробоскопы – Поделки для авто
Делаем стробоскопы своими руками для автомобиля, потратим немного времени и теперь в авто есть стробоскопы.
автор: admin 22.01.2016 0 Комментарии
Интересные световые эффекты можно получить с внедрением микроконтроллеров, хотя МК не самый сложный уровень, но многим они не доступны по той или иной причине, и к тому же нужно уметь программировать. Но простые и весьма интересные эффекты можно получить с…
ДАЛЕЕ
автор: admin 12.09.2015 0 Комментарии
В этой статье есть схема простого стробоскопа, которую можно спаять самому, то есть своими руками, схема простая и не требует всяких настроек, сделанный правильно стробоскоп начинает работать сразу. Сегодня все чаще в современных автомобилях используют специальную сигнальную технику, которая изначально…
автор: admin
28.
08.2015
0 Комментарии
Многое интересных электронных вещей придумано людьми. Так, например, многим для разных целей приходит в голову собрать стробоскоп автомобильный своими руками, запитывающийся от автосети. Для сборки данного устройства целесообразно использовать проверенные схемы, например, работающую на базе таймера 555 со счетчиком –…
ДАЛЕЕ
автор: admin 03.06.2015 1 Комментарий
Не так давно собрал модуль для светодиодного стробоскопа. Два канала по 1 амперу на канал с данными транзисторами TIP31C, работают без теплоотвода с указанной нагрузкой. 7 режимов работы, переключение через кнопку на плате или выносную. Список компонентов: — Микроконтроллер PIC12F675…
ДАЛЕЕ
Сразу предупредим, дополнительные световые сигналы на автомобиле караются законом.
Поэтому статья носит больше ознакомительный характер, чем практический. Лучше сделайте стробоскоп дома, чем городить его на автомобиль. Однако подобная феничка будет вполне уместна где-нибудь за городом на ночной вечеринке. Итак, перейдем…
ДАЛЕЕ
автор: admin 12.04.2015 6 Комментарии
Давно мечтал себе стробоскопы в габариты своими руками и думаю, а чеб не попробовать. Попробовал, и получились не плохие стробоскопы… Итак схема. Схема довольно не сложная Делаем плату. Я первый раз осваиваю технологию ЛУТ и могу сказать мне понравилось. 1. Пичаем…
автор: admin 19.03.2015 1 Комментарий
Данная поделка, а именно как добавить стробоскопы к ДХО, имеет свои плюсы и минусы, но думаю это не остановит умельцев или того, кто захочет повторить данную схему.
Плюсы — можно накрутить практически все, на что способна фантазия, простые схемы на…
ДАЛЕЕ
автор: admin 06.02.2015 0 Комментарии
В официальных документах это устройство называют спецсигнал, а его научное название – стробоскоп. Разумеется, есть множество конструктивных отличий у разных стробоскопов, однако принцип работы у них общий. В обычной жизни чаще всего увидеть такой прибор в действии случается зимой, когда…
Навигация записи
Стробоскоп своими руками — Авто портал. Познавай, учись и мечтай…
irucis Комментарии к записи Стробоскоп своими руками отключены
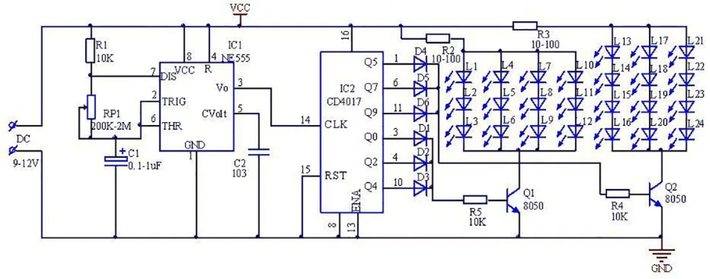
Сравнительно не так давно появилась потребность собрать стробоскоп на подобие полицейской, что обязан питать достаточно замечательные галогенные лампы.
Рекомендован таковой зверь для работы в автомобиле. Недолго думая, решил собрать и усилить в далеком прошлом проверенную схему стробоскопа на базе счётчика 555 и таймера — делителя.
Стробоскоп собственными руками
Таймер 555 включен по схеме низкочастотного генератора прямоугольных импульсов, сам счетчик подключен подключен по стандартной схеме.
В нашем случае использован счетчик CD4017 у микросхемы имеются аналоги 74HC4017 и 74HCT4017, отличаются лишь номиналами входных напряжений и быстродействием. Микросхема имеет встроенный детектор и 10 свободных входов. Сигнал с микросхемы поступает на вход счетчика, детектор снабжает логическую единицу, которая перемещается от одного выхода к второму.
Так, все каналы поочередно раскрываются и закрываются. Сигналы с обеих каналов возможно суммировать импульсными диодами, так, можем взять 2 и более повторяющихся сигнала для каждой лампы стробоскопа. Сигналы с микросхемы усиливаются маломощными транзисторами и подаются на базы более замечательных ключей либо на обмотку электромагнитного реле.
В итоге, возможно руководить нагрузками любой мощности. В моем случае изначально собирался использовать P-канальные полевые ключи, но позже перешел на биполярные КТ818. С этими транзисторами без неприятностей питал замечательные галогенные лампы на 50 ватт, по идее возможно подключать нагрузки 60-70 ватт, транзисторы нужно установить на теплоотводы.
В схеме кроме этого применен линейный стабилизатор напряжения на 5 Вольт. Стабилизатор снабжает пониженное напряжение питания в 5 Вольт для запитки микросхем.
В обязательном порядке к прочтению:
- Простые противоугонные устройства
- Управление ДХО на микроконтроллере PIC12F629
- Устройство для диагностики высоковольтного электрооборудования авто
- Китайские шедевры нового поколения
- Несложный способ создания печатных плат
- Переделка фонарика собственными руками для авто
- Установка датчика уровня омывайки собственными руками
Несложный стробоскоп собственными руками для квадрокоптера / Stroboscope for quadrocopters
Статьи как раз той тематики,которой Вы интересуетесь:
Сигнализация для автомобиля собственными руками
Достаточно несложную сигнализацию для охраны собственного автомобиля возможно изготовить собственными руками. Для этого пригодиться очень мало — всего одна пара и микросхема комплектующих радиокомпонентов,…
Стробоскоп для авто под решетку радиатора
Двухканальный контроллер светодиодного стробоскопа. Схему стробоскопа возможно применять и велосипедистам, которым направляться уделять самое важное внимание вопросу собственной безопасности на дороге….
Простое зарядное устройство собственными руками
Не каждый обладатель авто имеет у себя в гараже зарядное устройство для аккумулятора. В данной статье обрисованы этапы создания собственными руками качественного зарядного устройства, в котором возможно…
Стоп сигнал на светодиодах собственными руками
Автоэлектрик.
Стоп сигнал на светодиодах собственными руками . Популярная опция тюнинга отечественных машин — установка повторителей стоп-сигнала. Раньше такие устройства делали на базе ламп…Светодиодная переноска собственными руками
В случае если у вас имеется гараж, и если вы хотя бы время от времени делаете в нём что-либо собственными руками , то конечно же вам доводилось пользоваться переносной подсветкой, либо как её ещё именуют — переноской….
Транзисторы и 555 Таймер IC на основе конструкции светодиодной стробоскопической схемы
Нет ничего более увлекательного, чем наблюдать, как электрическая цепь включает и выключает светодиод. Создать световой стробоскоп несложно, если использовать подходящую схему привода. В любом магазине DIY найдется то, что вам нужно. В этой статье основное внимание уделяется двум простым способам сборки стробоскопа своими руками, таким как метод на основе транзистора и метод на основе таймера IC 555. В этой статье вы сможете изучить множество вариантов контроллеров стробоскопов.
Кроме того, в этой статье представлены самодельные стробоскопические контроллеры в зависимости от их энергопотребления, такие как самодельный стробоскопический контроллер с питанием от переменного напряжения, самодельные стробоскопические контроллеры с питанием от постоянного напряжения. Тем не менее, большинство цепей работают при напряжении 12 В (схемы стробоскопов на 12 В)
- 1. Транзисторный метод
- 2. Таймер IC 555, метод
Вы попали на правильный сайт, если хотите узнать больше о стробоскопах своими руками и о том, как они работают.
Введение
Стробоскопическое устройство создает стробоскопические эффекты. Проще говоря, светодиодный стробоскоп излучает интенсивные вспышки света. Он создает устойчивую, мощную вспышку света. Синие и красные фары на полицейской машине — отличная иллюстрация стробоскопа.
Проблесковые огни полезны в качестве инструмента самообороны в дополнение к освещению. В настоящее время они играют значительную роль в фонарях.
Типичные источники света для стробоскопических комплектов включают светодиоды, галогенные лампы и ксеноновые лампы-вспышки. Кроме того, они являются стандартным механизмом мигания в клубах и на вечеринках. Стробы имеют быстрое время перезарядки и диапазон выходной мощности для полной вспышки от 100 до 1000 Вт. Прежде всего, специальное осветительное оборудование излучает быструю вспышку светодиодного стробоскопа, создающего стробоскопические эффекты. Они также используются в промышленных, коммерческих и медицинских целях.
Термины «стробоскопическая вспышка» и «стробоскопический свет» часто неправильно понимаются любителями электроники. Не менее привлекательна стробоскопическая вспышка света. В результате они служат нескольким целям в качестве развлекательного оборудования. Однако энергия вспышки является ключевым различием между стробированием и вспышкой. Однако вспыхивает стробоскоп, и манера вспышки, несомненно, различна.
Кроме того, используются более мощные и очень короткие импульсы света, стробоскопы.
В то же время у стробоскопа есть импульсный свет. В отличие от мигания, двойная вспышка стробоскопа предназначена для создания резких мигающих световых вспышек (2 x 20 мс в секунду). Хотя у вспышек явно короткая продолжительность вспышки по сравнению со стробоскопами, они также имеют более длительное время перезарядки и менее точную цветопередачу.
Метод 1: на основе транзисторов
Электронный компонент, известный как транзистор, может использоваться в цепях для усиления или переключения электрических импульсов или мощности, что позволяет создавать широкий спектр электронных устройств. Два PN-диода, соединенные встречно-параллельно, образуют транзистор. Он имеет выводы эмиттера, базы и коллектора в качестве трех выводов. Фундаментальный принцип транзистора заключается в том, что он позволяет вам изменять интенсивность гораздо меньшего тока, протекающего через второй канал, для регулирования тока, протекающего через один канал.
Транзистор является компонентом усиления.
Он присутствует в ценных предметах, таких как слуховые аппараты, одно из первых устройств, которые люди использовали до появления транзисторов. Слуховые аппараты используют небольшой микрофон для улавливания шумов из окружающей среды и преобразования их в различные электрические токи. Кроме того, микрофоны встроены в транзистор, который усиливает крошечный громкоговоритель, так что вы можете слышать улучшенную версию звуков вокруг вас.
Кроме того, транзисторы служат переключателями. Крошечный электрический ток может вызвать протекание значительно более значительного тока через одну из частей транзистора и наоборот.
Все компьютерные чипы работают одинаково. Например, микросхема памяти состоит из сотен транзисторов, каждый из которых может быть включен или выключен по отдельности. У каждого транзистора есть два возможных состояния, что позволяет ему независимо хранить целые числа 0 и 1. С миллиардами транзисторов и таким же количеством символов и цифр чип может хранить много нулей и единиц.![]()
В этой статье представлены несколько конструкций схем в зависимости от компонентов.
- 1. Простой контроллер стробоскопа, сделанный своими руками
- 2. Контроллер стробоскопа для лампы фонарика своими руками
- 3. Контроллер стробоскопа для лазера своими руками
- 4. Контроллер стробоскопа для лампы переменного тока своими руками
Все эти схемы прошли тестирование нашими модераторами схем, чтобы убедиться в их работоспособности. Таким образом, пользователи могут выбрать любую схему и начать строить по своему вкусу.
Простой контроллер стробоскопа, сделанный своими руками
Список компонентов:
- 1. 330 Ом x 1
- 2. Предустановка 100k (POT) x 1
- 3. 1 кОм x 2
- 4. 56 кОм x 1
- 5. 10 мкФ x 2
- 6. BC547 x 2
- 7. Светодиоды x 2
Как и в схеме 1, в схеме используется напряжение постоянного тока 12 В. Следовательно, эта схема представляет собой схему стробоскопа на 12 В.
Однако, чтобы использовать входное напряжение 5 В, рекомендуется не использовать резистор 330 Ом из-за падения напряжения.
Контур 1
Предустановка 100k может изменить частоту освещения, переключившись на соответствующее сопротивление. Схема стробоскопа на 12В может быть дополнительно модифицирована следующим образом.
Цепь 2
Список компонентов:
- 1. 680 Ом x 2
- 2. 10K x 2
- 3. 100K пресетов x 2
- 4. BC547 x 2
- 5. 10 мкФ/25 В x 2
- 6. Светодиоды x 2
Самодельный контроллер стробоскопа для лампы накаливания
Здесь в качестве источника света используется лампа фонарика, как показано на схеме ниже. Здесь заметны небольшие изменения в схеме стробоскопа 12v.
Цепь 3
Список компонентов:
- 1. 680 Ом x 3
- 2. 10K x 2
- 3. 100K пресетов x 2
- 4. BC547 x 2
- 5.
СОВЕТ127 - 6. 10 мкФ/25 В x 2
- 7. Лампа фонарика (мотоцикл)
В этой схеме стробоскопа на 12 В используется PNP-транзистор TB122. Это упрощает процесс стробоскопа. Тем не менее, пресеты 100k необходимо соответствующим образом настроить для достижения лучших результатов.
Контроллер стробоскопа для лазера, сделанный своими руками
Небольшая модификация приведенной выше схемы стробоскопа на 12 В позволяет использовать лазерный свет вместо светодиодов или мотоциклетных ламп, как показано в схеме 4. :
- 1. 680 Ом x 3
- 2. 10K x 2
- 3. 100K пресетов x 2
- 4. BC547 x 2
- 5. СОВЕТ122
- 6. 10 мкФ/25 В x 2
- 7. Лазерный диод
- 8. Стабилитрон (Напряжение стабилитрона не должно быть больше напряжения лазерного луча)
Лазерные фонари очень популярны в последнее время. Большинство проектов DIY, как правило, включают в свои проекты хотя бы один лазерный луч.
Вышеприведенная схема демонстрирует простой способ использования лазера в качестве стробоскопа своими руками. В нескольких модификациях можно отчетливо заметить. Диод Зенера можно использовать в зависимости от спецификации максимального напряжения лазера. Значение стабилитрона можно найти в паспорте лазерного диода. Причиной использования стабилитрона является защита лазерного диода. Стабилитрон гарантирует, что через него проходит правильный ток, поэтому он не будет получать слишком много света, чтобы причинить какой-либо вред. Стабилитрон работает, обеспечивая постоянный ток и постоянное напряжение.
Самодельный контроллер стробоскопа для лампы переменного тока
Основное различие между переменным и постоянным напряжением заключается в том, что полярность волны переменного напряжения меняется со временем и всегда остается неизменной в постоянном напряжении. Все вышеперечисленные схемы рассчитаны на использование постоянного напряжения. Следующая схема показывает, как использовать лампу переменного тока в качестве стробоскопа своими руками.
Эта схема имеет два основных изменения. Присутствует участие симистора, и в схеме используются напряжения переменного и постоянного тока. Напряжение постоянного тока работает как первичная цепь стробоскопа, в то время как напряжение переменного тока приводит в действие лампу переменного тока с помощью симистора.
Цепь 5
Список компонентов:
- 1. 680 Ом x 3
- 2. 10K x 2
- 3. 100K пресетов x 2
- 4. BC547 x 2
- 5. 10 мкФ/25 В x 2
- 6. Лампа переменного тока (230 В / 120 В)
- 7. Триак = BT136
Метод 2: На основе ИС 555 Ttimer
В этом разделе статьи мы представляем два самодельных контроллера стробоскопов, использующих ИС 555 таймера.
- 1. Контроллер стробоскопа с одним светодиодом
- 2. Контроллер стробоскопа Police Light
Модель 555 представляет собой нестабильный мультивибратор в этой цепи высокоинтенсивного светодиодного стробоскопа.
На выходе он будет обеспечивать прямоугольные импульсы, которые являются постоянными. Светодиод будет включаться и выключаться этими импульсами. Изменяя потенциометр, подключенный к цепи, мы можем изменить скорость, с которой мигает светодиод. Это время зависит от рабочего цикла прямоугольной волны. Несколько приложений используют 555 IC, некоторые из них следующие.
- В самолетах, чтобы показать свое присутствие.
- В полицейских автомобилях и машинах скорой помощи.
- В развлекательных целях.
Кроме того, из-за простоты установки и обращения, таймер 555 можно использовать во многих проектах DIY.
Самодельный контроллер стробоскопа с одним светодиодом
В этом разделе статьи представлен простой, но эффективный метод использования микросхемы 555 для разработки самодельных контроллеров стробоскопа.
Цепь 6
Список компонентов:
- 1. Аккумуляторная батарея 12 В или источник питания постоянного тока
- 2.
Таймер IC 555 - 3. Питающие провода 12В
- 4. Макет
- 5. Переменный резистор 100 кОм (1 МОм)
- 6. Керамический конденсатор (0,1 мкФ, 0,01 мкФ)
- 7. Белый светодиод высокой мощности размера Т-1 ¾
- 8. Резистор 10 кОм, 10 Ом/1 Вт (10 кОм)
Вышеупомянутые компоненты необходимы для самодельного контроллера стробоскопа, использующего микросхему таймера 555. Таймер IC 555 размещен с несколькими переменными и постоянными резисторами, как показано на схеме стробоскопа 12 В. Эта схема стробоскопа на 12 В питается от источника питания постоянного тока на 12 В. Если вы используете внешний источник питания, установите напряжение на 12 вольт. Соединители питающих проводов также необходимы для подключения отдельного резистора и конденсатора к таймеру 555. Соединение схемы можно объяснить следующим образом. Сначала подключите положительную клемму источника питания, в данном случае источника питания постоянного тока 12 В, к контактам 4 и 8 таймера IC 555.
Затем подключите отрицательную клемму источника питания, которую также можно назвать клеммой заземления в эту схему, к контакту 1 таймера IC 555. Затем клеммы конденсатора можно подключить, как показано на схеме стробоскопа 12 В. Затем переменный резистор и постоянный резистор размещаются между шестым и седьмым контактами таймера IC 555. Пороговый конденсатор емкостью 0,1 мкФ подключается между землей и контактом 2 таймера IC 555. Конденсатор 0,01 мкФ должен подключаться через контакт 5 таймера IC 555 и заземление. Затем между контактом 7 микросхемы таймера и держателем батареи необходимо поместить резистор 10 кОм. В качестве последнего шага выходной контакт таймера IC 555 (вывод 3) можно использовать для подключения светодиодов, как показано на схеме 6.9.0003
Объяснение работы микросхемы таймера 555
В этой конструкции микросхема таймера 555 будет работать как нестабильный мультивибратор. На выходе он будет непрерывно создавать прямоугольные импульсы. Анод и катод — это две клеммы белого светодиода мощностью 1 Вт.
Продолжительность этих волн, которые включают и выключают светодиод, определяется рабочим циклом прямоугольной волны. Регулируя ручку потенциометра, мы можем изменить частоту мигания светодиода. Используйте светодиодный радиатор со светодиодом, если вы хотите, чтобы эта схема работала непрерывно.
Самодельный контроллер стробоскопа полицейского фонаря
Цепь 7
Мы использовали две идентичные нестабильные схемы, настроенные на разные частоты, чтобы создать эту схему мигающего светодиода в стиле полицейского стробоскопа. Поскольку первая микросхема таймера 555 имеет большой конденсатор, переключение выхода занимает больше времени. Выход переключается очень быстро второй микросхемой таймера 555, так как она имеет меньший конденсатор. При наличии положительного напряжения на аноде и отрицательного напряжения на катоде загорается первая группа светодиодов (красные светодиоды). Этот сценарий возникает, когда выходы первой и второй ИС таймера 555 включены одновременно.
При одновременном выключении выходов первой и второй ИМС таймера 555 происходит описанный выше сценарий. Следовательно, только первая группа светодиодов имеет шанс загореться, когда включен выход первых 555 таймеров IC. Они мигают с частотой, с которой вторая микросхема таймера 555 переключает выход. Подобно тому, как только вторая группа светодиодов имеет шанс загореться, когда первая микросхема таймера 555 переключает выход, и они мигают с той же частотой, что и вторая микросхема таймера 555. Этот цикл можно повторять бесконечно, чтобы обеспечить заметный эффект светодиодных мигалок, напоминающий мигалки полицейских машин. Конструкция контроллера стробоскопа своими руками показана на схеме 7.
Заключение
В этой статье представлены несколько способов реализации самодельного контроллера стробоскопа. Здесь статья посвящена проектированию схем на основе транзисторов и таймеров 555 IC. Существует пять вариантов транзисторного метода в зависимости от типа источника света.
Тем не менее, схема каждой стробоскопической лампы была расширением схемы самостоятельного светового стробоскопа на основе первичного транзистора. Имеются две реализации схемы стробоскопа на 12 В в конструкции светового стробоскопа на основе 555 таймеров IC. В первом использовался один светодиод для реализации эффекта стробоскопа, а во втором — эффект полицейского света. Две микросхемы таймера 555, объединенные для использования в цепях освещения полицейской машины. Однако существует множество других способов реализации самодельных контроллеров стробоскопов. Предположим, вы любитель и хотите глубже покопаться в области электроники и схемотехники. В таком случае, эта статья не конец.
Аварийные автомобильные огни, цвета
Цвета автомобилей скорой помощи различаются в зависимости от местных, государственных и национальных законов. Однако есть и общие темы.
Наиболее распространенными цветами, используемыми в автомобилях скорой помощи, являются красный, синий, янтарный или желтый, белый, зеленый и фиолетовый.
Каждый цвет регулируется определенными правилами, которые служат для информирования других о цели и контексте деятельности транспортного средства. Например, красные огни, обращенные вперед, почти всегда указывают на машину скорой помощи — обычно пожарную или скорую помощь — но могут также использоваться особым образом катафалками, эвакуаторами или полицией. Некоторые правила очень специфичны; например, Вашингтон указывает, что красный свет может использоваться эвакуатором, но только когда он не находится в движении.
Школьные автобусы являются наиболее широко признанным исключением из ограничений на красный свет: мигающие красные предупредительные огни спереди и сзади школьного автобуса вместе с сигналом боковой остановки указывают на то, что автобус останавливается, чтобы высадить или принять пассажиров, в соответствии с широко распространенными законами, ограничивающими движение транспорта для защиты пассажиров и пешеходов.
Популярные продукты Star Lighting включают:
- 360-градусные фонари — серии Star 200BH8L и 200BHL — светодиодные маяки
- Star 9100LED Contour — светодиодная мини-панель M-Tech
- Star Models 255HTC — High Profile, Twist On/Off, светодиодная диагностика
- Star 2472 Versa Max™ — Razor Lightbars, 46-дюймовые аварийные комплекты
Синие огни чаще всего ассоциируются с полицейскими машинами, но могут также появляться на машинах пожарных и скорой медицинской помощи (EMT).
Однако в некоторых штатах разрешены синие огни на транспортных средствах, которые вспахивают или убирают снег, в то время как в других штатах снегоочистители используют синий цвет в сочетании с желтым, как и автомобили для легких строительных или коммунальных работ.
Янтарный — наиболее часто встречающийся цвет аварийного освещения, потому что он меньше всего регулируется. Желтые огни можно увидеть на любом транспортном средстве, которое создает препятствие или помеху движению, от тихоходных тягачей с широкими грузами до транспортных средств в похоронных процессиях. Вы часто можете увидеть направленную полосу желтых огней, встроенную в световую полосу на современных транспортных средствах правоохранительных органов, которая используется для отклонения движения влево или вправо вокруг остановки движения.
Белые аварийные огни редко используются отдельно, но иногда они появляются в сочетании с другими огнями на транспортном средстве, например, на световых панелях полицейских машин.
Машины скорой помощи и пожарные машины также обычно имеют чередующиеся мигающие огни (синий / белый или красный / белый). В некоторых районах школьные автобусы должны иметь мигающие белые маяки, и их можно увидеть также на грузовиках для доставки почты или других государственных транспортных средствах. Вы также можете увидеть белые огни в качестве сигнала на транспортных средствах, связанных с железными дорогами.
Зеленый — это недавнее дополнение к спектру аварийных огней, и обычно он обозначает транспортное средство, выполняющее функции национальной безопасности или связанные с инфраструктурой. Появление зеленого света на транспортном средстве часто служит указанием на то, что рассматриваемая организация занимается защитой сооружения или территории от потенциального террористического нападения.
Традиционно фиолетовые огни обозначают катафалк или похоронную процессию, хотя, как указывалось ранее, это не универсально, и вместо этого на таких транспортных средствах можно увидеть другие цвета.
