STUDY THE IMPACT OF THE OIL LEVEL IN THE TRANSFER GEARBOX OVERHEATING
Жернова А.П.1, Юнусов А.Ф.2, Никишин В.Н.3
1Аспирант, 2Аспирант, 3Доктор технических наук, доцент Казанский Федеральный Университет
ИССЛЕДОВАНИЕ ВЛИЯНИЯ УРОВНЯ МАСЛА НА ПЕРЕГРЕВ РАЗДАТОЧНОЙ КОРОБКИ
Аннотация
В статье рассмотрено – обзор предназначения и устройства раздаточных коробок полноприводного автомобиля.При эксплуатации автомобилей выявился регулярный отказ раздаточных коробок. В ходе дефектовки были выявленные характерные внешние изменения всех внутренних поверхностей раздаточной коробки.Проведены дальнейшие испытания по оценке влияния уровня масла, заливаемого в раздаточную коробку, на перегрев коробки.
Ключевые слова: раздаточная коробка, перегрев, испытания.
Zhernova A.P.1,Yunusov A.
F.2,Nikishin V.N.
1Postgraduate student,2Postgraduate student, 3 PhD in Engineering, Associate professor, Kazan Federal University
STUDY THE IMPACT OF THE OIL LEVEL IN THE TRANSFER GEARBOX OVERHEATING
Abstract
The article considers overheating of the transfer case AWD vehicle damage resulting from operation at elevated temperatures, as well as conducting research on elimination of causes.When using the car revealed a regular failure of transfer cases. During Troubleshooting were identified characteristic external changes all internal surfaces of the transfer case. Further tests were carried out to assess the level of impact of oil poured into the transfer case, overheating of the box.
Keywords: transfer case, overheating, tests, oil .
Раздаточная коробка предназначена для распределения крутящего момента между несколькими ведущими мостами полноприводных (многоприводных) автомобилей, которые имеют высокие опорно-сцепные качества, что достигается путем оптимального распределения массы на ведущие колеса.
Раздаточная коробка предусматривает два режима движения автомобиля: по бездорожью, в раздаточной коробке включается низшая передача, и по дорогам общего пользования, в раздаточной коробке включается высшая передача
Обычно раздаточную коробку устанавливают в трансмиссии автомобиля за коробкой передач, соединяя их карданной передачей. При этом раздаточную коробку одновременно используют в качестве демультипликатора (если диапазона передаточных чисел основной коробки передач недостаточно для многоприводного автомобиля), что дает возможность увеличить силу тяги, повысить проходимость и тем самым расширить возможность использования тягово-скоростных качеств автомобиля в различных дорожных условиях.
У автомобилей, имеющих раздаточные коробки с блокированным приводом, передний мост подключается периодически (в тяжелых дорожных условиях). Однако при этом через трансмиссию может передаваться циркулирующая мощность. Отключение привода переднего моста исключает возможность такой циркуляции.
Оно осуществляется принудительно или автоматически (например, с помощью муфт свободного хода).
При использовании раздаточных коробок с дифференциальным приводом передний мост постоянно включен, так как возможность циркуляции мощности здесь исключена, но обязательно должно быть устройство для блокировки дифференциала — при буксовании одного из колес и незаблокированном межколесном дифференциале движение автомобиля невозможно.
Для обеспечения дифференциального привода в раздаточной коробке может быть использован симметричный или несимметричный дифференциал.
Симметричный дифференциал применяется в том случае, если в полноприводном двухосном автомобиле сцепной вес делится между мостами примерно поровну.
В полноприводных трехосных автомобилях, где вертикальная нагрузка на передний мост составляет приблизительно половину нагрузки на заднюю тележку, дифференциальный привод должен распределять момент между передним мостом и мостами тележки в соответствующей пропорции.
Такое распределение осуществляется при помощи несимметричного дифференциала .
Рассматривается полноприводный автомобиль специального назначения с колесной формулой 6х6 и гидропневматической независимой подвеской.На рассматриваемых автомобилях устанавливается раздаточная коробка с передаточными числами: — первая передача — 1,593; — вторая передача — 0,872.
Переключение передач и привод блокировки дифференциала — пневматические, управление краном с места водителя, блокировка может включаться автоматически и управляется с помощью электронного блока управления блокировкой дифференциалов или вручную (с рабочего места водителя).
Межосевой дифференциал: планетарный с цилиндрическими колесами несимметричный, распределяет поток мощности в пропорции: на задний мост – 33,3%, на передние мосты – 66,7%
Возможный отбор мощности:
— задний торец РК с промежуточного вала РК 81 кВт (110 л.с.)
— задний торец РК с первичного вала РК 162 кВт (220 л.с.)
Ресурс раздаточной коробки не менее 500000 км.
Управление раздаточной коробкой
Раздаточная коробка управляется пневмокраном, переключатель которой расположен на панели приборов. Переключатель раздаточной коробки(рис. 1) имеет три фиксированных положения, каждому из которых соответствует передача раздаточной коробки:
– верхнее — повышенная передача;
– среднее — нейтраль;
– нижнее — пониженная передача.
Рис.1 — Переключатель раздаточной коробки.
При движении по дорогам с твердым покрытием используется повышенная передача. Пониженную передачу надо включать при движении по труднопроходимым участкам пути, а также при преодолении крутых подъемов и бродов.
Переключать передачи можно только после полной остановки автомобиля и при нейтральном положении рычага переключения передач в коробке передач.
Включение нейтрали в раздаточной коробке при работающем двигателе и включенной передаче в коробке передач запрещается.
Управление блокировкой межосевого и межколесного дифференциалов.
Блокировку следует включать непосредственно перед преодолением сложных участков пути (вязкий грунт, скользкая грязная дорога).
Дифференциал необходимо блокировать, когда имеется разность в величинах сил сцепления колес, между которыми он установлен.
Блокировку следует включать непосредственно перед преодолением сложных участков пути (вязкий грунт, препятствия, скользкая грязная дорога).
При выезде на твердую сухую дорогу блокировку необходимо выключить, так как движение с включенной блокировкой может привести к поломке деталей главной передачи.
При эксплуатации автомобилей выявился регулярный отказ раздаточных коробок. В ходе дефектовки были выявленные характерные внешние изменения всех внутренних поверхностей раздаточной коробки.
Рис.2 — Повреждения РК
В ходе стендовых испытаний был выявлен перегрев раздаточных коробок : за 20 минут работы при скорости вращения около 2000 мин-1, корпус РК нагревается до температуры 1150 С
Рис.
Проведены дальнейшие испытания по оценке влияния уровня масла, заливаемого в раздаточную коробку, на перегрев коробки.
Была представлена раздаточная коробка,в сборе с главной передачей переднего второго моста.
Испытания проводились с использованием основного насоса раздаточной коробки путем периодического увеличения объема масла в картере раздаточной коробки с 4 до 12литров.
Основной режим испытаний: — в РК включена высшая передача, дифференциалы РК и главной передачи заблокированы, частота вращения входного вала РК -2000 мин-1. Нагрев регистрируетятепловизором в зонах максимальных температур РК и главной передачи. Испытания проводятся до достижения температуры нагрева (125-130) . Результаты измерений нагрева дифференциала РК и главной передачипоказаны в таблице 1 и графике
Т а б л и ц а 1 – Оценка влияния объема заливаемого масла на нагрев зон дифференциала раздаточной коробки и главной передачи
| Объем масла в РК, л | Температура нагрева за время нагрева | Примеча- ние | |||||
| Дифференциал | Гл. передача |
||||||
| 1 час | 1,5 час | >1,5 часа | 1 час | 1,5 час | > 1,5 часа | ||
| 4 | 105 | 115 | 116 за 1ч 40´ | 113 | 124 | 125 за 1ч 40´ | В ГП объем масла по контрольному уровню ≈10,5 л |
| 5 | 103 | 111 | 114 за 1ч 50´ | 112 | 124 | 130 за 1ч 50´ | |
| 6 | 100 | 109 | 110 за 1ч 40´ | 111 | 123 | 125 за 1ч 40´ | |
| 7 | 102 | 110 | — | 115 | 127 | — | |
| 8 | 104 | 114 за 1ч 30´ | — | 115 | 127 за 1ч 30´ | — | |
| 9 | 110 | 126 | — | 115 | 130 | — | |
| 10 | 114 | 130 за 1ч 20´ | — | 116 | 127 за 1ч 20´ | — | |
| 11 | 130 | — | — | 116 | — | — | |
| 12 | 130 за 50´ | — | — | 110 за 50´ | — | — | |
| 7 | 100 | 105 | 110 за 2ч 10´ | 105 | 117 | 124 за 2ч 10´ | В ГП 9 л масла |
| 100 | 108 | 113 за 1ч 50´ | 112 | 123 | 128 за 1ч 50´ | В ГП 10 л масла | |
Рис.
4 – График нагрева зоны дифференциала
Рис.5 – График нагрева зоны редуктора
Рис.6 – График зависимости перегрева от количества заливаемого масла
Таким образом, наименьший нагрев зоны дифференциала РК был отмечен при объеме залитого масла 7 литров, с учетом масла, оставшегося в карманах РК, общий объем масла составил около 8 литров.
Наименьший нагрев главной передачи был отмечен при объеме залитого масла 9 литров, с учетом остатков масла во внутренних полостях, общий объем масла составит около 9,5 литров. Так как главная передача является с раздаточной коробкой цельным узлом, замедление роста температуры (без стабилизации) в главной передаче привело к снижению роста температуры и в раздаточной коробке.
В результате исследований было определено, что уровень масла влияет на характер повышения температуры узлов. Опытным путем при работе узлов без повышенной нагрузки определено, что оптимальными значениями объема масла являются – для раздаточной коробки – 8 литров, для главной передачи – 9,5 литров.
Но стабилизации температуры нагрева РК и главной передачи не получено. В связи с этим необходимо проводить дополнительный комплекс испытаний, а также рассматривать варианты дополнительной системы охлаждения.
Литература
- В.П. Когаев, Ю.Н. Дроздов. Прочность и износостойкость деталей машин. М.:Высшая школа, 1991.- 319 с.
References
- V.P. Kogaev, Ju.N. Drozdov.Prochnost’ iiznosostojkost’ detalejmashin. M.:Vysshajashkola, 1991.- 319 s.
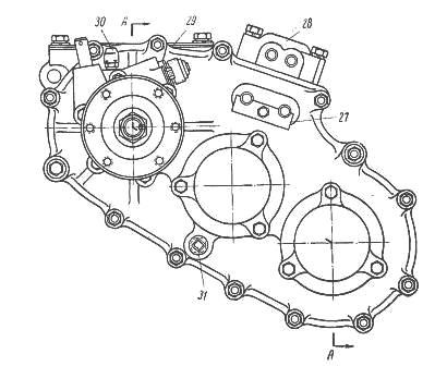
Конструкция раздаточной коробки ВАЗ-2123
Раздаточная коробка предназначена для изменения крутящего момента по величине и распределения его между передним и задним ведущими мостами
На автомобиле установлена двухступенчатая раздаточная коробка с межосевым блокируемым дифференциалом.
Управляют раздаточной коробкой (выбор повышенной либо пониженной передачи, включение/выключение блокировки дифференциала) одним рычагом через механический рычажный привод.
Раздаточная коробка служит для изменения величины крутящего момента и распределения его между передним и задним мостами.
Коробка имеет две передачи с передаточными числами 1,200 и 2,135.
Передний и задний мосты приводятся постоянно и связаны межосевым дифференциалом, перераспределяющим крутящий момент между ними в зависимости от сопротивления движению колес.
Для повышения проходимости автомобиля дифференциал можно блокировать, при этом передний и задний приводные валы становятся жестко связанными между собой (их частоты вращения равны).
Раздаточная коробка крепится к полу кузова на двух резинометаллических кронштейнах.
Для регулировки ее положения относительно фланца промежуточного вала отверстия в кронштейнах сделаны овальными, а между ними и кузовом могут быть установлены регулировочные прокладки.
Порядок центрирования коробки описан в разделе Определение причин вибрации и центрирование раздаточной коробки.
Корпусные детали раздаточной коробки отлиты из алюминиевого сплава и соединены между собой шпильками и гайками.
В верхней части картера выполнен лючок, закрытый штампованной стальной крышкой.
Передняя крышка центрируется на картере по двум установочным штифтам.
Между крышками и картером расположены картонные прокладки (при ремонте можно использовать вместо них герметик-прокладку).
Все валы (в том числе и валик привода спидометра), а также штоки вилок переключения передач и блокировки дифференциала уплотнены сальниками. В передней крышке выполнены два отверстия – заливное (оно же контрольное) и сливное.
Ведущий вал установлен на двух шариковых подшипниках в гнездах передней крышки и картера.
Внутреннее кольцо переднего подшипника зажато между буртиком вала и упорным кольцом самоконтрящейся гайкой фланца вала.
Внутреннее кольцо заднего подшипника зажато между буртиком вала и упорной шайбой гайкой на заднем конце вала.
Гайку стопорят, вдавливая ее кромку в пазы на валу. Ведущий вал зафиксирован от осевого смещения установочным кольцом в проточке на внешнем кольце заднего подшипника и зажатым между картером и задней крышкой.
На ведущем валу расположены две ведущие шестерни. Передняя (большая) – высшей передачи, она свободно вращается на термообработанной шейке вала. Задняя (меньшая) – низшей передачи – свободно вращается на термообработанной втулке, установленной на валу с натягом.
Шестерни имеют по два венца. Косозубые (большие) венцы находятся в постоянном зацеплении с соответствующими шестернями промежуточного вала, а с прямозубыми (малыми) соединяется муфта переключения передач при включении передачи.
Муфта перемещается по ступице, жестко посаженной на шлицах вала между ведущими шестернями. В среднем положении муфты обе передачи выключены («нейтраль») и крутящий момент от двигателя не передается на колеса.
Промежуточный вал представляет собой блок двух косозубых шестерен, находящихся в постоянном зацеплении с шестернями ведущего вала. Передняя шестерня, кроме того, находится в зацеплении и с ведомой шестерней, закрепленной на корпусе дифференциала.
Промежуточный вал вращается в двух подшипниках: передний – роликовый, задний – шариковый.
От осевого смещения вал зафиксирован установочным кольцом в канавке наружного кольца заднего подшипника, которое зажато между картером и задней крышкой (так же, как и у ведущего вала).
В переднем торце вала запрессована стальная ведущая шестерня привода спидометра. Ведомая шестерня привода спидометра – пластмассовая, установлена на валике, вращающемся во втулке корпуса привода спидометра. Корпус закреплен на передней крышке раздаточной коробки.
Вал привода переднего моста передним концом опирается на шариковый подшипник в картере привода переднего моста, закрепленного на передней крышке раздаточной коробки.
Внутреннее кольцо подшипника зажато между буртиком вала и упорным кольцом самоконтрящейся гайкой фланца вала. От осевого смещения подшипник зафиксирован стопорным кольцом, входящим в канавку картера привода переднего моста.
Задний шлицевой конец вала соединен с шестерней привода переднего моста дифференциала.
Прямозубая шестерня на валу служит для блокировки дифференциала.
Конструкция и установка вала привода заднего моста аналогична, но на нем нет шестерни.
Корпус дифференциала выполнен разъемным, обе его части соединены шестью болтами. Эти же болты крепят и ведомую шестерню к корпусу дифференциала. Последний установлен на двух шариковых подшипниках.
Внутренне кольцо переднего подшипника удерживается от смещения распорной пружинной шайбой, опирающейся на стопорное кольцо в проточке корпуса дифференциала.
В канавку на внешнем кольце подшипника входит установочное кольцо, зажатое между передней крышкой раздаточной коробки и картером привода переднего моста.
Таким образом, корпус дифференциала удерживается от осевого смещения передним подшипником; задний подшипник не зафиксирован. На передней части корпуса дифференциала выполнены шлицы, по которым перемещается муфта блокировки.
При включении блокировки муфта соединяется с шестерней на валу привода переднего моста, соединяя его с корпусом дифференциала.
В отверстиях корпуса дифференциала установлена ось сателлитов, удерживаемая двумя стопорными кольцами.
Под одним из колец находится пружинная шайба, препятствующая осевому перемещению оси сателлитов.
Сателлиты (конические шестерни), расположенные на оси, находятся в постоянном зацеплении с шестернями привода мостов.
Между корпусом дифференциала и сателлитами установлены опорные шайбы. Их толщина подбирается так, чтобы осевой зазор шестерен привода мостов не превышал 0,10 мм, а момент сопротивления вращению – 14,7 Нм.
Управление раздаточной коробкой – ручное, с механическим рычажным приводом. Задним рычагом водитель переключает передачи, передним – включает блокировку дифференциала. Конструкция приводов управления коробкой схожа.
Рычаг качается в продольном направлении на оси, установленной в проушинах кронштейна спереди раздаточной коробки. Для уменьшения трения в отверстие рычага вставлены пластиковые втулки. Нижний конец рычага входит в паз штока и фиксируется фигурной пружиной.
Другой конец штока соединен с вилкой соответствующей муфты (переключения передач или блокировки дифференциала) и стопорится болтом.
Шток на выходе из коробки уплотнен сальником и защищен от пыли резиновым гофрированным чехлом.
Для фиксации привода в выбранном положении служит шариковый фиксатор — подпружиненный шарик входит в пазы на штоках. На штоке переключения передач их три — для «нейтрали», высшей и низшей передач, на штоке блокировки дифференциала – два («включено» и «выключено»).
В крышку привода переднего моста ввернут выключатель, замыкающий цепь контрольной лампы при включении блокировки дифференциала.
Причина неисправности — Способ устранения
Вибрация раздаточной коробки и пола кузова (в зоне передних сидений) на всех режимах движения
Выход из строя эластичной муфты промежуточного вала — Замените эластичную муфту
Вибрация раздаточной коробки и пола кузова (в зоне передних сидений) при трогании автомобиля с места и разгоне до 80 км/ч
Не затянуты или повреждены опоры раздаточной коробки и задняя опора силового агрегата — Затяните гайки и болт крепления опор, замените поврежденные опоры
Тугое проворачивание или заедание в одной из плоскостей шарниров переднего или заднего карданных валов — Отремонтируйте карданные шарниры или замените шарниры в сборе
Неполное растормаживание стояночного тормоза — Отрегулируйте привод стояночного тормоза
Тугое проворачивание шарнира равных угловых скоростей промежуточного вала — Проверьте состояние чехла и шарнира.
Если детали шарнира изношены или повреждены, то замените шарнир в сборе
Вибрация раздаточной коробки и пола кузова (в зоне передних сидений) при установившемся режиме движения (наиболее характерна при скорости 80-90 км/ч)
Повышенный дисбаланс карданных валов — Отремонтируйте или замените карданные валы
Повышенный дисбаланс межосевого дифференциала раздаточной коробки — Замените межосевой дифференциал
Заедание карданных шарниров переднего или заднего карданных валов — Отремонтируйте шарниры или замените карданные валы в сборе
Заедание шарнира равных угловых скоростей промежуточного вала — Проверьте состояние чехла и шарнира. При повреждении деталей шарнир подлежит замене
Ослаблены гайки и болты крепления опор двигателя или повреждены опоры двигателя — Затяните гайки и болты крепления опор или замените опоры
Изгиб болтов и фланца эластичной муфты промежуточного вала — Замените болты или промежуточный карданный вал
Затрудненное переключение передач или блокирование дифференциала
Заедание муфт на шлицах ступицы, корпуса дифференциала, валов привода переднего моста — Зачистите заусенцы, забоины или задиры, замените поврежденные детали
Забоины на зубьях малого венца шестерен высшей или низшей передач, а также на зубьях муфт и на шлицах вала привода переднего моста — Зачистите забоины и заусенцы, замените поврежденные детали
Затрудненное переключение передач или блокирование дифференциала
Заедание муфт на шлицах ступицы, корпуса дифференциала, валов привода переднего моста — Зачистите заусенцы, забоины или задиры, замените поврежденные детали
Забоины на зубьях малого венца шестерен высшей или низшей передач, а также на зубьях муфт и на шлицах вала привода переднего моста — Зачистите забоины и заусенцы, замените поврежденные детали
Изогнута вилка или шток — Выправьте деформированные детали
Заедание рычага привода на осях — Снимите рычаг, очистите оси и втулки.
Поврежденные детали замените. Смажьте детали Литолом
Загрязнение или коррозия в шарнирах привода управления — Зачистите детали, поврежденные замените
Самопроизвольное выключение передач или блокировки дифференциала
Износ зубьев шестерен и муфт — Замените изношенные детали
Снижение упругости пружин фиксаторов или износ деталей фиксаторов — Замените пружины или изношенные детали
Неполное включение передач и отсутствие блокировки дифференциала из-за деформации деталей привода или вследствие забоин на шестернях, муфтах и шлицах — Деформированные детали выправьте или замените, забоины и заусенцы зачистите, поврежденные детали замените
Утечка масла
Повреждение уплотнительных прокладок — Замените прокладки
Ослабление гаек и шпилек крепления крышек к картеру — Подтяните гайки и шпильки
Изношены или повреждены сальники валов — Замените сальники
Износ уплотнительных колец штоков привода раздаточной коробки — Замените уплотнительные кольца
Наличие раковин, пористости и поврежденных поверхностей корпусных деталей — Замените корпусные детали
Методика определения причин вибрации раздаточной коробки и пола кузова (в зоне передних сидений)
Прежде всего, отметьте, при какой скорости возникает вибрация раздаточной коробки, затем приступайте к определению причин вибрации.
В случае появления вибраций после ремонта или замены узлов трансмиссии:
Поднимите автомобиль на подъемнике на высоту, удобную для работы, ослабьте затяжку гаек крепления поперечины опоры КПП к кузову автомобиля и сместите агрегат влево до упора (рис. 3).
Затяните гайки в этом положении. Стрелка на рисунке указывает направление движения автомобиля.
Если дефект не устранился, произведите центровку раздаточной коробки:
— установите ручку переключения передач раздаточной коробки в нейтральное положение.
Запустите двигатель, включите вторую передачу рычагом переключения коробки передач.
Автомобиль не должен двигаться. Поднимите автомобиль на подъемнике на высоту, удобную для работы;
— ослабьте шесть гаек крепления раздаточной коробки к кузову;
— поворачивая раздаточную коробку на шпильках, добейтесь такого положения раздаточной коробки относительно кузова, при котором вибрация промежуточного карданного вала минимальна;
— удерживая данный режим, затяните гайки крепления раздаточной коробки к кузову
— опустите автомобиль, остановите двигатель.
Внимание. Нахождение людей в салоне автомобиля во время его подъема и ремонта запрещается.
Во время работы под автомобилем проявляйте повышенную осторожность. Для исключения травм не подносите к вращающимся деталям трансмиссии руки и инструмент.
Если дефект не устранился, установите дополнительные шайбы (рис. 4) толщиной 2,5 мм между поперечиной задней опоры раздаточной коробки и кузовом автомобиля (по одной шайбе на каждую шпильку).
Если дефект не устранился, произведите переустановку заднего карданного вала, для чего:
— отверните болты крепления карданного вала к фланцам раздаточной коробки и редуктора заднего моста;
— поверните вал относительно фланцев раздаточной коробки и редуктора заднего моста на 180°;
— закрепите вал в данном положении.
Если дефект не устранился, произведите переустановку переднего карданного в последовательности, указанной выше.
Если дефект не устранился, произведите замену заднего карданного вала.
Если дефект не устранился, произвести замену переднего карданного вала.
Если дефект не устранился, произвести замену промежуточного карданного вала.
AGZpetrov — Практическая работа 5
Рис. 5.1. Принципиальные схемы приводов сцеплений:
а – механический привод; б – гидравлический привод
Пример технического описания сцепления и его привода.
Сцепление автомобиля «Урал-4320»: фрикционное, двухдисковое, сухое, с периферийными цилиндрическими пружинами, привод – механический.
Коробка передач (КП) предназначена для изменения крутящего момента, передаваемого от двигателя на ведущие колеса, обеспечение движения автомобиля задним ходом, для длительного разъединения двигателя и ведущих колес, когда двигатель работает на холостом ходу при движении автомобиля или на стоянке. Коробка передач состоит из следующих элементов: ведущей вал, ведомый вал, промежуточный вал, шестерни, муфты, синхронизаторы, механизм управления, корпус.
Коробка может иметь делитель или демультипликатор.
Пример технического описания коробки передач.
Коробка передач автомобиля ГАЗ-66: механическая, трехвальная, четырехступенчатая с синхронизатором на III – IV-й передачах. Передаточные числа: I – 6,55, II – 3,09, III – 1,71, IV – 1,0 (прямая), задний ход – 7,77.
Раздаточная коробка предназначена для распределения крутящего момента от коробки передач между ведущими мостами автомобиля. Состоит из следующих элементов: ведущий вал, промежуточный вал, ведомый вал привода переднего моста, ведомый вал привода ведущего моста, шестерни, зубчатые муфты, механизм управления.
Пример технического описания раздаточной коробки.
Раздаточная коробка автомобиля «Урал-4320»: механическая, двухступенчатая с несимметричным межосевым блокируемым дифференциалом. Передаточные числа: I – 2,15, II – 1,3. Управление раздаточной коробкой – механическое, при помощи двух рычагов.
СОДЕРЖАНИЕ ОТЧЕТА
Вариант 1
Записать:
1. Техническое описание сцепления и привода сцепления автомобиля ЗИЛ-130 [2, с. 192].
2. Техническое описание коробки передач автомобиля КамАЗ-4310 [6, с. 85].
3. Определение понятий «передаточное число зубчатой передачи», «понижающая передача» [2, с. 200], [9, с. 178].
4. Способ включения второй передачи в КП КамАЗ-5320 [2, с. 210].
5. Техническое описание раздаточной коробки автомобиля ГАЗ-66 [11, с. 179 — 181].
Начертить:
1. Схему трансмиссии автомобиля КамАЗ-5320 [2, рис. 116, с. 186].
2. Схему фрикционного однодискового сцепления [1, рис. 85, с. 109] и указать на схеме ведущие части сцепления.
3. Схему гидравлического привода сцепления (рис. 5.1) и указать наименования элементов, обозначенных позициями 1, 3, 5, 7, 9.
4. Схему механической трехвальной трехступенчатой коробки передач [1, рис. 93, с. 120] и указать на схеме валы и шестерни, через которые передается крутящий момент при включении первой передачи.
Вариант 2
Записать:
1. Техническое описание сцепления и привода сцепления автомобиля КамАЗ-5320 [2, с. 195-198].
2. Техническое описание коробки передач автомобиля «Урал-4320» [3, с. 149 — 151].
3. Определение понятий «передаточное число коробки передач», «повышающая передача» [2, с. 200], [9, с. 178].
4. Способ включения первой передачи в КП ЗИЛ-130 [2, с. 206].
5. Техническое описание раздаточной коробки автомобиля ЗИЛ-131 [7, с. 106-107].
Начертить:
1. Схему трансмиссии автомобиля ЗИЛ-131 [2, рис. 116, с. 186].
2. Схему фрикционного однодискового сцепления [1, рис. 85, с. 109] и указать на схеме ведомые части сцепления.
3. Схему гидравлического привода сцепления (рис. 5.1) и указать наименования элементов, обозначенных позициями 2, 4, 6, 7, 8.
4. Схему механической трехвальной трехступенчатой коробки передач [2, рис. 126, с. 200] и указать на схеме валы и шестерни, через которые передается крутящий момент при включении второй передачи.
Вариант 3
Записать:
1. Техническое описание сцепления и привода сцепления автомобиля ГАЗ-66 [2, с. 191-192].
2. Техническое описание коробки передач автомобиля ЗИЛ-130 [10, с. 14, с. 56 — 57].
3. Определение понятий «передаточное число зубчатой передачи», «прямая передача» [2, с. 200], [9, с. 178].
4. Способ включения первой передачи в КП КамАЗ-5320 [2, с. 210].
5. Техническое описание раздаточной коробки автомобиля КамАЗ-4310 [6, с. 99].
Начертить:
1. Схему трансмиссии автомобиля «Урал-4320» [1, рис.
84, с. 106-107].
2. Схему фрикционного однодискового сцепления [1, рис. 85, с. 109] и указать на схеме нажимной механизм и механизм выключения.
3. Схему гидравлического привода сцепления (рис. 5.1) и указать наименования элементов, обозначенных позициями 2, 3, 5, 6, 9.
4. Схему механической трехвальной трехступенчатой коробки передач [1, рис. 93, с. 120] и указать на схеме валы и шестерни, через которые передается крутящий момент при включении третьей передачи.
ЛИТЕРАТУРА
1. Автомобиль: Основы конструкции: Учебник для вузов по специальности «Автомобили и автомобильное хозяйство» / Н. Н. Вишняков, В. К. Вахламов, А. Н. Нарбут и др. – 2-е изд., перераб. и доп. – М.: Машиностроение, 1986. – 304 с.
2. Устройство автомобиля: Учебник для учащихся автотранспортных техникумов / Е. В. Михайловский, К. Б. Серебряков, Е. Я. Тур. – 6-е изд., стереотип. – М.: Машиностроение, 1987. – 352 с.
3. Медведков В. И., Билык С. Т. Автомобили КамАЗ-5320 и Урал-4320: учебное пособие. – М.: Издательство ДОСААФ СССР, 1981. – 334 с.
4. Епифанов Л. И., Епифанова Е. А. Техническое обслуживание и ремонт автомобилей: учебное пособие – 2-е изд., перераб. и доп. – М.: ИД «Форум»: «Инфра-М», 2009. – 352 с.
5. Пожарная техника: Учебник / Под ред. М. Д. Безбородько. – М.: Академия ГПС МЧС России, 2004. – 550 с.
6. Автомобили КамАЗ 6×6: Руководство по эксплуатации / Под ред. Е.А. Машкова. – 3-е изд. – М.: Военное издательство, 1987. – 550 с.
7. Автомобиль ЗИЛ-131 и его модификации: Руководство по эксплуатации / под ред. А. Г. Зарубина. – М.: Машиностроение, 1977. – 360 с.
8. Передерий В. П. Устройство автомобиля: учебное пособие – М.: ИД «Форум»: «Инфра-М», 2008. – 288 с.
9. Вахламов В. К. Автомобили: Основы конструкции. – 4-е изд. – М.: Издательский центр «Академия», 2008. – 528 с.
10.
Автомобили ЗИЛ-130, ЗИЛ-138 и их модификации: Руководство по эксплуатации / Московский автомобильный завод им. И. А. Лихачева – М.: Машиностроение, 1985. – 280 с.
11. Полосков В. П. Устройство и эксплуатация автомобилей: Учеб. пособие / В. П. Полосков, П. М. Лещев, В. Н. Хартанович. – 2-е изд., перераб. – М.: ДОСААФ, 1983. – 318 с.
12. Автомобили семейства «Газель». Руководство по эксплуатации, техническому обслуживанию и ремонту. – Нижний Новгород: ООО «Автозавод «ГАЗ», 2007. – 619 с.
13. Техническая эксплуатация автомобилей: Учебник для вузов. 4-е изд., перераб. и дополн. / Е. С. Кузнецов, А. П. Болдин, В. М. Власов и др. – М.: Наука, 2001. – 535 с.
ВОПРОСЫ ДЛЯ САМОКОНТРОЛЯ
1. Назначение и общее устройство трансмиссии автомобиля.
2. Назначение, устройство и принцип действия сцепления.
3. Устройство и работа двухдискового сцепления.
4. Назначение, устройство и работа гасителя крутильных колебаний.
5. Типы приводов сцепления, их устройство и работа.
6. Усилители привода сцепления: назначение, устройство и работа.
7. Назначение и классификация коробок передач.
8. Принцип работы ступенчатой шестеренчатой коробки передач. Определение передаточного числа.
9. Особенности устройства и работы коробок передач базовых автомобилей.
10. Назначение, устройство и работа синхронизатора коробки передач.
11. Назначение, устройство и принцип действия раздаточной коробки.
ПЕРЕЙТИ
К ПРЕДЫДУЩЕЙ РАБОТЕ К СЛЕДУЮЩЕЙ РАБОТЕ
К ПЕРЕЧНЮ РАБОТ
Требования, предъявляемые к раздаточным коробкам. Они должны:
Раздаточные коробки. Классификация. Требования. Регулировки. Подробно: принцип работы РК на примере ГАЗ-66.
Особенности
эксплуатации.Раздаточные коробки. Классификация. Требования. Регулировки. Подробно: принцип работы РК на примере Урал-4320. Особенности эксплуатации.
Карданные передачи. Классификация. Требования. Регулировки. Подробно: основные типы карданных передач. Схема и принцип работы резиновой муфты равных угловых скоростей. Особенности эксплуатации.
Карданные передачи. Классификация. Требования. Регулировки. Подробно: принцип работы и конструкция карданной передачи с шарнирами неравных угловых скоростей. Крестовина. Особенности эксплуатации.
Карданные передачи. Классификация. Требования. Регулировки. Подробно: принцип работы и конструкция карданной передачи с шарнирами равных угловых скоростей. ШРУСы различных конструкций. Особенности эксплуатации.
Ведущие мосты. Классификация. Требования. Регулировки. Подробно: конструктивные варианты ведущих мостов.
Балка моста,
разновидности, особенности конструкции.
Особенности эксплуатации.Ведущие мосты. Классификация. Требования. Регулировки. Подробно: принцип работы на примере схем ведущих мостов с различными типами главных передач. Особенности эксплуатации.
Ведущие мосты. Классификация. Требования. Регулировки. Подробно: принцип работы главной передачи на примере двойной 2-ступенчатой с простым коническим дифференциалом. Особенности эксплуатации.
Ведущие мосты. Классификация. Требования. Регулировки. Подробно: принцип работы главной передачи на примере двойной 2-ступенчатой с планетарным редуктором. Особенности эксплуатации.
Ведущие мосты. Классификация. Требования. Регулировки. Подробно: принцип работы главной передачи, на примере разнесенной с планетарным колесным редуктором. Особенности эксплуатации.
Ведущие мосты. Классификация.
Требования.
Регулировки. Подробно: принцип работы
и конструкция простого конического
дифференциала. Блокировка дифференциала.
Особенности эксплуатации.Ведущие мосты. Классификация. Требования. Регулировки. Подробно: принцип работы и конструкции дифференциалов повышенного трения (червячный, кулачковый, фрикционные). Особенности эксплуатации.
Ведущие мосты. Классификация. Требования. Регулировки. Подробно: полуоси.
25-26. Разда́точная коробка — агрегат для распределения крутящего момента от двигателя на несколько приводных механизмов, которые в большинстве случаев, также увеличивают число передач в трансмиссии.
Например, в автомобилях повышенной проходимости раздаточная коробка:
распределяет крутящий момент между ведущими мостами таким образом, чтобы обеспечивалась наилучшая проходимость автомобиля без возникновения негативного явления — «циркуляции мощности» в трансмиссии;
увеличивает крутящий момент на ведущих колёсах в пределах, необходимых для преодоления сопротивления качению колёс при движении по плохим дорогам и бездорожью, а также на крутых подъёмах;
обеспечивает устойчивое движение автомобиля с малой скоростью при работе двигателя в режиме максимального крутящего момента.

Раздаточная
коробка предназначена для распределения
крутящего момента между несколькими
ведущими мостами полноприводных
(многоприводных) автомобилей, которые
имеют высокие опорно-сцепные качества,
что достигается путем оптимального
распределения массы на ведущие колеса.
Высокие опорно-сцепные качества таких
автомобилей позволяют получать на
ведущих колесах значительные крутящие
моменты, для получения которых необходимо
иметь большое передаточное число в
трансмиссии. Для эффективной работы
автомобиля повышенной проходимости
диапазон передаточных чисел его
трансмиссии должен быть примерно вдвое
шире, чем позволяет обеспечить коробка
передач базового
автомобиля.
Расширение диапазона
передаточных чисел в трансмиссии
автомобиля повышенной проходимости, в
которой используется серийная коробка
передач, и увеличение ее максимального
передаточного числа достигаются
введением в раздаточную коробку
дополнительной пары зубчатых колес,
которая называется понижающей передачей
или демультипликатором.
Он включается,
когда автомобиль преодолевает
труднопроходимые участки. Его наличие
позволяет удвоить количество передаточных
чисел в трансмиссии, увеличивая их
значения на каждой, в том числе и на
первой, ступени коробки передач.
• распределять крутящий момент по ведущим мостам таким образом, чтобы обеспечивалась наилучшая проходимость автомобиля; • иметь возможность создания больших передаточных чисел для преодоления повышенных сопротивлений движению автомобиля; • иметь устройства, предотвращающие перегрузку деталей трансмиссии при включении демультипликатора; • не создавать повышенный уровень шума; • иметь высокий КПД.
Раздаточной коробкой передач называется дополнительная коробка передач, распределяющая крутящий момент двигателя между ведущими мостами автомобиля.
Раздаточная
коробка служит для
увеличения тяговой силы на ведущих
колесах и повышения проходимости
автомобиля.
Она одновременно выполняет
функции демультипликатора, что позволяет
увеличить диапазон передаточных чисел
коробки передач и эффективнее использовать
автомобили в различных дорожных
условиях.
В зависимости от назначения автомобилей на них применяются раздаточные коробки различных типов (схема 1).
Схема 1 – Типы раздаточных коробок, классифицированных по различным признакам
Классификация
раздаточных коробок по типу привода.
Если все выходные валы раздаточной
коробки имеют жесткую механическую
связь, привод называется блокированным.
Если связь выходных валов раздаточной
коробки обеспечивается через дифференциал,
привод называется дифференциальным.
Существуют
также раздаточные
коробки,
обеспечивающие временное подключение
одной из ветвей трансмиссии посредством
автоматических устройств отбора
мощности.
В
соответствии с конструктивной схемой
трансмиссии раздаточные коробки передач
могут отличаться числом выходных валов:
обычно их два, но при параллельном
приводе ведущих мостов грузового
автомобиля может быть и три.
Раздаточные коробки с соосными валами привода ведущих мостов имеют широкое применение, так как они позволяют использовать для переднего и заднего ведущих мостов одну и ту же главную передачу (взаимозаменяемую). Однако в этом случае ведущая шестерня главной передачи переднего моста, имея левое направление спирали зубьев, будет работать на «ввинчивание». Поэтому при ослаблении затяжки ее подшипников может произойти заклинивание главной передачи переднего ведущего моста.
Раздаточные коробки с несоосными ведомыми валами в отличие от раздаточных коробок с соосными ведомыми валами не имеют промежуточного вала. Они более компактны, менее металлоемки, более бесшумны при работе и имеют более высокий КПД.
Раздаточные
коробки с блокированным приводом ведущих
мостов позволяют использовать полную
по условиям сцепления ведущих колес с
дорогой тяговую силу без их пробуксовывания.
Однако при движении автомобиля на
повороте или на неровной дороге при
блокированном приводе неизбежно
проскальзывание колес, так как передние
колеса проходят больший путь, чем задние.
В этом случае увеличивается изнашивание
шин, расход топлива и происходит
перегрузка деталей трансмиссии. Для
устранения таких отрицательных явлений
передний мост отключают при движении
по дорогам с твердым покрытием и включают
только на тяжелых участках дороги.
Раздаточные коробки с дифференциальным приводом ведущих мостов исключают возникновение перечисленных выше отрицательных явлений. Применяемый в этих коробках межосевой дифференциал позволяет приводным валам ведущих мостов вращаться с разными скоростями и распределять крутящий момент двигателя между мостами в соответствии с воспринимаемыми ими вертикальными нагрузками. Если нагрузки одинаковы по величине, то используют симметричный дифференциал, а если неодинаковы, то несимметричный.
При
раздаточных коробках с дифференциальным
приводом передний мост постоянно
включен. В результате изнашивание шин
меньше, чем при отключении переднего
моста. Однако межосевой дифференциал
ухудшает проходимость автомобиля, так
как при буксовании на месте одного из
колес автомобиль не может начать
движение.
Поэтому для повышения
проходимости межосевые дифференциалы
выполняют с принудительной блокировкой.
Наибольшее распространение на автомобилях повышенной проходимости получили двухступенчатые раздаточные коробки.
Особенности раздаточной коробки УАЗ Патриот
Раздаточная коробка предназначена для распределения крутящего момента между ведущими мостами
На автомобилях УАЗ Патриот установлена двухступенчатая раздаточная коробка с понижающей передачей, одним рычагом переключения, без межосевого дифференциала.
Крутящий момент от коробки передач передается к ведущему валу раздаточной коробки.
Ведомый вал постоянно соединен через карданную передачу с главной передачей ведущего заднего моста автомобиля.
При включении привода переднего моста валы соединяются между собой зубчатой муфтой и вращаются с одинаковыми угловыми скоростями.
Раздаточная коробка состоит из чугунного картера с крышкой, ведущего, промежуточного и ведомого валов, вала привода переднего моста, зубчатых колес и зубчатой муфты выключения переднего моста.
Она прикреплена четырьмя болтами к задней стенке картера коробки передач и уплотнена герметиком.
Центрирование раздаточной коробки относительно коробки передач осуществляется по наружной обойме двухрядного подшипника вторичного вала коробки передач.
На задней части картера раздаточной коробки установлен механизм стояночного тормоза.
В картере раздаточной коробки на подшипниках качения установлены ведущий и промежуточный валы, валы привода переднего и заднего мостов с прямозубыми шестернями.
Ведущим валом для раздаточной коробки служит шлицевой конец вторичного вала коробки передач, он установлен в ведущую шестерню раздаточной коробки.
Соосно с ведущим валом на двух шариковых подшипниках установлен вал привода заднего моста.
Между подшипниками находится червячная шестерня привода спидометра.
Промежуточный вал, выполненный за одно целое с промежуточной шестерней понижающей передачи, вращается на одном роликовом и одном шариковом подшипниках.
Вал привода переднего моста, изготовленный за одно целое с шестерней, установлен в нижней части картера раздаточной коробки и вращается на двух шариковых подшипниках.
Механизм переключения раздаточной коробки состоит из двух штоков и двух вилок, расположенных в крышке картера раздаточной коробки.
Вилки скользят по неподвижным штокам и снабжены шариковыми фиксаторами.
— Неисправность
Устранение
Повышенный шум в раздаточной коробке:
— Ослабление гаек крепления раздаточной коробки к коробке передач или болтов крепления крышек подшипников
Подтяните все болты и гайки. Если после этого шум не прекратится, разберите раздаточную коробку и устраните неисправность
— Износ или выкрашивание зубьев шестерен
Замените изношенные шестерни
— Износ подшипников
Замените изношенные подшипники
— Большой дисбаланс карданных валов
Отбалансируйте карданные валы
Затрудненно переключение и выбор передач:
— Заедание в шлицевом соединении шестерни и вторичного вала коробки передач
Зачистите забоины, заусеницы или замените детали
— Забоины на зубьях малого венца ведущей шестерни от ударов при включении.
— Изогнут шток вилки переключения.
Зачистите забоины и заусеницы, выправьте шток или замените детали
— Деформация фиксатора выбора передач механизма переключения
Выправьте или замените фиксатор
Самовыключение передачи при движении автомобиля:
— Износ зубьев шестерни
Замените изношенные шестерни
— Износ подшипников, вызывающий перекос валов
Замените изношенные подшипники
— Увеличенный зазор в шлицевом соединении шестерня – вторичный вал коробки передач
Подберите шестерню по шлицам вала для обеспечения минимального зазора при свободном перемещении по шлицам
— Неполное включение из-за погнутости или износа вилок механизма переключения
Выправьте или замените детали, обеспечив полное включение шестерни.
— Ослабление крепления штоков
Закрепите штоки. Перед затяжкой смажьте резьбу болта герметиком.
Течь масла:
— Ослабление гаек и болтов, крепящих крышки подшипников, крышки картера и соединяющих раздаточную коробку с коробкой передач
Подтяните гайки и болты, при необходимости смажьте резьбу герметиком
— Износ или повреждение заглушек штоков механизма переключения и заглушки гнезда переднего подшипника промежуточного вала
Замените или расчеканьте заглушки в их гнездах
— Выпадение или повреждение заглушек штоков механизма переключения и заглушки гнезда переднего подшипника промежуточного вала
Замените или расчеканьте заглушки в их гнездах
Повреждение или разрушение подшипников:
— Недостаточный уровень масла или его отсутствие в раздаточной коробке
Проверьте уровень масла.
Поврежденные подшипники замените
— Попадание в подшипники твердых частиц, вызывающих разрушение подшипника
Замените поврежденные подшипники, промойте картер жидким маслом и залейте свежее масло.
— Заедание двухрядного подшипника ведущего вала раздатки (вторичного вала коробки передач) после ремонта
Разберите и промойте подшипник, перед установкой смажьте чистым маслом
Диагностика и ремонт раздаточной коробки TOD
Одной из основных частей любого автомобиля с полным приводом является раздаточная коробка, которая также может выйти из строя во время эксплуатации. Потому, для понимая поломок необходимо знать устройство этой системы, которое отличатся в зависимости от типа полного привода. Наша компания предлагает профессиональный ремонт раздаточных коробок TOD по выгодной цене для каждого клиента.
Что собой представляет раздаточная коробка?
Главной задачей раздаточной коробки становится распределение крутящего момента между осями автомобиля.
При своей работе TOD, в отличии от механических систем, предполагает не жесткое подключение, а электронное управление с помощью многодисковой муфты.
Таким образом величина передаваемого крутящего момента на переднюю ось может изменяться в достаточно широком диапазоне.
Раздаточная коробка TOD имеет понижающую передачу, при ее включении происходит жесткое подключение переднего моста. Система предназначена для езды по дорогам с твердым покрытием при возможной скользкой поверхности. В нормальных условиях используется только задний привод, но, когда начинается пробуксовка, может дополнительно подключается передний, что обеспечивает стабильное движение.
Поломки раздаточной коробки и их причины
Проблем с системой может быть большое количество, самые распространенные из них:
- Износ подшипников валов. Их сильная выработка приводит к появлению люфтов. В итоге вращение вала сопровождается большим шумом. В таком случае потребуется замена элементов.

- Нарушение центровки КПП, что проявляется из-за повреждения точек крепления.
- Износ валов.
- Выход из строя узла в результате эксплуатации автомобиля при изношенных подшипниках.
- Поломка сервопривода включения фрикционной муфты.
- Износ сальников и продавливание прокладок.
- Сбои в работе электроники.
- Растяжение приводной цепи.
И многие другие неисправности, которые в конечно итоге могут полностью вывести систему из строя, если их не устранять своевременно.
Когда необходимо обратиться в автосервис?
Если вы заметили проблемы в работе, то необходимо сразу обратиться в сервис и выполнить диагностику раздаточной коробки. В целом, основные признаки, которые свидетельствуют о наличии поломки следующие:
- Повышенная шумность при работе, причиной становится износ подшипников.
- Сильные вибрации валов или КПП.
- Скрежет или стуки, что говорит о необходимости смены подшипников.

- Невозможность смены ступени или затрудненное включение.
- Самостоятельное выключение системы.
- Быстрый перегрев.
- Протекание масла.
- Нестабильная работа коробки.
- Рывки при движении.
И это только общие признаки, которые можно заметить при проблемах с раздаточной коробкой. Потому, при проявлении любого из этих признаков необходимо сразу обращаться за помощью к специалистам.
Как проводится ремонт раздаточной коробки TOD
Для проведения ремонта вам следует привести автомобиль в наш автосервис, в целом же работа проводится следующим образом:
- В первую очередь выполняется компьютерная диагностика автомобиля для получения данных с датчиков системы.
- После осуществляется разборка раздатка и осмотр комплектующих.
- Все изношенные и непригодные к работе части заменяются на новые.
- Проводится ремонт и восстановление отдельных частей механизма.

- Сборка и установка обратно на автомобиль.
- Оплата услуг клиентом.
В случае, когда ремонт невозможен мы предлагаем купить раздаточную коробку у нас и установить ее на автомобиль в этот же день.
Почему стоит обратиться к нам?
Наш автосервис уже не один год занимается ремонтом автомобилей разного типа и мы гарантируем качественное и оперативное решение проблемы в любой ситуации.
Кроме того, сотрудничество с нами предоставляет ряд преимуществ, в частности:
- Быстрое устранение любых проблем с распределительной коробкой.
- Доступные цены на ремонт автомобилей любого типа.
- В штате только опытные сотрудники с большим стажем работы.
- Для ремонта используется новое современное оборудование, что помогает быстро диагностировать и устранить поломку.
- Выгодные акции и скидки для наших клиентов.
- Всегда в наличии все необходимые комплектующие.
- Возможность покупки деталей на заказ.
И множество других преимуществ, которые гарантированно порадуют каждого клиента. Мы предлагаем качественный сервис по доступной цене, а значит, вы получите оперативную помощь в любое время, обратившись к нам.
Обслуживаемые марки автомобилей
Акура
Альфа Ромео
БИД
Черри
Крайслер
Ситроен
Дэу
Даихатсу
Додж
ФАУ
Фиат
Форд
Фотон
Джили
Джи Эм Си
Грейт Волл
Хонда
Хендай
Инфинити
Исузу
Джип
Джей Эм Си
КИА
Лифан
Мазда
Мини
Митсубиши
Ниссан
Опель
Пежо
Плимут
Понтиак
Рено
СЕАТ
Шкода
СМАРТ
Ссанг Йонг
Тойота
Вольво
Отправить заявку
Запишитесь на обслуживание в наш автосервис
Свяжитесь с нами!
|
Звоните |
Пишите |
Приезжайте |
Функция раздаточной коробки, уровень и состояние жидкости · Инспекции BlueStar
Раздаточная коробка является центром трансмиссии полноприводных и некоторых полноприводных автомобилей. Установленный в задней части трансмиссии, он распределяет мощность двигателя и передает ее на переднюю и заднюю оси посредством переднего и заднего приводных валов. Он также синхронизирует разницу во вращении передних и задних колес и может содержать один или несколько наборов понижающих передач для использования на бездорожье.
Понижающие передачи в раздаточной коробке позволяют автомобилю двигаться на гораздо более низких скоростях, при этом работая в пределах полезного диапазона мощности или диапазона оборотов двигателя. Это также увеличивает крутящий момент на осях. Пониженные передачи используются во время медленных или экстремальных маневров на бездорожье, таких как движение по опасным дорогам, ползание по скалам или при буксировке тяжелого груза.
Эта функция часто отсутствует на полноприводных автомобилях.
На некоторых автомобилях, таких как полноприводные грузовики или автомобили, предназначенные для бездорожья, раздаточной коробкой управляет водитель. Водитель может включить раздаточную коробку как в полноприводном, так и в полноприводном режиме. Иногда это достигается с помощью переключателя, аналогичного тому, что используется в механической коробке передач. На некоторых автомобилях раздаточной коробкой можно управлять с помощью переключателя или кнопки. Другие имеют раздаточные коробки, которые не выбираются и постоянно заблокированы в режиме полного привода. Этот тип раздаточной коробки также можно назвать межосевым дифференциалом.
Если вы разберете раздаточную коробку, вы найдете несколько компонентов, которые являются общими для всех раздаточных коробок, таких как первичный вал. Входной вал вращается трансмиссией и соединен с двумя выходными валами: одним, который вращает передний карданный вал, и другим, который вращает задний карданный вал.
Большинство современных раздаточных коробок также имеют дифференциал. Дифференциал раздаточной коробки такой же, как и дифференциал в осях. Это позволяет одному выходу вращаться с другой скоростью, чем другой, чтобы избежать заедания трансмиссии на твердых поверхностях.
Три основных типа раздаточных коробок: полный привод с неполным рабочим днем, постоянный полный привод и активный полный привод.
Part-time 4WD — наиболее распространенный тип раздаточной коробки. Это позволяет эксплуатировать автомобиль в двухколесном, полноприводном повышенном диапазоне (4Hi) и полном приводе низшего диапазона (4Lo). В режиме 4Hi обычно используется дифференциал для улучшения управляемости. Системы полного привода с неполным рабочим днем обеспечивают более плавную работу на асфальте и лучшую экономию топлива, поскольку передний карданный вал и ось могут быть полностью отключены от питания. Самые прочные раздаточные коробки, как правило, являются системами с частичной занятостью, потому что они предназначены для реального использования на бездорожье, часто в грузовиках и грузовых автомобилях.
Постоянный 4WD — самый простой тип раздаточной коробки. Он постоянно передает мощность на переднюю и заднюю оси. Чтобы устранить или, по крайней мере, уменьшить заедание трансмиссии на твердых поверхностях, в раздаточной коробке этого типа также используется дифференциал в верхнем диапазоне. Некоторые предлагают положение блокировки 4Hi, которое блокирует дифференциал для улучшения сцепления на скользких поверхностях, но также вызывает заедание при работе на сухом асфальте.
Active 4WD — это самый простой в использовании тип раздаточной коробки, поскольку он не требует участия водителя. Были разработаны различные системы, работающие полный и неполный рабочий день, в которых используются электронные, компьютеризированные или механические средства для регулировки количества мощности, подаваемой на оси, в соответствии с проскальзыванием колес. У них есть множество названий и уровней производительности, но они обеспечивают некоторые преимущества системы, работающей неполный рабочий день, и владельцу никогда не приходится что-либо переключать.
Система Active 4WD была разработана для плавной работы без какого-либо участия водителя, и ее можно найти на всем, от грузовиков до роскошных спортивных автомобилей.
Основное различие между раздаточной коробкой автомобиля с полным приводом и раздаточной коробкой автомобиля с полным приводом заключается в том, что последняя не обеспечивает дополнительный крутящий момент, увеличивающий низкое передаточное число, используемое для серьезного бездорожья. В полноприводных автомобилях необходимо допускать проскальзывание трансмиссии, чтобы избежать заедания трансмиссии. Это достигается за счет включения дифференциала внутри раздаточной коробки.
Раздаточная коробка работает всегда, независимо от того, используете ли вы полный привод на своем автомобиле или нет. Уровень и состояние жидкости в раздаточной коробке следует проверять при каждой замене масла. Раздаточные коробки могут быть заполнены трансмиссионным маслом, жидкостью для автоматических трансмиссий (ATF) или специальными смазочными материалами.
Важно регулярно осматривать раздаточную коробку на наличие повреждений, утечек или других проблем. Также следует проверить уровень и состояние жидкости, так как жидкость раздаточной коробки может вытекать из уплотнений выходного вала, уплотнения входного вала, прокладок картера или прокладок контрольной и сливной пробки.
Если вы планируете приобрести автомобиль с раздаточной коробкой, попросите сертифицированного технического специалиста ASE визуально проверить внешний вид коробки, уровень и состояние жидкости, а также совершить пробную поездку на автомобиле, чтобы убедиться, что система полного или четырехколесного привода работает. правильно. Следуйте рекомендациям производителя автомобиля относительно типа жидкости для раздаточной коробки и частоты ее замены. Если масло в раздаточной коробке загрязнено, имеет следы металлических частиц или имеет черный цвет, его следует немедленно заменить.
ТРАНСМИССИЯ | РАЗДАТОЧНАЯ КОРОБКА — Какие существуют типы раздаточных коробок?
Найдите ответы на наиболее часто задаваемые вопросы о покупке, заказе или доставке
КАРДАН | РАЗДАТОЧНАЯ КОРОБКА — Какие существуют типы раздаточных коробок?
Раздаточные коробки используют комбинацию типов привода, корпуса и переключения.
Типы привода:
Шестеренчатый привод раздаточных коробок используют набор шестерен для передачи мощности на переднюю и заднюю ось. Хотя раздаточные коробки с зубчатым приводом более долговечны, они также громче и менее практичны для небольших автомобилей из-за их веса.
Цепной привод В раздаточных коробках вместо зубчатой передачи используется цепь. Хотя большинство корпусов с цепным приводом приводят в движение только одну ось, существуют системы корпусов, предназначенные для привода обеих осей с помощью цепи. Цепи легче и тише, но слабее, чем наборы шестерен.
Типы корпусов:
Женат Корпуса раздаточной коробки крепятся болтами к трансмиссии, часто между выходным валом и главным карданным валом. Некоторые супружеские раздаточные коробки делят корпус с трансмиссией.
Независимые корпуса устанавливаются отдельно от картера коробки передач и соединяются с выходным валом коробки передач другим карданным валом.
Виды смен:
Автоматическое ручное переключение передач (MSOF) Раздаточные коробки в большинстве автомобилей управляются рычагом на полу со стороны водителя. Эти раздаточные коробки имеют две автоматические герметичные ступицы переднего моста или два ручных переключателя ступиц переднего моста. Высокие настройки 4WD можно включать на низких скоростях, но низкие настройки 4WD необходимо включать, когда автомобиль неподвижен, а коробка передач находится в нейтральном положении.
Электронное переключение передач «на лету» (ESOF) раздаточных коробок имеют селектор на приборной панели, обычно переключатель или набор кнопок. Эти коробки имеют герметичные ступицы переднего моста с автоматической блокировкой и двигатель раздаточной коробки. Высокий и низкий 4WD включаются так же, как и раздаточная коробка MSOF.
Популярная помощь
МЕХАНИЗМЫ | НАСТРОЙКА — Какова процедура обкатки нового набора шестерен?
МЕХАНИЗМЫ | SPIDER GEARS — Что такое паутинные шестерни и что они делают?
ДИФФЕРЕНЦИАЛ | LIMITED SLIP — Является ли Spartan Helical LSD хорошим универсальным дифференциалом повышенного трения?
ТРАНСМИССИЯ | ОСЬ — В чем разница между полуподвижной осью и полностью подвижной осью?
ТРАНСМИССИЯ | РАЗДАТОЧНАЯ КОРОБКА — Какие существуют типы раздаточных коробок?
ДИФФЕРЕНЦИАЛ | LOCKER — В чем разница между блокировкой и дифференциалом повышенного трения?
Теги
- отжиг
- подшипник
- носитель
- ВВП
- шестерня
- шестерни
- общий
- помощь
- установить
LT230: Лучшая раздаточная коробка?
LT230 — самая производительная раздаточная коробка Land Rover, и она, безусловно, выдержала испытание временем и выдержала тяжелые испытания.
Экстремальное вождение по бездорожью и тяжелая буксировка могут оказать пагубное влияние на большинство компонентов трансмиссии и подвески, но раздаточная коробка, как правило, выдерживает трудности, лишь уступая относительно незначительным проблемам.
С инженерной точки зрения раздаточная коробка не является ракетостроением. По сути, это один набор передач, передающий привод от коробки передач справа от автомобиля, а затем разделяющий привод вперед и назад на передний и задний карданные валы. Дифференциал (аналогичный по конструкции межосевому дифференциалу) эффективно расположен между передним и задним выходными приводами.
Возможно, это обычная инженерия, но тот факт, что этот дизайн оставался в бизнесе с One Ten 1983 года до Discovery 2, который был завершен в 2004 году, и до сих пор живет в нынешнем Defender, является свидетельством блестящего дизайна и производства. Это 32 года, и он все еще держится вместе, несмотря на массу дополнительного крутящего момента, передаваемого современными электронными настройками и переоснащением двигателя Defender.
На самом деле оригинальный принцип раздаточной коробки, хотя и без постоянного полного привода, восходит к Серии I 19-го года.48.
Как это все работает
Раздаточная коробка является сердцем системы полного привода Land Rover с неразрезным мостом. Он передает привод (от коробки передач) через переднюю и заднюю часть раздаточной коробки и наружу для привода карданных валов на переднюю и заднюю оси. В отличие от более ранних раздаточных коробок на Land Rover Series, которые имели задний привод и передний привод с возможностью выбора вручную, LT230 обеспечивает постоянный привод на обе оси благодаря встроенному дифференциалу.
Центральный дифференциал
Так называемый межосевой дифференциал внутри раздаточной коробки позволяет изменять относительные скорости переднего и заднего карданных валов, что позволяет передней оси вращаться быстрее, чем задней, что необходимо при повороте. Недостатком межосевого дифференциала является то, что если колесо на одной оси теряет сцепление с дорогой и пробуксовывает, весь крутящий момент трансмиссии будет направлен на это колесо (оно идет по пути наименьшего сопротивления).
Таким образом, ось, имеющая сцепление, не получает никакого привода, и автомобиль застревает. Вот где в дело вступает блокировка центрального дифференциала раздаточной коробки. Управляемая коротким рычагом в кабине, она блокирует дифференциал, так что оба карданных вала вращаются вместе и больше не являются независимыми друг от друга. Таким образом, если задняя ось теперь теряет сцепление с дорогой, передняя ось все еще будет ведущей, удерживая автомобиль в движении (обычно). Поскольку используется рычаг блокировки дифференциала, его рычажный механизм приводит в действие вилку переключения передач, которая перемещает кулачковую муфту на центральном валу дифференциала для зацепления с шестерней на переднем выходном валу, блокируя оба привода вместе. Блокировка центрального дифференциала предназначена для использования в условиях бездорожья на рыхлом грунте, когда шины будут немного проскальзывать, компенсируя разницу скоростей передней и задней осей при прохождении поворотов. Его нельзя включать на дороге или другой твердой поверхности, потому что шины не могут проскальзывать, что приводит к высокой нагрузке на трансмиссию (также известное как закручивание трансмиссии).
Высокое и низкое передаточные числа
Как известно, раздаточная коробка также обеспечивает выбор передачи с высоким или низким передаточным числом, выбираемой движением вперед и назад того же рычага, который используется для блокировки дифференциала. Блокировка дифференциала работает в любом соотношении, а также работает с электронной системой контроля тяги (если установлена). Раздаточная коробка, разумеется, приводится в движение первичным валом коробки передач, который выступает в кожухе раздаточной коробки и приводит в движение раздаточную шестерню. Это, в свою очередь, приводит в движение промежуточную шестерню, которая постоянно приводит в движение выходную шестерню с высоким и низким передаточным числом с правой стороны раздаточной коробки. Эти передаточные шестерни вращаются на шлицевой ступице на заднем валу центрального дифференциала. Когда рычаг передаточного числа в кабине перемещается, вилка переключателя включает высокое или низкое передаточное число, поскольку она блокирует выбранную передачу на заднем валу центрального дифференциала.
Типы раздаточных коробок
Раздаточная коробка LT230 была представлена в нескольких вариантах с тех пор, как она была впервые представлена на модели, предшествующей Defender One Ten, для обеспечения постоянного полного привода через межосевой дифференциал. Все версии имеют одинаковую базовую конструкцию и внешние размеры, а также одинаково низкое передаточное число (например, 3,2: 1 на Discovery). Передаточные числа с высоким передаточным числом различаются в зависимости от модели автомобиля: у Defender обычно более низкое передаточное число, чем у моделей Discovery. Как правило, ранний Defender имел высокое соотношение 1,41:1, а Discovery — 1,21:1, хотя бывают и исключения. Помните, чем ниже передаточное число, тем выше передаточное число.
LT230R устанавливался на несколько ранних грузовых моделей и имеет самое низкое высокое передаточное число из всех — 1,667:1 (такое же передаточное число, как у комбинированной коробки передач/раздаточной коробки LT95, устанавливаемой на ранние грузовые модели V8 и Range Rover)
LT230T — наиболее распространенный вариант, устанавливаемый на 5-ступенчатые и некоторые автоматические Range Rover до 1989 года, Ninety, One Ten и Defender (кроме 4-ступенчатых V8), а также Discovery 1.
После 1989 года Range Rover имел цепной привод Borg. Раздаточные коробки Warner. LT230Q устанавливался на модели Td5 Defender и позже и работает немного тише (отсюда и Q) благодаря другой геометрии шестерен, большему количеству зубьев на шестернях и улучшенным подшипникам.
LT230SE Версия SE устанавливалась на Discovery 2. Она похожа на LT230Q и имеет такое же передаточное число, но имеет более высокий крутящий момент. Есть небольшие внутренние изменения, такие как выбираемая прокладка (заменяющая складной тип) для установки предварительного натяга подшипника промежуточной шестерни. Передний выходной фланец и брызговик улучшены, а характерные для модели Discovery 2 изменения включают отсутствие приводных шестерен спидометра (в D2 используется электронный датчик), а также был удален рычаг блокировки дифференциала и / или сам механизм блокировки дифференциала, в зависимости от производства. дата.
Более ранние коробки
Как уже упоминалось, принцип передачи LT230 основан на более ранних раздаточных коробках, которые устанавливались на модели серии, которые в основном имели только постоянный задний привод с ручным выбором переднего привода (все автомобили серии имеют постоянный полный привод).
когда выбрано низкое соотношение). Но постоянный полный привод впервые появился на Series I в период с 1950 по 1954 год, хотя это было достигнуто с помощью устройства свободного хода на приводе на переднюю ось. Постоянный полный привод вновь появился в модели Series III Stage One V8 (1979-85) с использованием той же комбинированной четырехступенчатой коробки передач и раздаточной коробки LT95, что и ранний Range Rover, с его вакуумной блокировкой центрального дифференциала
Идентификация раздаточной коробки
знать, какая раздаточная коробка LT230 установлена, но раздаточные коробки, как правило, меняются местами, поскольку бывшие в употреблении коробки заменяют изношенные узлы или автомобили переустанавливаются. Передаточное число раздаточной коробки может быть указано на этикетке, прикрепленной к задней части корпуса, в противном случае серийный номер можно найти на нижней задней поверхности или на задней нижней части левой стороны (под крышкой ВОМ). . Но даже это не обязательно может подтвердить передаточное отношение, потому что набор шестерен мог быть изменен в прошлом.
Серийный номер находится в нижнем заднем углу под крышкой ВОМ или просто закруглен влево.
Изменение передаточного числа
Большинство автомобилей Defender, похоже, не приспособлены для движения по автомагистралям и дорогам. Практично увеличить передаточное число примерно на 15 процентов, заменив шестерни в раздаточной коробке на комплект передач Discovery с более высоким передаточным числом. Это только увеличивает высокое передаточное число, оставляя низкое передаточное число в качестве стандартного, что может понадобиться для работы на бездорожье или буксировки. Но с Tdi Defenders и особенно с более ранними (до Tdi) моделями Ninety и One Ten двигатель должен быть в хорошем состоянии, чтобы тянуть повышенное высокое передаточное число, и важно также учитывать тип использования автомобиля. до, и был ли автомобиль уже эффективно модернизирован путем установки шин увеличенного размера. Различия между передачами Discovery и Defender не очевидны.
Например, ранняя модель Discovery Mpi имеет более низкое высокое передаточное число, аналогичное соотношению 1,41:1 у Defender.
И наоборот, модели Defender 90, выпущенные к 50-летию (если вам посчастливится стать их обладателем), и модели TDCi имеют соотношение 1,211:1, аналогичное позднему Discovery 1 и всем моделям Discovery 2. Есть и другие аномалии, такие как 2,5-литровый безнаддувный One Ten с очень низким передаточным числом 1,667: 1, в котором передаточное число Discovery было бы слишком высоким для буксировки тяжелых грузов, учитывая низкую мощность двигателя, хотя увеличение до Defender Соотношение 1,41:1 может быть практичным.
Более высокая передача вряд ли обеспечит какое-либо существенное снижение расхода топлива, поэтому не ожидайте возврата инвестиций, хотя это заметно снизит уровень шума на скорости. Раздаточная коробка Discovery может быть установлена в Defender (нет смысла в TDCi, который имеет то же передаточное число, что и у Discovery), но необходимо будет просверлить два отверстия M8 и врезаться в корпус, чтобы принять рычаг ручного тормоза Defender вместо троса Discovery.
-управляемая система. При использовании раздаточной коробки Discovery 2 может потребоваться замена рычага блокировки дифференциала, если он еще не установлен.
Комплекты передач Discovery можно приобрести у таких поставщиков, как Ashcroft Transmissions. Чтобы установить набор шестерен, раздаточная коробка должна быть снята с автомобиля, и разумно подумать о замене подшипников и уплотнений во время демонтажа агрегата, для чего доступны ремонтные комплекты.
Опции: повышенное высокое передаточное число (слева), стандартное передаточное число (в центре) и сверхнизкое передаточное число (справа), которые могут компенсировать эффект шин большего размера.
Выход из строя шлица коробки передач
На самом деле это проблема с первичным валом коробки передач, который входит в зацепление и приводит в движение входную шестерню раздаточной коробки. Несколько лет назад это было обычным явлением, и к настоящему времени большинство затронутых трансмиссий будут восстановлены или, по крайней мере, оснащены более поздней, улучшенной раздаточной коробкой.
Это уже не обычное явление, но стоит знать о старых автомобилях. Проблема была связана с отсутствием смазки на сопряженных шлицах первичного вала и раздаточной шестерни.
Это было исправлено в более поздней версии коробки передач R380 путем установки раздаточной шестерни, которая была просверлена, что позволяло маслу течь через отверстия и достигать шлицов. Симптомом является отчетливый стук в области центральной коробки передач при включении передачи, особенно если автомобиль раскачивался вперед и назад при переключении с первой на заднюю передачу. Однако стук может быть вызван множеством других компонентов, включая изношенные втулки радиусного рычага, универсальные шарниры карданного вала, шарниры А-образной рамы и втулки. Поэтому перед тем, как беспокоиться о главном валу, жизненно важно хорошо все проверить. Если вы слышите стук и подозреваете, что это шлицы первичного вала, проведите расследование, сняв крышку коробки отбора мощности (ВОМ) с задней части раздаточной коробки.
Нет необходимости сливать масло перед снятием крышки, если только вы не подозреваете, что оно перелито, и в этом случае сначала снимите заливную пробку, чтобы посмотреть, не вытечет ли излишек.
Если вы видите там ржавчину и мелкие металлические осколки, значит, это остатки изношенных шлицов первичного вала. Если транспортное средство включено на первой передаче и ручной тормоз отпущен (на ровной поверхности с противооткатными упорами для предотвращения чрезмерного качения), вы можете увидеть движение, подталкивая автомобиль вперед и назад снизу. Здесь можно снять раздаточную шестерню, чтобы осмотреть шлицы первичного вала. Ответом обычно является новый главный вал и новая раздаточная шестерня (с перфорацией). Поскольку для этой работы требуется полоса коробки передач, обычно экономически выгодно установить коробку передач для разведки. Серийный номер коробки передач с суффиксом F предполагает наличие шестерни с поперечными отверстиями, хотя многие более ранние коробки были оснащены улучшенной шестерней.
Это типичное повреждение первичного вала коробки передач LT77 раннего выпуска из-за износа и коррозии шлицов.
Блокировка центрального дифференциала Discovery 2
Ранние модели Discovery 2 не имеют рычага блокировки центрального дифференциала в кабине, поскольку они оснащены электронной системой контроля тяги (ETC), что устраняет необходимость в нем. Противобуксовочная система использует систему ABS для блокировки любого вращающегося колеса, тем самым предотвращая передачу всего крутящего момента на вращающееся колесо. Следовательно, полный крутящий момент всегда передается на колеса, имеющие сцепление с дорогой. Некоторые владельцы по-прежнему предпочитают иметь блокировку центрального дифференциала (которую можно дооснастить) на том основании, что она дает водителю немного больше контроля и возможностей в некоторых более экстремальных внедорожных ситуациях.
Самые ранние модели Discovery 2 все еще имели механизм блокировки дифференциала, но не имели рычага, и доступен комплект для установки рычага и рычажного механизма для управления существующим механизмом.
Это касается раздаточных коробок с серийными номерами с префиксом 41D и 42D. Проверить это можно, потрогав верхнюю часть переднего корпуса раздаточной коробки. Если он гладкий, у вас нет внутреннего механизма, но если вы чувствуете, что завинчивающаяся шпилька выступает вверх, у вас есть механизм и вам просто нужен комплект рычагов.
Для последующих автомобилей, у которых нет ни механизма, ни рычага (блокировка дифференциала была доступна в качестве опции, когда он был новым), Ashcroft Transmissions производит комплект, который включает новый передний кожух и необходимые детали и уплотнения. Это касается раздаточных коробок с серийными номерами с префиксом 61, 62, 69.и 70Д. Вам также понадобится вышеуказанный комплект рычагов.
Если установлен механизм блокировки дифференциала, вы можете увидеть или почувствовать резьбовую шпильку, выступающую из верхней части переднего корпуса (на переднем плане).
Компания Ashcroft Transmissions поставляет этот комплект блокировки центрального дифференциала, включая новый передний корпус.
Рычаг тоже понадобится.
Типовые детали и их стоимость
Следующие детали можно приобрести в компании Ashcroft Transmissions (ashcroft-transmissions.co.uk), они облагаются НДС и, в некоторых случаях, депозитом за ядро. Также стоит посетить веб-сайт Ashcroft, чтобы найти ответы на часто задаваемые вопросы и калькулятор передаточного числа.
• Раздаточная коробка LT230: 495 фунтов стерлингов• Комплект для восстановления LT230: 95 фунтов стерлингов• Комплект шестерен 1.222: 275 фунтов стерлингов• Корпус раздаточной коробки с втулками (для промежуточного штифта): 75 фунтов стерлингов• Комплект для обновления блокировки центрального дифференциала Discovery 2 с новым передним корпусом: £ 225; комплект рычагов: 245 фунтов стерлингов.
Решение проблем
Более жесткое рулевое управление:
Рулевое управление кажется более тугим, с большим эффектом земли и обратной связью. Это нормальный эффект вождения с включенной блокировкой дифференциала, особенно при движении по твердому грунту, где шины менее склонны проскальзывать, освобождая трансмиссию от перекручивания.
Если это так, может быть целесообразно отключить блокировку дифференциала, чтобы уменьшить нагрузку на трансмиссию.
Невозможно выбрать блокировку дифференциала:
Рычаг перемещается для выбора блокировки дифференциала, но блокировка дифференциала не срабатывает и лампа не загорается. Рычаги могут быть жесткими или заедать из-за неиспользования. Если это так, то можно, хотя и с трудом, почистить и смазать часть рычажного механизма под автомобилем и некоторое время поработать рычагом, чтобы освободить его. В противном случае, сняв крышку пола трансмиссии для доступа, проверьте, затянута ли контргайка, крепящая рабочий рычаг к шарнирному валу, и что рычаг правильно расположен на валу.
Трудно отключить блокировку дифференциала:
Вы чувствуете усилие на рулевом колесе, связанное с блокировкой дифференциала, и горит контрольная лампа, даже если рычаг был перемещен. При отключении блокировки дифференциала часто необходимо проехать небольшое расстояние задним ходом.
Это нормальная особенность системы полного привода. В противном случае внутреннюю связь необходимо будет проверить, подняв кожух трансмиссии, чтобы получить доступ. Выключатель контрольной лампы блокировки дифференциала в верхней части передней части корпуса раздаточной коробки может быть неправильно отрегулирован, и его необходимо слегка отвинтить.
Предупреждающий выключатель блокировки дифференциала расположен на верхней части агрегата, если смотреть со стороны со снятой крышкой, обнажая механизм селектора.
Перемещение переднего выходного фланца:
Фланец раздаточной коробки переднего карданного вала можно немного перемещать вверх и вниз. Здесь можно ожидать легкого смещения, потому что в параллельных роликоподшипниках, поддерживающих этот фланец, всегда есть небольшой зазор, так что это вряд ли потребует внимания. Если движение чрезмерное или существует очевидная проблема, подшипник необходимо заменить.
Если выходной фланец имеет канавку от контакта с сальником, установите новый фланец, иначе канавка повредит новый сальник.
Скулящий шум:
Обычно слышен из зоны передачи. Вой обычно вызван шумом подшипников, и чаще всего он вызван подшипниками оси или главной передачи (дифференциала), которые могут передаваться вдоль шасси. Так что надо быть уверенным, прежде чем обвинять раздаточную коробку. Самый простой способ — попросить в гараже запустить трансмиссию на безколесном подъемнике, прислушиваясь снизу к источнику шума. Если виновником является раздаточная коробка, износ, скорее всего, будет в переднем или заднем выходном подшипнике, или в обоих.
Нет тяги, если не выбрана блокировка дифференциала. Ожидайте проблем с осью, таких как сломанная полуось. Если да, то при отключенной блокировке дифференциала карданный вал неисправной оси будет вращаться, когда вы отпустите сцепление.
Утечки масла из переднего или заднего выходного фланца:
Утечки из заднего фланца могут также загрязнить тормозные колодки трансмиссии маслом.
Можно отсоединить соответствующий карданный вал, снять фланец и заменить уплотнение на месте. Когда фланец снят, проверьте состояние ровной поверхности цапфы фланца, где соприкасается сальник. На уплотнении может образоваться канавка, и это повреждение быстро разрушит новое уплотнение, поскольку оно будет тереться о него. В этом случае установите новый фланец с новым уплотнением.
Утечка масла из центра передней поверхности:
Масло может вытекать из пальца промежуточной шестерни, который проходит через переднюю часть кожуха между передним корпусом и коробкой передач. У него есть уплотнительное кольцо, но штифт, вероятно, изношен отверстием в корпусе.
Масло, просачивающееся из тормозного барабана трансмиссии, является верным признаком выхода из строя заднего сальника выходного вала.
Как избежать проблем
• Проверяйте уровень масла и меняйте масло через интервалы времени, указанные в графике технического обслуживания, и делайте это чаще, если автомобиль регулярно используется на бездорожье и особенно для преодоления брода.
• При замене масла проверьте цвет вытекающего масла. Серое масло указывает на загрязнение воды из-за перехода вброд. Это, безусловно, связано с изменением. Сливная пробка магнитная, и обычно на ней есть скопление мелких частиц, которые можно стереть. Крупные частицы или фрагменты требуют расследования. • Постоянно проверяйте наличие утечек масла из прокладок и сальников и устраняйте их, если имеет место значительная утечка. • Убедитесь, что патрубки сапуна трансмиссии чисты и функционируют, в противном случае существует риск повреждения сальника и попадания воды. • Избегайте вращающихся колес. Когда это произойдет, отпустите и включите блокировку дифференциала. Агрессивное вращение колес может окончательно повредить центральный дифференциал. • Уход за раздаточной коробкой, как и за любым другим компонентом, во многом зависит от правильного и своевременного обслуживания, своевременного устранения проблем и вождения автомобиля с учетом нагрузок, которым подвергаются механические компоненты.
Агрессивное вождение серьезно ускоряет износ и вызывает стресс.
Раздаточная коробка LT230|Shop4autoparts
Вернуться к списку статей
Считающаяся героем системы полного привода Land Rover благодаря своей простой и надежной конструкции, LT230 является самой продуктивной раздаточной коробкой бренда. Несмотря на то, что эта раздаточная коробка подвергалась испытаниям в условиях экстремального бездорожья и тяжелой буксировки, которые в других автомобилях меньшего размера полностью вымотали бы подвеску, эта прочная раздаточная коробка, кажется, выдерживает любые испытания — свидетельство ее блестящего дизайна и изготовления.
Как это работает
Раздаточная коробка передает привод (от коробки передач) через переднюю и заднюю часть раздаточной коробки и наружу для привода карданных валов на переднюю и заднюю оси. В отличие от более ранних раздаточных коробок на Land Rover Series, которые имели задний привод и передний привод с возможностью выбора вручную, LT230 обеспечивает постоянный привод на обе оси благодаря встроенному дифференциалу.
История
Раздаточные коробки серии LT230 были впервые представлены в 1983 с 5-ступенчатой коробкой передач LT77. Первоначально известная как LT230R, конструкция была обновлена в 1984 году с изменением межосевой и промежуточной группы, чтобы можно было использовать более прочные конические подшипники. Эти более поздние коробки известны как коробки типа «Т» (LT230T). Хотя есть некоторые общие детали для двух типов ящиков, есть некоторые предметы, которые сейчас либо недоступны, либо дороги для приобретения. Хорошей новостью является то, что тип LT230T может быть установлен как единое целое вместо оригинального LT230R. Это также имеет смысл, когда вы хотите заменить запасные части. Щелкните здесь, чтобы ознакомиться с самым большим ассортиментом деталей раздаточной коробки. Проверьте наше изображение ниже, чтобы найти серийный номер для идентификации вашей раздаточной коробки.
Серийный номер раздаточной коробки LT230 можно найти либо на нижней стороне над поддоном у сливной пробки, либо иногда на торце, как в приведенных выше примерах.
Серийный номер устройства LT230 состоит из префикса, 6-значного номера и суффикса. Этот серийный номер будет определять тип коробки и соотношение. Суффикс будет определять приблизительную дату изготовления и используемую конструкцию редуктора. Ниже вы найдете таблицу, показывающую наиболее распространенные варианты.
Но не волнуйтесь, если вы изо всех сил пытаетесь идентифицировать свою раздаточную коробку, мы можем помочь — просто свяжитесь с нами.
Серийные номера раздаточной коробки LT230
| Префикс | Тип | Соотношение | Типичные области применения |
| 12D | Р | 1,667 | |
| 13Д | Р | 1,410 | |
| 14Д | Р | 1,003 | |
| 15Д | Р | 1,192 | |
| 20Д | Т | 1,667 | Defender 4-цил. , не Tdi |
| 22Д | Т | 1,410 | Defender 4-цил. бар 2,5 дизель Nat Asp. |
| 25Д | Т | 1,410 | Defender 110 V8 с коробкой передач LT85 |
| 26Д | Т | 1,003 | RR Classic с 3-ступенчатой коробкой передач Chrysler Auto |
| 27Д | Т | 1,192 | RR Classic до 1985 года |
| 28Д | Т | 1,222 | RR Classic 1986 0n & Disco 1 |
| 29Д | Т | 1,192 | Defender 90 V8 с коробкой передач LT85 |
| 32Д | Т | 1,222 | 4-цилиндровый двигатель V8 3,5 с коробкой передач LT77S |
| 34Д | Т | 1. 410 | Discovery V8 и 2,0 Мпикс |
| 36Д | Q | 1.211 | Открытие |
| 37Д | Q | Открытие | |
| 38Д | Q | 1.211 | Защитник V8 4.0 |
| 40Д | Q | 1.211 | Япония/Южная Африка |
| 41Д | Т | 1.211 | Disco 2 со шпилькой блокировки дифференциала |
| 42Д | Т | 1.211 | |
| 43Д | 1,410 | Защитник TD5 | |
Опубликовано
- Раздаточная коробка
{{/каждый}}
10-дюймовая раздаточная коробка — стандартное вращение, разводная
Поиск по категориям
Стандартное вращение — разводное
Стандартное вращение — разведенное 10-дюймовая раздаточная коробка передач Sniper Gear от FTI Performance полностью спроектирована по программе CAD CAM и изготовлена из заготовок на новейших современных станках с ЧПУ на нашем Производственное предприятие De Land, Флорида.
FTI Performance 10-дюймовые раздаточные коробки Sniper Gear доступны с широким диапазоном передаточных чисел Bull Gear и передаточных чисел главной передачи.
Во всех раздаточных коробках Sniper Gearbox используются невыпадающие уплотнения, чтобы грязь не разрушала их. Уплотнительные кольца входят в стандартную комплектацию между половинками и быстросменными крышками, поэтому при сборке не требуется грязный силикон. Болты 12 pt класса 8 также используются при сборке снайперских коробок передач. Каждая снайперская коробка передач имеет несколько схем затвора, поэтому синхронизация не требуется. Снайперские редукторы также были разработаны с шипованными быстросменными крышками и встроенными ручками для легкого снятия.
Валы Sniper Gearbox отшлифованы, что позволяет им удерживать более узкую центральную линию с лучшей концентричностью, чем у наших конкурентов, которые формируют свои шестерни. Все шестерни выполнены с покрытием AGMA 11. Это делает коробку передач Sniper очень тихой, даже с прямозубыми шестернями.
Sniper На раздаточные коробки передач предоставляется безусловная гарантия сроком на 1 год, если используется исключительно специально разработанное трансмиссионное масло FTI Performance.
Наши коробки передач легче, прочнее, тише и точнее, чем любая другая раздаточная коробка.
Коробка передач SNIPER — сделано в США
Сортировать по: Избранные товарыСамые новые товарыЛучшие продажиОт A до ZZ до ABПо обзоруЦена: по возрастаниюЦена: по убыванию
Быстрый просмотр
10-дюймовая коробка передач с разведенной раздаточной коробкой — 0,58 Bull Gear / 0,34–1,0 передаточные числа
Сейчас: $2 859,00
Выберите параметры Сравнивать
Быстрый просмотр
10-дюймовая коробка передач с разведенной раздаточной коробкой — 0,66 Bull Gear / 0,39–1,12 передаточные числа
Сейчас: $2 859,00
Выберите параметры Сравнивать
Быстрый просмотр
10-дюймовая коробка передач с разведенной раздаточной коробкой — 0,79 Bull Gear / 0,46–1,34 передаточные числа
Сейчас: $2 859,00
Выберите параметры Сравнивать
Быстрый просмотр
10-дюймовая раздаточная коробка передач с раздаточной коробкой — 0,86 Bull Gear / 0,51–1,46 передаточные числа
Сейчас: $2 859,00
Выберите параметры Сравнивать
Быстрый просмотр
10-дюймовая коробка передач с разведенной раздаточной коробкой — передаточное число 1,00 Bull Gear / передаточное число от 0,59 до 1,70
Сейчас: $2 859,00
Выберите параметры Сравнивать
Быстрый просмотр
10-дюймовая коробка передач с разведенной раздаточной коробкой — передаточное число 1,16 Bull Gear / передаточное число от 0,68 до 1,97
Сейчас: $2 859,00
Выберите параметры Сравнивать
Быстрый просмотр
10-дюймовая коробка передач с разведенной раздаточной коробкой — 1,29 Bull Gear / 0,76–2,19 передаточное число
Сейчас: $2 859,00
Выберите параметры Сравнивать
Быстрый просмотр
10-дюймовая коробка передач с разведенной раздаточной коробкой — 1,50 Bull Gear / 0,88–2,55 передаточное число
Сейчас: $2 859,00
Выберите параметры Сравнивать
Быстрый просмотр
10-дюймовая коробка передач с разведенной раздаточной коробкой — передаточное число 1,70 Bull Gear / передаточное число от 1,00 до 2,89
Сейчас: $2 859,00
Выберите параметры Сравнивать
Быстрый просмотр
10-дюймовая коробка передач с разведенной раздаточной коробкой — 0,58 Bull Gear / 0,34–1,0 передаточные числа
Стандартное вращение — Разведенная 10-дюймовая раздаточная коробка передач Sniper Gear от FTI Performance полностью разработана по программе CAD CAM и изготовлена из заготовок на новейших станках с ЧПУ на нашем производственном предприятии в Де-Лэнде, Флорида.
..Быстрый просмотр
10-дюймовая коробка передач с разведенной раздаточной коробкой — 0,66 Bull Gear / 0,39–1,12 передаточные числа
Стандартное вращение — Разведенная 10-дюймовая раздаточная коробка передач Sniper Gear от FTI Performance полностью спроектирована по программе CAD CAM и изготовлена из заготовок на новейших современных станках с ЧПУ на нашем производственном предприятии в Де-Лэнде, Флорида…
Быстрый просмотр
10-дюймовая коробка передач с разведенной раздаточной коробкой — 0,79 Bull Gear / 0,46–1,34 передаточные числа
Стандартное вращение — Разведенная 10-дюймовая раздаточная коробка передач Sniper Gear от FTI Performance полностью спроектирована по программе CAD CAM и изготовлена из заготовок на новейших современных станках с ЧПУ на нашем производственном предприятии в Де-Лэнде, Флорида.
..Быстрый просмотр
10-дюймовая раздаточная коробка передач с раздаточной коробкой — 0,86 Bull Gear / 0,51–1,46 передаточные числа
Стандартное вращение — Разведенная 10-дюймовая раздаточная коробка передач Sniper Gear от FTI Performance полностью спроектирована по программе CAD CAM и изготовлена из заготовок на новейших современных станках с ЧПУ на нашем производственном предприятии в Де-Лэнде, Флорида…
Быстрый просмотр
10-дюймовая коробка передач с разведенной раздаточной коробкой — передаточное число 1,00 Bull Gear / передаточное число от 0,59 до 1,70
Стандартное вращение — Разведенная 10-дюймовая раздаточная коробка передач Sniper Gear от FTI Performance полностью спроектирована по программе CAD CAM и изготовлена из заготовок на новейших современных станках с ЧПУ на нашем производственном предприятии в Де-Лэнде, Флорида.
..Быстрый просмотр
10-дюймовая коробка передач с разведенной раздаточной коробкой — передаточное число 1,16 Bull Gear / передаточное число от 0,68 до 1,97
Стандартное вращение — Разведенная 10-дюймовая раздаточная коробка передач Sniper Gear от FTI Performance полностью спроектирована по программе CAD CAM и изготовлена из заготовок на новейших современных станках с ЧПУ на нашем производственном предприятии в Де-Лэнде, Флорида…
Быстрый просмотр
10-дюймовая раздаточная коробка передач — 1,29Bull Gear / от 0,76 до 2,19 окончательного соотношения
Стандартное вращение — Разведенная 10-дюймовая раздаточная коробка передач Sniper Gear от FTI Performance полностью спроектирована по программе CAD CAM и изготовлена из заготовок на новейших современных станках с ЧПУ на нашем производственном предприятии в Де-Лэнде, Флорида.
..Быстрый просмотр
10-дюймовая коробка передач с разведенной раздаточной коробкой — 1,50 Bull Gear / 0,88–2,55 передаточное число
Стандартное вращение — Разведенная 10-дюймовая раздаточная коробка передач Sniper Gear от FTI Performance полностью разработана по программе CAD CAM и изготовлена из заготовок на новейших современных станках с ЧПУ на нашем производственном предприятии в Де-Лэнде, Флорида…
Быстрый просмотр
10-дюймовая коробка передач с разведенной раздаточной коробкой — передаточное число 1,70 Bull Gear / передаточное число от 1,00 до 2,89
Стандартное вращение — Разведенная 10-дюймовая раздаточная коробка передач Sniper Gear от FTI Performance полностью разработана по программе CAD CAM и изготовлена из заготовок на новейших станках с ЧПУ на нашем производственном предприятии в Де-Лэнде, Флорида.
..
Сравнить выбранные
Коробки передач для большегрузных автомобилей
ДЛЯ ВАШИХ
ТЯЖЕЛЫЕ
ИГРОВЫЕ ПЛОЩАДКИ
Приводные решения NAF для заказных модульных коробок передач
Блокируемый межосевой дифференциал
Отключение полного привода
Литой дизайн
Ручной тормоз
Двухмоторная трансмиссия
ПОСМОТРИТЕ ОСНОВНЫЕ ОСОБЕННОСТИ НАШИХ РЕДУКТОРОВ
X
Для оптимального распределения крутящего момента между передней и задней осями
Низкий износ, низкий расход топлива благодаря отключаемой главной передаче (передней или задней)
Сложная технология литья снижает вес и, следовательно, топливо
Модульное решение, интегрированное в редуктор, удобный в обслуживании
Выходной крутящий момент до 12 000 Нм
Контактное лицо НАФ
В сочетании с осями NAF также предлагает коробки передач для комплектации трансмиссии.
В различных типоразмерах можно достичь выходного крутящего момента до 12 000 Нм, чтобы обеспечить необходимую мощность привода даже для тяжелых рабочих машин. Стандартно раздаточные коробки оснащены одной рабочей передачей и одной ходовой передачей. В качестве опции трансмиссии могут быть оснащены продольным дифференциалом, стояночным тормозом или блокировкой всех колес для минимизации износа шин.
Гидродвигатели, а также электродвигатели всех распространенных производителей могут быть фланцевыми для редукторов всех размеров.
Коробка передач DualSync® позволяет использовать бесступенчатую трансмиссию даже для тяжелых машин.
Коробка передач HydroSync® также может переключаться во время движения.
Эта 2-скоростная раздаточная коробка с переключением передач в состоянии покоя предназначена для использования в лесозаготовительных машинах, а также может быть разработана как коробка передач HydroSync® с возможностью переключения на ходу для горнодобывающих машин и аэродромных транспортных средств (GSE).
Основные моменты
- 2-ступенчатая раздаточная коробка – опционально: HydroSync®
- Функциональность вариатора
- Выходной крутящий момент 5000 Нм
Модульный VG 35
КОНТРОЛЬ ТЯГИ
- Отключение всех колес
ТОРМОЗНАЯ СИСТЕМА
- Стояночный тормоз (тарельчатый тормоз SAHR)
КОРОБКА ПЕРЕДАЧ
- Навесная раздаточная коробка (гидростатическая/электрическая/механическая)
- Раздаточная коробка (переключение на ходу)
Эта раздаточная коробка с повышенным выходным крутящим моментом используется в лесохозяйственных и строительных машинах. Также доступен в этом размере как HydroSync®.
Основные моменты
- 2-ступенчатая раздаточная коробка
- Выходной крутящий момент 8000 Нм
Модульный VG 75
КОНТРОЛЬ ТЯГИ
- Отключение всех колес
ТОРМОЗНАЯ СИСТЕМА
- Стояночный тормоз (тарельчатый тормоз SAHR)
КОРОБКА ПЕРЕДАЧ
- Навесная раздаточная коробка (гидростатическая/электрическая/механическая)
- Раздаточная коробка (переключение в состоянии покоя)
Двухмоторная коробка передач DualSync® с функцией бесступенчатой трансмиссии является настоящим универсалом и используется в лесозаготовительных, сельскохозяйственных, горнодобывающих машинах, транспортных средствах для погрузочно-разгрузочных работ, строительных машинах и транспортных средствах для перевозки тяжелых грузов по бездорожью.
Основные моменты
- Двухмоторный гидростатический редуктор DualSync®
- Функциональность Power Shift/CVT
- Выходной крутящий момент 10500 Нм
Модульный ВСЗ 76
КОНТРОЛЬ ТЯГИ
- Отключение всех колес
ТОРМОЗНАЯ СИСТЕМА
- Стояночный тормоз (тарельчатый тормоз SAHR)
КОРОБКА ПЕРЕДАЧ
- Навесная раздаточная коробка (гидростатическая/электрическая/механическая)
- Раздаточная коробка (переключение на ходу)
Этот двухмоторный редуктор с выходным крутящим моментом 12 000 Нм используется в лесохозяйственных, сельскохозяйственных, горнодобывающих машинах, погрузочно-разгрузочных машинах, строительных машинах и транспортных средствах для перевозки тяжелых грузов по бездорожью.
Основные моменты
- Редуктор на 2 двигателя
- Выходной крутящий момент 10500 Нм
Модульный VGZ 86
КОНТРОЛЬ ТЯГИ
- Отключение всех колес
ТОРМОЗНАЯ СИСТЕМА
- Стояночный тормоз (тарельчатый тормоз SAHR)
КОРОБКА ПЕРЕДАЧ
- Навесная раздаточная коробка (гидростатическая/электрическая/механическая)
- Раздаточная коробка (переключение в состоянии покоя)
Эта раздаточная коробка с блокировкой межосевого дифференциала в основном используется в лесохозяйственных и сельскохозяйственных машинах.
Основные моменты
- Блокировка межосевого дифференциала
- Выходной крутящий момент 5000 Нм
Модульный VGD 35
КОНТРОЛЬ ТЯГИ
- Блокировка дифференциала
- Отключение всех колес
ТОРМОЗНАЯ СИСТЕМА
- Стояночный тормоз (тарельчатый тормоз SAHR)
КОРОБКА ПЕРЕДАЧ
- Навесная раздаточная коробка (гидростатическая/электрическая/механическая)
- Раздаточная коробка (переключение в состоянии покоя)
Основные моменты
- 2-ступенчатая раздаточная коробка
- Выходной крутящий момент 3000 Нм
Модульный VG 250
ТОРМОЗНАЯ СИСТЕМА
- Закрытая дисковая тормозная система в масляной ванне (стояночный тормоз)
- Стояночный тормоз (тарельчатый тормоз SAHR)
КОРОБКА ПЕРЕДАЧ
- Навесная раздаточная коробка (гидростатическая/электрическая/механическая)
- Раздаточная коробка (переключение в состоянии покоя)
Приводные решения NAF для индивидуальных модульных коробок передач
Настройки файлов cookie
Мы используем файлы cookie на нашем веб-сайте.
Ниже вы можете выбрать, принимать ли необязательные файлы cookie, и если да, то какие, а также получить дополнительную информацию об этом.
Принять все файлы cookie
Принять только необходимые файлы cookie
Необходимо
| Блок WebThinker DV |
Сохраняет выбранные настройки файлов cookie. Дополнительная информация |
| Выбор языка |
Идентифицирует язык, выбранный пользователем. Дополнительная информация |
| Quanos iFrame |
iFrame для каталога запчастей. Дополнительная информация |
| мткапча |
Защищает контактные формы от ботов и спама. Дополнительная информация |
СМИ
| Карты Google |
Требуется для отображения Google Maps на веб-сайте. Дополнительная информация |
| Ютуб |
Требуется для отображения видео YouTube на веб-сайте. Дополнительная информация |
Сохранить индивидуальные настройки файлов cookie
Информация о ваших настройках файлов cookie и передаче данных в США при использовании сервисов Google
Мы используем файлы cookie на нашем веб-сайте.
Некоторые файлы cookie абсолютно необходимы для работы нашего веб-сайта («основные»). Все остальные файлы cookie устанавливаются только в том случае, если вы даете согласие на их использование (например, для Google Maps).
Вы можете выбрать, хотите ли вы «принимать только необходимые файлы cookie», «принимать все файлы cookie» или «сохранять отдельные настройки файлов cookie», выбрав определенные файлы cookie в элементах аккордеона.
Согласие на использование необязательных файлов cookie является добровольным. Вы также можете впоследствии изменить свои настройки с помощью кнопки «Настройки файлов cookie», которую вы найдете в нижней части страницы. Дополнительную информацию можно найти в нашей политике конфиденциальности.
Принимая файл cookie, связанный со службами Google, вы даете согласие в соответствии со ст. 49 абз. 1 р. 1 лит. DSGVO о том, что ваши данные обрабатываются в США компанией Google.

передача
Особенности
эксплуатации.
Балка моста,
разновидности, особенности конструкции.
Особенности эксплуатации.
Требования.
Регулировки. Подробно: принцип работы
и конструкция простого конического
дифференциала. Блокировка дифференциала.
Особенности эксплуатации.



ru