Пособие по изготовлению стробоскопа для установки зажигания (УОЗ) своими руками
С необходимостью регулировки угла зажигания (УЗ) сталкиваются многие современные автолюбители. Порой эта процедура может вызвать определенные трудности у автомобилиста, поэтому на рынке в последнее время появляется множество устройств для выполнения этой задачи. К примеру, можно использовать стробоскоп для проведения процедуры установки зажигания своими руками, о чем мы расскажем ниже.
Содержание
[ Раскрыть]
[ Скрыть]
Характеристика стробоскопа
Итак, вы решили произвести настройки зажигания на своем авто, но понятия не имеете, как выставлять и производить регулировку УОЗ. Для того, чтобы выставленный угол не приносил дискомфорта водителю во время езды, можно использовать стробоскоп для зажигания.
Принципиальная схема
Принципиальная схема для разработки стробоскопаНиже представлена схема стробоскопа. Если вы не знаете, как сделать стробоскоп своими силами на светодиодах, можете воспользоваться этой схемой.
В конечном итоге получится самый простой стробоскоп, однако сделанный девайс позволит в полной мере произвести регулировку всех необходимых параметров.
В схеме устройства необходимо выделить несколько основных частей:
- Цепь питания, которая состоит из компонентов — SA1, являющегося выключателем, диода VD1, а также конденсатора С2. Сделанная своими руками схема обязательно должна включать в себя диод, предназначенный для защиты остальных компонентов от ошибочной смены полярности. Конденсатор выполняет функцию блокировки импульсных помех, способствуя предотвращению сбоев в работе триггера. Что касается выключателя, то он может быть заменен тумблером, главное, чтобы компонент могу включать и отключать питание.
- Самодельный стробоскоп для установки УЗ должен включать в себя входную цепь, состоящую из контроллера, резисторов R1, R2, а также конденсатора С1. Опцию контроллера в данном случае исполняет зажим типа «крокодила», фиксирующийся на высоковольтном кабеле первого цилиндра.
Что касается компонентов С1, R1 и R2, то они образуют простую дифференцирующую цепь. - Еще один немаловажный компонент используемого стробоскопа — это плата триггера, которая собирается с применением двух одновибраторов, предназначенных для формирования на выходе сигнала заданной частоты. Конденсаторы и резисторы в данном случае являются частотозадающими компонентами.
- Еще одна составляющая — выходной каскад, который собирается на резисторах R5-R9 и транзисторах VT1-VT3. Сами транзисторы предназначены для усиления выходного тока триггера. Резистор R5 позволяет задавать ток базы первого транзистора. А благодаря резистору R9 вероятность сбоев в работе VT3 исключается.
Принцип работы
Итак, в чем заключается принцип работы. Стробоскоп для установки зажигания своими руками в любом случае питается от батареи АКБ. Когда происходит замыкание выключателя, триггер вступает в работу. В это время на инверсных выводах 2 и 12 в соответствии со схемой образуется высокий потенциал, а на прямых выводах 1 и 13 — низкий.
Сами конденсаторы С3 и С4 питаются от резисторов.
Сигнал с контроллера, проходя через дифференцирующую цепь, передается на вход DD1.1, который является одновибратором, что в конечном итоге способствует его переключению. Поле этого начинается переразряд С1, заканчивающийся переключением триггера. В конечном итоге, одновибратор начинает реагировать на сигналы с контроллера, образовывая не первом выводе прямоугольные сигналы.
Что касается второго одновибратора DD1.2, то его принцип работы аналогичный — он позволяет снизить длительность сигнала в десять раз на выходе 13. Данный компонент работает под нагрузкой от усилительного каскада транзисторов, открывающихся на время сигнала. Что касается тока, проходящего через эти элементы, то он ограничивается с помощью резисторов R6-R8, его показатель должен быть не более 0.8 ампер.
Этот показатель не особо большой, поскольку:
- сам сигнал длится не более одной секунды;
- как правило, эксплуатация данного прибора для выставления угла зажигания длится не более десяти минут, соответственно, за столь короткое время вряд ли случится перегрев кристаллов;
- современные диоды характеризуются более оптимальными техническими особенностями по сравнению с теми, которые использовались в конструкциях стробоскопов десять лет назад.

Соответственно, эксплуатация более ярких диодных элементов даст возможность во многом понизить ток нагрузки в результате повышения показателя сопротивления. Это сопротивление увеличивается на компонентах схемы R6-R8.
Печатная плата и детали сборки
Пример печатной платы для сборки устройстваСобрать свой собственный стробоскоп — не проблема. При небольшом бюджете можно использовать недорогие детали, не при необходимости вы можете создать более современное устройство.
- На приведенной выше плате в качестве диодного элемента VD1 используется КД2999В, можно применять другой, в этом случае важно, чтобы диод был с небольшим падением прямого напряжения.
- Конденсаторные устройства С2-С4 должны быть рассчитаны на 0.068 мкФ, а С1 — это высоковольтный компонент с напряжением 400 вольт.
- ТМ2 — это триггер, характеризующийся хорошей устойчивостью к помехам.
- Транзисторные компоненты VT1 и VT2 должны обладать высоким коэффициентом усиления.
- Диодные детали HL1-HL9 должны обладать наибольшей яркостью, при этом их угол рассеивания должен быть минимальным.
Светодиоды необходимо установить на отдельной плате, при этом их должно быть три штуки в одном ряду.
После того, как плата для устройства будет готова, необходимо выбрать место для ее установки. К примеру, это может быть корпус переносного фонаря, но он должен быть оснащен отверстием в корпусе для монтажа регулятора R4. В принципе, можно использовать практически любой корпус, главное, чтобы на него можно было без проблем установить регулятор. Подробнее о том, как выглядит самодельный стробоскоп для настройки зажигания, сделанный на основе лазерной указки, вы можете узнать из видео (автор видео — Максим Соколов).
Особенности настройки устройства
Чтобы пользоваться девайсом, его необходимо отрегулировать. Стробоскоп для настройки должен быть отстроен должным образом, чтобы выдавать наиболее точные параметры. В первую очередь, производится регулировка подстроечного резистора R4, что позволяет выставить необходимый визуальный эффект.
При вращении ручки регулятора вы заметите, что снижение сигнала может привести к недостаточному освещению меток, а если сигнал будет увеличен, то это приведет к размытости. Соответственно, в ходе первой настройки угла опережения зажигания своими руками следует правильно настроить наиболее оптимальную длительность световых вспышек.
Есть еще один момент, который необходимо учитывать — длина кабеля, который проходит от печатной платы к контроллеру, должна быть не более полуметра. Для контроллера можно использовать 10 см медного проводника, который следует припаять к центральной жиле кабеля. Когда осуществляется подключение, он наматывается на изолированную часть высоковольтника тремя витками.
Чтобы увеличить уровень помехозащищенности, процедура намотки осуществляется как можно ближе к самой свече зажигания. Если меди у вас нет, то можно использовать зажим крокодил — этот компонент припаивается к центральной жиле. При этом зубчики крокодила должны быть немного загнуты, в противном случае это может привести к повреждению изоляции.
Установка УОЗ стробоскопом
Теперь перейдем к вопросу настройки угла зажигания с применением собственного стробоскопа. Процедура установки угла актуальна как для самодельных, так и для купленных устройств. Но перед тем, как мы рассмотрим процедуру выставления УЗ, рекомендуем ознакомиться с сутью функционирования стробоскопического эффекта (автор видео о принципе работы стробоскопа и настройке зажигания с его помощью своими силами — канал Samodelkin).
Когда объект, который передвигается в темноте, вы осветите светом на долю секунды, вы сможете заметить, что он будто застыл на месте. Именно там, где произошла вспышка. К примеру, если на вращающийся диск вы нанесете метку и будете периодически освещать его с помощью вспышек, в сам момент ее появления можно будет заметить место расположения метки. При этом важно, чтобы вспышки совпадали по своей частоте с частотой вращения диска или вала.
Теперь подробнее о том, как установленный стробоскоп позволит произвести регулировку угла зажигания. Перед тем, как произвести настройку, в моторном отсеке необходимо нанести две метки. Подвижная метка будет располагаться на коленвале, в частности, на маховике. Вторая метка — стационарная — устанавливается на корпусе силового агрегата.
После того, как метки будут выставлены, необходимо осуществить подключение контроллера (датчика). Когда контроллер подключен, производится подача питания на собранное своими руками устройство. Далее, запускается мотор, он должен функционировать на холостых оборотах. В том случае, если в момент появления световых вспышек метки совпадают, это свидетельствует о том, что угол зажигания выставлен правильно. Если же эти метки не совпадают, то необходимо будет произвести настройку зажигания. Корректировка системы осуществляется до того момента, пока метки полностью не совпадут.
Видео «Наглядная инструкция по самостоятельной установке УЗ с помощью стробоскопа»
Как правильно произвести корректировку угла зажигания автомобиля с применением такого устройства, как стробоскоп, вы можете узнать из видео ниже (автор видео — Владислав Чиков).
как пользоваться, настройки угла опережения
Автор: Виктор
Правильная настройка угла опережения зажигания (УОЗ) — это один из основных аспектов регулировки, позволяющий добиться правильной работы двигателя. Из-за неверно выставленного УОЗ мотор будет работать с перебоями, а в некоторых случаях и вовсе не будет запускаться. Для регулировки можно использовать стробоскоп. Как соорудить стробоскоп для установки зажигания своими руками — узнайте из этого материала.
Содержание
Открытьполное содержание
[ Скрыть]
Описание стробоскопа
Как сделать простой стробоскоп для настройки УОЗ на светодиодах, из каких элементов будет состоять схема девайса? Сначала рассмотрим основные характеристики устройства.
Рабочая схема
Основные составляющие элементы на примере вышеописанной схемы:
- Из переключателя SA1, диодного элемента VD1 и конденсаторного устройства С2 состоит цепь питания.

Диод применяется для защиты других составляющих частей от ошибочной перемены полярности. Непосредственно сам конденсатор применяется для блокировки возможных помех, таким образом предотвращая выход из строя триггера. Предназначение переключателя SA1 заключается в активации и деактивации питания. - Не менее важной составляющей является входная цепь, в состав которой входят контроллер, резисторные элементы R1 и R2 и конденсаторное устройство С1. Роль контроллера здесь выполняет зажим девайса, который зовется крокодилом, он фиксируется на высоковольтном проводе первого цилиндра. Если подключение будет правильным, то вышеописанные элементы образуют простую дифференциальную цепь.
- Схема триггера. Эта составляющая состоит из двух одиночных вибраторов, применяющихся для образования сигнала нужной частоты на выходе. Эти компоненты выполняют функцию частотозадающих.
- На резисторных элемента R5-R9 изготовляется выходной каскад, также для этой цели применяются транзисторы VT1.
VT2 и VT3. Эти устройства необходимы для увеличения выходного тока триггерной платы. Резисторное устройство R5 задает определенный ток базы транзисторного элемента под номером 1 (видео снял Максим Соколов).
Принцип действия
Девайс для выставления угла опережения работает от встроенного аккумулятора либо автомобильной батареи. При активации переключателя первым начинает работать триггер. На выходах 2 и 12 платы происходит образование повышенного потенциала, а низкий формируется на контактах 1 и 13. В этот момент конденсаторные детали С3 и С4 получают питание от резисторов.
Сигнал с контроллера идет через дифференциальную цепь и в конечном счете подается на вход DD1.1. Поскольку он является одновибратором, в результате это способствует переключению девайса. Затем в схеме осуществляется переразряд С1, что опять же, способствует переключению триггера.
Элемент DD1.1 будет реагировать на импульсы, подающиеся с контроллера, таким образом формируя новые прямоугольные импульсы на первом выводе. В случае со вторым одновибратором DD1.2 принцип действия будет идентичным — благодаря этому устройству длительность импульса на контакте 13 уменьшается в 10 раз. Этот элемент функционирует под нагрузкой, подающейся с усилительного каскада транзисторов, которые открываются на время импульса. Благодаря резисторным компонентам R6, R7 и R8 ток ограничивается, его величина в общей сложности должна быть не выше 0.8 ампер.
Значение тока не высокое, это обусловлено следующими факторами:
- длительность импульса составляет не больше 1 сек;
- обычно для настройки УОЗ автовладельцам требуется не больше 10 минут, за такое время кристаллы не перегреются;
- диоды, использующиеся сегодня, обладают более улучшенными характеристиками и особенностями, если сравнивать с устройствами, применявшимися более 10 лет назад.
Печатная плата и детали сборки
Для того, чтобы соорудить своими руками стробоскоп, потребуется плата со всеми необходимыми элементами.
В качестве примера:
- На рассматриваемой нами плате функцию диода выполняет контроллер КД2999В. В принципе, можно использовать любой другой, только нужно учитывать, что диодный элемент должен иметь минимальное падение напряжения.
- Также используются конденсаторы. Важно, чтобы они были рассчитаны на 0.068 мкФ. Что касается основного конденсаторного устройства С1, то он представляет собой высоковольтную деталь, напряжение на которой составляет 400 В.
- Триггерное устройство — ТМ2 — обладает отличной устойчивостью к возможным помехам.
- Необходимо, чтобы используемые транзисторы VT1, а также VT2 имели большой показатель усиления.
- Что касается диодов, отмеченных символами HL1-HL9, то они должны иметь максимальную яркость, а также желательно, чтобы угол рассеивания был небольшим. Диодные компоненты монтируются на отдельной схеме, их количество должно составить 3 в ряду.
Нюансы настройки устройства
Прежде чем использовать самодельный стробоскоп на авто, его надо правильно настроить.
Изначально следует осуществить регулировку подстроечного резисторного компонента, это даст возможность обеспечить нужный визуальный эффект. Во время перемещения регулятора вы можете увидеть, что из-за падения импульса освещение меток будет неэффективным, а если импульс будет слишком высоким, то освещение будет размытым. На данном этапе вам надо правильно отрегулировать эффективность вспышек света (видео снял Serj ZP).
Установка УОЗ стробоскопом
Как пользоваться самодельным девайсом для регулировки УОЗ:
- Для начала следует завести мотор и прогреть его до рабочей температуры. Для этого дайте поработать агрегату на холостых оборотах.
- Затем вам надо будет подсоединить самодельное устройство к источнику питания. Это может быть либо встроенный аккумулятор, либо аккумуляторная батарея автомобиля.
- Далее, к жиле цилиндра 1 следует подсоединить медный датчик, для этого намотайте его на жилу.

- После этого диодную лампочку следует направить на метку, нанесенную на корпус распределительного механизма.
- Когда эти действия будут выполнены, вам нужно найти неподвижную точку, она расположена на шкиве маховика.
- Для того, чтобы обеспечить совпадение этих точек, нужно вращать корпус распределительного устройства. А когда точки совпадут, корпус нужно зафиксировать в этом положении. При совпадении точек диоды должны загореться.
Как самостоятельно изготовить прибор?
На сегодняшний день существует множество различных вариантов схем для изготовления стробоскопа. Мы рекомендуем ознакомиться с одним из самых простых и наименее затратных с финансовой точки зрения способов изготовления.
Для его реализации вам потребуются следующие составляющие:
- транзисторное устройство КТ315;
- тиристорный элемент КУ112А, а также резисторные компоненты, рассчитанные на 0.125 Вт;
- диодные лампочки или фонарик на светодиодах, который будет использоваться в качестве корпуса, при этом количество диодных элементов должно быть не меньше 6 штук;
- конденсаторные устройства С1;
- V2 на схеме — это низкочастотный диодный компонент;
- также вам потребуется реле, его индекс должен составлять RWH-SH-112D;
- кабель питания, длина его должна составить не менее одного метра;
- зажимы;
- также понадобится кусочек медного провода длиной примерно 10 см.

Все эти составляющие можно купить в любом тематическом магазине или на радиорынке.
Как соорудить такое устройство самостоятельно:
- Для начала на задней стороне подготовленного корпуса следует дрелью просверлить дырку, через нее вы уложите кабель питания.
- Затем к концам приготовленных шнуров необходимо подпаять подготовленные зажимы. Желательно заранее отметить на них, какой будет плюсовым, а какой — отрицательный, будет лучше, если цвета зажимов будут разными.
- Сам датчик монтируется слева или справа на корпусе. На боковой части корпуса надо проделать еще одно отверстие, оно будет использоваться для укладки шнура к контакту Х1.
Затем к основной жиле кабеля следует подпаять подготовленный кусок медной проволоки. Данный провод считается одним из основных, поскольку он будет использоваться в качестве датчика девайса.- Остается только заизолировать соединения изолентой или термотрубками.
Фотогалерея «Собираем стробоскоп своими руками»
Заключение
Как видите, в целом соорудить такой девайс — не проблема.
Достаточно иметь определенные знания в области электроники и следовать действиям, описанным в инструкции. Если в ходе сборки вы допустите ошибки, то возможно, устройство будет работать некорректно. Если у вас нет опыта в изготовлении подобных устройств, то возможно, есть смысл задуматься над покупкой нового стробоскопа.
Видео «Наглядная инструкция по регулировке УОЗ стробоскопом»
Что нужно знать об эксплуатации данного девайса, и какие нюансы следует учитывать при настройке — узнайте из ролика (видео снято Владиславом Чиковым).
Делаем карманный стробоскоп — Электросхемы — Статьи
Схема стробоскоп для авто своими рукамиОдним из важнейших условии исправной работе! автомобильного бензинового двигателя является правильная установка угла опережения зажигания. В двигателях автомобилей ВАЗ установка угла опережения зажигания производится по четырем меткам, — одной на шкиве коленвала, и трем на корпусе блока.
Обычно, для регулировки зажигания пользуются довольно громоздким прибором. -стробоскопом. По питанию стробоскоп подключают к аккумулятору автомобиля, а третий провод. — к свечному проводу первого цилиндра. При работающем двигателе лампа стробоскопа вспыхивает каждый раз. как только импульс высокого напряжения поступает на свечу первого цилиндра. Свет пампы направляют на метки. В результате синхронною вспыхивания лампы мы видим четыре метки, — три на блоке и одну на шкиве, которая нам кажется неподвижной По взаимному расположению этих моток определяют правильность установки зажигания (метка на шкиве должна быть напротив средней метки на блоке, если это не так, нужно поправить поворотом корпуса трамблера).
Стандартный стробоскоп довольно громоздкий, тяжелый и хрупкий прибор, в основном, бпагодаря имеющейся в нем газоразрядной пампе и импульсному трансформатору. Но, используя современную элементную базу, можно сделать стробоскоп немногим больше шариковой ручки.
На рисунке 1 показана схема стробоскопа, в котором вместо газоразрядной пампы работает свсодиодная автомобильная лампочка на 12V (сейчас такие светодиоды-пампы стало модно устанавливать в подфарники вместо памп накаливания).
Рис. 2.
Подключается прибор к системам автомобиля тремя проводами с зажимами «Крокодил» Два — к аккумулятору, а третий к проводу 1-го цилиндра. Третий «Крокодил» (подключаемый к свечному проводу) немного переделан. — его «зубы» загнуты внутрь, чтобы не портить свечной провод, и он скорее напоминает металлическую прищепку.
Как только импульс высокого напряжения поступает на свечу 1-го цилиндра, через емкость между жилой свечного провода и корпусом «Крокодила-прищепки» всплеск напряжения поступает на вывод 2 элемента 01.1 (стабилитрон VD1 защищает вход эле-мента от перенапряжения) Одновибратор на элементах 01.1-D1.2 сформирует импульс, длительность которого около 1 mS. Этот импульс через буферный каскад на элементах 01.3 и 01.4 поступает на базу транзистора V11, входящего в состав импульсного ключа VT1-VT2. Ключ открывается и вспыхивает светодиодная лампочка HL2-
Теперь о деталях схемы С1. R1 и R2 распаяны непосредственно в ручке «Крокодила», подключаемого на свечной провод.
Соединительный кабепь. — мягкий экранированный, длиной не более ЬО см. Для подключению к аккумулятору. — обычные провода, как для «переноски», любой длины (в разумных пределах). Диод V02 служит для зашиты схемы от случайной переполюсовки питания. Светодиод HL1 — индикатор правильного подключения к аккумулятору.
Основой для прибора послужил цилиндрический китайский карманный фонарик. Все его «внутренности» (выключатель лампочка, батарейки) удалены, оставлен пустой корпус и конический отражатель. Основание отражателя немного расширено так, чтобы в него можно было установить светодиодную автомобильную лампочку. В корпусе размешена печатная плата (рис. 2) на которой смонтировано большинство деталей. В корпусе просверлены отверстия под соединительные провода и светодиод HL1.
Подстроечный резистор R4 служит для установки длительности вспышки HL2 такой,
при которой метка на вращаюшемся шкиве работающего двигателя видна неподвижной и не размазанной, но видимость, при этом остается достаточной.
Если прибор не реагирует на импульсы в свечном проводе, к которому подключен «Крокодил-прищепка», ипи реагировать начинает только при сильном сжатии «Крокодила», нужно увеличить сопротивление R2.
Вместо светодиодной лампочки можно использовать обычный сверхяркий светодиод, включив его через резистор сопротивлением около 10 От. Но пользоваться стробоскопом будет не так удобно, потому что из-за меньшей яркости света нужно будет его располагать ближе к меткам на двигателе.
Похожие материалы
Как работает стробоскоп для установки зажигания
Опытный автомобилист знает ценность правильной установки начального момента зажигания, а также исправной работы таких регуляторов опережения зажигания, как вакуумный и центробежный. Если установить момент зажигания неправильно (причем значительную роль может сыграть отклонение даже на 2-3°), это может стать поводом к повышенному расходу топлива, потере мощности и перегреву двигателя и даже сокращению его срока службы.
Поэтому для каждого водителя является очень ценным умение осуществлять проверку и регулировку системы зажигания, хотя эти процессы и относятся к категории довольно сложных. Но если уж автовладелец решился на реализацию данных операций, то первым, чем он должен вооружиться, – это стробоскоп для установки зажигания, который призван упростить процесс обслуживания описываемой системы.
Содержание статьи
Как работает стробоскоп
Автомобильный стробоскоп – это тот простой и доступный прибор, который без труда можно приобрести в магазине и который значительно облегчает жизнь автовладельцу. Ведь при наличии этого механизма даже водитель-новичок сможет проверить и отрегулировать начальную установку момента зажигания не более чем за десять минут, а также проверить оба вида регуляторов (центробежный и вакуумный) на предмет каких-либо повреждений.
Принцип работы данного прибора заключается в стробоскопическом эффекте, суть которого можно пояснить примерно таким образом: если движущийся темноте объект осветить яркой и при этом короткой вспышкой, то он начнет визуально казаться застывшим именно в том положении, в котором вспышка его и застала.
К примеру, если освещать вспышками вращающееся колесо с той частотой, которая равна частоте его вращения, то можно так же визуально остановить его. Это легко заметить благодаря положению какой-то метки.
Для того чтобы установить момент зажигания, следует запустить двигатель на холостые обороты, а тем временем при помощи стробоскопа осветить ранее упомянутые метки. Одна из них, которая имеет название «подвижная», располагается на коленчатом валу (альтернативный вариант – на шкиве привода генератора или на маховике), а другая заняла место на корпусе мотора. Вспышки происходят практически одновременно с тем моментом, когда в запальной свече одного из цилиндров происходит искрообразование. Чтобы это происходило, емкостный датчик описываемого устройства крепят к высоковольтному проводу запальной свечи.
В процессе вспышек должны быть видны обе метки. Причем тут действуют такие условия: если метки с точностью расположены друг против друга, то угол опережения зажигания будет оптимальным, а если же подвижная метка сместилась, то положение прерывателя-распределителя нужно откорректировать до совпадения меток.
Основной элемент стробоскопа – это импульсная стробоскопическая лампа безынерционного типа. В данном механизме вспышки осуществляются в тот момент, когда в свече первого цилиндра появляется искра. Как результат: установочные метки вместе с другими элементами двигателя, которые вращаются с коленчатым валом синхронно, в процессе освещения их ранее упомянутой лампой кажутся неподвижными. Данное позволяет осуществлять контролирование правильности установки начального момента зажигания.
Из всего вышесказанного возможным представляется характеристика работы стробоскопа таким образом (вместе с тем объяснится и его устройство): после того, как к аккумулятору подключить выводы, начнет работать преобразователь напряжения, который являет собой мультивибратор симметрического типа. Первоначальное напряжение подается с делителей на базе транзисторов, которые начинают открываться, причем какой-то из них обязательно делает это гораздо быстрее другого. Это становится причиной закрытия другого транзистора, что объясняется прикладыванием с обмоток запирающего напряжения к его базе.
После этого транзисторы открываются друг за другом, что становится причиной подключения к АкБ то одной, то другой половины обмотки от трансформатора. В этот же момент в обмотках вторичного типа возникает напряжение, имеющее прямоугольную форму и частоту около 800 Гц, значение чего является пропорциональным количеству витков в обмотке.
В тот момент, когда происходит непосредственно искрообразование, в первом цилиндре импульс высоковольтного типа поступает на поджигающие электроды, расположенные на стробоскопической лампе, через конденсаторы и специальную вилку разрядника от гнезда распределителя. При всем этом энергия, которую накапливает конденсатор, трансформируется в световую энергию от вспышки лампы. После того, как происходит разряд конденсаторов, тухнет и лампа, но конденсаторы получают заряд благодаря резисторам до напряжения примерно в 450 В. Таким образом заканчивается подготовка к еще одной вспышке.
Резисторы также служат для того, чтобы предотвращать закорачивание обмоток в тот момент, когда лампа вспыхивает.
А диод призван защищать транзистор преобразователя в случае подключения стробоскопа в неправильной полярности.
Разрядник, который включается свечей зажигания и распределителем, обеспечивает получение нужного напряжения высоковольтного импульса для того, чтобы было осуществлено поджигание лампы. При этом расстояние давление в камере сгорания, между электродами свечи и другие факторы не играют роли. Именно благодаря разряднику становится возможной бесперебойная работа стробоскопа даже при факте закороченных электродов в свече зажигания.
Как видим, принцип работы анализируемого механизма довольно сложен, но это не значит, что в нем невозможно разобраться. Поэтому так же важно понять, как выставить зажигание стробоскопом, и попробовать самостоятельно осуществить этот процесс.
Характеристики стробоскопа для установки зажигания
Стробоскоп имеет определенный набор характеристик, которые отличают его от остальных приборов, делая его таким уникальным и необходимым. Среди таких, к примеру, то, что источником питания для данного устройства могут быть как собственные элементы питания (мини-аккумуляторы или батарейки), так и бортовая сеть автомобиля.
Отсюда следует вопрос, что же является лучшим способом – питание автономного типа или все-таки за счет его сети. Я скажу лишь то, что данное не является таким уж принципиальным, но при этом нужно указать то, что первый способ лишает необходимости проводов тянуться за прибором.
Еще одна отличительная характеристика стробоскопа заключается в том, что минимальная частота вспышек, которые он может выдавать, должна совпадать с частотой вращения коленчатого вала, который вращается на максимальном уровне. Наиболее часто можно встретить стробоскоп, имеющий частоту в 50 Гц.
Также стробоскоп, как правило, не может работать долго в режиме осуществления вспышек, что связано с уникальной конструкцией ламп. Чаще всего этот прибор способен на работу, которая длится не более чем десять минут. Данные показатели должны указываться в инструкции. Чтобы не допустить непредвиденных ситуаций, стробоскопу, а прежде всего его лампам, нужно давать отдыхать, продолжительность чего равна времени эксплуатации.
Самодельный стробоскоп
Прежде чем приступать к процессу создания самодельного стробоскопа, я рекомендую вспомнить о правилах техники безопасности. Это очень важно, так как все детали данного устройства находятся под напряжением сети.
Поэтому нельзя допускать того, чтобы какая-то деталь касалась стенок корпуса (в том случае, если он металлический), а провода импульсной лампы соединялись с рефлекторами. Также идеально было бы, если бы на переменный резистор была надета пластмассовая ручка. Что касается проводов для включения, то они обязательно должны иметь на концах вилку и находиться в хорошей изоляции.
Все детали будущего стробоскопа (естественно, помимо импульсивного трансформатора и лампы) нужно монтировать на плате, которая сделана из изоляционного материала. Их взаимное расположение не играет существенной роли, но обязательно условие заключается в том, чтобы монтаж был выполнен по принципиальной схеме. Импульсивную лампу вместе с трансформатором следует устанавливать внутри рефлектора, который можно использовать больших размеров.
Если отсутствует динистор, то его можно заменить стартером, который раньше служил для люминесцентной лампы. А если учесть то, что стартер способен срабатывать при более высоком уровне напряжение, чем динистор, то в устройство надо будет ввести еще один диод для того, чтобы получить выпрямитель с напряжением удвоенного типа. При этом энергия вспышки также возрастет. Также вместо динистора можно использовать тиратрон, имеющий холодный катод.
Всем автовладельцам, которые приняли твердое решение самостоятельно сделать стробоскоп, я рекомендую для начала сделать детальную схему, чтобы в процессе монтажа устройства руководствоваться ею и ни на что не отвлекаться.
Познавайте свое авто, разбирайтесь в его устройстве, и тогда проблем в процессе его эксплуатации значительно поубавится.
Видео “Автомобильный стробоскоп своими руками”
На видео показано, как сделать самостоятельно и как пользоваться стробоскопом для автомобиля.
Схема стробоскопа авто УОЗ » Паятель.Ру
Одним из важнейших условий исправной работы автомобильного бензинового двигателя является правильная установка угла опережения зажигания. В двигателях автомобилей ВАЗ установка угла опережения зажигания производится по четырем меткам, — одной на шкиве коленвала, и трем на корпусе блока. Обычно, для регулировки зажигания пользуются довольно громоздким прибором, — стробоскопом.
По питанию стробоскоп подключают к аккумулятору автомобиля, а третий провод, — к свечному проводу первого цилиндра.
При работающем двигателе лампа стробоскопа вспыхивает каждый раз, как только импульс высокого напряжения поступает на свечу первого цилиндра. Свет лампы направляют на метки.
В результате синхронного вспыхивания лампы мы видим четыре метки, три на блоке и одну на шкиве, которая нам кажется неподвижной. По взаимному расположению этих меток определяют правильность установки зажигания (метка на шкиве должна быть напротив средней метки на блоке, если это не так, нужно поправить поворотом корпуса трамблера).
Стандартный стробоскоп довольно громоздкий, тяжелый и хрупкий прибор, в основном, благодаря имеющейся в нем газоразрядной лампе и импульсному трансформатору. Но, используя современную элементную базу, можно сделать стробоскоп немногим больше шариковой ручки.
На рисунке 1 показана схема стробоскопа, в котором вместо газоразрядной лампы работает светодиодная автомобильная лампочка на 12V (сейчас такие светодиоды-лампы стало модно устанавливать в подфарники вместо ламп накаливания).
Подключается прибор к системам автомобиля тремя проводами с зажимами Крокодил. Два — к аккумулятору, а третий к проводу 1-го цилиндра. Третий Крокодил (подключаемый к свечному проводу) немного переделан, — его зубы загнуты внутрь, чтобы не портить свечной провод, и он скорее напоминает металлическую прищепку.
Как только импульс высокого напряжения поступает на свечу 1-го цилиндра, через емкость между жилой свечного провода и корпусом Крокодила-прищепки всплеск напряжения поступает на вывод 2 элемента D1.1 (стабилитрон VD1 защищает вход элемента от перенапряжения). Одновибратор на элементах D1.1-D1.2 формирует импульс, длительность которого около 1 mS.
Этот импульс через буферный каскад на элементах D1.3 и D1.4 поступает на базу транзистора VT1, входящего в состав импульсного ключа VT1-VT2. Ключ открывается и вспыхивает светодиодная лампочка HL2.
Теперь о деталях схемы. С1, R1 и R2 распаяны непосредственно в ручке Крокодила, подключаемого на свечной провод.
Соединительный кабель, — мягкий экранированный, длиной не более 50 см.
Для подключению к аккумулятору, — обычные провода, как для переноски, любой длины (в разумных пределах). Диод VD2 служит дня защиты схемы от случайной переплюсовки питания. Светодиод HL1 — индикатор правильного подключения к аккумулятору.
Основой для прибора послужил цилиндрический китайский карманный фонарик. Все его внутренности (выключатель лампочка, батарейки) удалены, оставлен пустой корпус и конический отражатель. Основание отражателя немного расширено так, чтобы в него можно было установить светодиодную автомобильную лампочку.
Рис.2
В корпусе размещена печатная плата (рис. 2) на которой смонтировано большинство деталей. В корпусе просверлены отверстия под соединительные провода и светодиод HL1.
Подстроечный резистор R4 служит для установки длительности вспышки HL2 такой, при которой метка на вращающемся шкиве работающего двигателя видна неподвижной и не размазанной, но видимость, при этом остается достаточной.
Если прибор не реагирует на импульсы в свечном проводе, к которому подключен Крокодил-прищепка, или реагировать начинает только при сильном сжатии Крокодила, нужно увеличить сопротивление R2.
Вместо светодиодной лампочки можно использовать обычный сверхяркий светодиод, включив его через резистор сопротивлением около 10 Оm. Но пользоваться стробоскопом будет не так удобно, потому что из-за меньшей яркости света нужно будет его располагать ближе к меткам на двигателе.
Схема простого стробоскопа. Как сделать световые вспышки своими руками. _v_
Тема: как собрать прибор для излучения ярких световых вспышек на дискотеке.
Порой возникает необходимость в устройстве, которое излучает периодические вспышки яркого света. Такой прибор называется стробоскопом — применяют на дискотеках, местных тусовках, рекламных вывесках и т.д. Его можно приобрести в магазинах (торгующими световыми устройствами), через интернет. В зависимости от качества данного устройства зависит и цена. Но достаточно простой и вполне пригодный стробоскоп можно собрать и самому. По цене он обойдется значительно дешевле готового покупного. Ниже приведена его электрическая схема.
Основным элементом данной схемы стробоскопа является импульсная лампа вспышка типа ИФК-120. Она рассчитана на излучение кратковременных световых ярких вспышек, энергия выделяемого света которых равна 120 джоулям. Ее мощность около 12 ватт. Имеет три вывода: два из них плюс и минус (основные полюса, создающие световую вспышку) и один вывод поджигающий, на который подается стартовый электрический импульс для основного пробоя газового промежутка в лампе вспышке. Исходя из характеристик данной лампы (ИФК-120) напряжение пробоя для основных выводов (плюса и минуса) составляет около 1000 вольт. Зажигание лампы через поджигающий вывод происходит от напряжения порядка 180 вольт.
Итак, схема начинается с выпрямительного диода VD1 (в схеме стоит диод типа Д226Б, у которого обратное напряжение равно 300 вольт, а постоянная сила тока равна 300 миллиампер). Как известно в обычной электрической сети переменное напряжение величиной 220 вольт. Поскольку лампа имеет полярность, то питаться она должна именно от постоянного тока.
Диод срезает одну полуволну, делая из переменного тока постоянный, хотя и скачкообразный. Заменить данный диод можно любым другим, у которого обратное напряжение не менее 300 вольт и номинальная сила постоянного тока не менее 300 миллиампер.
После диода в схеме простого стробоскопа стоит резистор R1 (имеющий сопротивление 100 Ом). Его задача заключается в ограничении силы тока для основных электрических цепей — это емкость, накапливаемая заряд для вспышки и сама лампа вспышка. Прежде всего ограничение тока необходимо именно для лампы, так как в момент пробоя без данного ограничителя из сети может через лампу пойти слишком большой ток, что может вывести ее из строя или значительно сократить срок ее службы. Этот резистор, ограничитель тока, должен иметь значительную мощность, поскольку на нем будет выделяться достаточно много тепла, которое нужно рассеивать. В схему лучше поставить резистор типа ПЭВ (мощностью 10 ватт). Хотя можно сделать это сопротивление и самому (берем небольшой радиатор и на него наматываем слой диэлектрика вроде стеклоткани, а затем нихромовую проволоку, сопротивление которой будет примерно равно 100 Ом).![]()
Электрическая энергия, которая была выпрямлена диодом и ограничена сопротивлением поступает на выводы конденсатора C1. Его напряжение должно быть не менее 300 вольт. Емкость в схеме поставлена 50 микрофарад, хотя можно её увеличить и до 100 микрофарад. Задача данного конденсатора заключается в накоплении электроэнергии, которая будет после зажигания лампы преобразована в световую энергию вспышки. Слишком малая емкость данного конденсатора и слишком высокая частоты вспышек схемы стробоскопа может привести к тому, что снизится общая яркость каждой световой вспышки (просто электрическая энергия не будет накапливаться в емкости в достаточном количестве). Если же поставить слишком большую емкость конденсатора, то это приведет к чрезмерному току разряда в лампе, что сократит ее общий срок службы (лампа будет сильно перегреваться). Так что предлагаемая емкость является как бы наиболее оптимальным вариантом. Учтите, что конденсатор имеет полярность. Если ее нарушить, это может привести даже к повреждению емкости и самой схемы стробоскопа.
Параллельно конденсатору C1 подключены основные выводы лампы вспышки. Для пробоя лампы только через основные выводы понадобится постоянное напряжение порядка 1000 вольт. В данной схеме на этих выводах прилаживается всего лишь порядка 250 вольт. На лампе имеется дополнительный поджигающий вывод, который и обеспечивает световую вспышку, получаемую за счет более низкого напряжения, поданного на него (от 180 вольт).
Далее можно увидеть электрическую цепь, которая задает частоту вспышек и наличие нужного напряжение, подаваемого на поджигающий вывод лампы вспышки. Резисторами R2 и R3 ограничивает ток, идущий на заряд конденсатора C2. Причем R3 является переменным, что позволяет регулировать скорость заряда емкости C2. При достижении порогового напряжения на данном конденсаторе происходит пробой динистора VD2 (порог перехода в открытое состояние у серии КН102И составляет 150 вольт), что создает импульсное протекание постоянного тока через первичную обмотку трансформатора.
В следствии этого на вторичной обмотке этого повышающего трансформатора возникает увеличенное напряжение, которое подается на поджигающий контакт световой лампы вспышки, что запускает процесс самой этой вспышки.
Трансформатор для этой схемы стробоскопа делается самодельным. Его мотают на ферритовом стержне любой марки (обычно это стержень от старых радиоприемников диаметром около 0,8 мм). Первичная обмотка содержит 12 витков (диаметр 0,3-0,5 мм), вторичная 800 витков (диаметр 0,1-0,2 мм). Длина самого трансформатора особо не играет значения. Возьмите стержень длинной примерно 3-6 см, разделите его двумя секциями или намотайте обмотки одну поверх другой с изоляционной прослойкой.
Видео по этой теме:
P.S. Советую после сборки схемы поставить небольшой вентилятор, который будет обдувать входной резистор R1 и саму лампу вспышку.
Именно они в процессе работы будут больше всего греться. Хотя эти схемы самодельного стробоскопа делают и без охлаждения. Ну, сначала соберите схему, а потом уже смотрите по обстоятельствам. Просто чрезмерный перегрев лампы вспышки может сократить ее продолжительность срока службы. Резистору, в принципе, от перегрева особо ничего не будет.
Автомобильный стробоскоп – как сделать своими руками, схема, конструкция | Мебельный журнал
Автомобильный стробоскоп своими руками
Автомобильный стробоскоп – это электронный светотехнический прибор, позволяющий по метке на валу двигателя и шкале на его корпусе визуально определить и отрегулировать угол опережения зажигания (УОЗ) в двигателях внутреннего сгорания автомобиля. Принцип работы стробоскопа основан на стробоскопическом эффекте (зрительной иллюзии) возникающем, когда частота вспышек стробоскопа совпадает или близка частоте вращения коленчатого вала двигателя автомобиля.
Момент зажигания горючей смеси в автомобильном двигателе внутреннего сгорания существенно влияет на максимальную мощность, КПД, температурный режим и ресурс двигателя.
Поэтому крайне важно, чтобы воспламенение горючей смеси происходило в нужный момент времени. Обычно воспламеняют смесь за несколько градусов до прихода поршня в верхнюю мертвую точку, и этот угол называется Угол опережения зажигания.
При увеличении оборотов двигателя угол опережения зажигания должен увеличиваться по заданной кривой, поэтому он выставляется в режиме работы двигателя на холостом ходу и контролируется во всем диапазоне изменения его оборотов в минуту, вплоть до 5000. Для контроля и установки УЗО и служит Автомобильный стробоскоп.
Радиолюбителям разработано много схем автомобильных стробоскопов, начиная от самых простейших на неоновых лампочках, и заканчивая современными схемами, с использованием микроконтроллеров, полевых транзисторов и сверх ярких светодиодов. Но такая комплектация дорогая, да и редко кто имеет программатор, чтобы программировать контроллеры. Более пятнадцати лет назад я собрал свой вариант схемы стробоскопа, который и представляю Вашему вниманию.
Электрическая схема стробоскопа
Отличительная особенность схемы представленного стробоскопа, это простейшая комплектация и возможность контроля угла опережения зажигания в автомобильном двигателе вплоть до 5000 оборотов в минуту.
Структурно схема состоит из нескольких функциональных узлов. Преобразователя напряжения, импульсной световой лампы, блока поджога и индуктивного датчика момента искрообразования.
Принцип работы
Преобразователь служит для преобразования напряжения аккумулятора 12 В в необходимое для питания импульсной световой лампы ИСШ-15 напряжение 300 В. Выполнен преобразователь на микросхеме TL494, транзисторах VT1,2 и трансформатора Т1. Блок поджога световой лампы состоит из повышающего трансформатора Т2, конденсатора С6 и тиристора VD8. Индуктивный датчика момента искрообразования состоит из катушки индуктивности L1 и транзистора VT3.
Благодаря применению в преобразователе ШИМ-контроллера TL494 (отечественный аналог 11114ЕУ4), схема преобразователя получилась простой и сохраняющая работоспособность при изменении питающего напряжения от 7 до 15 В.
Микросхема TL494 применяется практически во всех компьютерных блоках питания, выходит из строя редко, поэтому ее можно для изготовления стробоскопа выпаять из не подлежащего ремонту блока. С выводов микросхемы 9 и 10 выходят прямоугольные противофазные импульсы с частотой около 20 кГц, заданной номиналом конденсатора С1 и резистора R1, и через токоограничивающие резисторы R4,5 номиналом 1 кОм поступают на базы ключевых транзисторов VT1,2. С2,3 нужны для улучшения передних фронтов импульсов, VD1,2 защищают транзисторы от пробоя обратным напряжением. Если поставить полевые транзисторы, например IRFZ44N, то резисторы R4,5 и конденсаторы С2,3 нужно исключить, а емкость конденсатора С1 уменьшить до 1000 пф. Тогда частота работы преобразователя увеличится до 200 кГц, что позволит измерять угол опережения зажигания при оборотах двигателя до 10000 об/мин.
Открываясь по очереди, транзисторы обеспечивают протекание тока по первичным обмоткам трансформатора Т1, благодаря чему во вторичной обмотке возникает высокое напряжение, которое поступает на диодный мост и уже выпрямленное заряжает конденсатор С5 до величины 400 В.
Это напряжение подводится к 5 выводу лампы EL1 и еще через токоограничивающий резистор R5 и первичную обмотку трансформатора Т2 заряжает конденсатор узла поджига С6.
Датчик момента искрообразования собран на катушке индуктивности L1, транзисторе VT3, и тиристоре VD8. Через кольцо трансформатора продевается высоковольтный провод, идущий к свече. В момент появления высокого напряжения, в катушке наводится ЭДС, которая через конденсатор С7 поступает на базу транзистора VT3. Транзистор закрывается и на управляющий электрод тиристора VD8 поступает через резистор R7 положительное напряжение. Тиристор открывается и конденсатор С6 через него разряжается. При этом ток разряда проходит через первичную обмотку трансформатора Т2. Во вторичной обмотке наводится высокое напряжение поджига лампы, которое подается на ее вывод 7. Конденсатор С5, подключенный к выводам лампы 1 и 5, полностью через нее разряжается. Величина емкости конденсатора определяет яркость вспышки.
Применяемый тиристор VD8 имеет максимально допустимое напряжение анод-катод 300 В.
Установленный резистор R6 совместно с резистором R5 образуют делитель, исключающий подачу напряжения более 300 В. При использовании более высоковольтного тиристора резистор R6 нужно исключить.
Для защиты по питанию установлен предохранитель на 5А, а от неправильного подключения полярности диод VD9. VD11 индицирует о подключении стробоскопа к аккумулятору.
Конструкция и детали
Вся схема стробоскопа собрана в двух половинчатом пластмассовом корпусе размером 4,5×7,5×16 см. Для выхода света от импульсной лампы в торцевой стенке сделано круглое отверстие, в которое вставлена линза в оправке.
Это не обязательно, окошко можно закрыть для защиты от попадания внутрь стробоскопа грязи любым прозрачным материалом, например органическим стеклом. Лампа, для уменьшения световых потерь, на половину обвернута станиолевой фольгой.
Все детали стробоскопа, кроме лампы, собраны на печатной плате, представленной на фотографии.
Импульсный трансформатор Т1 имеет две обмотки.
Первичная обмотка имеет отвод от середины. При намотке нужно отмерять необходимую длину провода диаметром 0,3-0,5 мм, сложить его вдвое и намотать 24 витка. Затем начало одной обмотки соединить с концом другой, это будет средняя точка. Вторичная обмотка мотается проводом диаметром 0,15-0,25 мм в количестве 638 витков. Для изготовления трансформатора ферритовый сердечник с катушкой можно использовать от понижающего трансформатора неподлежащего ремонту импульсного блока питания АТ или АТХ компьютера, предварительно удалив все обмотки.
Импульсный трансформатор поджига Т2 мотается на ферритовом кольце диаметром 15-20 мм проницаемостью от 1000 до 3000 НМ. Первичная обмотка мотается проводом 0,3 мм и имеет 4 витка. Вторичная обмотка мотается проводом диаметром 0,1 мм в шелковой изоляции и количеством витков 500. Большое количество витков вторичной обмотки взято не случайно, при больших оборотах двигателя конденсатор С6 не успевает полностью заряжаться и напряжение поджига уменьшается.
Благодаря запасу обеспечивается достаточное напряжение для поджига. Перед намоткой ферритовое кольцо нужно обязательно покрыть изоляционной лентой для исключения повреждения изоляции провода. Перед покрытием изоляцией необходимо мелкой наждачной бумагой, сточить острые грани по окружностям кольца. После намотки, для исключения межвиткового пробоя изоляции при высокой влажности, обмотки трансформатора пропитаны воском.
Катушка индуктивного датчика намотана на ферритовом кольце диаметром 40 мм с проницаемостью от 1000 до 3000 НМ. На кольцо равномерно по всей окружности намотано 35 витков провода диаметром 0,8 мм. Сверху обмотка покрыта слоем изоляционной ленты.
Диаметр ферритового кольца выбран исходя и возможности продевания через катушку высоковольтного провода, идущего к автомобильной свече. Но практика применения стробоскопа показала, что он начинает устойчиво работать, если просто катушку приложить к высоковольтному проводу.
К аккумулятору стробоскоп подключается с помощью двух зажимов типа «крокодил».
Для безошибочного подключения на крокодилах нанесена маркировка полярности.
Конденсаторы С5 и С6 типа К73-17. Импульсная лампа EL1 типа ИСШ-15, является маломощным строботроном, срок ее службы более 300 часов. Она специально разработана для стробоскопов.
В отличии от ИФК-120, лампа ИСШ-15 имеет больший ресурс и может работать на более высоких частотах. При отсутствии ИСШ-15, можно использовать ИФК-120.
Для удобства работы при установке угла опережения зажигания в автомобиле, в стробоскоп вмонтирован двух диапазонный аналоговый тахометр с растянутой шкалой.
Настройка стробоскопа
Если не допущены ошибки в печатной плате и исправны элементы схемы, то настраивать нечего не нужно. Стробоскоп сразу заработает. Для упрощения поиска возможных ошибок целесообразно плату собирать узлами с последующей их проверкой. Сначала запаивается микросхема TL494, ее обвязка С1, R1- R3, С4 и VD9. Подается напряжение и проверяется осциллографом наличие прямоугольных импульсов на выводах 9 и 10 микросхемы.
Далее устанавливаются все детали, расположенные на схеме левее лампы, подается питание и замеряется напряжение на С5, которое должно быть 300-400 В. Дале запаиваются все остальные элементы. Подается питающее напряжение, при замыкании анода с катодом тиристора VD8 должна происходить вспышка лампы. Для проверки работы стробоскопа можно рядом с катушкой L1 пощелкать пьезоэлектрической зажигалкой. При каждом щелчке лампа стробоскопа должна вспыхивать.Если есть генератор, то вместо катушки нужно подключить его выход. Стробоскоп будет мигать с частотой генератора. 800 оборотов двигателя в минуту соответствует частоте генератора около 13 Гц.
Для перевода оборотов двигателя в частоту нужно число оборотов в минуту поделить на 60 (количество секунд в минуту), но гораздо удобнее воспользоваться табличными данными.
| 600 | 800 | 1000 | 1200 | 1500 | 1800 | 2000 | 2500 | 3000 | 3500 | 4000 | 4500 | 5000 | 5500 | 6000 |
| 10 | 13 | 33 | 20 | 25 | 30 | 33 | 41 | 50 | 58 | 66 | 75 | 83 | 91 | 100 |
Как пользоваться стробоскопом
Для запуска стробоскопа в работу нужно при отключенном двигателе автомобиля продеть в кольцо индуктивного датчика стробоскопа снятый со свечи зажигания первого цилиндра высоковольтный провод и надеть его обратно на свечу.
Подключить, соблюдая полярность, крокодилы к клеммам аккумулятора. Запустить двигатель автомобиля и включить стробоскоп выключателем. При этом должен засветиться светодиод VD11 и засверкать в такт искре лампа стробоскопа EL1.
Вспышки стробоскопа имеют высокую яркость, что позволяет видеть метку на маховике двигателя при установке угла опережения зажигания даже в солнечную погоду.
Ответы на вопросы посетителя сайта по настойке стробоскопа
Посетитель сайта Юрий, повторил схему стробоскопа и остался доволен его работой. От изготовления стробоскопа на базе сверх ярких светодиодов его остановила цена светодиодов. При настройке стробоскопа у Юрия возник ряд вопросов, на которые я давал ответы в ходе переписки. Ответами на вопросы из переписки, с разрешения Юрия, с которыми могут столкнуться автолюбители, желающие повторить схему представленного стробоскопа, решил дополнить эту статью.
| Можно ли заменить тиристор КУ103В тиристором ВТ169G? | Да, можно заменить на ВТ169D или ВТ169G. Так как максимальное напряжение анод-катод у ВТ169 не менее 400 В, то резистор R6 можно не ставить, он установлен для защиты КУ103В. |
| При шунтировании анода и катода тиристора лампа вспыхивает, но при открытии-закрытии транзистора вручную лампа не реагирует. | Тиристор или транзистор неправильно запаян или неисправен. Номиналы резисторов не соответствуют схеме. Для выявления причины нужно отключить от управляющего электрода тиристора все элементы. В таком случае тиристор должен быть закрыт. Если к управляющему электроду присоединить через резистор по схеме R7 номиналом 27 кОм, то тиристор должен открываться. Если открывается, то виноват транзистор. Если тиристор не открывается, то можно уменьшить номинал резистора вплоть до 1 кОм, если открыть его, таким способом не удается, значит, тиристор неисправен. |
| Тиристор исправен, при прикосновении к управляющему электроду тиристора лампа вспыхивала однократно, получалось как сенсорное. Мне не понятно как закрывается тиристор, возможно, он запирается потенциалом управляющего электрода? | Тиристор сам закрывается только тогда, когда напряжение анод-катод станет меньше определенного для каждого типа тиристора. Поэтому, когда конденсатор С6 разрядится, тиристор сам закроется. Резистор R8 выполняет функцию защиты транзистора от возможных высоковольтных импульсов и одновременно предотвращает случайное открытие тиристора от этих же импульсов. |
| На конденсаторе я добился напряжения 400 В при частоте генерации 200 кГц (поставил полевые транзисторы как указано в статье) но при емкости С5 – 1 мкФ яркость вспышки незначительна (лампа ИФК-120), при увеличении С5 до 10 мкФ стало слепить. Понимаю, что увеличение емкости приведет к неполному ее заряду на высоких оборотах, какую емкость оставить? | По поводу высокого напряжения, его можно поднять хоть до киловольта, намотав больше витков вторичной обмотки, при этом яркость вспышки возрастет соответственно. Но величина напряжения не должна превышать допустимого для лампы. Поэтому лучше намотать больше витков, чем увеличивать емкость, а емкость уже подобрать исходя из максимальных оборотов, которые нужно контролировать. |
По паспорту лампа ИФК-120 номинальное напряжение 300±20 В, т. е. не стоит увеличивать напряжение более имеющихся уже 400 В? | Не стоит, так как повышенное напряжение может вызвать самопроизвольные вспышки лампы. |
| Из характеристик тиристора BT169G – отпирающее управляющее напряжение 0,5-0,8 В , т.е. когда транзистор VT3 открыт схема должна обеспечивать напряжение на его коллекторе относительно земли менее 0,5 В чтобы тиристор оставался закрытым? | Да. |
| При закрытом транзисторе соответственно напряжение на его коллекторе и на управляющем электроде тиристора должно превысить 0,5 В, но не более 0,8 В дабы не спалить управляющий переход тиристора? | Да, в цепи управляющего электрода тиристора стоит резистор R7, который ограничит величину тока, тем самым, исключая возможность увеличения напряжения более 0,8 В. |
| Играет ли роль какой стороной будет надеваться ферритовое кольцо на высоковольтный провод, или для этого и установлен в схеме VD10? | Не играет, диод для этого и стоит.![]() |
| Есть ли смысл заменить VT10 на полевой транзистор? | В данном случае в этом нет необходимости, полевые транзисторы боятся статического электричества и без необходимости их лучше не применять. |
| Изменения, которые внес Юрий при повторении схемы стробоскопа. | Лампу EL1 ИСШ-15 заменил на ИФК-120. Транзисторы VT1 и VT2 типа КТ817Б заменил полевыми IRFZ44N, VT3 типа КТ3102 на BC547. Тиристор КУ103В на ВТ169G. Резистор R8 c 820 Ом увеличил до 2 кОм, конденсатор С5 увеличил до 10 мкФ. |
Отзыв Юрия о работе стробоскопа сделанного своими руками: «Работа стробоскопа проверена на автомобиле, работает отлично, яркость вспышки великолепная!!!»
Post Views: 292
Как сделать стробоскопы своими руками. Самодельный стробоскоп для настройки зажигания. Сборка строба своими руками, пошагово, самый простой вариант
Светодиодный стробоскоп для установки зажигания позволяет быстро и точно установить оптимальное время зажигания (SPE) в автомобиле.
Этот параметр играет важную роль в правильной работе двигателя. Небольшое смещение при зажигании приводит к потере мощности из-за повышенного расхода топлива и перегрева двигателя.
Несмотря на большой ассортимент серийно выпускаемых устройств для проверки и установки УОЗ, актуальность создания стробоскопа своими руками сегодня не потеряла своего значения. Представленная схема самодельного стробоскопа для автомобиля не требует настройки после сборки и изготавливается из имеющихся деталей.
Схема стробоскопаСхема была разработана и представлена в девятом номере журнала «Радио» еще в 2000 году. Однако благодаря простоте и надежности она остается актуальной и сегодня.
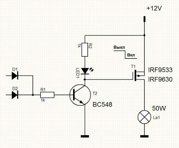
Принципиальная электрическая схема Стробоскоп для автомобиля можно условно разделить на 4 части:
- Силовая цепь, состоящая из переключателя SA1, диода VD1 и конденсатора C2. VD1 защищает элементы схемы от ошибочной смены полярности. C2 блокирует частотные помехи, предотвращая сбои триггера.
Переключатель SA1 используется для подачи и отключения питания; Для этого подойдет любой компактный выключатель или тумблер. - Входная цепь, состоящая из датчика, конденсатора С1 и резисторов R1, R2.Функцию датчика выполняет зажим «крокодил», который крепится к высоковольтному проводу первого цилиндра. Элементы C1, R1, R2 представляют собой простейшую дифференцирующую цепочку.
- Микросхема триггера, собранная по схеме из двух однотипных однозарядных устройств, формирующих на выходе импульсы заданной частоты. Элементами настройки частоты являются резисторы R3, R4 и конденсаторы C3, C4.
- Выходной каскад, собранный на транзисторах VT1-VT3 и резисторах R5-R9.Транзисторы усиливают выходной ток триггера, что отражается в ярких вспышках светодиодов. R5 задает базовый ток первого транзистора, а R9 исключает неисправности мощного VT3. R6-R8 ограничивают ток нагрузки, протекающий через светодиоды.
Принцип работы
Схема строба питается от автомобильного аккумулятора .
.. В момент замыкания переключателя SA1 триггер DD1 переходит в исходное состояние … При этом на обратных выходах (2, 12) появляется высокий потенциал, на прямых появляется низкий потенциал (1, 13).Конденсаторы С3, С4 заряжаются через соответствующие резисторы.
Импульс с датчика, пройдя дифференцирующую цепь, поступает на тактовый вход первого одноразового DD1.1, что приводит к его переключению. Начинается перезарядка C3, которая через 15 мс заканчивается следующим переключателем триггера. Таким образом, однозарядный датчик реагирует на импульсы с датчика, формируя на выходе прямоугольные импульсы (1). Длительность выходных импульсов с DD1.1 определяется номиналами R3 и C3.
Второй одноразовый DD1.2 работает аналогично первому, уменьшая длительность импульсов на выходе (13) в 10 раз (примерно до 1,5 мс). Нагрузка для DD1.2 представляет собой усилительный каскад из транзисторов, которые открываются на время импульса. Импульсный ток через светодиоды ограничивается исключительно резисторами R6-R8 и в этом случае достигает 0,8 А.
Не бойтесь такой большой величины тока. Во-первых, его импульс не превышает 1 мс при скважности в рабочем режиме не менее 15.Во-вторых, современные светодиоды имеют намного лучшие технические характеристики по сравнению с их предшественниками из 2000 года, когда эта схема впервые получила практическое применение … Тогда нужно было искать светодиоды с силой света 2000 мкд. Теперь белый светодиод (от англ. Light-emitting diode) типа C512A-5 мм от фирмы с углом рассеяния 25 ° способен выдавать 18000 мкд при постоянном токе 20 мА. Следовательно, использование сверхъярких светодиодов позволит значительно снизить ток нагрузки за счет увеличения сопротивления R6-R8.В-третьих, время использования стробоскопа обычно не превышает 5-10 минут, что не вызывает перегрева кристаллов излучающих диодов.
Печатная плата и комплектующие
Самодельный стробоскоп для установки зажигания можно собрать как на недорогих отечественных радиоэлементах, так и на более точных импортных элементах.
Ниже представлена плата с использованием отечественных компонентов для штыревого монтажа.
Доска в Sprint Layout 6.0 файл: plata.lay6
Диод ВД1 — КД2999В или любой другой с малым падением прямого напряжения.Конденсатор С1 должен быть высоковольтным емкостью 47 пФ и напряжением 400 В. Конденсаторы С2-С4 неполярные серии КМ-5, К73-9 на 0,068 мкФ 16 В. Все резисторы, кроме R4, — Тип МЛТ или планарный с номиналами, указанными на схеме … Подстроечный резистор R4 типа СП-3 или СП-5, 33 кОм.
Триггер TM2 лучше использовать серии 561, которая отличается высокой помехозащищенностью и надежностью. Но можно заменить на микросхему 176 и 564 серий, учитывая их распиновку.Транзисторы VT1-VT2 подходят к КТ315 Б, С, D или КТ3102 с высоким коэффициентом усиления. Выходной транзистор КТ815, КТ817 с любым буквенным префиксом. Светодиоды HL1-HL9 лучше брать сверхъяркие с небольшим углом рассеивания. Они размещены на отдельной доске по три в ряд.
При отсутствии каких-либо деталей схемы их можно заменить на более современные аналоги, немного улучшив плату.
Готовая плата управления стробоскопом и плата светодиодов удобно размещаются в корпусе портативного фонаря.В этом случае необходимо предусмотреть отверстие в корпусе для регулятора R4, а в качестве SA1 можно использовать стандартный переключатель.
Настройка
Схема имеет подстроечный резистор R4, который можно регулировать для достижения желаемого визуального эффекта. Поворачивая ручку управления, можно заметить, что уменьшение импульса тока приводит к недостаточной засветке меток, а увеличение — к размытию. Поэтому при первом запуске стробоскопа необходимо выбрать оптимальную продолжительность вспышек.
Длина экранированного провода от печатной платы датчика не должна превышать 0,5 м. В качестве датчика подходит медный провод длиной 0,1 м, припаянный к центральной жиле экранированного провода. В момент подключения он наматывается на изоляцию высоковольтного провода первого цилиндра автомобиля, делая 3 витка.
Для повышения помехозащищенности обмотку делают максимально приближенной к свече. Вместо медного проводника можно взять зажим-крокодил, который тоже следует припаять к центральной жиле, а его зубцы слегка загнуты внутрь, чтобы не повредить изоляцию.
Установка УОЗ со стробоскопом
Прежде чем рассматривать работу автомобильного стробоскопа, необходимо понять суть стробоскопического эффекта. Если объект, движущийся в темноте, на мгновение освещается вспышкой, он будет казаться замороженным в том месте, где возникла вспышка. Если поставить на вращающееся колесо яркую метку и осветить ее яркими вспышками, совпадающими по частоте с частотой вращения колеса, то в момент вспышек можно визуально зафиксировать расположение метки.
Перед регулировкой угла опережения зажигания автомобиля наносятся две метки: подвижная на коленчатом валу (маховике) и неподвижная на корпусе двигателя. Затем подключается датчик, подается питание на стробоскоп и включается двигатель на холостом ходу.
Если во время вспышек метки совпадают, то уровень звукового давления настроен оптимально. В противном случае корректировки следует производить до полного совпадения.
Представленный стробоскоп для установки зажигания, собранный вручную, позволит за несколько минут отладить систему зажигания автомобиля.В результате регулировки повысится КПД двигателя и увеличится срок его службы.
Читать то же
Очень мощный светодиодный стробоскоп, который идеально дополнит любой танцпол в стиле диско. Стробоскоп построен на трех светодиодных матрицах общей мощностью 150 Вт.
Принцип работы устройства заключается в выдаче очень коротких световых импульсов (вспышек) через заданный промежуток времени. Действие очень похоже на молнию во время дождя, когда полностью темная комната освещается ярким светом в течение миллисекунд.
Во время дискотеки это выглядит особенно завораживающе.
Детали:
- Светодиодная матрица —
- Источник 12 В —
- Транзистор K2543 —
- Диодный мост —
- Микросхема NE555 —
- Резисторы и конденсаторы —
Схема стробоскопа
Я бы не сказал, что схема сложная, достаточно простая.
Но у него нет гальванической развязки по напряжению, а это значит, что нельзя касаться каких-либо элементов схемы во время ее работы и при сборке, будьте особенно внимательны.Визуально схему можно разделить на блок питания 12 В, генератор импульсов, выпрямитель и линейку светодиодов.
Работа строба
Генератор коротких импульсов собран на микросхеме NE555. Время между импульсами можно изменить, вращая ручку переменного резистора R3.К выходу этого генератора подключен переключатель на полевом транзисторе, который переключает напряжение 220 В в цепи питания светодиодных матриц, включенных параллельно друг другу.Светодиодные матрицы
питаются постоянным током, который выпрямляется диодным мостом. Это необходимо для того, чтобы можно было переключать схему с полевым транзистором, который работает только с постоянным напряжением.
Сборка строба
Стробоскоп собирается в кожухе из кабельного канала. Светодиоды прикручены к широкой стороне, радиаторов нет.
Поскольку светодиод используется где-то на 2-5% своей мощности (импульсный режим), нет необходимости в радиаторах. Боковые стенки вырезаны из этого же кабельного канала и склеены клеем.Сверху вынесен переменный резистор для регулировки частоты мерцания.
Цепные блоки в корпусе:
Предупреждение
Светодиоды очень мощные и могут повредить глаза, поэтому смотреть на них во время работы не рекомендуется. Особенно опасны стробоскопические вспышки, так как в темноте глаз расслабляется, а яркий пульс проникает прямо на сетчатку.Также не забывайте, что вся цепь находится под напряжением, опасным для жизни.
Результат работы
К сожалению, работу стробоскопа невозможно передать ни с помощью фотографий, ни с помощью видео. Ведь даже видеокамера очень плохо улавливает короткий импульс и в результате просто загорается.Но от себя могу сказать, что стробоскоп получился отличный, вспышки короткие и очень яркие.
Смотрится очень эффектно, в целом все как надо.Владельцы карбюраторных автомобилей не понаслышке знакомы со сложностями процесса регулировки зажигания.Обычно это делается на слух, что не очень удобно. Этот процесс можно облегчить с помощью стробоскопа. Однако промышленные устройства довольно дороги, поэтому многие делают стробоскоп для розжига своими руками.
Недостатки промышленных моделей
Промышленные устройства часто имеют определенные недостатки, из-за которых полезность устройства весьма сомнительна.
Начнем с того, что цена на них может быть довольно существенной. Например, современные цифровые модели обойдутся автолюбителю в 1000 рублей.Более функциональные модели стоят уже от 1700. Усовершенствованные стробоскопы стоят порядка 5500 рублей. Стоит ли говорить, что автомобильный стробоскоп (сделанный своими руками) обойдется автомобилисту в 100-200 рублей.
Часто в заводских устройствах производитель использует особо дорогие газоразрядные лампы.
У лампы есть определенный ресурс, и через время ее придется заменить. А это само по себе равносильно покупке нового заводского устройства.
Почему стоит сделать стробоскоп своими руками?
Недостатки заводских и технологических устройств подталкивают автолюбителя к самостоятельному изготовлению данного устройства.К тому же гораздо дешевле оснастить эту технику светодиодами вместо дорогой лампы. В качестве источника диодов или донора подойдет обычная лазерная указка или фонарик.
Остальные детали тоже будут копейки. Никаких специальных инструментов не требуется. Бюджет на изготовление стробоскопа составит не более 100 рублей.
Как сделать стробоскоп своими руками?
Существует огромное количество схем и вариантов изготовления. Однако в большинстве случаев все проекты по созданию этого гаджета похожи.Посмотрим, что вам нужно построить.
Нам понадобится простой транзистор КТ315. Его легко найти в старой советской магнитоле. Обозначение может немного отличаться, но это не важно.
Тиристор КУ112А легко получить от блока питания старого телевизора. Там же можно найти небольшие резисторы. Так как светодиодный стробоскоп мы делаем своими руками, то, конечно же, светодиодный фонарик нам понадобится. Для этого лучше приобрести самый дешевый из Китая. Кроме того, нужно запастись конденсатором до 16 В с любым низкочастотным диодом, маленьким реле на 12 А, проводами, крокодилами, экранированным проводом 0.Длиной 5 м, а также небольшой отрезок медной проволоки.
Собираем аппарат
Схема небольшая, но можно разместить прямо в том же китайском фонаре. Итак, через отверстие в задней части фонарика желательно пропустить провода для питания устройства. Крокодилов лучше припаять на концах проводов. В боковой стенке необходимо проделать отверстие, если китайцы его еще не сделали. Через это отверстие будет пропущен экранированный провод. На противоположном конце необходимо заизолировать оплетку и припаять такой же кусок медной проволоки к основной жиле проволоки.
Это будет датчик.
Схема устройства и принцип работы
После подачи тока по проводам питания конденсатор очень быстро заряжается через резистор. При достижении определенного порога заряда напряжение будет течь через резистор к открывающему контакту транзистора. Реле сработает здесь. Когда реле замыкается, образуется цепь тиристора, светодиода и конденсатора. Затем через делитель импульс поступит на управляющий выход тиристора.Тогда тиристор откроется, и конденсатор разрядится на светодиоды. В результате стробоскоп, сделанный вручную, будет ярко мигать.
Через резистор и тиристор вывод базы транзистора соединен с общим проводом. Это закроет транзистор и выключит реле. Время свечения светодиодов увеличивается, так как контакт размыкается не сразу. Но контакт разорвется, и тиристор обесточится. Схема вернется в исходное положение, пока не появится новый импульс.
Изменяя емкость конденсатора, вы можете изменить время свечения. Если выбрать конденсатор большей емкости, то светодиодный стробоскоп, сделанный своими руками, будет ярче и дольше светить.
Устройство на микросхеме
Основной частью этой простой схемы является микросхема типа DD1. Это так называемый однозарядный 155АГ1. В этой схеме он срабатывает только отрицательными импульсами. Управляющий сигнал пойдет на транзистор КТ315, и он будет формировать эти отрицательные импульсы.Резисторы 150 К ОМ, 1 К ОМ, 10 К ОМ, а также стабилитрон КС139 работают как ограничители амплитуды входного сигнала от зажигания автомобиля.
Конденсатор 0,1 мФ вместе с сопротивлением 20 кОм задает требуемую длительность импульса, который будет формироваться микросхемой. При такой емкости конденсатора длительность импульса будет примерно до 2 мс.
Тогда с 6 ножки микросхемы на базовый вывод транзистора КТ 829 будут приходить импульсы, которые к этому моменту будут синхронизированы с зажиганием автомобиля.Он здесь как ключ. Результатом является импульсный ток через светодиоды.
Как работает этот автоматический стробоскоп? Своими руками нам нужно подвести пару проводов к клеммам автомобильного аккумулятора.
Обязательно следить за уровнем заряда аккумулятора.
Если вы соберете эту правильно простую схему, то сразу сможете увидеть, как устройство работает. Если вдруг яркости не хватит, то это регулируется подбором соответствующего сопротивления.
В качестве корпуса устройства можно использовать старый или китайский фонарик.
Другая схема стробоскопа
Этот светодиодный стробоскоп, сделанный вручную по этому принципу, также может питаться от автомобильного аккумулятора. Диоды обеспечивают защиту от обратной полярности. В качестве застежки используется обычный крокодил. Он должен быть прикреплен к высоковольтному контакту первой свечи зажигания на двигателе. Затем импульс пройдет через резисторы и конденсатор и поступит на вход триггера.К тому времени этот ввод уже будет включен однократным.
Перед импульсом одноразовый режим находится в нормальном режиме. Прямой выход триггера имеет низкий уровень … Инверсный вход, соответственно — высокий. Положительный конденсатор, подключенный к обратному выводу, будет заряжаться через резистор.
Импульс высокого уровня запускает однократный импульс, который переключает триггер и служит для зарядки конденсатора через резистор. Через 15 мс конденсатор полностью зарядится и триггер перейдет в нормальный режим.
В результате однократный ответ ответит на это синхронной последовательностью прямоугольных импульсов длительностью около 15 мс. Продолжительность можно регулировать заменой резистора и конденсатора.
Импульсы второй микросхемы до 1,5 мс. На этот период открываются транзисторы, которые представляют собой электронный переключатель. Затем через светодиоды протекает ток. По такому принципу работает стробоскоп для автомобиля (сделан он вручную или нет, неважно — оба устройства светят одинаково).
Ток, протекающий через светодиоды, намного выше номинального. Но, поскольку вспышки кратковременные, светодиоды не выйдут из строя. Яркости хватит, чтобы пользоваться этим полезным устройством даже днем.
Этот стробоскоп своими руками можно собрать в футляре от такого же многострадального карманного фонарика.
Как работать с устройством?
Собрав устройство по одной из вышеперечисленных схем, вы можете просто и легко, а главное точно отрегулировать зажигание на карбюраторных двигателях, проверить исправность свечей и катушек, проконтролировать работу регуляторов фаз газораспределения. .
Для максимально точной настройки зажигания обычно предполагается, что смесь воспламеняется за пару градусов до того, как поршень достигнет наивысшей точки. Этот угол называется «углом опережения». При увеличении частоты вращения коленчатого вала угол тоже должен увеличиваться. Итак, этот угол выставляется на холостом ходу, после чего необходимо проверять правильность настройки во всех режимах работы агрегата.
Выставляем зажигание
Запускаем и прогреваем двигатель. Теперь запитываем наш светодиодный стробоскоп и подключаем датчик.Теперь нужно навести прибор на метку на ГРМ и найти метку на маховике. Если момент нарушен, то отметки будут достаточно далеко друг от друга.
Используя метод вращения ГРМ, добейтесь совпадения меток. Когда найдете это положение, закрепите трамблер.
Тогда пора набирать обороты. Метки разделятся, но это вполне нормально. Так настраивают зажигание с помощью стробоскопа.
Итак, мы разобрались, как сделать светодиодный стробоскоп своими руками.
Стробоскоп — это оборудование, способное непрерывно воспроизводить световые импульсы. В настоящее время наиболее распространенным является светодиодный стробоскоп. Он нашел свое широкое применение в самых разных сферах нашей жизни. Например, это устройство незаменимо в сфере строительства и ремонта (освещение домов, зданий и сооружений), в рекламной индустрии, машиностроении, а также при оформлении ресторанных и гостиничных комплексов, кафе, ночных клубов и др.
Благодаря достаточно простой конструкции светодиодный стробоскоп легко изготовить вручную.Для этого требуется только принципиальная схема, микроконтроллер, защитное устройство, а также датчики в зависимости от функционального назначения устройства.
Этот автомобильный стробоскоп достаточно мощный, чтобы питать несколько светодиодов. Для сборки устройства следует купить таймер на микросхеме NE555 и полевой транзистор. Наиболее подходящими транзисторами могут быть IRFZ44, IRF3205, KP812B1 и ряд других.
Искомое устройство получается достаточно компактным и мощным.Кроме того, можно регулировать частоту вспышки светодиода. Из-за того, что на переходе возникает небольшое падение напряжения, лучше всего использовать диод Шоттки. Также необходимо создать необходимую герметичность пластикового корпуса, в котором находится плата. В этом случае незаменим будет синтетический силикон.
Полевой транзистор при длительной эксплуатации, как правило, перегревается, поэтому его следует устанавливать на радиатор. Вышеуказанная схема может питать светодиоды, напряжение которых не превышает 12 вольт.Иначе сгорит проводка.
Самодельный стробоскоп изготавливает довольно большое количество автомобилистов и профессионалов, так как эта процедура на практике не требует особых знаний и навыков.
Для того чтобы сделать стробоскоп своими руками и при этом соответствовать всем требованиям и предпочтениям, нужно качественно подойти к выбору светодиодов. В настоящее время наиболее популярны светодиодные устройства, так как их срок службы, а также яркость свечения значительно превосходят любые другие типы излучателей.
Очень долго пытался найти в интернете схему светодиодного стробоскопа … Люди разбирающиеся в электронике сейчас скажут: «Подумаешь, стробоскоп, а что тут сложного». Стробоскопы разные, и все ранее известные схемы меня не устраивали, так как единственная цель — получить эффект полицейского строба. Может быть, не все заметили, но полицейская мигалка работает очень интересно — каждая лампочка мигает по несколько раз, затем включается. В результате мы получаем эффект, более известный как «полицейский мигалка».
Стробоскоп можно собрать на разных схемах с помощью мультивибратора, но ни один из них не дает желаемого эффекта или эффект нестабильный. Такая задача вполне выполнима, если вы умеете прошивать МК, но в моем случае не было возможности (недружелюбно к микроконтроллерам).
Оставалось найти альтернативу на простых и доступных элементах. На зарубежных сайтах была обнаружена очень интересная схема подключения с помощью таймера 555. Микросхема работает как генератор прямоугольных импульсов.
В схеме также используется счетчик К561ИЕ8 (в моем случае использовался импортный аналог, в общем не критично). Микросхема представляет собой счетчик десятичного делителя, то есть имеет 10 декодированных выходов. Он состоит из быстродействующих счетчиков и декодеров. Работа счетчика, думаю, всем понятна, объяснять не буду. Для того, чтобы получить эффект мигалки, когда каждый светодиод мигает дважды, необходимо использовать два закрытых выхода счетчика. При подаче сигнала на счетчик поочередно генерируются импульсы на выходах.Сначала на первом выходе формируется импульс, затем он переключается на второй, третий и так до конца, затем процесс повторяется сначала. Частоту и интенсивность вспышек можно отрегулировать, если отрегулировать их номиналом резистора между клеммами 6 и 7 таймера.
В выходном каскаде можно использовать практически любые мощные транзисторы обратной проводимости, в моем варианте использовались 13007 (впаянные из платы балласта LDS).
Вы также можете настроить количество миганий на лампу (1-5 миганий перед переключением).Для этого достаточно просто добавить диоды на выходы микросхемы. Например, один канал — это контакты 4 и 2, а второй — 7 и 9, соответственно, для тройной вспышки одного канала вам просто нужны контакты 1,3,5 (первый канал) и 6,8,0 (второй канал). ) диоды для подключения друг к другу. Мощность подключенной нагрузки зависит от выключателей питания. Если вы планируете маломощный стробоскоп на светодиодах, то на выходе можно использовать маломощный КТ315; при более мощных нагрузках в качестве выходных ключей следует использовать полевые транзисторы.
Устройство имеет достаточно широкий диапазон входных напряжений, начинает работать с 4,5-5 вольт, при этом частота миганий не меняется в зависимости от номинального входного напряжения.
Такой стробоскоп стоил всего 1,5 доллара (транзисторы были). Также можно исключить из схемы регулятор напряжения на 5 вольт; микросхема отлично работает от автомобильного аккумулятора. Если вы планируете использовать светодиоды, то не забывайте об ограничивающих резисторах, иначе вы будете наблюдать помутнение кристалла светодиода. Вся установка производилась в алюминиевом корпусе от китайского электронного трансформатора для питания галогена 12 вольт.
Корпус оказался очень подходящим. Устройство не отличить напрямую от заводского, хотя комплектующие были установлены на макетной плате.
Стробоскоп с реле. Стробоскопы для авто своими руками. Почему стоит сделать стробоскоп своими руками
Интерес современного автомобилиста не ограничивается вниманием к автомобилю как средству передвижения.Во многих смыслах важен эффект и впечатление, которое можно произвести на всех участников движения. После повсеместного запрета на симуляторы мигающих огней сотрудников правоохранительных органов и служебных автомобилей, мода на стробоскоп на решетку радиатора и двойной сигнал стала набирать обороты.
Большинство приведенных схем не предназначены для полной имитации сигналов служебных автомобилей; скорее, это чисто спортивный интерес. А кому и за что платить штрафы, каждый решает сам, исходя из своих возможностей.
Есть несколько простых способов организовать стробоскоп на автомобиль, все зависит от количества усилий и денег, которые можно потратить на постройку автомобильного стробоскопа. Чаще всего стараются добиться максимально реалистичного мерцания стробоскопов.
На практике проверено несколько простых схем светодиодных стробоскопов для автомобилей:
- по простейшей схеме с использованием двух реле 494.3787;
- на базе таймера 555 и схемы к561ие8;
- на микроконтроллере PIC12F675;
- на элементной базе транзисторов 315 серии.
Примечание! Самый безопасный и популярный способ — использовать эффект мигания, установив светодиоды в фары автомобиля. Это красиво и стильно.
Собираем автомобильный стробоскоп своими руками
Самый простой способ построить надежную схему на авто — это использовать пару реле от системы индикации поворота газели, реле стартера и пару подстроечных резисторов.
Такую схему стробоскопа несложно собрать своими руками, и вам даже не потребуются специальные знания или навыки.
Указанная схема предусматривает подключение к системе дневных ходовых огней автомобиля. При желании можно переключить подключенные дневные ходовые огни или стробоскопы. Преимущество такого подхода — отсутствие в схеме электронных компонентов, чувствительных к перегрузкам. Реле даже в случае перегрузки электрической цепи в большинстве случаев останутся целыми, хотя могут привести к сгоранию предохранителей.
Для построения схемы стробоскопа необходимо следующее.
- Сначала разбираем корпус реле поворота и аккуратно снимаем постоянный белый резистор с многочисленными поперечными цветными полосами.
- При переменном сопротивлении 20-25 кОм припаиваем средний электрод к одному из боковых.
- Паяем переменное сопротивление вместо выносного элемента таким образом, чтобы после повторной сборки стержень переменного резистора мог свободно вращаться.

- Собираем схему, аналогичную процедуру проводим со вторым реле.
- Собираем схему, показанную на рисунке, и после подачи напряжения питания поворотом тяг управления выбираем и синхронизируем частоту мигания стробоскопов на автомобиле.
Если использовать переменное сопротивление 450 кОм, частота мигания будет намного меньше, но для более точного подбора частоты мигания можно выбрать несколько разных сопротивлений и добиться нужной частоты.
Построение схемы на базе микропроцессора
Самыми «продвинутыми» в основах микроэлектроники автолюбители считают, что наиболее эффективной будет схема стробоскопа на базе контроллера.На микроконтроллере PIC12F675 схема сможет выдавать импульсы тока до одного ампера с регулируемой длительностью.
Схема стробоскопа для авто несложно собрать своими руками. В качестве нагрузки чаще всего используется пакет световых элементов с возможностью изменения частоты мигания стробоскопа на светодиодах.
Сам процессор управляет двумя мощными транзисторами КТ817 и может выдавать семь различных комбинаций сигналов. Сама система довольно часто встречается в промышленных схемах служебных мигалок, особенно в простых стробоскопических системах на решетке радиатора автомобиля.
Самое неприятное при подключении таких схем — это высокая чувствительность любых микропроцессоров к перенапряжению или возникновению короткого замыкания. Поэтому при сборке и пайке обязательно использовать хорошее заземление. Кроме того, в работе обязательно использование стабилизированного блока питания; обычно для этих целей используется схема на спаренном низковольтном стабилитроне.
При подключении схемы стробоскопа к схеме автоматической разводки необходимо сначала полностью отключить питание от аккумулятора, запускать и тестировать схему при отсутствии нагрузки категорически запрещается.
Полицейский стробоскоп на логическом счетчике своими руками
Для получения эффекта, подобного миганию светодиодов в стробоскопе на служебных моторах сотрудников правоохранительных органов, можно воспользоваться интересной опцией на логическом счетчике серии 561 и 555 таймер.
Схема получается немного сложнее предыдущих разработок, но при наличии пары часов свободного времени и возможности паять небольшое самодельное изделие можно собрать на печатной плате.
В качестве нагрузки используются пакеты светодиодов с общим током потребления не более 3А; при желании их можно заменить на галогенные лампы малой мощности с суммарной потребляемой мощностью до 30 Вт.
Специфика построения такой схемы стробоскопа на светодиодах — интересная особенность формирования управляющего сигнала. Микросхема на узле 555 выступает источником управляющего сигнала на вход счетчика. Не вдаваясь в специфику стробоскопа, можно только отметить, что схема зажигания и гашения светодиодов скопирована со стробоскопа полицейской машины.
Прямоугольные импульсы подаются на счетчик и суммируются. По истечении определенного запрограммированного времени потенциал на управляющем контакте изменяется с высокого на низкий.
Стробоскоп работает следующим образом: каждый из светодиодных пакетов мигает, дает определенное запрограммированное количество вспышек и гаснет, затем сигнал передается на следующий светодиодный пакет и так далее в циклическом режиме.
Важно! Мощный КТ819 или биполярный КТ818 используются в качестве управляющих ключей в схеме стробоскопа, что дает возможность управлять большими токами в нагрузке.
Для питания микросхемы 555 максимальное напряжение питания нельзя увеличивать более чем на 18 Вольт, стабилизатор не рассчитан на больший рабочий диапазон, и схема остается работоспособной даже при падении напряжения до 5 В.
Как сделать стробоскоп своими руками на простых деталях
Самый бюджетный способ построить стробоскоп на светодиодах своими руками — это не покупать на радиорынке кучу запчастей за пару тысяч, а попробовать использовать старые советские или китайские запчасти.
В качестве источника сигнала мы используем микруху 155 серии, можно AG1. После подачи питания микросхема устанавливает положительный потенциал на выводе управления, и по мере заряда конденсатора потенциал падает и открывает управляющий сигнал на KT315. Емкость конденсатора определяет длину вспышки, при 0,1 мкФ это будет примерно 0,01 с, что вполне достаточно для получения необходимого оптического эффекта.
На 6-м плече 155 микросборки будет сформирована серия импульсов, соединенных с импульсами от системы зажигания.Они попадают на управляющие электроды двух транзисторов КТ 829. Затем транзистор открывается, и через нагрузку от светодиодов будет протекать значительный ток.
Если схема стробоскопа потребляет более 60 Вт, используйте стандартные алюминиевые радиаторы для охлаждения транзисторов.
Итог, или дизайн стробоскопических светодиодов для автомобилей
Для большинства любителей самодельных стробоскопов иногда важнее скрыть факт владения самодельной световой подсветкой, похожей на полицейскую.Поэтому сам пакет ламп или светодиодов часто является съемным, чтобы его можно было легко установить на капот или крышу автомобиля. Иногда для большей маскировки поверх такого блока надевается легко снимаемый пластиковый чехол, который по внешнему виду сильно напоминает фонарь такси.
Преимущество такой конструкции в том, что стробоскоп можно легко снять и даже выбросить.
Стробоскоп с пластиковой крышкой сверху будет напоминать фонарь таксиста и не привлечет внимание полицейских на стоянке или при случайной остановке автомобиля на дороге.
Второй вариант установки — это установка пакета стробоскопических светодиодов в районе решетки радиатора автомобиля или в полости лампы фары. Это более дорогой и эффективный метод, так как потребует некоторой переделки оптики автомобиля, а в случае конфликта с правоохранителями может стать основанием для размещения машины на стоянке.
Многие автовладельцы хотели бы проехать по улице на большой скорости с включенными спец.сигналы, тем самым привлекая внимание людей. Но это удовольствие позволено лишь немногим, а использование мигалок и другой специальной техники на виду у простых смертных клевещет на крупный штраф. Но это всего лишь формальности, и иметь стробоскопы и грамотное их использование не запрещено. В связи с этой идеей возникла идея разработать простые стробоскопы. Единственное отличие стробоскопов этого типа — абсолютная простота изготовления и наличие сборочных элементов.
Небольшое видео сборки:
Для устройства потребуется:
- 2 реле поворота — 494.3787 (используется в ГАЗ-3110, ГАЗ-33021 «Газель», ГАЗ-2752 «Соболь» )
- 2 переменных резистора номиналом 20 кОм (частота вспышки будет высокой) или 470 кОм (она будет мигать немного медленнее).
- 1 пятиконтактное автомобильное реле 983.3777-01 (98.3777, 903.3747-01, константы 984.377, 90.3747)
Сборка.
Для начала нужно разобрать реле поворотов и отпаять резистор (он показан на фото), а вместо него припаять переменный резистор.(Так как у переменного резистора три ножки, необходимо припаять центральную ножку к одной из боковых)
Для второго реле необходимо выполнить ту же процедуру.
- Совет! Желательно удалить все переменные резисторы — так как эти элементы регулируют скорость вспышек светодиодов или ламп и скорость переключения между собой (стробоскопы).
Оптимальный вариант — подключить схему к ДХО.
Простая схема для стробоскопов.
- ПК 5 простое 5-полюсное реле.
Но рекомендуется собрать схему, которая представлена ниже. Сделать это, конечно, немного сложнее, но здесь можно легко переключиться с дневных ходовых огней на стробоскопы.
- R1, R2 — переменные резисторы;
- ПК 5 — простое 5-полюсное реле
- РП1, РП2 — реле поворотов 494.3787
Автомобильный бездроссельный БП на IRS2153 для ноутбуков и мобильных телефонов Устройство контроля работы указателя поворота Подогрев руля своими руками Охранный датчик бензобака
Владельцы карбюраторных автомобилей не понаслышке знакомы со сложностями процесса регулировки зажигания.Обычно это делается на слух, что не очень удобно. Этот процесс можно облегчить с помощью стробоскопа. Однако промышленные устройства довольно дороги, поэтому многие делают стробоскоп для розжига своими руками.
Недостатки промышленных моделей
Промышленные устройства часто имеют определенные недостатки, из-за которых полезность устройства весьма сомнительна.
Начнем с того, что цена на них может быть довольно существенной. Например, современные цифровые модели обойдутся автолюбителю в 1000 рублей.Более функциональные модели стоят уже от 1700. Усовершенствованные стробоскопы стоят порядка 5500 рублей. Что и говорить, автомобильный стробоскоп (сделанный своими руками) обойдется автолюбителю в 100-200 рублей.
Часто в заводских устройствах производитель использует особо дорогие газоразрядные лампы. У лампы есть определенный ресурс, и через время ее придется заменить. А это само по себе равносильно покупке нового заводского устройства.
Почему стоит сделать стробоскоп своими руками?
Недостатки заводских и технологических устройств подталкивают автолюбителя к самостоятельному изготовлению данного устройства.К тому же гораздо дешевле оснастить эту технику светодиодами вместо дорогой лампы. В качестве источника диодов или донора подойдет обычная лазерная указка или фонарик.
Остальные детали тоже будут копейки.
Никаких специальных инструментов не требуется. Бюджет на изготовление стробоскопа составит не более 100 рублей.
Как сделать стробоскоп своими руками?
Существует огромное количество схем и вариантов изготовления. Однако по большей части все проекты по созданию этого гаджета похожи.Посмотрим, что вам нужно построить.
Нам понадобится простой транзистор КТ315. Его легко найти в старой советской магнитоле. Обозначение может немного отличаться, но это не важно. Тиристор КУ112А легко получить от блока питания старого телевизора. Там же можно найти небольшие резисторы. Так как светодиодный стробоскоп мы делаем своими руками, то, конечно же, светодиодный фонарик нам понадобится. Для этого лучше приобрести самый дешевый из Китая. Кроме того, нужно запастись конденсатором до 16 В с любым низкочастотным диодом, маленьким реле на 12 А, проводами, крокодилами, экранированным проводом 0.Длиной 5 м, а также небольшой отрезок медной проволоки.
Собираем аппарат
Схема небольшая, но можно разместить прямо в том же китайском фонаре.
Итак, через отверстие в задней части фонарика желательно пропустить провода для питания устройства. Крокодилов лучше припаять на концах проводов. В боковой стенке необходимо проделать отверстие, если китайцы его еще не сделали. Через это отверстие будет пропущен экранированный провод. На противоположном конце необходимо заизолировать оплетку и припаять такой же кусок медной проволоки к основной жиле проволоки.Это будет датчик.
Схема устройства и принцип работы
После подачи тока по проводам питания конденсатор очень быстро заряжается через резистор. При достижении определенного порога заряда напряжение будет течь через резистор к открывающему контакту транзистора. Реле сработает здесь. Когда реле замыкается, создается цепь тиристора, светодиода и конденсатора. Затем через делитель импульс поступит на управляющий выход тиристора.Тогда тиристор откроется, и конденсатор разрядится на светодиоды. В результате стробоскоп, сделанный вручную, будет ярко мигать.
Через резистор и тиристор вывод базы транзистора соединен с общим проводом.
Это закроет транзистор и выключит реле. Время свечения светодиодов увеличивается, так как контакт размыкается не сразу. Но контакт разорвется, и тиристор обесточится. Схема вернется в исходное положение, пока не появится новый импульс.
Изменяя емкость конденсатора, вы можете изменить время свечения. Если выбрать конденсатор большей емкости, то светодиодный стробоскоп, сделанный своими руками, будет ярче и дольше светить.
Устройство на микросхеме
Основной частью этой простой схемы является микросхема типа DD1. Это так называемый однозарядный 155АГ1. В этой схеме он срабатывает только отрицательными импульсами. Управляющий сигнал пойдет на транзистор КТ315, и он будет формировать эти отрицательные импульсы.Резисторы 150 К ОМ, 1 К ОМ, 10 К ОМ, а также стабилитрон КС139 работают как ограничители амплитуды входного сигнала от зажигания автомобиля.
Конденсатор 0,1 мФ вместе с сопротивлением 20 кОм задает требуемую длительность импульса, который будет формироваться микросхемой.
При такой емкости конденсатора длительность импульса будет примерно до 2 мс.
Тогда с 6 ножки микросхемы импульсы, которые к этому моменту будут синхронизированы с зажиганием автомобиля, будут поступать на вывод базы транзистора КТ 829.Он здесь как ключ. Результатом является импульсный ток через светодиоды.
Как работает этот автоматический стробоскоп? Своими руками нам нужно подвести пару проводов к клеммам автомобильного аккумулятора. Обязательно следить за уровнем заряда аккумулятора.
Если правильно составить эту простую схему, то сразу видно, как работает устройство. Если вдруг яркости не хватит, то это регулируется подбором соответствующего сопротивления.
В качестве корпуса устройства можно использовать старый или китайский фонарик.
Другая схема стробоскопа
Этот светодиодный стробоскоп, сделанный вручную по этому принципу, также может питаться от автомобильного аккумулятора. Диоды обеспечивают защиту от обратной полярности.
В качестве застежки используется обычный крокодил. Он должен быть прикреплен к высоковольтному контакту первой свечи зажигания на двигателе. Затем импульс пройдет через резисторы и конденсатор и поступит на вход триггера. К тому времени этот ввод уже будет включен однократным.
Перед импульсом одноразовый режим находится в нормальном режиме.Выход прямого триггера низкий. Инверсный вход, соответственно — высокий. Положительный конденсатор, подключенный к обратному выводу, будет заряжаться через резистор.
Импульс высокого уровня запускает однократный импульс, который переключает триггер и служит для зарядки конденсатора через резистор. Через 15 мс конденсатор полностью зарядится и триггер перейдет в нормальный режим.
В результате однократный ответ ответит на это синхронной последовательностью прямоугольных импульсов длительностью около 15 мс.Продолжительность можно регулировать заменой резистора и конденсатора.
Импульсы второй микросхемы до 1,5 мс.
На этот период открываются транзисторы, которые представляют собой электронный переключатель. Затем через светодиоды протекает ток. По такому принципу работает стробоскоп для автомобиля (сделан он вручную или нет, неважно — оба устройства светят одинаково).
Ток, протекающий через светодиоды, намного выше номинального. Но, поскольку вспышки кратковременные, светодиоды не выйдут из строя.Яркости хватит, чтобы пользоваться этим полезным устройством даже днем.
Этот стробоскоп своими руками можно собрать в футляре от такого же многострадального карманного фонарика.
Как работать с устройством?
Собрав устройство по одной из вышеперечисленных схем, вы можете просто и легко, а главное точно настроить зажигание на карбюраторных двигателях, проверить исправность свечей и катушек, проконтролировать работу регуляторов ГРМ .
Для максимально точной настройки зажигания обычно предполагается, что смесь воспламеняется за пару градусов до того, как поршень достигнет наивысшей точки.
Этот угол называется «углом опережения». При увеличении частоты вращения коленчатого вала угол тоже должен увеличиваться. Итак, этот угол выставляется на холостом ходу, после чего необходимо проверять правильность настройки во всех режимах работы агрегата.
Выставляем зажигание
Запускаем и прогреваем двигатель. Теперь запитываем наш светодиодный стробоскоп и подключаем датчик.Теперь нужно навести прибор на метку на ГРМ и найти метку на маховике. Если момент нарушен, то отметки будут достаточно далеко друг от друга. Используя метод вращения ГРМ, добейтесь совпадения меток. Когда вы нашли это положение, заблокируйте распределитель.
Тогда пора набирать обороты. Метки разделятся, но это вполне нормально. Так настраивают зажигание с помощью стробоскопа.
Итак, мы узнали, как сделать светодиодный стробоскоп своими руками.
Нашел решение, как своими руками сделать простейшие стробоскопы, может кто подскажет, зачем это нужно … но не все, может наоборот, кто-то ищет именно такую схему , но так или иначе, я все же решил выложить такую схему, тем более, что более простой вариант вы вряд ли найдете.
Итак, что нам понадобится:
два релейных витка 494.3787
два переменных резистора по 20КОм.
одно простое автомобильное реле с 5 контактами.
Теперь берем реле поворота, разбираем его и находим резистор (он указан на фото), припаиваем и вместо него припаиваем переменный резистор 20 Ком.
Так же поступаем со вторым реле. Конечно, резисторы лучше вынести в удобное для вас место, так как с их помощью вы будете регулировать скорость вспышек лампочек или светодиодов (противотуманные фары или ДХО) и скорость переключения между собой (правый и левый фонари) ). Оптимальный вариант, конечно, — подключить эту схему к ДХО.
Вот упрощенный вариант схемы ..
R1, R2 — переменные резисторы
Но, конечно, лучше сделать именно такую схему (она ниже), чуть посложнее, но на нем можно использовать дневное освещение, а когда нужно переключиться на стробоскопы, просто включаешь выключатель и все.
R1, R2 — переменные резисторы
RP1, RP2 — реле поворотов 494.
3787 PC5 — простое 5-контактное реле (стартерного типа)
Ну вот и короткое видео…
Pazon Ignitions Limited
«I
стал смиренно относиться к моему велосипеду бережно навсегда
подробнее »
BSA Starfire, установленный
с
PAZON Sure-Fire
Система одиночного зажигания
Раньше я месяцами пытался получить
время как раз на моем BSA Starfire. В конце концов я
мрачно
признал, что современное топливо и
добавки должны означать, что я всегда буду страдать от перегрева
и
розовое пятно в той или иной части
диапазон оборотов.Я смирился с осторожным обращением с байком
для
все больше и больше и всегда с низким
дроссельные отверстия. Почти в крайнем случае я принес тебе
электронное зажигание
и просто обалдело
при превращении в байк. Теперь он работает как турбина
все
во всем диапазоне оборотов, и многое другое
мощность, отсутствие перегрева, намного более легкий запуск и
бесконечно
лучше на холостом ходу.
Много
машина более довольна в принципе и та, на которой теперь нравится ездить
правильно.
Спасибо Энди и Пазон
юлианский
Perry
Crewkerne, Сомерсет (Великобритания)
Roland’s Trident T150V, установленный
с Мой T150V недавно отремонтирован, но
искра была плохой и просто сдерживалась
на Роланд Гардинер,
GTTUNING |
«Нас заставили поверить в проблему
был
карбюрация »
Dale’s Egli Vincent, подогнанный
с
Pazon Smart-Fire
Винсент V-Twin
Twinplug Head Ignition
Система
Чем больше езжу на Эгли с новым зажиганием
система, тем больше я поражен. Это начинается так легко,
на холостом ходу
приятно и не дает пропусков на средних оборотах.Она имеет
стал одним из моих любимых старых мотоциклов для езды. в
мимо
у меня было 2 разных производителя зажигания
системы на нем. После постоянных проблем мы были
привело
к мысли, что проблема была в карбюраторе.
на которую мы потратили много часов, и все это время
Это
была система зажигания. Как я указал в
предыдущее письмо, этот мотоцикл теперь действительно потрясающий.
Дейл
Кизекер
Канзас, США
Team FSA, Racing Triumph
Trident Оснащен
Пазон Изображение предоставлено Frode
Соренсон | |
«37 ударов, затем крах! »
«Энди, я спою твой
хвалит.
Ваш Energy Booster оцинковал этот MZ
125.
Прикрепление заняло около 2 часов (я
осторожно), а запуск был преобразован с
в
Правило 37 удары ногами / сваливание над сиденьем, тяжело дыша, до одного легкого
прод! Даже брови моего приятеля
Дэйва пошли
вверх, и они обычно прибиты!
Средний
Диапазон увеличивается, а восхождение на холм — это хихиканье.
Обратной стороной является то, что я должен соблюдать ограничения скорости.
Вы
можете процитировать меня, если хотите — черт возьми
молодец!
С уважением
Джефф Найт
P.S. если ты
есть наклейки, я был бы рад оплатить почтовые расходы. Я действительно не могу идти
более быстрые полосы на
пригородном автобусе из Восточной Германии, но
«Зажигание от PAZON» или что-то в этом роде
впечатляет ».
Примечание: MZ был оснащен
Отрицательный
Тип заземления Energy Booster
Каждая система PAZON поставляется с
подробный полноцветный буклет по установке с
пошаговая инструкция, фото и схемы подключения.
Техническая поддержка на расстоянии одного звонка
(Пн-Пт, 09: 00-17: 00 по североамериканскому времени). Также доступно от
факс
и электронная почта. Из-за большого объема
писем, которые мы получаем, время ответа иногда может
быть
дольше, чем хотелось бы. Если ваш запрос срочный
мы
рекомендую позвонить нам напрямую.
Спасибо за ваш
понимание.
Обладая 24-летним опытом работы в индустрии зажигания
и наш антистатический процесс сборки мы можем уверенно
дают 7� летнюю гарантию на каждую систему зажигания.
MGOC Basic Service 5 — Регулировка синхронизации дистрибьютора: Практическая библиотека: Опыт MG
MG Серия базового обслуживания
[Ред. Примечание. К сожалению, изображения в этой статье такие маленькие, что исходные фотографии были потеряны.]
Момент зажигания и распределитель
Чтобы ваш двигатель работал действительно хорошо, система зажигания должна иметь возможность доставлять хорошую искру в камеру сгорания в нужное время.Это означает, что распределитель должен быть настроен на обеспечение искры в оптимальный момент. Хотя воспламенение топливовоздушной смеси часто бывает описанный как мгновенный удар, более полезно думать об этом как о процесс горения.
Для наилучшего и наиболее полного сгорания или сжигания
свеча зажигания должна загореться непосредственно перед тем, как поршень достигнет верхней мертвой точки.
По этой причине угол опережения зажигания описывается заранее.
или градусы перед верхней мертвой точкой (BTDC).На низких оборотах скорость поршня
относительно медленно и есть больше времени для возгорания, поэтому для
например, начальная настройка для MGB может быть около 13 градусов перед верхним
мертвый на холостом ходу. По мере увеличения числа оборотов и увеличения скорости поршня уменьшается
время возникновения ожога для обеспечения наилучшего давления в баллоне
искра должна инициировать возгорание намного раньше.
Так при 3000 об / мин для Например, искра должна появиться примерно на 20 градусов раньше, в результате чего подъем на 13 градусов плюс 20 градусов механического подъема до верхней мертвой точки центр.Эти цифры относятся к двигателю 18 В, и важно отметить, что настройки синхронизации будут отличаться для разных двигателей в модельном ряду и также для допов тюнинга. Всегда проверяйте свой справочник или мастерскую руководство для точных цифр.
Инструменты, необходимые для проверки ГРМ вашего двигателя:
- Самодельная контрольная лампа,
- Стробоскопический пистолет для газораспределения,
- Тестеры свечей зажигания,
- Счетчик выдержки,
- Щуп,
- Отвертка
Дистрибьютор
Для эффективной работы распределитель должен быть оснащен комплектом контактов
точки прерывания в хорошем состоянии и с правильными зазорами.
Удалить
крышки распределителя и осмотрите поверхности точек размыкания контактов. Если
на остриях есть серьезные ямки или крошечные кратеры, которые должны быть
заменены. Если они в порядке, проверьте зазор прерывателя контактов.
Включите передачу и толкните вперед, чтобы двигатель проворачивался. кулачок привода распределителя полностью открывает точки, теперь можно вставить щуп для измерения ширины зазора. Для корректировки зазора будет необходимо ослабить установочный винт в центре точек, чтобы возможно перемещение сборки.Затем вставьте плоское лезвие винта драйвер в слот в конце точек непосредственно перед конденсатором и используйте впадины в базовой пластине распределителя, чтобы открыть или закрыть контактный прерыватель зазора.
Регулировка зазора контакта выключателя с помощью отвертки, чтобы переместить набор контакта по отношению к опорной плите.
Используя щуп для измерения зазора, когда точки на кулачке полностью открыты,
он должен составлять от 0,014 до 0,015 дюйма (от 0,35 до 0,40 мм) для большинства двигателей MGB.
Контактный выключатель
Снятие и замена довольно просты, но обратите внимание на как установлены точки, а также положение и маршрут проводки. Когда новый комплект находится на месте, убедитесь, что кулачок распределителя удерживает их в полностью открытое положение и отрегулируйте зазор, как описано выше.
Очки установлены на опорной пластине распределителя с центральным винтом.
Точки открываются, когда кулачок нажимает на подпружиненный рычаг прерывателя контактов.
Крышка распределителя и рычаг ротора
Внимательно осмотрите крышку распределителя и рычаг ротора на предмет микротрещин, если при обнаружении любых повреждений колпачок необходимо заменить. Хотя едва видно, микротрещины вызовут пропуски зажигания и плохой запуск.
Проверить внутреннюю часть крышки распределителя на наличие износа и трещин.
Провода зажигания
Всегда следите за тем, чтобы ваши провода не были потрескавшимися или поврежденными, вы можете проверить
их работа и работа распределителя с помощью комплекта искры
тестеры, установленные на каждой свече зажигания.
Это позволит вам увидеть,
цилиндр зажигает правильно, и сравнить интенсивность искры на каждой свече.
Тестеры искры выявляют наличие и качество искры на каждой свече.
Убедитесь, что вы заменяете провода зажигания в правильном порядке зажигания. 1, 3, 4, 2. При определении порядка расположения выводов обратите внимание на то, что плечо ротора вращается против часовой стрелки.
Подача вакуума
Механизм подачи вакуума добавляет дополнительную синхронизацию зажигания при частичном открытии дроссельной заслонки.
улучшить экономичность и производительность.Вы можете проверить, правильно ли он работает
отсоединив трубу, которая соединяет его с карбюратором или впуском
коллектор и сильно посасывая на конце, вы услышите щелчок как основание
пластина движется. Движение очень незначительное и лучше всего обнаруживается
прислушиваясь к шуму, который он производит. Если сильное сосание не вызывает реакции, тогда
диафрагма, вероятно, неисправна, и потребуется ее замена.
Как установить время
Проверьте правильность временного интервала в справочнике или руководстве по ремонту. вашего двигателя, используйте префикс номера двигателя, чтобы обозначить соответствующие цифры к вашему MG.Приведенные цифры относятся к стробоскопической / динамической синхронизации и также к статическому времени.
Статическая синхронизация
В этом методе используются установочные метки, расположенные сбоку шкива. и на коленчатом валу, но регулировка производится при работающем двигателе. стационарный. Совместить метки необходимо, пока цилиндр номер 1 находится на верхняя мертвая точка. Цилиндр номер 1 — это цилиндр, ближайший к радиатору. Эффективный способ помочь вам выровнять временные метки — это начать с удаления всех свечи зажигания, это позволит вам провернуть двигатель, потянув на ремне вентилятора или включив передачу.
Используя любой из методов, вы
иметь возможность провернуть двигатель и точно расположить метки.
Чтобы убедиться, что
у вас цилиндр номер 1 в верхней мертвой точке положите большой палец на номер 1
свечу зажигания, когда вы переворачиваете двигатель, и вы сможете почувствовать
воздух вытесняется, когда поршень поднимается в цилиндре. С пробками
снято, вы можете просто увидеть верхнюю часть поршня через отверстие для свечи зажигания
когда он достигает верхней мертвой точки. Теперь совместите соответствующие отметки на ГРМ.
крышка и шкив коленвала.
Проверьте свой справочник или руководство на предмет статического настройки синхронизации, двигатель MGB 18GG и 18V имеет статическую настройку опережения 10 градусов до верхней мертвой точки. Посмотрите на ряд указателей времени крышка, самый длинный указатель указывает верхнюю мертвую точку, а остальные — с интервалом 5 градусов перед верхней мертвой точкой. Совместите отметки на 10 градусов до верхней мертвой точки с насечкой на шкиве коленчатого вала.
Затем подключите контрольную лампу на 12 В (можно сделать ее из старого габаритного огня).
блок) между клеммой низкого напряжения на стороне распределителя и
хорошая земля на движке.
Контрольная лампа, подключенная к распределителю, загорится при открытии точек.
Он состоит из двух зажимов типа «крокодил» и двух отрезков провода, подключенных к держателю корпуса, снабженному лампочкой на 12 В.
Теперь включите зажигание, не забывайте выключать его снова, как только так как проверка времени была сделана, потому что оставив зажигание включенным на долгое время периоды могут повредить катушку. При включении зажигания лампа загорится. загораются при размыкании контактов прерывателя и гаснут, когда они Закрыть.
Вы установили метки на десять градусов перед верхней мертвой точкой и это должен быть момент, когда точки только начинают открываться, поэтому если контрольная лампа уже горит, точки открыты. Если ваш MG будет установлен с распределителем с регулировочной гайкой с нониусом, вы можете использовать ее для точно отрегулируйте время.
При включенной контрольной лампе поверните гайку в направлении R
(замедлить), пока не погаснет свет, затем вернуться к A (вперед), пока он
просто горит.
Если у вашего дистрибьютора нет корректора нониуса, вы
необходимо ослабить стяжной болт, фиксирующий распределитель на месте
и сделайте очень небольшую регулировку, повернув корпус распределителя по часовой стрелке.
или против часовой стрелки.
Покрутите корпус распределителя до контрольной лампы. загорится, вам нужно будет найти точное положение, в котором точки начинают открываться, и лампа просто начинает светиться. Как только вы найдете это точки, затяните стяжной болт и зафиксируйте распределитель на месте.
Контрольная лампа загорается, когда точки начинают открываться.
Стробоскопический хронометраж
Этот метод динамического хронометража предполагает использование переносного таймера.
подключен к свече зажигания в цилиндре номер один.Сначала выделите
отметки времени с помощью крошечного мазка белой краски или типпекса на соответствующем
указатель и на выемке в шкиве коленчатого вала. Подъем вакуума
затем отсоединяется и его соединение во впускном коллекторе закрывается, затем
двигатель работает со скоростью 600 об / мин, а мигающий стробоскоп направлен на
отметки времени.
Эффект мигающего строба вызывает появление обеих временных меток. стоять на месте и при условии, что частота вращения двигателя может быть точно измерена либо тахометром, либо устройством на самом стробе, затем можно правильно отрегулировать.Регулировка производится выключением двигателя, ослабив стяжной болт на зажиме, удерживающем распределитель, и вращая его на очень маленькую величину. Обычно это вопрос дробного скручивание в любом направлении до совпадения отметок.
Стробоскопы есть
легко доступны и не слишком дороги, последние образцы имеют встроенный
система измерения оборотов двигателя и легко устанавливаемая клипса
для провода зажигания. Эти стробоскопы нового поколения требуют собственных
источник питания, который может стать проблемой для автомобилей с расположенными сзади аккумуляторами
сиденья.Поэтому вам нужно будет подключить красный зажим крокодила к
Вывод питания стробоскопа на одну из выходных клемм блока предохранителей и
черный зажим «крокодил» к хорошей земле в моторном отсеке.
Ручной стробоскопический индикатор времени, подключенный к свече зажигания №1.
Счетчик выдержки
Еще одно устройство для мониторинга, которое может улучшить работу точек в распределитель — это счетчик выдержки. Их легко получить и относительно недорого, измеритель измеряет угол нахождения прерывателя контакта точки.Использование измерителя выдержки позволяет вам отрегулировать точки для максимального эффективность. В руководствах по ремонту указан угол задержки в данных настройки. сечение, например, для двигателя 18V MGB угол составляет 60 градусов плюс или минус 3 градуса.
Время правильно
Это жизненно важно для бесперебойной работы, длительного срока службы, экономичности и производительности
ваш двигатель, чтобы правильно рассчитать время. Если вы не уверены, что вы
можете провести настройку самостоятельно, и вы подозреваете, что ваш двигатель не
работает как следует, стоит сдать машину на тюнинг
специалист, чтобы убедиться, что он настроен точно по заводскому
Технические характеристики.
Если ваш автомобиль был модифицирован, сообщите об этом специалисту
тюнер всех деталей, потому что изменения распредвала, ГБЦ или
другие модификации двигателя изменят временные характеристики вашего MG.
Таймер двигателя Castrol
Компания Castrol произвела очень удобное колесо ГРМ примерно Диаметр 8 дюймов, который устанавливается над коленчатым валом для обеспечения точной статической синхронизации зажигания.
— Ричард Лэддс
Эта статья впервые появилась в журнале «Наслаждаясь MG Magazine
».| Что и зачем такое стробоскоп и как им пользоваться | |
Википедия сообщит нам, что стробоскоп: — это инструмент, используемый для создания циклически движущегося объекта (нашего маховика).
быть медленным или неподвижным.Стробоскопы используются в таймерных огнях, чтобы
динамически установить момент зажигания двигателя внутреннего сгорания с циклом Отто. Световой индикатор времени подключен к цепи зажигания (в основном индуктивно) и используется для освещения меток ГРМ двигателем. Бег. Видимое положение меток, зафиксированных стробоскопическим эффект, указывает текущую синхронизацию искры по отношению к поршню позиция. | |
Эти инструменты бывают разных форм, в основном пистолетные. или форма факела. Всем нужен источник питания (230 В или 12 В), и у них есть пикап (в основном индукционный зажим поставить вокруг кабеля HT для импульсного датчика) | |
Для стробирования двигателя вы устанавливаете стробоскоп (мощность
питания и зажима HT) и запустите двигатель. Строб будет быстро мигать.
Если он не мигает, поверните зажим на 180 градусов (т.е.
перед свечой зажигания теперь должен быть направлен на зажигание
катушка). Теперь направьте вспышку на маркировка на маховике и двигателе. В связи с описанным выше стробоскопический эффект: метки кажутся неподвижными или в случае системы с опережающими механизмами, перемещающимися в зависимости от оборотов двигателя. Вы заметите все еще мерцает положение штриховой маркировки — и это НЕ какой-то неисправность зажигания. Строб действует как в начале, так и в конце Искра. Иногда для срабатывания вспышки используется начало, иногда конец. следовательно мерцает.Кроме того, когда вы пробуете 3 разных типа стробоскопа на на одном и том же движке вы можете получить 3 разных результата. Стробоскопы не на 100% точный — но все же лучшее, что вы можете получить, и лучше, чем статическое время что в магнитных системах в любом случае невозможно (за исключением следующих настроек правила по доверенности) | |
| Практически: | |
В противном случае вам придется установить эти отметки, как описано ниже. Обратите внимание, что хотя большинство наших систем имеют маркировку, они для статического времени, и они не очень полезны для динамических (стробоскопических) сроки. | |
| Необходимые данные о зажигании вы получите из руководства по эксплуатации вашего мотоцикла. В качестве
справка: 2 удара из 60-80-х годов будут использовать около 27 градусов, что
равно 2.От 5 до 3,5 мм до верхней мертвой точки (ВМТ — это самая высокая точка
пистион может дойти). Моторные навыки 30-х годов потребовали бы гораздо большего прогресса
(5-7мм). Старые 4 хода требуют более 40 градусов для ранней установки и
около 2 или 8 за опоздание. | |
Вынуть свечу (свечи) зажигания. Найдите ВМТ (для 4-х тактов тот, что по мощности
Инсульт). Поверните рукоятку (лучше всего используя маховик в качестве ручки) назад.
(проверьте, есть ли у вас маховики, вращающиеся по часовой стрелке или против часовой стрелки!)
пока поршень не опустится до необходимого значения. | |
Конечно, вам придется работать точно. Теоретически до 0,1 мм или меньше точность. Для этого вы используете какой-то датчик. В качестве импровизированного устройства, чтобы вообще запустить работу, используйте карандаш или
вставьте отвертку в отверстие для пробки, чтобы проверить положение поршня. | |
| Теперь вам нужно пометить маховик с положением кривошипа в замке зажигания. положение (2 хода) или (4 хода) раннее и позднее зажигание против какая-то неподвижная точка на двигателе. Немного скобы двигателя, как показано на картинке, или винта и т. Д. Всегда делайте это, когда кривошип находится в нужном положении зажигания. позиция. | |
| Вставьте свечу (свечи) зажигания обратно. Подключите стробоскоп согласно инструкции
прилагается к инструменту, и запустите двигатель. Вещь должна быстро мигать. Если он не мигает или мигает только с перерывами, снимите зажим с
Провод HT, переверните его (сторона, которая раньше была в направлении вилки, теперь обращена в
катушка зажигания). | |
Из-за описанного выше стробоскопического эффекта маркировка кажется стационарный ВНИМАНИЕ: даже если маховик
быть в состоянии покоя, это точно не так. | |
| Следующее будет зависеть от того, используете ли вы 2-тактный двигатель, 4-тактный, вращающийся по часовой стрелке или против часовой стрелки маховик.Однако принцип всегда один и тот же. | |
| Проверьте, совпадает ли отметка на роторе с отметкой на
двигатель, как он находился в статическом положении во время настройки. На картинке здесь (для маховика, вращающегося по часовой стрелке) совмещение с светло-зеленая линия означает ОК. Выравнивание больше с красной линией означает, что искра опаздывает, в любом случае позже чем хотел. Выравнивание больше с синей линией означает, что искра слишком рано, в любом случае
раньше, чем хотелось. | пример вала, вращающегося по часовой стрелке! |
| Если отметки не совпадают на 100%, не паникуйте. Как уже упоминалось, стробоскопы
не на 100% точны, возможно, вы читаете немного сбоку и
большинство старых двигателей довольно снисходительны. Если это утешает: | Обратите внимание на 4 хода с доступом только к распределительному валу: Поскольку кулачок вращается на половину скорости кривошипа, углы фаз газораспределения
сдачи уменьшаются вдвое. |
Важно, чтобы двигатель работал плавно и имел тяговое усилие. ЕСЛИ
в этом случае перестаньте возиться с зажиганием. Вы только усугубляете ситуацию.Если вы хотите изменить настройки после стробирования, вы следующим образом: a) Запишите, сколько (мм) и в каком направлении вы сделали разметку на маховике появляется сдвинутая вспышка. b) Если опорная плита не допускает изменений, вам придется тянуть ротор (без изменения положения кривошипа) и сбросьте его таким образом, чтобы смещение, которое вы заметили во время стробирования. c) Надежно закрепите ротор и снова запустите. Надеюсь, теперь у вас есть то, что вы хотел, в противном случае повторите упражнение (тесто в этом случае сначала выпейте пива) | За 4 такта маркировка смещается с ускорением двигателя (из-за автоматическое продвижение) Отметки должны постепенно меняться от поздней до ранней отметки. Вы можете посмотреть короткое видео о это здесь |
| к базе знаний | |
10 лучших таймеров для покупки в 2021 году
Самая неприятная часть владения автомобилем — это автомобильные проблемы.
Если вы не знаете, как отремонтировать свою машину, возможно, вам придется потратить много средств на услуги механика, чтобы он снова заработал. Иногда проблема заключается в чем-то столь же простом, как угол опережения зажигания автомобиля. Это когда в игру вступает лучший таймер.
С таким продуктом вы можете легко диагностировать проблему вашего автомобиля и начать работу над ней. Вместо того, чтобы тратить деньги на механику, почему бы не инвестировать в хороший хронометраж? Сейчас на рынке доступно множество продуктов, и каждый может легко потеряться.Мы помогли вам, изучив лучшие доступные продукты, чтобы сузить круг вариантов. Читайте дальше, чтобы узнать больше.
Особенности, которые следует учитывать при выборе светов хронометража
На что следует обращать внимание при выборе световых индикаторов времени?
Ваше предназначение для лампы хронометража
Легко купить дешевый продукт, который только скажет вам, правильное ли время вашего двигателя или оно выключено. Такие продукты отлично работают, если ваша единственная цель — получить для себя таймер. Но если вы механик или энтузиаст, предпочитающий универсальные инструменты, возможно, вам придется выбрать продукт с некоторыми дополнительными функциями.
Эти дополнительные функции могут быть вам очень полезны. Кроме того, индикатор хронометража с дополнительными функциями может помочь вам узнать больше о вашем автомобиле. Это, в свою очередь, может помочь вам улучшить тонкую настройку и исправить мелкие проблемы.
Тип
Существует два основных типа сигнальных ламп, а именно индуктивные и линейные. Основное различие между этими типами заключается в соединении. Первый оснащен встроенным датчиком, который можно закрепить на свече зажигания вашего автомобиля.В последнем случае вы сначала отключаете свечу зажигания, прежде чем подключать ее.
Линейные лампы для измерения времени значительно дешевле индуктивных. Однако у них не очень хороший дизайн. Однако они больше подходят для домашних мастеров, которые хотят избежать поражения электрическим током.
Простота использования
Большинство доступных продуктов имеют форму пистолета и оснащены спусковым крючком. Это более современные модели, которые очень просты в использовании. Некоторые даже поставляются с микропроцессором для управления таймером.С помощью некоторых индикаторов времени вы также можете легко проверить обороты вашего автомобиля, время ожидания, напряжение аккумулятора и многое другое.
Если вы впервые покупаете свет хронометража, то вы также можете посмотреть на материал покрытия. В таких случаях вам может быть удобнее пользоваться устройством без металлического покрытия, так как это может снизить риск поражения электрическим током.
Простой или сложный
Это еще одна важная вещь, на которую следует обратить внимание при покупке такого продукта. Когда вы будете искать для себя лучший индикатор времени, подумайте, нужен ли вам простой или сложный.Для последнего вам придется потратить больше денег, но вам понравятся дополнительные функции и возможности.
Но если все, что вам нужно, это простой инструмент для выполнения своей основной функции, тогда есть много вариантов. Кроме того, вам не придется тратить слишком много денег, если вы выберете продукт, в котором не так много функций.
Марка
Хотя некоторые люди не принимают во внимание торговую марку продукта, это тоже важно, особенно если вы ищете оборудование или такой инструмент, как таймер.Если вы приобретете его у известного бренда, велика вероятность, что в ваших руках будет высококачественный продукт. Поскольку это будет инвестиция для вас, лучше всего выбрать продукт надежного бренда.
Top 10 Best Timing Lights 2021
1. ESI 130 Self-Powered Timing Light Почему нам это нравится: Это один из лучших таймеров, потому что вы можете использовать его со всеми типами систем зажигания . Он совместим с 2- и 4-тактными двигателями, а его точность составляет до 14 000 об / мин.Автономный таймер ESI 130 поставляется с защитным кожухом, который может выдерживать высокие температуры. Он уже поставляется с батареями и обеспечит вам яркую вспышку независимо от скорости.Рейтинг редактора:
Долговечный
Это оригинальный индикатор времени, работающий от батареек. Это высококачественный продукт, рассчитанный на длительный срок службы. Благодаря автономному таймеру ESI 130 вам не нужно подключаться к источнику питания, чтобы он работал.Это делает его идеальным для гоночных, снегоходных, морских, промышленных двигателей и других типов систем газораспределения малых двигателей.
Универсальный
Автономный таймер ESI 130 чрезвычайно эффективен. Изделие поставляется с 2 оригинальными батареями типа «D-элемент», которые обеспечивают его питание, необходимое для работы. Этот индикатор времени дает сверхяркий свет, который обеспечивает детальный обзор даже при использовании в дневное время. Это означает, что, в отличие от конкурентов, вам не нужно подключать этот светильник к отдельной батарее.
Конструкция индикатора газораспределения позволяет использовать его как с двухтактным, так и с четырехтактным двигателем. Кроме того, он хорошо работает со всеми типами систем зажигания, что делает его универсальным. Что касается числа оборотов в минуту, этот индикатор времени обеспечивает точность до 14 000 об / мин.
Durable
Еще одна отличная особенность этого фонаря времени — это то, что он поставляется с защитным кожухом. Эта особенность увеличивает его долговечность, поскольку он может выдерживать очень высокие температуры. Автономный таймер ESI 130 имеет кабель длиной до 4 футов, позволяющий видеть впереди на большом расстоянии.С этой моделью вам не придется беспокоиться об интенсивности света, так как на нее не влияет ваша скорость.
Плюсы
- Подходит для всех типов систем зажигания.
- Защитный кожух может выдерживать температуру до 1200 по Фаренгейту.
- Он имеет стандартную длину вывода 4 фута.
- Включает батарейки и яркую вспышку с разной скоростью.
Минусы
- Он не такой яркий и не имеет функции фонарика.
2. Innova 5568 Pro-Timing Light Почему он нам нравится: Этот индикатор времени оснащен цифровым индикатором, который можно использовать для четырех различных функций, а именно напряжения, тахометра, задержки и опережения. Он имеет запатентованный тест на пропуск схемы и скорость до 9 990 об / мин. Innova 5568 Pro-Timing Light имеет прочный и ударопрочный корпус. Он даже поставляется с формованным чехлом для усиленной защиты. Для удобства эта модель также поставляется в литом пластиковом футляре для хранения.
Рейтинг редактора:
Профессиональный
Это изделие профессионального уровня, изготовленное из высококачественных материалов. Innova 5568 Pro-Timing Light имеет прочный корпус из АБС-пластика, устойчивый к ударам и позволяющий выдерживать ежедневное использование. Он даже оснащен экраном с подсветкой, поэтому вы можете легко видеть даже в темных местах или в условиях плохой видимости. Ствол имеет тонкую конструкцию и вращается для улучшения прицеливания по метке синхронизации.
Простота использования
Этот индикатор времени поставляется с предварительным циферблатом с функцией прямого считывания, которую вы можете регулировать.Эта функция позволяет вам проверять время задержки и опережения или даже базовое время. Innova 5568 Pro-Timing Light также довольно универсален, поскольку работает с большинством типов систем зажигания. Он имеет конструкцию Plug and Play, которая обеспечивает быструю настройку и простоту использования.
Эргономичный дизайн
Одна из лучших особенностей Innova 5568 Pro-Timing Light — это эргономичный дизайн. Вы можете удобно держать этот таймер под разными углами, даже под разными углами. Кроме того, вы можете легко читать его дисплей с подсветкой с разных точек зрения.В этой модели для крепления свечей зажигания используется металлический зажим, который намного безопаснее, чем обычный пластиковый разъем.
Вы можете использовать этот популярный индикатор времени для проверки показаний задержки, тахометра и напряжения. Он также использует съемные кабели, что является огромным преимуществом, если у вас есть разные типы кабелей для подключения. Кроме того, эта модель оснащена регулируемым стволом тонкой формы и съемными поводками.
Плюсы
- Цифровое считывающее устройство имеет четыре функции, а именно: продвижение, выдержка, тахометр и напряжение.
- Корпус ударопрочный и поставляется с чехлом для дополнительной защиты.
- Включает 6-футовые провода с индуктивным датчиком и полностью отсоединяемые.
- Поставляется в литом пластиковом футляре.
Минусы
- Некоторые утверждают, что свет не очень яркий.
3. Innova 3551 Индуктивный индикатор времени Почему он нам нравится: С помощью этого индикатора времени вы можете проверить синхронизацию, проверить электронное замедление или опережение, диагностировать отсутствие искры и многое другое. .Индуктивный фонарь для хронометража Innova 3551 имеет вращающийся ствол с тонкой конструкцией, чтобы улучшить точность прицеливания. У него даже есть цевье для защиты при использовании его одной рукой. Также он работает с различными типами систем зажигания.
Рейтинг редактора:
Универсальный
Индуктивный индикатор времени Innova 3551 — незаменимый элемент любого комплекта для настройки. Это модель начального уровня, которая работает с большинством типов систем зажигания, включая электронные, обычные, DIS и другие.Эта модель предлагает эффективный, но простой способ выполнения различных функций, таких как проверка, диагностика и т. Д. Он также поставляется со съемными проводами, защитным цевьем и функцией проверки схемы пропуска.
Простота использования
Эта модель поставляется с диском с возможностью прямого считывания, который можно регулировать в диапазоне от 0 до 60 градусов. Это позволяет вам проверять разные тайминги. Он имеет дизайн Plug and Play, поэтому вы можете быстро настроить и с легкостью использовать.Индуктивный светильник для хронометража Innova 3551 также оснащен тонким регулируемым стволом, который вращается, и съемными проводами с индуктивными датчиками.
Удобно
Если вы ищете эффективный пистолет для хронометража с базовыми функциями и функциями, то индуктивная лампа для синхронизации Innova 3551 — ваш лучший выбор. Он имеет поворотную головку, которая позволяет вам получить доступ к участкам, недоступным для конкурентов. Эта модель излучает очень яркий свет, что делает ее полезной даже среди бела дня.
Это удобный инструмент по очень разумной цене. У него есть переключатель питания, что означает, что вам не нужно удерживать палец на кнопке, чтобы она продолжала работать. Он также имеет изящный дизайн, который добавляет привлекательности таймеру. Все эти функции означают, что вы получаете отличное соотношение цены и качества.
Плюсы
- Вы можете использовать его для различных целей, таких как диагностика отсутствия искры, проверка времени и т. Д.
- Вращающийся ствол имеет тонкий дизайн, чтобы помочь вам улучшить вашу цель.
- Поставляется с цевьем, которое защитит вас при использовании одной рукой.
- Совместима с большинством типов систем зажигания, как отечественных, так и импортных.
Минусы
- Процедура возврата довольно сложная.
4. Innova 3568 Digital Timing Light Почему он нам нравится: Вот еще один таймер от той же марки, что и предыдущие.Это один из самых популярных индикаторов времени, и он идеально подходит для любого домашнего мастера. Цифровой индикатор хронометража Innova 3568 имеет цифровой дисплей с разделенным ЖК-экраном, который одновременно отображает расширенные функции и тахометр. Он имеет вращающийся ствол с тонкой конструкцией.
Рейтинг редактора:
Универсальность
Цифровая лампа хронометража Innova 3568 оснащена циферблатом, позволяющим производить прямое считывание. С его помощью вы можете проверить механическое замедление или опережение, базовое время, а также электронное замедление или опережение.Это очень универсальная модель, так как вы можете использовать ее с большинством типов систем зажигания. Индикатор времени даже поставляется с защитным цевьем, съемными проводами и запатентованной схемой пропуска.
Конструкция
Это один из лучших таймеров, доступных сейчас на рынке, благодаря всем своим превосходным характеристикам. Он имеет уникальную конструкцию со специальным ЖК-дисплеем с разделенным экраном. Это означает, что вы можете одновременно проверять Dwell, тахометр и другие типы дополнительных функций с его помощью.
Экран цифрового хронометражного индикатора Innova 3568 позволяет при необходимости регулировать переключатель движения. Благодаря этому вы сможете точно настроить распределитель света. Помимо этого, конструкция таймера также позволяет работать в узких или ограниченных пространствах.
Совместимость
Фонарь хронометража поставляется с тонким вращающимся стволом, который полностью регулируется для лучшего прицеливания. Цифровая лампа хронометража Innova 3568 имеет отличную совместимость, поскольку ее можно использовать с большинством систем зажигания, как отечественных, так и импортных.Вы даже можете использовать его для проверки времени в электронных, обычных или компьютерных системах.
Плюсы
- Эта линия синхронизации идеально подходит для любого селективного мастера.
- Цифровой ЖК-дисплей имеет разделенный экран для одновременного отображения тахометра и других дополнительных функций.
- Имеет ствол с тонкой вращающейся конструкцией для улучшения прицеливания.
- Совместима с различными типами систем зажигания.
Минусы
- Это относительно дорого.
5. Performance Tool W80578 Автономный фонарик времени Почему он нам нравится: Этот индикатор времени обеспечивает превосходные характеристики, что делает его идеальным для моторных лодок, уличных удилищ и гоночных автомобилей. Он поставляется с индуктивным датчиком, который можно легко отсоединить и подключить. Автономный таймер Performance Tool W80578 хорошо работает с магнето. Он разработан для всех типов газовых двигателей и питается от стандартных или перезаряжаемых батарей типа D.
Рейтинг редактора:
Простота использования
Вы можете использовать Performance Tool W80578 Self-Powered Timing Light для любых газовых двигателей, таких как силовое оборудование, снегоходы, тракторы, мотоциклы и косилки. Просто вставьте две батарейки типа D в индикатор времени, и все готово. Он даже поставляется с съемным индуктивным датчиком, который легко подсоединяется.
Конструкция этого индикатора времени позволяет запускать его с любой стороны автомобиля.Он имеет кнопочный переключатель, который обеспечивает надежность работы и долгий срок службы инструмента. В комплекте идут сильноточные зажимы, а также защитная обувь. Кроме того, у светильника есть провода длиной 5 футов, устойчивые к смазке.
Универсальный
Performance Tool W80578 Self-Powered Timing Light — лучший индикатор времени для моторных лодок, уличных удилищ и гоночных автомобилей. Но вы также можете использовать его для любого транспортного средства и оборудования с газовым двигателем, что делает его универсальным инструментом.Это индикатор времени с автономным питанием, работающий от стандартных или аккумуляторных батарей.
Конструкция
Эта модель оснащена разъемом для упрощения подключения. Кроме того, вам не нужно подключать автономный таймер Performance Tool W80578 к отдельному источнику питания, поскольку он работает от батарей. Вы можете использовать этот инструмент для проверки времени на различных транспортных средствах и устройствах. У него есть кнопка, которая увеличивает срок службы инструмента.
Плюсы
- Металлический каркас из прочного материала, обеспечивающего исключительную долговечность.
- Ручка с полным захватом и ручка натяжения обеспечивают комфорт.
- Обеспечивает глубину пропила от 4 дюймов и выше.
- Вы можете выполнять пропил заподлицо ножовкой благодаря регулируемому углу наклона полотна.
6. Performance Tool W80587 Digital Advance Timing Light Почему он нам нравится: Этот таймер отличается хорошей скоростью двигателя дисплея, а также опережением искры зажигания. Его предварительный и начальный тайминги устанавливаются профессионально, чтобы обеспечить превосходную производительность, и вы получаете общее время.Кроме того, Performance Tool W80587 Digital Advance Timing Light оснащен сверхяркой ксеноновой вспышкой и светодиодным дисплеем с высокой видимостью.
Рейтинг редактора:
Простота использования
Этот индикатор времени имеет предварительную и начальную синхронизацию, установленную профессионально. Это поможет вам получить общее время и превосходную производительность. С помощью Performance Tool W80587 Digital Advance Timing Light вы можете выполнять диагностические работы и точную настройку благодаря светодиодному дисплею и чрезвычайно яркой ксеноновой вспышке.Он даже поставляется с кнопочным управлением, чтобы вы могли переключаться между 2- и 4-тактными двигателями.
Performance
Performance Tool W80587 Digital Advance Timing Light — лучший индикатор времени для зажигания МСД. Это позволит вам извлечь выгоду из его превосходной производительности. Эта модель показывает частоту вращения двигателя до 9000 об / мин и опережение искры зажигания от 0 до 90. Она имеет корпус, сделанный из материала ABS, который является индуктивным и прочным.
С помощью этого индикатора времени вы можете снимать провода, и он работает с различными системами на 12 В.Эта модель имеет кнопочное управление, что упрощает переключение между двигателями. Конструкция этого индикатора времени делает его идеальным для диагностических работ и точной настройки.
Надежный
Цифровой индикатор синхронизации Performance Tool W80587 позволит вам запускать его с любой стороны вашего автомобиля. Кнопочный переключатель не только упрощает использование таймера, но также обеспечивает надежную работу и долгий срок службы. Он даже поставляется с зажимами высокого тока и защитными ботинками.
Плюсы
- Имеет сверхяркую ксеноновую вспышку и светодиодный дисплей с высокой видимостью.
- Предназначен для диагностических работ и точной настройки.
- Включает индуктивные измерительные провода и работает с системами 12 В.
- Имеет кнопочное управление, которое можно использовать для переключения между 2- и 4-тактными двигателями.
Минусы
- Некоторые утверждают, что лампочки легко перегорают.
7. Actron CP7527 Индуктивный индикатор времени Почему он нам нравится: Это термостойкий индикатор времени, который поставляется с литьем на зажимах батареи.Он имеет функцию управления одним касанием для включения и выключения света с помощью индуктивного датчика, сделанного из цельного металла. Индуктивный индикатор времени Actron CP7527 имеет корпус из АБС-пластика, обладающий высокой прочностью, с чрезвычайно яркой ксеноновой вспышкой.
Рейтинг редактора:
Эффективный
Индуктивная лампа синхронизации Actron CP7527 — это тип стробоскопа, который можно использовать для проверки момента зажигания. Вы также можете использовать его для проверки возгорания каждый раз, когда загорается свеча зажигания, что может помочь максимизировать эффективность двигателя.Это очень эффективный продукт, на который предоставляется гарантия сроком 12 месяцев.
Простота использования
Если вы впервые покупаете или используете индикатор времени, то это лучший выбор. Это базовая модель, простая в использовании, но обладающая некоторыми отличными функциями. Несмотря на высокую эффективность, вы, вероятно, сможете узнать, как использовать индикатор времени, не заглядывая в руководство.
Индуктивная лампа синхронизации Actron CP7527 — простой инструмент.После того, как вы достали его из коробки, все, что вам нужно сделать, это подключить и начать использовать. Как только вы прочитали, вы можете внести необходимые корректировки, и все готово! Кроме того, это одна из самых доступных моделей на рынке, несмотря на то, что она очень эффективна и прочна.
Durable
Этот индикатор хронометража термостойкий и имеет накладку на зажимах аккумулятора. Корпус изготовлен из прочного материала с покрытием из АБС-пластика, что увеличивает срок его службы.Он имеет систему управления одним касанием для включения, которая работает с любым индуктивным датчиком, который является металлическим. В нем также есть сверхяркая ксеноновая вспышка.
Плюсы
- Зажимы аккумулятора этого фонаря хронометра имеют термостойкую накладку.
- Светильник имеет полностью индуктивный металлический датчик.
- В корпусе установлена сверхяркая ксеноновая вспышка.
- Корпус этого светильника изготовлен из высокопрочного пластика ABS.
Минусы
- Лампа может потускнеть через некоторое время.
8. Actron CP7529 Digital Timing Light Почему нам это нравится: Этот таймер выделяется тем, что имеет специальный фонарик с 2/4 циклом и предварительные огни с частотой вращения. Цифровая лампа синхронизации Actron CP7529 оснащена индуктивными зажимами, которые полностью прилегают к проводу свечи зажигания, что упрощает подключение. Это цифровая модель со световыми индикаторами и очень ярким светодиодным экраном. Кроме того, у него есть линейная ксеноновая вспышка и линза Френеля, которая фокусируется на ярком свете.
Рейтинг редактора:
Handy
Цифровой индикатор времени Actron CP7529 пригодится, особенно в тех случаях, когда свеча зажигания не обеспечивает максимальную эффективность вашего двигателя. Эта удобная модель представляет собой стробоскоп, который можно использовать для проверки зажигания и времени зажигания. Он оснащен уникальным фонариком, совместимым как с 2-тактными, так и с 4-тактными двигателями. Он даже оснащен индикатором числа оборотов, чтобы вы могли видеть скорость вращения вашего двигателя.
Простота использования
Это один из лучших таймеров за свои деньги.Это очень эффективно, но по доступной цене. Кроме того, он очень прост в использовании, что делает его подходящим как для начинающих, так и для профессионалов. Конструкция светильника делает его совместимым с системами 6 В и 12 В, что означает, что вы также можете использовать его для мотоциклов.
Цифровой фонарь для хронометража Actron CP7529 снабжен сверхъяркой ксеноновой лампой, которую можно использовать даже на улице при дневном свете. Это одна из особенностей, которая выделяет этот таймер среди остальных. Его также легко подключить, поскольку зажим датчика уже опрессован на провод свечи зажигания.
Сверхяркий
Цифровая лампа синхронизации Actron CP7529 оснащена линзами Френеля и ксеноновой вспышкой, которая гарантирует, что свет всегда дает очень яркий свет независимо от окружающей среды. Несмотря на простоту использования, вы можете прочитать руководство пользователя, прилагаемое к таймерному индикатору, чтобы научиться правильно его использовать.
Плюсы
- Литые зажимы для захвата облегчают подключение.
- Это цифровой светильник со световыми индикаторами и очень ярким светодиодным экраном.
- Свет, излучаемый этим хронометром, настолько яркий, что вы можете использовать его даже средь бела дня.
- Поставляется с гарантией сроком на 1 год.
Минусы
- Шкала оборотов через некоторое время начинает давать сбой.
9. Actron CP7528 Advance Timing Light Почему он нам нравится: Это еще один отличный таймер от Actron, одного из ведущих брендов в отрасли.У светильника с таймером Actron CP7528 Advance есть термостойкая накладка на зажимах батареи. Он также имеет функцию управления одним касанием, что упрощает использование света. Он излучает очень яркий свет благодаря линзе Френеля и линейной ксеноновой лампе-вспышке.
Рейтинг редактора:
Эффективный
Actron CP7528 Advance Timing Light — это стробоскоп, который можно использовать для различных приложений, таких как проверка зажигания. Вы также можете использовать его для максимизации эффективности вашего двигателя.Это усовершенствованный индикатор хронометража, который позволяет точно регулировать базу, а также заранее считывать время. К нему даже прилагается подробное руководство пользователя с иллюстрациями.
Соотношение цена / качество
Если вы ищете таймер, который будет обеспечивать оптимальное соотношение цены и качества, то это лучший выбор. Вы можете положиться на световой индикатор Actron CP7528 Advance Timing Light для точной настройки вашего таймера, чтобы вы могли максимально повысить эффективность своего двигателя.Вы также можете использовать его с батареей 6 В или 12 В на 4-колесных транспортных средствах или на мотоциклах.
Эта модель оснащена зажимами для батареек, которые являются термостойкими и позволяют управлять одним касанием. Что делает его еще более впечатляющим, так это то, что свет имеет фокусирующую линзу Френеля и очень яркую и мощную ксеноновую вспышку.
Простота использования
Это легкий таймер, простой, легкий в использовании и очень эффективный. Вы можете использовать эту модель для проверки таймингов большинства типов систем зажигания, как зарубежных, так и отечественных.Вы также можете использовать индикатор синхронизации Actron CP7528 Advance Timing Light для точной проверки времени в DIS, компьютерных и обычных системах.
Плюсы
- Зажимы аккумулятора имеют термостойкую накладку.
- Обладает очень ярким светом благодаря линзе Френеля и импульсной лампе.
- Поставляется с индуктивным датчиком литой конструкции, облегчающим подключение.
- Усовершенствованный световой индикатор времени позволяет точную настройку базы и расширенное считывание времени.
Минусы
- Свет недостаточно яркий для дневного использования.
10. Flaming River FR1001 Однопроводный индикатор времени Почему он нам нравится: Это индикатор времени с батарейным питанием, который имеет несколько применений. Его точность скорости чрезвычайно высока, что делает его одним из наиболее популярных вариантов. Однопроволочный индикатор времени Flaming River FR1001 изготовлен из специального каучукового материала, что делает его долговечным и долговечным.Он также дает очень яркий свет даже среди бела дня.
Рейтинг редактора:
Простота использования
Это очень полезный индикатор времени для тех, у кого есть системы зажигания MSD. Проблема с таким типом зажигания заключается в том, что они не очень совместимы со стандартными индикаторами времени с функцией обратного вызова. Однопроволочный светильник хронометража Flaming River FR1001 — это простая модель, которую легко использовать, что делает ее очень привлекательной. Это индикатор времени с автономным питанием, который работает от батарей без отдельного источника питания.
Accurate
Этот индикатор ГРМ имеет высокий рейтинг и множество положительных отзывов от покупателей. Он работает с точностью до 14000 об / мин, что намного выше, чем у конкурентов. Однопроволочный светильник хронометража Flaming River FR1001 — отличное вложение, потому что вы можете использовать его для различных целей.
Durable
Однопроводный индикатор времени Flaming River FR1001 — это индикатор времени с автономным питанием, работающий от батарей типа D.Это делает его пригодным для использования в различных приложениях, таких как магнето или электрические генераторы, судовые, задние аккумуляторные батареи и все типы систем зажигания без искр. Он предлагает эффективные возможности синхронизации и точность скорости до 14 000 об / мин.
Эта модель поставляется с ксеноновой лампой, которая производит яркий стробоскоп вместе с ярким светом, который вы можете четко видеть даже в дневное время. Он изготовлен из резины, что обеспечивает его долговечность и прочность. Внутри резинового материала находится 48-дюймовый вывод и линза.
Плюсы
- Фонарик с батарейным питанием для широкого спектра применений.
- Точность скорости очень высокая.
- Резиновый материал хронометра делает его долговечным.
- Достаточно яркая, чтобы использовать днем.
Минусы
- Некоторым кажется, что свет довольно тусклый.
Руководство по покупке лучших таймерных фонарей
К настоящему времени у вас есть лучшее представление о том, что доступно на рынке и на что обращать внимание при выборе таймерного света.Помимо этого, есть также некоторые факторы, которые необходимо учитывать при выборе, поскольку они могут помочь вам решить, какой из них лучше.
Какие важные факторы вы должны учитывать при покупке ГРМ?
Дизайн и надежность
При поиске таймера следует учитывать два наиболее важных момента — это дизайн и долговечность. Это даст вам лучшее представление о том, насколько эффективным и надежным будет индикатор времени. Например, у некоторых моделей есть поворотные головки, что дает вам больше доступа даже к местам, которые обычно труднодоступны.Если вы выберете прочное изделие, то сможете пользоваться им дольше.
Если вы хотите приобрести более доступный таймер, это не значит, что вы должны пожертвовать этими функциями. Хорошей новостью является то, что на рынке есть несколько продуктов, которые могут выдерживать ежедневный износ и при этом доступны по разумной цене.
Яркость
Когда дело доходит до подсветки, яркость является ключевым моментом. Он не должен быть ослепительно ярким и не должен быть низким.Если выбранный вами продукт бесполезен среди бела дня, значит, он вообще не очень полезен. Конечно, слишком яркий таймерный свет в некоторых случаях может сильно ослеплять, особенно если вы случайно видите отражение света в других частях.
Но все же лучше иметь слишком яркий индикатор времени, чем тот, который недостаточно яркий. Есть даже модели, в которых есть стробоскоп, который мигает, как только попадает в цель. Такие огни легче всего читать, потому что они четко показывают, когда они попали в цель.
Функция обратного вызова
Те, кто имеет большой опыт использования таймерных индикаторов, предпочитают те продукты, в которых есть эта функция. Функция обратного звонка очень удобна, хотя и не является необходимостью. Это потому, что это позволит вам легко регулировать время, поворачивая циферблат. Кроме того, продукты с этой функцией обычно более точны по сравнению с другими видами функций настройки.
Если функция обратного дозвона также имеет световой индикатор, это делает ее более выгодной, поскольку она дает вам указание, когда вы установили идеальное время.Это особенно удобно, когда вы часто настраиваете свой автомобиль, и вам нужно выполнить несколько регулировок для достижения идеального результата.
Технические характеристики таймерного фонаря
Помимо этих факторов, есть также некоторые технические особенности, на которые следует обратить внимание, когда вы пытаетесь определить наиболее подходящий таймер для своих нужд. К ним относятся:
Источник питания
Некоторые индикаторы времени работают от батарей, в то время как другим для работы требуется внешний источник питания.Однако лучшими типами таймеров являются те, которые имеют более одного источника питания или энергии. Это даст вам больше гибкости при использовании света. Подумайте, что вам нужно, чтобы вы могли определить, какой тип источника питания вам нужен.
Тип двигателя
Кроме того, вы должны узнать о типе двигателя лампы газораспределения. Зная это, вы сможете решить, какой продукт подойдет вам лучше всего. Имейте в виду, что все продукты различаются, что означает, что их колебания могут происходить в зависимости от конструкции двигателя.Кроме того, тип двигателя определяет рабочий уровень, необходимый для освещения. Некоторые даже работают с разными типами двигателей.
The Verdict
Фонари для хронометража — незаменимый предмет для техников, механиков и любителей DIY. Это обеспечивает безопасность в вашем автомобильном гараже или на любом рабочем месте как таковом. Если вы хотите, чтобы ваш двигатель работал долгое время и вы хотите повысить эффективность использования топлива, вы должны сначала убедиться, что ваш двигатель работает с максимальной производительностью. Именно здесь светят лучшие таймерные огни.
Если вы хотите настроить свой двигатель, вы должны видеть все его мельчайшие детали. Таким образом, вам понадобится индикатор времени, чтобы облегчить задачу. В этой статье мы рассмотрели некоторые из лучших продуктов, доступных сейчас на рынке. Мы также включили руководство по покупке, наполненное соответствующей информацией, чтобы помочь вам сделать выбор. Обладая всей этой информацией, вам может быть легче найти правильный индикатор времени, соответствующий вашим потребностям.
Детонация и распределение смеси в многоцилиндровом двигателе в JSTOR
По мнению авторов, автомобилиНАСТОЯЩЕГО ДНЯ не извлекают выгоду из продолжающихся усилий нефтяной промышленности по обеспечению лучшего топлива.Они объясняют, что большие различия, обнаруженные в требованиях к октановому числу отдельных цилиндров, плюс невозможность добиться равномерного распределения смеси от цилиндра к цилиндру без использования топлива с летучестью авиационного класса, привели их к такому выводу. Они указывают на вероятность того, что значительное снижение средних требований к антидетонации автомобилей может быть достигнуто без внесения каких-либо серьезных изменений в двигатель, на что указывает обзор технической литературы.Обширные исследования характеристик системы зажигания и распределения бензиновой смеси, влияющие на детонацию, о которых сообщалось в их статье, выявляют следующие важные моменты: 1. Фактически происходящие вариации опережения зажигания от цилиндра к цилиндру могут изменять требуемое октановое число отдельных цилиндров примерно на 10 баллов. 2. При идеально синхронизированном опережении зажигания ко всем цилиндрам изменение концентрации смеси, достигающей отдельных цилиндров во время работы на полностью открытой дроссельной заслонке, может все еще вызывать изменение примерно на 15 пунктов в требованиях к октановому числу отдельных цилиндров.3. С конкретным использованным испытательным двигателем распределение топливовоздушной смеси можно было заметно улучшить только за счет чрезмерно высокой летучести топлива. 4. Забота при сборке автомобилей на заводе может привести к снижению требований к октановому числу в среднем на несколько пунктов. Это уменьшение, в свою очередь, может быть использовано в будущих конструкциях для обеспечения более высокой степени сжатия и повышения эффективности.
SAE International — это глобальная ассоциация, объединяющая более 128 000 инженеров и технических специалистов в аэрокосмической, автомобильной и коммерческой промышленности.Основные направления деятельности SAE International — обучение на протяжении всей жизни и разработка добровольных согласованных стандартов. Благотворительным подразделением SAE International является SAE Foundation, который поддерживает множество программ, в том числе A World In Motion® и Collegiate Design Series.
.
Что касается компонентов С1, R1 и R2, то они образуют простую дифференцирующую цепь.
Светодиоды необходимо установить на отдельной плате, при этом их должно быть три штуки в одном ряду.
VT2 и VT3. Эти устройства необходимы для увеличения выходного тока триггерной платы. Резисторное устройство R5 задает определенный ток базы транзисторного элемента под номером 1 (видео снял Максим Соколов).

Так как максимальное напряжение анод-катод у ВТ169 не менее 400 В, то резистор R6 можно не ставить, он установлен для защиты КУ103В.
Поэтому, когда конденсатор С6 разрядится, тиристор сам закроется. Резистор R8 выполняет функцию защиты транзистора от возможных высоковольтных импульсов и одновременно предотвращает случайное открытие тиристора от этих же импульсов.
е. не стоит увеличивать напряжение более имеющихся уже 400 В?
Переключатель SA1 используется для подачи и отключения питания; Для этого подойдет любой компактный выключатель или тумблер.
o.t. в среднем диапазоне и без хилого желтого
искры, 

Старый BMW например имеют
их (см. рисунок здесь с маркировкой OT = ВМТ).
Найдите ВМТ (для 4-х тактов тот, что по мощности
Инсульт). Поверните рукоятку (лучше всего используя маховик в качестве ручки) назад.
(проверьте, есть ли у вас маховики, вращающиеся по часовой стрелке или против часовой стрелки!)
пока поршень не опустится до необходимого значения.
Он вращается с некоторой скоростью, и вы
следует воздерживаться от прикосновения к этому ротору, если он кажется невиновным!
ЕСЛИ
в этом случае перестаньте возиться с зажиганием. Вы только усугубляете ситуацию.