Регулятор скорости подачи проволоки сварочного полуавтомата « схемопедия
В продаже можно увидеть множество сварочных полуавтоматов отечественного и зарубежного производства используемые при ремонте кузовов автомобилей.
При желании можно сэкономить на расходах, собрав сварочный полуавтомат в гаражных условиях.
В комплект сварочного аппарата входит корпус, в нижней части которого устанавливается силовой трансформатор однофазного или трёхфазного исполнения, выше располагается устройство протяжки сварочной проволоки.
В состав устройства входит электродвигатель постоянного тока с передаточным механизмом понижения оборотов, как правило здесь используется электродвигатель с редуктором от стеклоочистителя а/м УАЗ или «Жигули». Стальная проволока с медным покрытием с подающего барабана проходя через вращающиеся ролики поступает в шланг для подачи проволоки, на выходе проволока входит в контакт с заземлённым изделием, возникающая дуга сваривает металл.
Для изоляции проволоки от кислорода воздуха сварка происходит в среде инертного газа. Для включения газа установлен электромагнитный клапан. При использовании прототипа заводского полуавтомата в них выявлены некоторые недостатки, препятствующие качественному проведению сварки: преждевременный выход от перегрузки из строя выходного транзистора схемы регулятора оборотов электродвигателя; отсутствие в бюджетной схеме автомата торможения двигателя по команде остановки – сварочный ток при отключении пропадает, а двигатель продолжает подавать проволоку некоторое время, это приводит к перерасходу проволоки, опасности травматизма, необходимости удаления лишней проволоки специальным инструментом.
В лаборатории «Автоматики и телемеханики» Иркутского областного Центра ДТТ разработана более современная схема регулятора подачи проволоки, принципиальное отличие которой от заводских – наличие схемы торможения и двукратный запас коммутационного транзистора по пусковому току с электронной защитой.
Характеристики устройства:
1. Напряжение питания 12-16 вольт.
2. Мощность электродвигателя – до 100 ватт.
3. Время торможения 0,2 сек.
4. Время пуска 0,6 сек.
5. Регулировка оборотов 80 %.
6. Ток пусковой до 20 ампер.
В состав принципиальной схемы регулятора подачи проволоки входит усилитель тока на мощном полевом транзисторе. Стабилизированная цепь установки оборотов позволяет поддерживать мощность в нагрузке независимо от напряжения питания электросети, защита от перегрузки снижает подгорание щёток электродвигателя при пуске или заедании в механизме подачи проволоки и выход из строя силового транзистора.
Схема торможения позволяет почти мгновенно остановить вращение двигателя.
Напряжение питания используется от силового или отдельного трансформатора с потребляемой мощностью не ниже максимальной мощности электродвигателя протяжки проволоки.
В схему введены светодиоды индикации напряжения питания и работы электродвигателя.![]()
Напряжение с регулятора оборотов электродвигателя R3 через ограничительный резистор R6 поступает на затвор мощного полевого транзистора VT1. Питание регулятора оборотов выполнено от аналогового стабилизатора DA1, через токоограничительный резистор R2. Для устранения помех, возможных от поворота ползунка резистора R3, в схему введён конденсатор фильтра C1.
Светодиод HL1 указывает на включенное состояние схемы регулятора подачи сварочной проволоки.
Резистором R3 устанавливается скорость подачи сварочной проволоки в место дуговой сварки.
Подстроечный резистор R5 позволяет выбрать оптимальный вариант регулирования оборотов вращения двигателя в зависимости от его модификации мощности и напряжения источника питания.
Диод VD1 в цепи стабилизатора напряжения DA1 защищает микросхему от пробоя при неверной полярности питающего напряжения.
Полевой транзистор VT1 оснащён цепями защиты: в цепи истока установлен резистор R9, падение напряжения на котором используется для управления напряжением на затворе транзистора, с помощью компаратора DA2.
При критическом токе в цепи истока напряжение через подстроечный резистор R8 поступает на управляющий электрод 1 компаратора DA2, цепь анод-катод микросхемы открывается и снижает напряжение на затворе транзистора VT1, обороты электродвигателя М1 автоматически снизятся.
Для устранения срабатывания защиты от импульсных токов, возникающих при искрении щёток электродвигателя, в схему введен конденсатор C2.
К стоковой цепи транзистора VT1 подключен электродвигатель подачи проволоки с цепями снижения искрения коллектора С3,С4, С5. Цепь состоящая из диода VD2 с нагрузочным резистором R7 устраняет импульсы обратного тока электродвигателя.
Двухцветный светодиод HL2 позволяет контролировать состояние электродвигателя, при зелёном свечении – вращение, при красном свечении – торможение.
Схема торможения выполнена на электромагнитном реле К1. Ёмкость конденсатора фильтра С6 выбрана небольшой величины – только для снижения вибраций якоря реле К1, большая величина будет создавать инерционность при торможении электродвигателя.
Резистор R9 ограничивает ток через обмотку реле при повышенном напряжении источника питания.
Принцип действия сил торможения, без применения реверса вращения, заключается в нагрузке обратного тока электродвигателя при вращении по инерции, при отключении напряжения питания, на постоянный резистор R8. Режим рекуперации – передачи энергии обратно в сеть позволяет в короткое время остановить мотор. При полной остановке скорость и обратный ток установятся в ноль, это происходит почти мгновенно и зависит от значения резистора R11 и конденсатора C5. Второе назначение конденсатора С5 – устранение подгорания контактов К1.1 реле К1. После подачи сетевого напряжения на схему управления регулятора, реле К1 замкнёт цепь К1.1 питания электродвигателя, протяжка сварочной проволоки возобновится.
Источник питания состоит из сетевого трансформатора T1 напряжением 12-15 вольт и ток 8-12 ампер, диодный мост VD4 выбран на 2х-кратный ток. При наличии на сварочном трансформаторе полуавтомата вторичной обмотки соответствующего напряжения, питание выполняется от неё.
Схема регулятора подачи проволоки выполнена на печатной плате из одностороннего стеклотекстолита размером 136*40 мм, кроме трансформатора и мотора все детали установлены с рекомендациями по возможной замене. Полевой транзистор установлен на радиатор размерами 100*50 *20.
Полевой транзистор аналог IRFP250 с током 20-30 Ампер и напряжением выше 200 Вольт. Резисторы типа МЛТ 0,125, R9,R11,R12 – проволочные. Резистор R3,R5 установить типа СП-3 Б. Тип реле К1 указан на схеме или №711.3747-02 на ток 70 Ампер и напряжение 12 Вольт, габариты у них одинаковые и применяются в автомобилях «ВАЗ».
Компаратор DA2, при снижении стабилизации оборотов и защиты транзистора, из схемы можно удалить или заменить на стабилитрон КС156А. Диодный мост VD3 можно собрать на российских диодах типа Д243-246, без радиаторов.
Компаратор DA2 имеет полный аналог TL431 CLP иностранного производства.
Электромагнитный клапан подачи инертного газа Em.1 – штатный, на напряжение питания 12 вольт.
Наладку схемы регулятора подачи проволоки сварочного полуавтомата начинают с проверки питающего напряжения. Реле К1 при появлении напряжения должно срабатывать, обладая характерным пощелкиванием якоря.
Повышая регулятором оборотов R3 напряжение на затворе полевого транзистора VT1 проконтролировать, чтобы обороты начинали расти при минимальном положении движка резистора R3, если этого не происходит минимальные обороты откорректировать резистором R5 – предварительно движок резистора R3 установить в нижнее положение, при плавном увеличении номинала резистора К5, двигатель должен набрать минимальные обороты.
Защита от перегрузки устанавливается резистором R8 при принудительном торможении электродвигателя. При закрытии полевого транзистора компаратором DA2 при перегрузке светодиод HL2 потухнет. Резистор R12 при напряжении источника питания 12-13 Вольт из схемы можно исключить.
Схема опробована на разных типах электродвигателей, с близкой мощностью, время торможения в основном зависит от массы якоря, ввиду инерции массы.
Нагрев транзистора и диодного моста не превышает 60 градусов Цельсия.
Печатная плата закрепляется внутри корпуса сварочного полуавтомата, ручка регулятора оборотов двигателя – R3 выводится на панель управления вместе с индикаторами : включения HL1 и двуцветного индикатора работы двигателя HL2. Питание на диодный мост подается с отдельной обмотки сварочного трансформатора напряжением 12-16 вольт. Клапан подачи инертного газа можно подключить к конденсатору C6, он также будет включаться после подачи сетевого напряжения. Питание силовых сетей и цепей электродвигателя выполнить многожильным проводом в виниловой изоляции сечением 2,5-4 мм.кв.
Скачать печатную плату в формате LAY
Автор: Владимир Коновалов, Творческое объединение «Автоматика и связь» ИРК ПО
Не работает регулировка подачи проволоки. Как изготовить полуавтомат из инвертора своими руками. Какие требования предъявляются к предварительному этапу сварки
У хорошего хозяина в обязательном порядке должен быть сварочный полуавтомат, особенно у владельцев машин и частной собственности.
С ним всегда можно мелкие работы сделать самому. Если необходимо подварить деталь машины, изготовить теплицу или создать какую-то металлическую конструкцию, то такое устройство станет незаменимым помощником в личном хозяйстве. Тут возникает дилемма: купить или изготовить самому. Если в наличии есть инвертор, то проще сделать самому. Обойдется это намного дешевле, чем покупка в торговой сети. Правда, понадобятся хотя бы базовые знания по основам электроники, наличие необходимого инструмента и желание.
Создание полуавтомата из инвертора своими руками
Строение
Инвертор переделать в сварочный полуавтомат для сварки тонкой стали (низколегированной и коррозионностойкой) и алюминиевых сплавов своими руками не сложно. Необходимо только хорошо разобраться в тонкостях предстоящей работы и вникнуть в нюансы изготовления. Инвертор – это устройство, служащее для понижения электрического напряжения до необходимого уровня для питания сварочной дуги.
Суть процесса сваривания полуавтоматом в среде защитного газа заключается в следующем.
Электродная проволока с постоянной скоростью подается в зону горения дуги. В эту же область подается защитный газ. Чаще всего – углекислый. Это гарантирует получение качественного шва, который по прочности не уступает соединяемому металлу, при этом в соединении отсутствуют шлаки, так как сварочная ванна защищена от негативного влияния компонентов воздуха (кислорода и азота) защитным газом.
В комплект такого полуавтомата должны входить следующие элементы:
- источник тока;
- блок управления процессом сварки;
- механизм подачи проволоки;
- рукав для подачи защитного газа;
- баллон углекислотный;
- пистолет-горелка:
- катушка с проволокой.
Устройство сварочного поста
Принцип работы
При подключении устройства к эл. сети происходит преобразование переменного тока в постоянный. Для этого необходим специальный электронный модуль, высокочастотный трансформатор и выпрямители.
Для качественного проведения сварочных работ необходимо, чтобы у будущего устройства такие параметры, как напряжение, сила тока и скорость подачи сварочной проволоки находились в определенном равновесии.
Этому способствует применение источника питания дуги, имеющего жесткую вольт-амперную характеристику. Длину дуги определяет жестко заданное напряжение. Скорость подачи проволоки регулирует сварочный ток. Это необходимо помнить, чтобы добиться от устройства лучших результатов сваривания.
Проще всего воспользоваться принципиальной схемой от Саныча, который давно изготовил такой полуавтомат из инвертора и успешно пользуется им. Ее можно найти на просторах интернета. Многие домашние умельцы не только изготовили сварочный полуавтомат своими руками по этой схеме, но и усовершенствовали ее. Вот первоначальный источник:
Схема сварочного полуавтомата от Саныча
Полуавтомат Саныча
Для изготовления трансформатора Саныч использовал 4 сердечника от ТС-720. Первичную обмотку намотал медным проводом Ø 1,2 мм (кол-во витков 180+25+25+25+25), для вторичной обмотки использовал шину 8 мм 2 (кол-во витков 35+35). Выпрямитель собрал по двухполупериодной схеме. Для переключателя выбрал галетник спаренный.
Диоды установил на радиатор, чтобы в процессе работы они не перегревались. Конденсатор поместил в устройство емкостью 30000 мкф. Дроссель фильтра выполнил на сердечнике от ТС-180. Силовая часть включается в работу с помощью контактора ТКД511-ДОД. Трансформатор питания установлен ТС-40, перемотанный на напряжение 15В. Ролик протяжного механизма в этом полуавтомате имеет Ø 26 мм. В нем имеется направляющая канавка глубиной 1 мм и шириной 0,5 мм. Схема регулятора работает от напряжения 6В. Его достаточно, чтобы обеспечивалась оптимальная подача сварочной проволоки
Как ее совершенствовали другие умельцы, можно прочитать сообщения на различных форумах, посвященных этому вопросу и вникнуть в нюансы изготовления.
Настройка инвертора
Для обеспечения качественной работы полуавтомата при небольших габаритах, лучше всего использовать трансформаторы тороидального типа. У них самый высокий коэффициент полезного действия.
Трансформатор для работы инвертора подготавливают следующим образом: его необходимо обмотать медной полосой (шириной 40 мм, толщиной 30 мм), защищенной термобумагой, необходимой длины.
Схема намотки трансформатора
Работы по настройке инвертора начинаются с обесточивания силовой части. Выпрямители (входной и выходной) и силовые ключи должны иметь радиаторы для охлаждения. Там, где расположен радиатор, который наиболее нагревается в процессе работы, необходимо предусмотреть термодатчик (его показания в процессе работы не должны превышать 75 0 С). После этих изменений силовую часть подключают к блоку управления. При включении в эл. сеть должен загореться индикатор. С помощью осциллографа необходимо проверить импульсы. Они должны быть прямоугольными.
Частота их следования должна быть в интервале 40 ÷ 50 кГц, и они должны иметь временный интервал 1,5 мкс (время корректируется путем изменения входного напряжения).
Правильно собранный инвертор при выполнении сварочных работ дает возможность регулировать ток в широком диапазоне: от 20 до 160А, а выбор силы рабочего тока зависит от металла, который необходимо сварить.
Для изготовления инвертора собственными руками можно взять компьютерный блок, который должен быть в рабочем состоянии. Корпус необходимо усилить, добавив ребра жесткости. В нем монтируется электронная часть, выполненная по схеме Саныча.
Подача проволоки
Смекалистые новаторы для этого используют электродвигатель от дворников автомобиля, 2 подшипника, 2 пластины и ролик Ø 25 мм. Ролик устанавливается на вал электродвигателя. На пластины закрепляются подшипники. Они прижимаются к ролику. Сжатие осуществляется с помощью пружины. Проволока, проходя по специальным направляющим между подшипниками и роликом, протягивается.Все составляющие механизма устанавливают на пластине толщиной не менее 8-10 мм, изготовленной из текстолита, при этом проволока должна выходить в том месте, где установлен разъем, соединяющий со сварочным рукавом. Здесь же устанавливается катушка с необходимыми Ø и маркой проволоки.
Протяжной механизм в сборе
Самодельную горелку можно изготовить и собственными руками, воспользовавшись рисунком ниже, где ее составные части показаны наглядно в разобранном виде. Ее назначение – замыкать цепь, обеспечивать подачу защитного газа и сварочной проволоки.
Устройство самодельной горелки
Однако те, кто желает быстрее изготовить полуавтомат, могут купить готовый пистолет в торговой сети вместе с рукавами для подачи защитного газа и сварочной проволоки.
Баллон
Для подачи в зону горения сварочной дуги защитного газа лучше всего приобрести баллон стандартного типа. Если использовать в качестве защитного газа углекислоту, то можно воспользоваться баллоном огнетушителя, сняв с него рупор. Необходимо помнить, что он требует специального переходника, который нужен для установки редуктора, так как резьба на баллоне не соответствует резьбе на горловине огнетушителя.
Полуавтомат своими руками. Видео
Про компоновку, сборку, проверку самодельного полуавтомата можно узнать из этого видео.
Инверторный сварочный полуавтомат своими руками имеет несомненные преимущества:
- дешевле магазинных аналогов;
- компактные габариты;
- возможность варить тонкий металл даже в труднодоступных местах;
- станет гордостью человека, создавшего его своими руками.
Неисправность этого узла приводит к существенным сбоям в работе с полуавтоматом, потере рабочего времени и нервотрепкой с заменой сварочной проволоки.
Проволока на выходе из наконечника прихватывается, приходится снимать наконечник и чистить контактную часть для проволоки. Неисправность наблюдается при любом диаметре применяемой сварочной проволоки. Либо может происходить большая подача, когда проволока при нажатии на клавишу включения выходит большими порциями.
Неисправности вызваны часто и самой механической частью регулятора подачи проволоки. Схематично механизм состоит из прижимного ролика с регулируемой степенью прижима проволоки, подающий ролик с двумя канавками для проволоки 0.8 и 1.0 мм. За регулятором смонтирован соленоид, отвечающий за перекрытие подачи газа с задержкой 2 секунды.
Сам регулятор подачи очень массивный и часто просто закреплен на передней панели полуавтомата на 3-4 болтиках, по сути вися в воздухе. Это приводит к перекосам всей конструкции и частым сбоям в работе. Собственно «вылечить» этот недостаток довольно просто, установив под регулятором подачи проволоки какую-либо подставку, тем самым зафиксировав его в рабочем положении.
На полуавтоматах заводского изготовления в большинстве случаев (не зависимо от производителя) углекислый газ подается к соленоиду по сомнительному тонкому шлангу в виде кембрика, который от холодного газа просто «дубеет» и затем трескается. Это также вызывает остановку работы и требует ремонта. Мастера исходя из своего опыта советуют заменять этот шланг подачи, автомобильным шлангом, применяемым для подачи тормозной жидкости от бачка к главному цилиндру тормозов. Шланг прекрасно выдерживает давление и будет служить неограниченное время.
Промышленность выпускает полуавтоматы со сварочным током порядка 160 А. Этого бывает достаточно при работе с автомобильным железом, которое достаточно тонкое – 0,8-1.0мм. Если же приходится сваривать, например элементы из 4 мм стали, то этого тока недостаточно и провар деталей не полный. Многие мастера для этих целей приобретают инвертор, который вкупе с полуавтоматом может выдавать до 180А, чего вполне достаточно для гарантированного сварного шва деталей.
Многие пытаются своими руками, путем экспериментов, устранить эти недостатки и сделать работу полуавтомата более стабильной. Предложено достаточно много схем и возможных доработок механической части.
Одно из таких предложений. Это, доработанный и проверенный в работе регулятор скорости подачи проволоки сварочного полуавтомата схема предложена на интегральном стабилизаторе 142ЕН8Б. Благодаря предложенной схеме работы регулятора подачи проволоки выполняет задержку подачи на 1-2 секунды после срабатывания клапана газа и максимально возможное по быстроте срабатывания ее торможение в момент отпускания кнопки включения.
Минусом схемы является приличная мощность отдаваемая транзистором, разогревая радиатор охлаждения в работе до 70 градусов. Но все это плюсуется надежной работой как самого регулятора скорости подачи проволоки, так и всего полуавтомата в целом.
Читайте также
industrika.ru
Сгорел регулятор подачи проволоки Blueweld 4.165 — Сообщество «Электронные Поделки» на DRIVE2
Помогите разобраться, не могу починить сгоревший регулятор на полуавтомате!Новый из Италии надо заказывать, 90 дней обещают вести(((.
Перепутали вход питания и выход на моторчик регулятораподачи сварочной проволоки, регулятор перестал работать.
Вот схему его нашел:
Схема регулятора подачи проволоки
Как я понимаю, на микросхеме HEF 4069 UB собран регулируемый генератор частоты, который открывает мосфет с разной частотой.Плюс входа и выхода регулятора соединены, а регулируется по массе.Работает эта схема как ШИМ генератор.Мосфет открывается, и питает моторчик.
Особенность схемы в довольно высоком напряжении питания — от 42 до 55 вольт. Замерял на сварочнике.
Визуально было видно, что повреждены резисторы внизу от мосфета, обведенные красным. Решил их заменить, а поскольку SMD не нашел поставил обычные на 1 ом. Так же заменил мосфет.
Прозвонил диоды все — живые. Проверил переходы транзистора — звонятся переходы.Вот схема сварочника.
Схема сварочного полуавтомата Blueweld Combi 4.165
Подаю питание: ток не регулируется.Мосфет полностью открыт. На выходе регулятора напряжение равно напряжению на входе.
На стабилитроне есть 12 вольт.
Поменял микросхему. Ничего не поменялось.
Куда копать? Сегодня померяю осциллографом частоту на входе на мосфет, с генератора частоты но думаю, если он открыт там висит единица…
вид со стороны деталей
вид со стороны платы.
UPD: 1. По всей видимости генератор частоты, после замены микросхемы заработал. Но на выходе все равно напряжение не меняется- мосфет открыт все время!Подключил осциллограф. на ногу Gate мосфета приходят импульсы амплитудой 11 вольт.
На осциллограмме видно, как меняется широта импульса, в зависимости от положения ползунка резистора.
Положение регулятора — минимум подачи
Среднее положение.
Максимальная подача.
Отчего то мосфет не работает.
www.drive2.ru
prow
РЕГУЛЯТОР СКОРОСТИ ВРАЩЕНИЯ ДВИГАТЕЛЯ ПОДАЧИ ПРОВОЛОКИ СВАРОЧНОГО ПОЛУАВТОМАТА.
РЕГУЛЯТОР СКОРОСТИ ВРАЩЕНИЯ ДВИГАТЕЛЯ ПОДАЧИ ПРОВОЛОКИ СВАРОЧНОГО ПОЛУАВТОМАТА. Все,кто занимаются ремонтом сварочных полуавтоматов,предназначенных для производства сварки в среде углекислого газа,при проведении кузовных работ автомобилей,знают,что это самый ненадежный узел сварочного агрегата,включая промышленные аппараты.
Предлагается схема управления двигателем подачи проволоки в среду сварки на интегральном стабилизаторе 142ЕН8Б. Узел должен обеспечивать задержку подачи проволоки на 1-2 секунды после включения клапана газа и максимально быстрое торможение после отпускания кнопки включения сварочного напряжения,что и выполняется данным устройством.
Хочу обратить внимание на самый дешевый и очень эффективный принцип торможения двигателя с помощью замыкания обмотки якоря двигателя контактами реле.Недостаток данной схемы достаточно больщая мощность рассеиваемая транзистором VT1.Игольчатый радиатор 10Х10см разогревается при работе до 70градусов.Но в целом схема оказалась очень надежной.
www.pictele.narod.ru
Многие виды сварочного оборудования являются дорогостоящими. Наиболее удобным является сварочный полуавтомат (СПА), который отличается многофункциональностью. Принцип работы сварочного полуавтомата зависит от его правильной настройки. Сварочные полуавтоматы универсальны и практичны.
Их применение в отечественном народном хозяйстве является широко распространенным.
Схема сварочного инверторного полуавтомата.
В быту и промышленности с помощью СПА производят эффективную сварку. Выполнение сварочных работ с применением полуавтоматов основано на качественной сварке цветных и черных металлов без использования дополнительных элементов. В процессе сварки применяют углекислый газ или аргон, которые являются защищенными за счет применения плавящегося вида сплошной проволоки.
Какие требования предъявляются к предварительному этапу сварки?
Основные режимы сварки полуавтоматом.
Использовать мощное сварочное оборудование следует, соблюдая меры безопасности. СПА — это источник опасности, поскольку он способен поразить электрическим током. В результате неправильного применения оборудования возможно возгорание.
Неверная настройка полуавтомата способна привести к порче некоторых деталей его конструкции. Все указанные предварительные этапы должны предшествовать проведению механизированной сварки с использованием данного прибора.
Холостой режим работы СПА не должен быть связан с выдачей напряжения к наконечнику рукава.
Перед началом работы заземленная клемма подключается к СПА. Затем следует произвести настройку параметров мощности, а также скорости подачи сварочной проволоки. Параметры настройки предусматриваются в соответствии с толщиной и видом металла. Существуют таблицы с указанием всех параметров сварки с помощью СПА. Их можно найти в специализированной литературе, описывающей процесс сварки.
Перечень возможных неисправностей сварочного инвертора.
Настройка СПА связана с обязательным контролем напряжения на сварочной проволоке, то есть электроде. Процесс управления полуавтоматом предполагает соответствующую логику, основанную на следующей схеме снятия и подачи напряжения СПА:
- Снятие с микровыключателя.
- Подача на двигатель.
- Поступление его к реверсивной обмотке двигателя.
- Получение его рукавом и отсекателем газа.
Изучив все требования безопасности и специальные инструкции в книгах, переходят к работе с полуавтоматом.
Вначале его следует подключить к электрической сети и нажать на кнопку включения. Триггер аппарата следует нажимать тогда, когда лицо защищено специальной маской.
Предварительно требуется отрезать лишнюю проволоку, оставив около 3-х мм, считая с конца горелки. После появления дуги следует медленно перенести горелку к будущему соединению. При образовании комков на конечной части проволоки требуется увеличивать скорость подачи проволоки в аппарат.
Как настроить полуавтомат для качественного поступления газа?
Схема устройства передней панели инвертора
Производить настройку дозировки количества инертного или углекислого газа при поступлении из газового баллона или редуктора можно автоматическим или ручным способом. При правильной настройке сварочного полуавтомата электрическая дуга будет гореть идеально ровно. Это позволяет проводить процесс сварки практически без брызг.
Необходимо следить за тем, чтобы металл соединения не закипел. Это достигается правильным проведением настройки сварочного полуавтомата на слух.
Газ во время сварки негромко шипит, издавая однородный шум.
Опытный сварщик следит за тем, чтобы газ обдувал, а не дул. Дуга в этом случае не должна обрываться, поэтому требуется выставить проволоку вперед. При возникновении шипящих прерывистых звуков и ускоренном плавлении проволоки, что происходит быстрее перемещения горелки, необходимо уменьшить скорость подачи.
Иногда требуется регулировать все настройки для качественной сварки несколько дней, пока не будет получена ровная стабильная дуга.
Она имеет устойчивый звук и характерное потрескивание. Важную роль в процессе регулирования аппарата для сварки играет тип и количество подаваемого газа. Например, получение пористого и непрочного сварочного шва будет последствием недостаточного потока газа.
Какие устройства полуавтомата позволяют делать настройку?
Изображение 1. Принципиальная электрическая схема СПА.
Работа любого СПА связана с наличием в его конструкции сварочного трансформатора. Подверженность переключателей сварочного тока износу требует постоянного участия мастера, регулирующего процесс сварки.
С этой целью можно воспользоваться и бесконтактным реле, которое является платой коммутации устройства трансформатора. Это связано с наличием значительного ресурса в плане переключения.
Процесс регулировки основан на использовании электрического сигнала, передающегося по схеме (ИЗОБРАЖЕНИЕ 1). Система управления полуавтоматом имеет логику действия, позволяющую осуществить блокировку переключения каждой из ступеней трансформаторного устройства при сварочной нагрузке. Вместе с тем это может являться распространенной причиной, связанной с поломкой переключателей.
Простейшее устройство, которое позволяет настраивать схему СПА, это дроссель. Он имеет несколько ступеней, переключать которые можно при уменьшении либо увеличении уровня индуктивности. Иным возможным устройством для регулировки прибора является активный дроссель.
Схема питания сварочного полуавтомата.
При использовании данного устройства не понадобится применять механическое переключение, что обеспечит плавную настройку параметров индуктивности.
Данный механизм регулировки позволяет правильно настроить процесс, связанный с переносом материалов.
Дуговая сварка вручную, которая позволяет производить соединения за счет сварочного инвертора, характерна и для полуавтомата. Поэтому для него предусмотрен важный параметр ПВ. Он представляет собой обозначение в процентах, показывающих допустимое время эксплуатации полуавтомата. Этот показатель позволит на долгое время сохранить уровень износостойкости оборудования, обеспечивая его работу на качественном уровне.
Величина тока перед применением полуавтомата должна быть настроена таким образом, чтобы металл не оказался прожженным. Вместе с тем определение точного значения силы тока является затруднительным. Этот момент требует перед началом проведения сварки осуществить тренировку с использованием пластины из металла, в которую вставлена проволока. Изменить показатель сварочного тока можно за счет реостата. Это наиболее эффективное средство, позволяющее регулировать сварочную дугу при различной толщине металла.
Рекомендации по правильной настройке сварочного полуавтомата
Процесс сварки полуавтоматом.
Выставлять в настройках показатель сварочного тока следует в зависимости от толщины свариваемого металла и диаметра используемой в качестве электрода проволоки. Данная зависимость является относительно стандартной, поэтому величина показателя колеблется не сильно.
Обычно корпус прибора или инструкция к нему должны содержать информацию о возможных значениях показателя сварочного тока. В определенных случаях таблица с показателями может отсутствовать по какой-либо причине. Тогда специалисты рекомендуют воспользоваться следующими показателями силы тока для сварки металла с учетом его толщины, указанной в скобках:
- 20 — 50 А (1-1.5 мм).
- 25 — 100 А (2-3 мм).
- 70 — 140 А (4-5 мм).
- 100 — 190 А (6-8 мм).
- 140-230 А (9-10 мм).
- 170 — 280 А (11-15 мм).
Горелка для полуавтоматической сварки плавящимся электродом: 1 — мундштук, 2 — сменный наконечник, 3 — электродная проволока, 4 — сопло.
Данный перечень связан с достаточно большим диапазоном показателей, которые объединяются общей тенденцией. Ее принцип сводится к тому, что для сварки материала наибольшей толщины требуется сила сварочного тока больше. Данный показатель определяется диаметром используемой проволоки.
Если использовать тонкую проволоку в процессе сварки, то она позволяет настроить полуавтомат на работу с использованием меньшей силы тока. В случае с использованием более толстой сварочной проволоки потребуется большая сила тока. В силу инерционности механики движение сварочной проволоки происходит замедленно, постепенно ускоряясь.
Регулировать ток двигателя можно специальным выключателем. Сварочного тока должно быть достаточно, чтобы торможение проволоки было полным. Регулировка тока осуществляется в сварочном полуавтомате за счет подстроечного реостата. Последующее торможение проволоки происходит через определенное время.
Какой результат можно получить от настройки СПА?
Схема сварки под флюсом.
В результате проведенных настроек сварочная проволока не должна растекаться и плавиться. Это происходит при выборе очень малой величины тока. Потребуется сделать напряжение больше, чтобы проверить результат. Если проволока растеклась хорошо, то с обратной стороны металла должна возникнуть «капля». Это будет означать, что все в норме.
Если после использования сварочной проволоки произошло образование незначительного углубления, то «капля» повиснет с другой стороны. Это связано с выбором величины сварочного тока выше нормы. Следует взять другую заготовку металла, чтобы провести опыт с более низким уровнем напряжения.
Если вместо проволоки появилась дыра, то это связано с выбором слишком большого значения тока. Следует воспользоваться другой заготовкой, чтобы осуществить полуавтоматическую сварку при напряжении, уровень которого ниже. Для тренировочной сварки нельзя применять заготовки с покрытием из цинка, поскольку он испаряется с выделением вредных веществ. Они могут нанести вред организму человека.
http://moyasvarka.ru/youtu.be/gsBDcZWozYE
После проведения предварительной тренировки, следует окончательно убедиться в том, что настройки тока являются правильными. При этом металлическая заготовка должна быть зажата с достаточной силой. Только после этого можно переходить к основной сварке, не забывая о технике безопасности. Следует заранее перед сваркой быть одетым в костюм сварщика, а лицо защитить специальной маской.
Некоторые задумываются над тем, что не стоит покупать дорогие сварочные установки, когда их можно собрать своими руками. При этом такие установки могут работать не хуже заводских и иметь достаточно хорошие качественные показатели. К тому же при поломке такого агрегата есть возможность самостоятельно и быстро устранить поломку. Но для того чтобы собрать такой прибор, следует хорошенько ознакомиться с основными принципами работы и составными элементами полусварочного автомата.
Трансформатор полусварочного автомата
В первую очередь необходимо определиться с типом сварочного полуавтомата и его мощностью.
Мощность полуавтомата будет определяться работой трансформатора. Если в сварочном аппарате будут использоваться нити с диаметром в 0,8 мм, то ток, протекающий в них, может быть на уровне 160 ампер. Сделав некоторые подсчеты, принимаем решение сделать трансформатор с мощностью 3000 Ватт. После того как мощность для трансформатора будет подобрана, следует выбрать его тип. Лучше всего для такого аппарата подойдет трансформатор с тороидальным сердечником, на который и будут наматываться обмотки.
Если применять наиболее популярный Ш-образный сердечник, то полуавтомат станет значительно тяжелее, что будет являться минусом для сварочного аппарата в целом, который понадобится постоянно переносить на разные объекты. Для того чтобы сделать трансформатор с мощностью 3 киловатта, вам потребуется намотать обмотку на кольцевом магнитопроводе. Первоначально следует намотать первичную обмотку, которая начинается с напряжения в 160 B с шагом в 10 В и заканчивается на 240 В. При этом провод должен быть сечением не меньше 5 кв.
мм.
После того как завершено наматывание первичной обмотки, следует поверх нее намотать и вторую, но на этот раз надо использовать проволоку с сечением 20 кв.мм. Значение напряжения на данной обмотке будет на показании в 20 В. Путем такого создания можно обеспечить 6 ступеней регулировки тока, один режим стандартной работы трансформатора и два типа пассивной работы трансформатора.
Регулировка полусварочного автомата
На сегодняшний день существует 2 вида регулировки тока по трансформатору: на первичной и вторичной обмотке. Первая — это регулировка тока на первичной обмотке, осуществляется при помощи тиристорной схемы, которая зачастую имеет множество недостатков. Одним из таких является периодическое повышение пульсации сварочного аппарата и переход фаз у такой схемы из тиристора в первичную обмотку. Регулировка тока по вторичной обмотке также имеет ряд недостатков при применении тиристорной схемы.
Для того чтобы их устранить, придется применять компенсирующие материалы, которые сделают сборку значительно дороже, да и к тому же аппарат станет значительно тяжелее.
Проанализировав все эти факторы, можно прийти к выводу, что регулировку тока следует производить по первичной обмотке, а выбор схемы, которую следует применить, остается за создателем. Для обеспечения нужной регулировки по вторичной обмотке нужно установить сглаживающий дроссель, который будет сочетаться с конденсатором емкостью в 50 мФ. Эту установку следует делать вне зависимости от применяемой вами схемы, что обеспечит эффективную и бесперебойную работу сварочного автомата.
Регулировка подачи сварочной проволоки
Как и во многих других сварочных аппаратах, здесь лучше всего применять широтно-импульсную модуляцию с регуляцией обратной связи. Что дает ШИМ? Данный тип модуляции позволит нормализовать скорость проволоки, которая будет настраиваться и устанавливаться в зависимости от трения, которое создается проволокой и посадкой аппарата. При этом стоит выбор между подпиткой ШИМ-регулятора, которая может осуществляться путем отдельной намотки или же питать его от отдельного трансформатора.
При последнем варианте получится более дорогая схема, но эта разница в стоимости будет незначительной, но в то же время аппарат немного прибавит в весе, что является значительным минусом. Поэтому лучше всего применить первый вариант. Но если необходимо сваривать крайне аккуратно, на маленьком токе, то, следовательно, напряжение и ток, проходящие в проволоке, будут такие же маленькие. В случае с большим значением тока обмотка должна создавать соответствующее значение напряжения и передавать его вашему регулятору.
Тем самым дополнительная обмотка может в полной мере удовлетворить потребности потенциального пользователя в максимальном значении тока. Ознакомившись с данной теорией, можно сделать вывод, что установка дополнительного трансформатора является лишней затратой денег, а нужный режим можно всегда поддерживать дополнительной обмоткой.
Подсчеты диаметра ведущего колеса для механизма подачи сварочной проволоки
Путем практики было определено, что скорость размотки сварочной проволоки может достигать значения от 70 сантиметров до 11 метров в минуту, при диаметре самой проволоки в 0,8 мм.
Придаточное значение и скорость вращения деталей нам неизвестна, поэтому следует вести подсчеты по имеющимся данным по скорости разматывания. Для этого лучше всего сделать небольшой эксперимент, после выполнения которого есть возможность определить нужное количество оборотов. Включите аппаратуру на полную мощность и подсчитайте, какое количество оборотов она делает за минуту.
Чтобы точно уловить оборот, закрепите спичку или ленту на якорь, чтобы знать, где закончился и начался круг. После того как ваши расчеты сделаны, вы можете узнать радиус по знакомой со школы формуле: 2пиR=L, где L-длина круга, то есть, если аппарат сделает 10 оборотов, необходимо поделить 11 метров на 10, и получится размотка в 1.1 метр. Это и будет длиной размотки. R — радиус якоря, его и надо подсчитать. Число «пи» должно быть известно со школы, его значение равно 3,14. Приведем пример. Если насчитали 200 оборотов, то путем расчета определяем число L=5.5 cм. Далее делаем подсчет R=5.5/3.14*2= 0.87 см. Итак, необходимый радиус будет составлять 0,87 см.
Функциональность полусварочного автомата
Лучше всего делать его с минимальным набором функций, такими как:
- Первоначальная подача углекислого газа в трубку, что позволит сначала наполнить трубку газом и лишь потом подводить искру.
- После того как нажали кнопку, следует подождать около 2 секунд, после чего автоматически включается подача проволоки.
- Одновременное отключение тока с подачей проволоки, когда отпускаете кнопку управления.
- После всего проделанного выше необходимо с задержкой в 2 секунды прекратить подачу газа. Это делается для того, чтобы не позволить окислиться металлу после остывания.
Для того чтобы собрать двигатель подачи сварочной проволоки, можно применить редуктор стеклоочистителя от многих отечественных автомобилей. При этом не забывайте о том, что минимальное количество проволоки, которое должно выматываться за минуту, составляет 70 сантиметров, а максимальное — 11 метров. Этими значениями необходимо руководствоваться при выборе якоря для выматывания проволоки.
Клапан для подачи газа лучше всего выбрать среди механизмов подачи воды все из тех же отечественных автомобилей. Но очень важно следить за тем, чтобы данный клапан по истечении некоторого времени не начал пускать утечку, что очень опасно. Если выберете все верно и правильно, аппарат при нормальном режиме работы сможет прослужить около 3 лет, при этом не надо будет много раз ремонтировать его, так как он достаточно надежен.
Сварочный полуавтомат: схема
Схема сварочного полуавтомата обеспечивает все пункты функциональности и сделает сварочный полуавтомат очень удобным в работе. Для того чтобы установить ручной режим, реле переключателя SB1 должно быть замкнутым. После того как нажали на кнопку управления SA1, задействуете переключатель К2, который при помощи своих связей К2.1 и К2.3 включит первый и третий ключ.
Далее первый ключ задействует подачу углекислого газа, при этом ключ К1.2 начинает включать цепи питания сварочного полуавтомата, а К1.3 — полностью выключает тормоз двигателя.
При этом во время этого процесса реле К3 начинает проводить процесс взаимодействия со своими контактами К3.1, который своим действием отключает цепь питания двигателя, а К3.2 разгибает К5. К5 в разомкнутом состоянии обеспечивает задержку включения аппарата на две секунды, которые нужно подобрать при помощи резистора R2. Все данные действия происходят с выключенным двигателем, и лишь газ подается в трубку. После всего этого второй конденсатор своим импульсом отключает второй ключ, который служит для задержки подачи тока сварки. После чего и начинается сам процесс сварки. Обратный процесс при отпускании SB1 аналогичен первому, при этом обеспечивается задержка в 2 секунды на отключение подачи газа сварочного полуавтомата.
Обеспечение автоматического режима сварочного полуавтомата
Для начала следует ознакомиться, для чего же нужен автоматический режим. Например, необходимо приварить прямоугольный пласт металлического сплава, при этом работа должна быть идеально ровной и симметричной.
Если будете использовать ручной режим, то пластина по краям будет иметь шов с различной толщиной. Это вызовет дополнительные сложности, так как будет необходимо выравнивать его до нужного размера.
Если использовать автоматический режим, то тут возможности немного возрастают. Для этого необходимо настроить время сварки и силу тока, после чего попробуйте свою сварку на каком-либо ненужном объекте. После проверки можно удостовериться, что шов подходит для сварки конструкции. После снова включаем нужный режим и начинаем сварку вашего металлического листа.
При включении автоматического режима задействуете все ту же кнопку SA1, которая будет проводить все процессы подобно ручной сварке, с одним только несоответствием, что для ввода в работу потребуется не удерживать данную кнопку, а все включение будет обеспечиваться цепочкой С1R1. На полную работоспособность такого режима потребуется от 1 до 10 секунд. Работа данного режима очень проста, для этого необходимо нажимать кнопку управления, после чего включается сварка.
После того как время, заданное резистором R1, будет пройдено, сварочный аппарат сам выключит пламя.
В статье расскажем как сделать полуавтомат сварочный своими руками? Главное, что для этого необходимо – энтузиазм. После прочтения теоретической информации, можно приступать к сборке. Для начала, хотелось бы внести ясность, в чем отличие полуавтоматического сварочного аппарата от аппарата, работающего с электродами.
Когда осуществляется ручная сварка, ток нагрузки должен быть постоянным, а в автоматической главное — это стабильность напряжения. Это, если в общих чертах. Мы займемся изготовлением универсального аппарата, т.е. автоматического с дуговой сваркой (MAG/MMA).
Механизм подачи
Сборка должна начинаться с механизма подачи и подтяжки проволоки. Чтобы соборать механическую часть придется воспользоваться парой подшипников (типоразмер 6202), электродвигателем от автомобильных дворников (чем меньше двигатель – тем лучше).
При выборе двигателя проверьте, чтобы он крутился в одном направлении, а не “из стороны в сторону”. Кроме этого, потребуется выточить, либо где-то найти ролик, диаметр которого равняется 25 мм. Данный ролик садиться поверх резьбы на валу электромотора. Каждая нестандартная деталь должна быть сделана вручную, благо, ничего сложного там нет.
Конструкция механизма подачи состоит из двух пластин, на которых закреплены подшипники, и ролика на валу электродвигателя, размещенного в середине. Сжатие пластин, и прижатие подшипников к ролику выполняется при помощи пружины. От одного подшипника до ролика выполняется протяжка проволоки, продетой внутрь “направляющих” с обеих сторон роликов.
Монтаж выполняется поверх текстолитовой пластины, толщина которой равняется 5 мм. Делается это так, чтобы проволока выходила там, где будет разъем, в который подключается сварочный рукав, закрепленный впереди на корпусе. На текстолит устанавливаем и бобину, на которую намотана проволока. Под катушку вытачиваем вал, который устанавливается под углом 90° к пластине, имеющей резьбу с краю, чтобы зафиксировать последнюю.
Конструкция, которую имеет полуавтомат справочный своими руками, является простой и надежной, приблизительно такую же применяют для промышленных аппаратов. Детали в механизме подачи рассчитаны под обычную катушку, однако сварка будет осуществляться без газа, хорошо, что сварочная проволока продается повсеместно.
То, что должно получиться, показано в верху в начале статьи. Усиление компьютерного корпуса выполняется при помощи двух уголков с тех сторон, где предполагается монтаж электронной части прибора. Задняя стенка корпуса обладает блоком питания и устройством, регулирующим частоту, с которой вращается электродвигатель.
Схема подачи проволоки полуавтомата
В этих целях вполне подойдет трансформатор. Он является самым простым и надежным методом запитать электродвигатель. Самой оптимальной схемой контроля скорости подачи является тиристорная. Внизу вы можете видеть электросхему, при помощи которой, управляется двигатель подачи.
Печатная плата механизма подачи
Эта схема не обладает сглаживающим конденсатором, так управляется тиристор.
Диодный мост может быть любым, главное чтобы ток превышал 10А. Как тиристор применяем BTB16 с плоским корпусом, он может быть заменен на КУ202 (буква любая). Трансформатор, который содержит полуавтомат сварочный своими руками, должен обладать мощностью превышающей 100Вт.
Еще один вариант регулятора скорости подачи проволоки
Схема сварочного полуавтомата с регулятором сварочного тока по первичной обмотке.
Схема сварочного полуавтомата
В продаже можно увидеть множество сварочных полуавтоматов отечественного и зарубежного производства, используемых при ремонте кузовов автомобилей. При желании можно сэкономить на расходах, собрав сварочный полуавтомат в гаражных условиях.
Регулятор скорости подачи проволоки сварочного полуавтомата
В комплект сварочного аппарата входит корпус, в нижней части которого устанавливается силовой трансформатор однофазного или трехфазного исполнения, выше располагается устройство протяжки сварочной проволоки.
В состав устройства входит электродвигатель постоянного тока с передаточным механизмом понижения оборотов, как правило, здесь используется электродвигатель с редуктором от стеклоочистителя а/ м УАЗ или «Жигули». Стальная проволока с медным покрытием с подающего барабана, проходя через вращающиеся ролики, поступает в шланг для подачи проволоки, на выходе проволока входит в контакт с заземленным изделием, возникающая дуга сваривает металл. Для изоляции проволоки от кислорода воздуха сварка происходит в среде инертного газа. Для включения газа установлен электромагнитный клапан. При использовании прототипа заводского полуавтомата в них выявлены некоторые недостатки, препятствующие качественному проведению сварки. Это преждевременный выход от перегрузки из строя выходного транзистора схемы регулятора оборотов электродвигателя и отсутствие в бюджетной схеме автомата торможения двигателя по команде остановки. Сварочный ток при отключении пропадает, а двигатель продолжает подавать проволоку некоторое время, что приводит к перерасходу проволоки, опасности травматизма, необходимости удаления лишней проволоки специальным инструментом.
В лаборатории «Автоматика и телемеханика» Иркутского областного ЦДТТ разработана более современная схема регулятора подачи проволоки, принципиальное отличие которой от заводских- наличие схемы торможения и двукратный запас коммутационного транзистора по пусковому току с электронной защитой.
В состав принципиальной схемы регулятора подачи проволоки входит усилитель тока на мощном полевом транзисторе. Стабилизированная цепь установки оборотов позволяет поддерживать мощность в нагрузке независимо от напряжения питания электросети, защита от перегрузки снижает подгорание щеток электродвигателя при пуске или заедании в механизме подачи проволоки и выход из строя силового транзистора.
Схема торможения позволяет почти мгновенно остановить вращение двигателя.
Напряжение питания используется от силового или отдельного трансформатора с потребляемой мощностью не ниже максимальной мощности электродвигателя протяжки проволоки.
В схему введены светодиоды индикации напряжения питания и работы электродвигателя.
Характеристика устройства:
- напряжение питания, В — 12…16;
- мощность электродвигателя, Вт — до 100;
- время торможения, сек — 0,2;
- время пуска, сек — 0,6;
- регулировка
- оборотов, % — 80;
- ток пусковой, А — до 20.
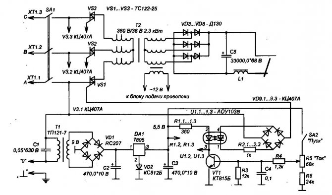
Шаг 1. Описание схемы регулятора сварочного полуавтомата
Схема электрическая принципиальная устройства приведена на рис. 1. Напряжение с регулятора оборотов электродвигателя R3 через ограничительный резистор R6 поступает на затвор мощного полевого транзистора VT1. Питание регулятора оборотов выполнено от аналогового стабилизатора DA1, через токоограничительный резистор R2. Для устранения помех, возможных от поворота ползунка резистора R3, в схему введен конденсатор фильтра С1. Светодиод HL1 указывает на включенное состояние схемы регулятора подачи сварочной проволоки.
Резистором R3 устанавливается скорость подачи сварочной проволоки в место дуговой сварки.
Подстроечный резистор R5 позволяет выбрать оптимальный вариант регулирования оборотов вращения двигателя в зависимости от его модификации мощности и напряжения источника питания.
Диод VD1 в цепи стабилизатора напряжения DA1 защищает микросхему от пробоя при неверной полярности питающего напряжения. Полевой транзистор VT1 оснащен цепями защиты: в цепи истока установлен резистор R9, падение напряжения на котором используется для управления напряжением на затворе транзистора, с помощью компаратора DA2. При критическом токе в цепи истока напряжение через подстроечный резистор R8 поступает на управляющий электрод 1 компаратора DA2, цепь анод-катод микросхемы открывается и снижает напряжение на затворе транзистора VT1, обороты электродвигателя М1 автоматически снизятся.
Для устранения срабатывания защиты от импульсных токов, возникающих при искрении щеток электродвигателя, в схему введен конденсатор С2. К стоковой цепи транзистора VT1 подключен электродвигатель подачи проволоки с цепями снижения искрения коллектора СЗ, С4, С5.
Цепь, состоящая из диода VD2 с нагрузочным резистором R7, устраняет импульсы обратного тока электродвигателя.
Двухцветный светодиод HL2 позволяет контролировать состояние электродвигателя: при зеленом свечении — вращение, при красном свечении — торможение.
Схема торможения выполнена на электромагнитном реле К1. Емкость конденсатора фильтра С6 выбрана небольшой величины — только для снижения вибраций якоря реле К1, большая величина будет создавать инерционность при торможении электродвигателя. Резистор R9 ограничивает ток через обмотку реле при повышенном напряжении источника питания.
Принцип действия сил торможения, без применения реверса вращения, заключается в нагрузке обратного тока электродвигателя при вращении по инерции, при отключении напряжения питания, на постоянный резистор R11. Режим рекуперации — передачи энергии обратно в сеть позволяет в короткое время остановить мотор. При полной остановке скорость и обратный ток установятся в ноль, это происходит почти мгновенно и зависит от значения резистора R11 и конденсатора С5.
Второе назначение конденсатора С5 — устранение подгорания контактов К1.1 реле К1. После подачи сетевого напряжения на схему управления регулятора, реле К1 замкнет цепь К1.1 питания электродвигателя, протяжка сварочной проволоки возобновится.
Источник питания состоит из сетевого трансформатора Т1 напряжением 12…15 В и ток 8…12 А, диодный мост VD4 выбран на двухкратный ток. При наличии на сварочном трансформаторе полуавтомата вторичной обмотки соответствующего напряжения, питание выполняется от нее.
Шаг 2. Детали схемы регулятора сварочного полуавтомата
Схема регулятора подачи проволоки выполнена на печатной плате из одностороннего стеклотекстолита размером 136*40 мм (рис. 2), кроме трансформатора и мотора все детали установлены с рекомендациями по возможной замене. Полевой транзистор установлен на радиатор размерами 100*50*20 мм.
Полевой транзистор аналог IRFP250 с током 20…30 А и напряжением выше 200 В. Резисторы типа МЛТ 0,125; резисторы R9, R11, R12 — проволочные.
Резисторы R3, R5 установить типа СП-ЗБ. Тип реле К1 указан на схеме или №711.3747-02 на ток 70 А и напряжение 12 В, габариты у них одинаковые и применяются в автомобилях «ВАЗ».
Компаратор DA2, при снижении стабилизации оборотов и защиты транзистора, из схемы можно удалить или заменить на стабилитрон КС156А. Диодный мост VD3 можно собрать на российских диодах типа Д243-246, без радиаторов.
Компаратор DA2 имеет полный аналог TL431CLP иностранного производства.
Электромагнитный клапан подачи инертного газа Em.1 — штатный, на напряжение питания 12 В.
Шаг 3. Наладка схемы регулятора сварочного полуавтомата
Наладку схемы регулятора подачи проволоки сварочного полуавтомата начинают с проверки питающего напряжения. Реле К1 при появлении напряжения должно срабатывать, обладая характерным пощелкиванием якоря.
Повышая регулятором оборотов R3 напряжение на затворе полевого транзистора VT1 проконтролировать, чтобы обороты начинали расти при минимальном положении движка резистора R3; если этого не происходит, минимальные обороты откорректировать резистором R5 — предварительно движок резистора R3 установить в нижнее положение, при плавном увеличении номинала резистора R5, двигатель должен набрать минимальные обороты.
Защита от перегрузки устанавливается резистором R8 при принудительном торможении электродвигателя. При закрытии полевого транзистора компаратором DA2 при перегрузке светодиод HL2 потухнет. Резистор R12 при напряжении источника питания 12…13 В из схемы можно исключить. Схема опробована на разных типах электродвигателей, с близкой мощностью, время торможения в основном зависит от массы якоря, ввиду инерции массы. Нагрев транзистора и диодного моста не превышает 60°С.
Печатная плата закрепляется внутри корпуса сварочного полуавтомата, ручка регулятора оборотов двигателя — R3 выводится на панель управления вместе с индикаторами: включения HL1 и двухцветного индикатора работы двигателя HL2. Питание на диодный мост подается с отдельной обмотки сварочного трансформатора напряжением 12… 16 В. Клапан подачи инертного газа можно подключить к конденсатору С6, он также будет включаться после подачи сетевого напряжения. Питание силовых сетей и цепей электродвигателя выполнить многожильным проводом в виниловой изоляции сечением 2,5…4 мм2.
Пусковая схема сварочного полуавтомата
Характеристики сварочного полуавтомата:
- напряжение питания, В — 3 фазы * 380;
- первичный ток фазы, А — 8…12;
- вторичное напряжение холостого хода, В — 36…42;
- ток холостого хода, А — 2…3;
- напряжение холостого хода дуги, В — 56;
- ток сварки, А — 40…120;
- регулирование напряжения, % — ±20;
- продолжительность включения, % — 0.
Подача проволоки в зону сварки в сварочном полуавтомате происходит с помощью механизма, состоящего из двух вращающихся в противоположных направлениях электродвигателем стальных роликов. Для снижения оборотов электродвигатель оснащен редуктором. Из условий плавной регулировки скорости подачи проволоки, скорость вращения электродвигателя постоянного тока дополнительно изменяется полупроводниковым регулятором скорости подачи проволоки сварочного полуавтомата [1]. В зону сварки также подается инертный газ — аргон, для устранения воздействия на процесс сварки кислорода воздуха.
Сетевое питание сварочного полуавтомата выполнено от однофазной или трехфазной электросети, в данной конструкции применен трехфазный трансформатор, рекомендации по питанию от однофазной сети указаны в статье.
Трехфазное питание позволяет использовать намоточный провод меньшего сечения, чем при использовании однофазного трансформатора. При эксплуатации трансформатор меньше нагревается, снижаются пульсации напряжения на выходе выпрямительного моста, не перегружается силовая линия.
Шаг 1. Работа схемы пуска сварочного полуавтомата
Коммутация подключения силового трансформатора Т2 к электросети происходит симисторными ключами VS1 …VS3 (рис. 3). Выбор симисторов вместо механического пускателя позволяет устранить аварийные ситуации при поломке контактов и устраняет звук от «хлопаний» магнитной системы. Выключатель SA1 позволяет отключить сварочный трансформатор от сети во время профилактических работ.
Использование симисторов без радиаторов приводит к их перегреву и произвольному включению сварочного полуавтомата, поэтому симисторы необходимо снабдить бюджетными радиаторами 50*50 мм.
Рекомендуется сварочный полуавтомат оснастить вентилятором с питанием 220 В, подключение его — параллельно сетевой обмотке трансформатора Т1. Трехфазный трансформатор Т2 можно использовать готовый, на мощность 2…2,5 кВт или купить три трансформатора 220*36 В 600 ВА, используемые для освещения подвалов и металлорежущих станков, соединить их по схеме «звезда-звезда». При изготовлении самодельного трансформатора первичные обмотки должны иметь 240 витков провода ПЭВ диаметром 1,5… 1,8 мм, с тремя отводами через 20 витков от конца обмотки. Вторичные обмотки наматываются медной или алюминиевой шиной сечением 8…10 мм2, количество провода ПВЗ — 30 витков.
Отводы на первичной обмотке позволяют регулировать сварочный ток в зависимости от напряжения электросети от 160 до 230 В. Использование в схеме однофазного сварочного трансформатора позволяет применять внутреннюю электросеть, используемую для питания домашних электропечей с установочной мощностью до 4,5 кВт — подходящий к розетке провод выдерживает ток до 25 А, имеется заземление.
Сечение первичной и вторичной обмотки однофазного сварочного трансформатора в сравнении с трехфазным исполнением следует увеличить в 2…2,5 раза. Наличие отдельного провода заземления обязательно.
Дополнительное регулирование тока сварки производится изменением угла задержки включения симисторов. Использование сварочного полуавтомата в гаражах и дачных участках не требует особых сетевых фильтров для снижения импульсных помех. При использовании сварочного полуавтомата в бытовых условиях его следует оснастить выносным фильтром помех.
Плавное регулирование сварочного тока выполняется с помощью электронного блока на кремневом транзисторе VT1 при нажатой кнопке SA2 «Пуск» — регулировкой резистора R5 «Ток».
Подключение сварочного трансформатора Т2 к электросети выполняется кнопкой SA2 «Пуск», находящейся на шланге подачи сварочной проволоки. Электронная схема через оптопары открывает силовые симисторы, и напряжение электросети поступает на сетевые обмотки сварочного трансформатора.
После появления напряжения на сварочном трансформаторе включается отдельный блок подачи проволоки, открывается клапан подачи инертного газа и при касании выходящей из шланга проволокой свариваемой детали образуется электрическая дуга, начинается процесс сварки.
Трансформатор Т1 используется для питания электронной схемы пуска сварочного трансформатора.
При подаче сетевого напряжения на аноды симисторов через автоматический трехфазный автомат SA1 к линии подключается трансформатор Т1 питания электронной схемы пуска, симисторы в это время находятся в закрытом состоянии. Выпрямленное диодным мостом VD1 напряжение вторичной обмотки трансформатора Т1 стабилизируется аналоговым стабилизатором DA1, для устойчивой работы схемы управления.
Конденсаторы С2, СЗ сглаживают пульсации выпрямленного напряжения питания пусковой схемы. Включение симисторов выполняется с помощью ключевого транзистора VT1 и симисторных оптопар U1.1 … U1.3.
Транзистор открывается напряжением положительной полярности с аналогового стабилизатора DA1 через кнопку «Пуск».
Использование на кнопке низкого напряжения снижает вероятность поражения оператора высоким напряжением электросети, в случае нарушения изоляции проводов. Регулятором тока R5 регулируется сварочный ток в пределах 20 В. Резистор R6 не позволяет снижать напряжение на сетевых обмотках сварочного трансформатора более 20 В, при котором резко повышается уровень помех в электросети из-за искажения синусоиды напряжения симисторами.
Симисторные оптопары U1.1…U1.3 выполняют гальваническую развязку электросети от электронной схемы управления, позволяют простым методом регулировать угол открытия симистора: чем больше ток в цепи светодиода оптопары, тем меньше угол отсечки и больше ток сварочной цепи. Напряжение на управляющие электроды симисторов поступает с анодной цепи через симистор оптопары, ограничительный резистор и диодный мост, синхронно с напряжением фазы сети. Резисторы в цепях светодиодов оптопар защищают их от перегрузки при максимальном токе. Измерения показали, что при пуске при максимальном сварочном токе падение напряжения на симисторах не превышало 2,5 В.
При большом разбросе крутизны включения симисторов их цепи управления полезно зашунтиро-вать на катод через сопротивление 3…5 кОм. На один из стержней силового трансформатора намотана дополнительная обмотка для питания блока подачи проволоки напряжением переменного тока 12 В, напряжение на который должно поступать после включения сварочного трансформатора.
Вторичная цепь сварочного трансформатора подключена к трехфазному выпрямителю постоянного тока на диодах VD3…VD8. Установка мощных радиаторов не требуется. Цепи соединения диодного моста с конденсатором С5 выполнить медной шиной сечением 7*3 мм. Дроссель L1 выполнен на железе от силового трансформатора ламповых телевизоров типа ТС-270, обмотки предварительно удаляются, а на их место наматывается обмотка сечением не ниже 2-х кратной вторичной, до заполнения. Между половинками трансформаторного железа дросселя проложить прокладку из электрокартона.
Шаг 2. Монтаж схемы пуска сварочного полуавтомата
Пусковая схема (рис.
3) смонтирована на монтажной плате (рис. 4) размером 156*55 мм, кроме элементов: VD3…VD8, Т2, С5, SA1, R5, SA2 и L1. Эти элементы закреплены на корпусе сварочного полуавтомата. Схема не содержит элементов индикации, они входят в блок подачи проволоки: индикатор включения и индикатор подачи проволоки.
Силовые цепи выполнены изолированным проводом сечением 4…6 мм2, сварочные — медной или алюминиевой шиной, остальное — проводом в виниловой изоляции диаметром 2 мм.
Полярность подключения держака следует выбрать, исходя из условий сварки или наплавки при работе с металлом толщиной 0,3…0,8 мм.
Шаг 3. Наладка схемы пуска сварочного полуавтомата
Наладку пусковой схемы сварочного полуавтомата начинают с проверки напряжения 5,5 В. При нажатии кнопки «Пуск» на конденсаторе С5 напряжение холостого хода должно превышать 50 В постоянного тока, под нагрузкой — не менее 34 В.
На катодах симисторов относительно нуля сети напряжения не должно отличаться более чем на 2…5 В от напряжения на аноде, в ином случае заменить симистор или оптопару цепи управления.
При низком напряжении питающей сети переключить трансформатор на отводы низкого напряжения.
При наладке следует соблюдать технику безопасности.
Скачать печатные платы:
[attachment=8] [attachment=9]
Источник: Радиолюбитель 7’2008
Схема сварочного полуавтомата
3.8/5 — Оценок: 55
Похожие статьи:
- Делаем гадалку из бумаги своими руками – схема, фото, видео
Корпус и механика
С трансами разобрались, приступаем к корпусу. На чертежах не показаны отбортовки по 20 мм. Углы свариваем, все железо 1,5 мм. Основание механизма сделано из нержавейки.
Подробные чертежи корпуса см. в приложении.
Мотор М применен от стеклоочистителя ВАЗ-2101. Убран концевик возврата в крайнее положение.
В подкатушечнике для создания тормозного усилия применена пружина, первая попавшаяся под руку. Тормозной эффект увеличивается сжиманием пружины (т. е. закручиванием гайки).
Источник
Сгорел регулятор подачи проволоки Blueweld 4.
165 — Сообщество «Электронные Поделки» на DRIVE2Помогите разобраться, не могу починить сгоревший регулятор на полуавтомате!Новый из Италии надо заказывать, 90 дней обещают вести(((.
Перепутали вход питания и выход на моторчик регулятораподачи сварочной проволоки, регулятор перестал работать.
Вот схему его нашел:
Схема регулятора подачи проволоки
Как я понимаю, на микросхеме HEF 4069 UB собран регулируемый генератор частоты, который открывает мосфет с разной частотой.Плюс входа и выхода регулятора соединены, а регулируется по массе.Работает эта схема как ШИМ генератор.Мосфет открывается, и питает моторчик.
Особенность схемы в довольно высоком напряжении питания — от 42 до 55 вольт. Замерял на сварочнике.
Визуально было видно, что повреждены резисторы внизу от мосфета, обведенные красным. Решил их заменить, а поскольку SMD не нашел поставил обычные на 1 ом. Так же заменил мосфет.
Прозвонил диоды все — живые. Проверил переходы транзистора — звонятся переходы.
Вот схема сварочника.
Схема сварочного полуавтомата Blueweld Combi 4.165
Подаю питание: ток не регулируется.Мосфет полностью открыт. На выходе регулятора напряжение равно напряжению на входе.На стабилитроне есть 12 вольт.
Поменял микросхему. Ничего не поменялось.
Куда копать? Сегодня померяю осциллографом частоту на входе на мосфет, с генератора частоты но думаю, если он открыт там висит единица…
вид со стороны деталей
вид со стороны платы.
UPD: 1. По всей видимости генератор частоты, после замены микросхемы заработал. Но на выходе все равно напряжение не меняется- мосфет открыт все время !Подключил осциллограф. на ногу Gate мосфета приходят импульсы амплитудой 11 вольт.
На осциллограмме видно, как меняется широта импульса, в зависимости от положения ползунка резистора.
Положение регулятора — минимум подачи
Среднее положение.
Максимальная подача.
Отчего то мосфет не работает.
www.drive2.ru
Что потребуется?
Самодельный аппарат, схема которого очень проста, включается в себя несколько главных элементов:
- Механизм с главной функцией, отвечающий за управление сварочным током;
- Источник сетевого питания;
- Специальные горелки;
- Удобные зажимы;
- Рукава;
- Тележка;
Схема сварки при помощи полуавтомата в среде защитного газа:
Также мастеру понадобятся:
- Механизм, который обеспечивает подачу проволоки;
- Гибкий шланг, при помощи которого проволока или порошок будет поступать к сварному шву под давлением;
- Бобина с проволокой;
- Специальное устройство управления;
Принцип работы
Принцип работы инвертора включает в себя:
- Регулировку и перемещение горелки;
- Контроль и наблюдение за сварочным процессом;
При подключении агрегата к электрической сети наблюдается преобразование переменного тока в постоянный.
Для данной процедуры понадобится электронный модуль, специальные выпрямители и трансформатор с высокой частотой. Для качественного сваривания нужно, чтобы у будущего агрегата такие параметры, как скорость подачи специальной проволоки, сила тока и напряжение были в идентичном равновесии. Для данных характеристик понадобятся источник питания дуги, который имеет вольтамперные показания. Длину дуги должно определить заданным напряжением. Скорость подачи проволоки напрямую зависит от сварочного тока.
Схема самодельного устройства:
Электрическая схема устройства предусматривает факт, что тип сваривания сильно влияет на прогрессивную работоспособность аппаратов в целом.
Электрическая схема самодельного устройства:
Полуавтомат своими руками — подробное видео
Подготовка трансформатора
Свое внимание необходимо уделить подающему механизму. При помощи данного устройства должна происходить подача электродной проволоки. Из-за того, что данный механизм ломается чаще всего, следует сделать качественные расчеты.
Важно учесть, что увеличение силы тока в большинстве случаев приводит к возгоранию электрода. При этом происходит сильное повреждение изделия. Но если ток очень слабый, то сделать полноценный агрегат не получится. Полученный сварной шов будет ненадежен. Поэтому на данном этапе подготовки необходимо правильно выполнить все расчеты.
Тележка
Тележка может быть выполнена самостоятельно. Также разрешено использование готовых конструкций. Можно изготовить одноуровневые, двухуровневые и трехуровневые изделия. Для удобства на верхнем уровне хранят инструменты и материалы, которые будут нужны для работы. Для удобного перемещения тележка включается в себя колесики диаметром не менее 5 см.
Самодельная тележка с нескольких вариациях:
Режимы сваривания в углекислом газе:
От обычного устройства полуавтомат отличается механизмом подачи проволоки. Поэтому такой агрегат считается наиболее сложным устройством. Ремонт будет необходим в случае поломки подающего механизма.

Еще один полезный вариант изготовления
Рейтинг
( 1 оценка, среднее 4 из 5 )
Устройство подачи проволокиActiv8 Информация о продукте
%PDF-1.3 % 57 0 объект >]/Pages 52 0 R/Type/Catalog/ViewerPreferences>>> эндообъект 53 0 объект >поток 2012-05-01T10:28:08-04:002012-10-24T09:33:17-04:002012-10-24T09:33:17-04:00Adobe InDesign CS6 (Macintosh)
did:FF7F11740720681195FE933DA2C2E6CBxmp.id:9062A0E0452068118A6DF0B9090C8B8Bproof:pdf1xmp.iid:8E62A0E0452068118A6DF0B9090C8B8Bxmp.did:50A7F2510F20681188C6FB7DF2A2EBD8xmp.did:FF7F11740720681195FE933DA2C2E6CBdefault
0.1 Неизвестно861; активировать; актив8; устройство подачи проволоки; полуавтоматический; гмав; фкау; портативный; судостроение; офшор; строительство; сварка труб; механизм подачи проволоки; устройство подачи проволоки; по дуге; определение напряжения; диск maxtrac, один пакет, один пакетPDF/X-1:2001PDF/X-1:2001PDF/X-1a:20013170Print конечный поток
эндообъект
52 0 объект
>
эндообъект
58 0 объект
>/ExtGState>/Font>/ProcSet[/PDF/Text/ImageC]/Shading>/XObject>>>/Rotate 0/TrimBox[0.
0 0.0 612.0 792.0]/Тип/Страница>>
эндообъект
1 0 объект
>/ExtGState>/Font>/ProcSet[/PDF/Text/ImageC]/XObject>>>/Rotate 0/TrimBox[0.0 0.0 612.0 792.0]/Type/Page>>
эндообъект
6 0 объект
>/ExtGState>/Font>/ProcSet[/PDF/Text/ImageC]/XObject>>>/Rotate 0/TrimBox[0.0 0.0 612.0 792.0]/Type/Page>>
эндообъект
23 0 объект
>/ExtGState>/Font>/ProcSet[/PDF/Text/ImageC]/Shading>/XObject>>>/Rotate 0/TrimBox[0.0 0.0 612.0 792.0]/Type/Page>>
эндообъект
24 0 объект
>поток
HWm۸1-6:Aq]snQXrl94AПОЛУАВТОМАТИЧЕСКОЕ УСТРОЙСТВО ДЛЯ ДУГОВОЙ ПРИПАЯКИ С УСТРОЙСТВОМ КОНТРОЛЯ ПОДАЧИ
ПОЛУАВТОМАТИЧЕСКОЕ УСТРОЙСТВО ДЛЯ ДУГОВОЙ пайки С УСТРОЙСТВОМ УПРАВЛЕНИЯ ПОДАЧЕЙ ПРОВОЛОКИ
ПРЕДПОСЫЛКИ ИЗОБРЕТЕНИЯ
1. Область изобретения 90 a 90 устройство для пайки в соответствии с преамбулой пункта 1 формулы изобретения. Кроме того, устройства, системы и способы, соответствующие изобретению, относятся к способу и устройству для полуавтоматической пайки.
2. Описание предшествующего уровня техники
[02] Как хорошо известно, пайка пайкой представляет собой процесс соединения, в котором используется присадочный металл или сплав для соединения двух или более деталей или компонентов вместе.
Чаще всего соединяемые детали металлические. В процессе пайки присадочный металл расплавляется под действием высокой температуры и затем распределяется между плотно прилегающими деталями (например, трубопроводами). Это распределение происходит за счет капиллярного действия, когда присадочный металл втягивается в зазоры между свариваемыми деталями. При охлаждении присадочный металл образует связь между соединяемыми деталями. [03] В современных процессах ручной пайки используются прутки для пайки, которые являются прямыми, достаточно жесткими и могут иметь длину от 1 до 3 футов (что соответствует примерно от 30 до 9 футов).0 см). При ручной пайке (т. е. пайке вручную) припой контактирует с соединяемыми материалами, и рабочий должен непрерывно перемещать припой, одновременно подталкивая его к соединяемым деталям. Это часто трудно сделать в ситуациях или средах, где пространство ограничено. Длина стержней для пайки может быть сложной в небольших или сложных рабочих условиях. Таким образом, операторы склонны разбивать стержни на более мелкие 9 частей.
0053
длины. Когда это делается, стержень расходуется быстрее, что требует частого запуска и остановки оператором, выполняющим пайку.
[04] Дополнительная проблема, связанная с современными методами ручной пайки, заключается в присущей им неэффективности использования прутков для пайки. В частности, если для операции пайки требуется более одного стержня для пайки, оператор должен прекратить пайку, чтобы присоединить новый сменный стержень к уже используемому стержню для пайки. Это помогает обеспечить завершение непрерывного процесса пайки. В качестве альтернативы оператор может выполнять пайку одним стержнем до тех пор, пока оставшаяся часть не будет выброшена, а затем начать пайку вторым стержнем. Опять же, этот процесс неэффективен и приводит к задержкам и неэффективности. [05] Дополнительной проблемой, связанной с современными методами ручной пайки, являются образующиеся в результате отходы. Поскольку в процессе пайки используется очень высокая температура (очень часто создаваемая большим пламенем), оператор не может удерживать и использовать всю длину прутка для пайки.
Из-за этого примерно 10% длины каждого прутка для пайки выбрасывается или иным образом тратится впустую. В первую очередь это связано с тем, что оператор не может использовать ту часть прутка для пайки, которую он держит в руке. Кроме того, если вся полезная длина стержня для пайки припоем не используется для операции, его часто выбрасывают, что опять же приводит к значительным потерям.
[06] Соответственно, желательно решить вышеуказанные проблемы, не влияя на процесс пайки или иным образом не ставя его под угрозу.
КРАТКОЕ ОПИСАНИЕ ИЗОБРЕТЕНИЯ
[07] Изобретение обеспечивает устройство для пайки по п.1. Устройство для пайки в соответствии с одним вариантом осуществления настоящего изобретения содержит устройство подачи проволоки для пайки, источник проволоки для пайки, в котором проволока подается
через устройство подачи проволоки для пайки и пистолет для пайки проволоки, через который проходит проволока для пайки. Дополнительные варианты осуществления следуют из описания, формулы изобретения и чертежей.
КРАТКОЕ ОПИСАНИЕ ЧЕРТЕЖЕЙ
[08] Вышеупомянутые и/или другие аспекты изобретения будут более очевидны при подробном описании примерных вариантов осуществления изобретения со ссылкой на прилагаемые чертежи, на которых:
[09] ИНЖИР. 1 иллюстрирует схематическое изображение примерного варианта осуществления настоящего изобретения;
[10] РИС. 2 — схематическое изображение пистолета для пайки в соответствии с вариантом осуществления настоящего изобретения; и
[11] РИС. 3 иллюстрирует схематическое представление панели пользовательского ввода в соответствии с вариантом осуществления настоящего изобретения.
ПОДРОБНОЕ ОПИСАНИЕ ПРИМЕРНЫХ ВАРИАНТОВ ОСУЩЕСТВЛЕНИЯ
[12] Примерные варианты осуществления изобретения теперь будут описаны ниже со ссылкой на прилагаемые чертежи. Описанные примерные варианты осуществления предназначены для облегчения понимания изобретения и никоим образом не предназначены для ограничения объема изобретения. Одинаковые ссылочные позиции повсюду относятся к одинаковым элементам.
[13] Фиг. 1 изображает схематическое представление примерного варианта осуществления настоящего изобретения. Как показано, полуавтоматическое устройство 100 для пайки включает устройство 101 подачи проволоки для пайки, содержащее механизм 107 подачи проволоки для пайки (например, ролики или приводные колеса), контроллер 105 и устройство 9 пользовательского ввода.0053
109. Проволока для пайки 111 из источника 103 проволоки для пайки непрерывно вытягивается из
источника 103 через устройство 101 через механизм 107 и выходит из устройства 101 в выходной части 110. После того, как проволока для пайки 111 выходит из части выхода 110, она проходит через канал (поз. 119, показанный на фиг. 2) и проходит через паяльник 113, где проволока 111 выходит из сопла 114 пистолета 113.
[14] Во время работы, которая будет описана далее ниже оператор держит пистолет для пайки 113 и может выполнять полуавтоматическую операцию пайки в непрерывном режиме без необходимости постоянно останавливаться и менять или подсоединять стержни для пайки.
[15] В источнике 103 проволоки для припоя проволока для припоя 111 свернута в спираль или свернута или иным образом выполнена в виде единой непрерывной длины. Конечно, понятно, что источник 103 не обеспечивает бесконечную длину проволоки 111 для пайки припоем, поскольку ее необходимо время от времени заменять. Однако длина проволоки 111 для пайки внутри источника 103 может быть значительно больше длины стержней для пайки. Соответственно, общая эффективность настоящего изобретения по сравнению с предшествующим уровнем техники впечатляет. Например, при использовании вариантов осуществления настоящего изобретения количество отходов значительно снижается. При использовании настоящего изобретения подавляющее большинство проволоки 111 из источника 103 расходуется по мере необходимости, и единственный материал, который остается неиспользованным, потенциально представляет собой материал, остающийся между механизмом 107 подачи проволоки для пайки и пистолетом 113, когда источник 103 истощается.
Соответственно, настоящее изобретение приводит к почти 100% расходу проволоки для пайки, тогда как использование стержней для пайки привело бы только к расходу приблизительно 90% потребления. Кроме того, экономия времени по настоящему изобретению значительно повышает эффективность операции пайки.
[16] Как показано, проволока для припоя 111 проходит от выходной части 110 к пистолету для пайки 113 и выходит из пистолета для пайки 113 через сопло 114 пистолета для пайки припоя, а при обращении оператора с пистолетом 113 проволока 111 направляется столько, сколько необходимо для операции пайки. В варианте осуществления изобретения пистолет для пайки 113 содержит пусковое устройство 115. Пусковое устройство 115 задействуется оператором во время работы для запуска и/или управления подачей припоя 111. Пусковое устройство 115 соединено с контроллер 105 внутри устройства 101 подачи проволоки для пайки. Соединение может осуществляться через провод 117 (как показано) или, альтернативно, может осуществляться дистанционно, например, посредством методов беспроводной связи.
[17] Следовательно, когда оператор нажимает спусковой крючок 115, контроллер
105 подает сигнал двигателю или приводному механизму (не показан), который приводит в действие механизм 107 подачи проволоки для пайки и заставляет механизм 107 подавать проволоку 111 в направлении и через пистолет 113.
[18] Контроллер 105 может быть любым известным или обычным компьютерным управляющим устройством, таким как ЦП или тому подобное. Настоящее изобретение не ограничено в этом отношении.
[19] В варианте осуществления изобретения устройство 101 подачи проволоки для пайки содержит устройство 109 пользовательского ввода.. Устройство 109 пользовательского ввода может быть размещено в любом удобном месте на устройстве 101, например, на лицевой стороне устройства 101 (как показано) или сверху, по желанию. Пользовательское устройство 109 ввода может использоваться для предоставления оператору возможности вводить различные рабочие параметры проволоки 111 для пайки или операции пайки.
Неограничивающие примеры входных параметров включают: (1) диаметр проволоки для пайки, (2) материал проволоки для пайки, (3) желаемую скорость подачи проволоки для пайки и/или (4) наличие или
срабатывания чувствительности к давлению (описано ниже) занимается или нет. Конечно, предполагается, что дополнительные параметры пользовательского ввода могут быть введены через устройство пользовательского ввода, и настоящее изобретение не ограничено в этом отношении.
[20] В одном варианте осуществления устройство 109 пользовательского ввода соединено с контроллером
105 и/или механизмом 107 подачи и/или приводным двигателем или механизмом (не показан) для осуществления требуемых входных параметров. В примерном варианте осуществления устройство 109 ввода соединено только с контроллером 105, и контроллер 105 обеспечивает работу устройства 101 в соответствии с запросом. Например, вводя диаметр проволоки для пайки, контроллер управляет расстоянием или зазором в подающем механизме 107 (например, расстоянием между роликами).
Путем ввода типа/материала проволоки для пайки контроллер 105 может регулировать зазор, как обсуждалось выше, и/или регулировать давление, прилагаемое подающим механизмом 107, в зависимости от твердости проволоки для пайки. Вводя желаемую скорость подачи, контроллер 105 управляет двигателем/приводным механизмом (не показан), который обеспечивает работу механизма 107 подачи с требуемой скоростью, когда оператор нажимает курок 115. Конечно, любые другие управляющие и операционные функции могут вводиться и/или управляться с пользовательского устройства 109 ввода.. [21] Обратимся теперь к фиг. 2 показан вариант осуществления паяльного пистолета 113.
С пистолетом 113 соединена часть канала 119, через которую проходит проволока 111 для припоя и проволока 117 (если имеется). Часть 119 трубопровода обеспечивает защиту проволоки 111 и проволоки 117 для пайки припоем, а также направление проволоки 111 к пистолету 113. Часть 119 канала может быть изготовлена из любого гибкого материала, но должна быть прочной из-за типичных условий окружающей среды и областей применения.
в котором происходит пайка.
[22] В одном варианте осуществления часть 119 канала соединена с пистолетом 113 через позиционируемую соединительную часть 121. Конструкция позиционируемой части 121 соединителя обеспечивает возможность позиционирования пистолета 113 относительно части 119 канала. Это повышает эксплуатационную гибкость всей операции пайки. В еще одном варианте осуществления позиционируемая соединительная часть 121 может поворачиваться на 360 градусов, что позволяет оператору оптимизировать положение и ориентацию пистолета 113 во время пайки (например, для доступа как выше, так и ниже труб с минимальным изменением положения). В этом варианте соединительная часть 121 представляет собой поворотное соединение, которое позволяет пистолету 113 полностью вращаться, не вызывая скручивания или заедания проволоки 111 или проволоки 117 для припоя. Такие соединительные конструкции известны и не будут здесь подробно описываться. [23] В еще одном примерном варианте осуществления дополнительная позиционируемая соединительная часть 121 расположена ниже по потоку (ближе к соплу 114 пистолета) спускового крючка 115.
В этом варианте оператор может перемещать конец сопла пистолета 113 без изменения ориентации. спускового крючка 115. Это добавляет оператору дополнительную эксплуатационную гибкость. Конечно, также предполагается, что варианты осуществления настоящего изобретения могут не иметь позиционируемого соединителя, соединяющего канал 119.и пистолет 113, или в обоих местах, как показано на фиг. 2, или только перед спусковым крючком 115, или в других возможных местах.
[24] Как показано на фиг. 2, вариант осуществления настоящего изобретения может также содержать гибкую часть 123 в пистолете 113 рядом с соплом 114. Гибкая часть 123 может иметь любую известную или обычную конструкцию, позволяющую гибко или подвижно соединять сопло 114 с соплом. остальная часть пистолета 113. Например, если пистолет 113 изготовлен из металла, гибкая часть 123 может быть изготовлена из резиновых материалов, или
нравится. По желанию, гибкая часть 123 может быть изготовлена из металлических материалов, что позволяет дополнительно позиционировать сопло 114 по отношению к остальной части пистолета 113.
Эта дополнительная гибкость обеспечивает дополнительное позиционирование оператором и может обеспечить более легкий доступ в труднодоступных местах. рабочие среды. В различных вариантах осуществления настоящего изобретения гибкая часть 123 может быть эластичной в том смысле, что часть
114 сопла всегда возвращается в исходное положение после устранения любого бокового давления на сопло 114, или неэластичной в том смысле, что сопло 114 остается в своем положении. положение до тех пор, пока оператор не изменит положение.
[25] Спусковой крючок 115 может иметь любую известную конфигурацию, такую как кнопка, диск, «спусковой крючок» и т.п. ИНЖИР. 2 спусковой крючок изображен в виде кнопки, которую оператор нажимает во время операции. Когда спусковой крючок 115 нажимается, поворачивается, перемещается или приводится в действие каким-либо другим образом, по проволоке 117 передается сигнал на контроллер 105, который активирует механизм 107 подачи проволоки для пайки и продвигает проволоку 111 для пайки с требуемой или заданной скоростью.
В варианте осуществления изобретения курок 115 представляет собой простой переключатель включения/выключения, в котором во включенном положении проволока 111 подается со скоростью, заданной с помощью пользовательского ввода 109.и в выключенном положении провод 111 не продвигается. Однако рассматриваются и другие варианты осуществления. Например, в альтернативном варианте осуществления триггер
115 представляет собой многопозиционный переключатель, имеющий более чем просто положения включения/выключения. В этом варианте триггер 115 может действовать как потенциометр, чувствительный к смещению. В таком варианте осуществления по мере того, как смещение спускового крючка 115 увеличивается (благодаря большему давлению со стороны оператора), сигнал, посылаемый на контроллер, изменяется, вызывая увеличение скорости продвижения проволоки 111 для припоя. Следовательно, оператор может изменять скорость движения проволоки 111 в зависимости от того, насколько смещен спусковой крючок. это
предполагается, что увеличение скорости проволоки может иметь либо линейную, либо нелинейную зависимость от скорости проволоки 111.
Например, при нелинейной зависимости чем дальше нажимается (или перемещается) спусковой крючок 115, тем выше скорость при котором проволока 111 подается экспоненциально возрастает.
[26] В примерном варианте осуществления после снятия давления с курка
115 он возвращается в исходное положение. Однако в альтернативном варианте осуществления спусковой крючок 115 может быть типа «кнопка», в котором после нажатия на спусковой крючок оператор может снять давление на спусковой крючок 115, и операция подачи продолжится, а затем, когда оператор пожелает для отключения подачи проволоки оператор просто нажимает курок 115 во второй раз.
[27] Следует отметить, что расположение спускового крючка 115 на пистолете 113 может различаться в разных вариантах исполнения. Например, на фиг. 2 спусковой крючок 115 расположен таким образом, что им можно управлять указательным пальцем. Однако также предполагается, что спусковой крючок 115 можно расположить в любом эргономичном месте на пистолете 113.
Например, спусковой крючок 115 можно расположить в верхней части пистолета 113, чтобы большой палец оператора мог задействовать спусковой крючок 115.
[28] В другом варианте осуществления изобретения (и как показано на фиг. 2) регулятор 125 скорости проволоки может быть расположен на горелке 113. В этом варианте оператор может контролировать скорость продвижения проволоки 111 для пайки. через пульт 125 на пистолете 113. В этом варианте оператору не нужно будет постоянно заходить на пользовательский ввод 109на аппарате для контроля скорости проволоки. В таком варианте осуществления элемент 125 управления соединен с контроллером 105 по проводу 117, по другому проводу (
не показан), по беспроводной связи или любым другим обычным способом. Разумеется, в дальнейших вариантах изобретения элемент управления 125 отсутствует.
[29] В еще одном примерном варианте осуществления пусковой механизм 115 может быть такого типа, который управляет как скоростью подачи проволоки, так и подачей проволоки.
Например, чтобы включить операцию подачи проволоки, можно нажать курок 115, а скорость подачи проволоки можно отрегулировать, вращая курок 115, такой как ручка. Такие типы управляющих переключателей известны. Таким образом, пользователь может использовать только один палец для регулировки скорости и активации операции подачи проволоки.
[30] В еще одном варианте осуществления скорость подачи проволоки можно контролировать с помощью регулятора
типа «регулировочное колесо» (не показано), который расположен в подходящем месте, чтобы обеспечить возможность управления скоростью подачи проволоки с помощью пульта пользователя. большой палец во время работы. [31] Как видно из вышеизложенного, различные известные методологии могут быть использованы для увеличения преимуществ настоящего изобретения без отклонения от объема и сущности настоящего изобретения.
[32] В еще одном примерном варианте осуществления настоящего изобретения устройство 101 подачи проволоки содержит дополнительное устройство 129 пользовательского ввода.
который используется оператором для «установки» различных рабочих параметров, которые должны повторяться автоматически. Устройство 129 пользовательского ввода может состоять из любых известных или используемых устройств ввода и включать в себя ЖК-дисплей и т.п. для отображения различной системной/операционной информации. Использование устройства 129 ввода поясняется более подробно ниже. [33] Во время многих типов операций пайки может быть значительное количество повторений в процессе пайки. Например, очень часто идентичные соединения многократно пропаяны с использованием одного и того же количества проволоки для пайки за одно и то же время 9 .0053
и с той же скоростью подачи проволоки. Следовательно, для дальнейшего повышения эффективности и точности процесса пайки устройство ввода 129 позволяет пользователю вводить и сохранять (внутри контроллера 105 или аналогичного или дублирующего контроллера) различные рабочие параметры, которые необходимо повторить. Например, для завершения операции соединения может потребоваться длина 4-дюймовой проволоки для пайки.
Оператор может настроить контроллер 105 через вход 129 на подачу только 4 дюймов проволоки каждый раз, когда нажимается спусковой крючок 115. Следовательно, оператору нужно только один раз нажать на спусковой крючок 115, и контроллер 105 обеспечит подачу надлежащего количества проволоки 111 для припоя.
[34] Примерный вариант осуществления пользовательского ввода 129 показан на фиг. 3. Следует отметить, что это изображение предназначено только для примера и никоим образом не ограничивает объем или сущность настоящего изобретения.
[35] Как показано в этом варианте осуществления, пользовательский ввод 129 содержит панель
131 дисплея, которая может быть любого известного типа, например ЖК-дисплея. Панель 131 дисплея может использоваться для отображения любых рабочих данных, касающихся устройства 100, включая скорость подачи проволоки, диаметр проволоки, остаток проволоки на катушке 103 или любые другие требуемые параметры.
[36] Вход 129 дополнительно содержит элементы управления вводом 133, 135, 137 и 139, которые можно использовать для предварительного программирования или ввода скорости подачи проволоки, количества проволоки, времени подачи проволоки, времени паузы или любого другого требуемого рабочего параметра.
Используя эти элементы управления, пользователь может предварительно запрограммировать для операции пайки желаемую скорость подачи, количество проволоки (например, длину), время подачи и/или продолжительность паузы между различными операциями подачи. Когда эти данные вводятся, они могут отображаться на дисплее 131 для облегчения ввода данных. Таким образом, после того, как настройки запрограммированы, пользователю достаточно нажать триггер.0053
ger 115 один раз (или удерживайте ее — в зависимости от желаемого метода работы), чтобы начать запрограммированную операцию. В варианте осуществления, использующем настройку или продолжительность паузы, контроллер 105 будет ожидать желаемое или установить время паузы, а затем снова начнет запрограммированный процесс. Это выгодно в ситуации типа сборочной линии, где задержка между операциями пайки общеизвестна.
[37] В еще одном варианте осуществления блок 129 содержит кнопки 141 памяти. Кнопки 141 памяти позволяют пользователю предварительно запрограммировать параметры операции пайки, а затем «сохранить» запрограммированную информацию в заданном пространстве памяти.
(Отмечается, что данные, касающиеся предварительно запрограммированных и/или запрограммированных настроек, могут быть сохранены в контроллере 105 или аналогичном устройстве типа ЦП). Таким образом, каждая кнопка 141 памяти связана с набором рабочих параметров, и оператору нужно только нажать кнопку 141, чтобы выбрать конкретный набор параметров. В варианте осуществления все или некоторые параметры, связанные с выбранной предварительно запрограммированной информацией, отображаются на дисплее 131, чтобы пользователь мог подтвердить, что это правильная информация. Кроме того, в варианте осуществления блок 129оснащен средствами, позволяющими оператору «называть» каждую из сохраненных настроек, чтобы оператор мог легко понять, что он выбрал правильный выбор.
[38] Реализация различных вариантов осуществления блока 129, его устройств ввода и отображения, а также его управления/работы находится в пределах возможностей специалистов в данной области техники.
[39] В еще одном примерном варианте пистолет 113 содержит, по крайней мере, некоторые или все элементы управления, рассмотренные выше на блоке 129.
. Это позволяет оператору управлять или устанавливать различные параметры из пистолета 113 вместо того, чтобы возвращаться к устройству
101. Как показано на фиг. 2, например, пистолет 113 содержит переключатель 127 памяти, который позволяет оператору «сохранять» различные параметры операции пайки.
[40] Например, перед выполнением операции пайки оператор нажимает кнопку 127. Это сигнализирует контроллеру 105 (например) о готовности записать соответствующие параметры следующей операции пайки, такие как подача скорость, количество проволоки и/или продолжительность подачи проволоки. Затем оператор выполняет операцию пайки по желанию, и после завершения операции оператор снова нажимает кнопку 127. Это «устанавливает» записанные данные таким образом, что когда оператор нажимает спусковой крючок 113, сохраненная операция повторяется.
[41] В другом альтернативном варианте кнопка 127 может использоваться для сохранения нескольких предварительно запрограммированных операций.
Например, кнопку можно нажать два раза подряд, чтобы создать вторую предварительно запрограммированную операцию, которая отличается от первой сохраненной операции.
[42] В еще одном варианте осуществления кнопка 127 может также иметь поворотную операцию, которая позволяет пользователю установить кнопку в первое положение для записи параметров для первой области памяти и во второе положение для записи параметров для второй операции. иметь хотя бы один другой параметр. Таким образом, оператор может установить различные предварительно запрограммированные операции пистолета 113. Конечно, настоящее изобретение не ограничено двумя настройками пистолета 113, но может быть реализовано любое количество настроек. [43] Кроме того, настоящее изобретение не ограничивается использованием одной кнопки 9.0053
127 для операций предварительного программирования, так как любая конфигурация может быть использована для включения этой функции настоящего изобретения.
[44] Как видно, общая универсальность и эффективность пайки значительно повышаются за счет особенностей и вариантов осуществления настоящего изобретения.
[45] Различные варианты осуществления, рассмотренные выше, позволяют оператору впервые выполнять полуавтоматическую пайку. Как обсуждалось ранее, ручная пайка связана с использованием прутков для пайки, которые неудобны и неэффективны. Кроме того, их использование привело к значительным потерям. Настоящее изобретение решило все эти проблемы, связанные с известными способами ручной пайки, позволив оператору иметь средства для полуавтоматической пайки. Настоящее изобретение значительно повышает эффективность, снижает стоимость и уменьшает количество отходов по сравнению с известными ручными методами. Кроме того, варианты осуществления настоящего изобретения позволяют оператору легко выполнять пайку в труднодоступных местах, тогда как предыдущая ручная пайка в таких местах была неэффективной и сложной. [46] Хотя изобретение было конкретно показано и описано со ссылкой на его примерные варианты осуществления, изобретение не ограничивается этими вариантами осуществления. Специалистам в данной области техники будет понятно, что в них могут быть внесены различные изменения в форме и деталях, не отступая от сущности и объема изобретения, как определено следующей формулой изобретения.
Справочные номера:
100 Brausing Appartus 135 Управление вводом
101 Питательный аппарат 137 Управление вводом 103 Источник ввода проводной проволоки 139 Контроль входного контроллера 141 Кнопка памяти
107 Механизм подачи проводов
109 Устройство ввода
1102 107.
111 проволока для пайки 119 шт.0002 121 соединительная часть
123 гибкая часть
125 регулятор скорости проволоки
129 устройство ввода
131 панель дисплея
133 управление вводом
Полуавтоматические механизмы подачи проволоки | Полуавтоматические механизмы подачи проволоки Energia
| ЭнергияМеханизмы подачи проволоки LN7, LN7 GMA
Основные характеристики
- Полуавтоматические механизмы подачи проволоки с постоянной скоростью
- Положительная подача и быстрая перезагрузка
- Цифровой счетчик
- Процессы: MIG (GMAW), дуга под флюсом (SAW), механизмы подачи проволоки, порошковая проволока (FCAW)
LN7 и LN7 GMA — это полуавтоматические механизмы подачи проволоки с постоянной скоростью, которые можно использовать с различными двигателями Lincoln, источниками питания постоянного или переменного тока в цеху или в полевых условиях.
Механизмы подачи проволоки LN9, LN9 GMA
Основные характеристики
- Полуавтоматические механизмы подачи проволоки с постоянной скоростью
- Запираемая крышка панели управления
- Цифровой счетчик
- Процессы: MIG (GMAW), дуга под флюсом (SAW), механизмы подачи проволоки, порошковая проволока (FCAW)
LN9 предназначен для сварки порошковой проволокой без газа (Innershield®) и сварки под флюсом, а LN-9 GMA предназначен для MIG и порошковой проволоки с газом (Outershield®).
Механизм подачи проволоки LN15
Основные характеристики
- Портативный полуавтоматический механизм подачи проволоки
- Легкие шпули диаметром 8 дюймов (203 мм)
- Компактный и простой
- Прочный алюминиевый каркас безопасности
- Процессы: MIG (GMAW), импульсный MIG, механизмы подачи проволоки, порошковая проволока (FCAW), перенос поверхностного натяжения
Механизм подачи проволоки LN15 — один из самых компактных и маневренных механизмов подачи проволоки для строительства, судостроения и трубопроводной промышленности.
Он использует высокотемпературный, устойчивый к истиранию пластиковый корпус, каркас безопасности из алюминиевого сплава и полностью герметизированные печатные платы.
Портативный механизм подачи проволоки LN25
Основные характеристики
- Кабель управления не требуется
- Работает при напряжении сварочной дуги
- Максимальная универсальность и портативность
- Использование с источниками питания постоянного тока CV и CC
Переносной механизм подачи проволоки LN25 работает при отсутствии напряжения дуги с помощью цепи управления, чувствительной к напряжению, поэтому кабель управления не требуется. Для работы просто подключите сварочный кабель к источнику питания, прикрепите рабочий зажим, и все готово к сварке.
Устройство подачи проволоки LN25 ProExtreme
Основные характеристики
- Портативное промышленное устройство подачи
- Цифровые счетчики
- Включает газовый соленоид, расходомеры
- Экстремальные характеристики
- Процессы: MIG (GMAW), импульсный MIG, устройства подачи проволоки, порошковая проволока (FCAW)
Основанный на традициях и успехе LN25, новый LN25 ProExtreme отличается простотой, надежностью и удобством обслуживания.
LN25 ProExtreme идеально подходит для полевого строительства и производства, верфей и компаний по аренде.
Механизм подачи проволоки LN25X с CrossLinc
Основные характеристики
- Технология CrossLinc — дистанционное управление предустановленным напряжением без кабеля управления
- Система подачи проволоки Maxtrac для надежной подачи и легкой замены
- Триггерный блокировочный выключатель для комфортного выполнения длинных сварных швов
- Процессы: MIG (GMAW), порошковая проволока (FCAW)
Устройство подачи проволоки LN25X отличается простотой, надежностью и долговечностью. Технология CrossLinc отправляет информацию о напряжении на сотни футов с помощью стандартного сварочного кабеля, обеспечивая полный контроль над вашей системой без использования кабелей управления.
Чемодан X-treme 12VS
Основные характеристики
- Напряжение от сварочных аппаратов CV или CC
- Защита от тепловой перегрузки
- Газовый клапан с двойной фильтрацией
- Полипропиленовый кейс
Чемодан X-treme 12VS обеспечивает точную и постоянную скорость подачи проволоки от начала до конца и от одного сварного шва к другому.
Лучшая недорогая дуга CC в отрасли.
Механизм подачи проволоки 12VS для тяжелых условий эксплуатации
Дополнительные функции
- Кабель управления не требуется
- Работает при дуговом напряжении и разомкнутой цепи
- Напряжение от сварочных аппаратов CV или CC
- Цепь управления, чувствительная к напряжению, с переключателем CC/CV
- Процессы: MIG (GMAW), механизмы подачи проволоки, порошковая проволока (FCAW)
Новый полипропиленовый кейс со встроенными боковыми направляющими и возможностью открывания дверцы для смены проволоки с механизмом подачи в вертикальном положении. Цифровые счетчики с технологией SunVision являются стандартными для измерения напряжения и скорости провода, а также при желании могут отображать силу тока.
Промышленные механизмы подачи проволоки LF72, LF74
Основные характеристики
- Доступны модели LF72 с 2 роликами и LF74 с 4 роликами
- Диапазон диаметров проволоки – сплошная проволока 0,023 – 1/16″, порошковая проволока 0,030 – 5/64″
- Система тросового привода MAXTRAC из литого алюминия для тяжелых условий эксплуатации
- Процессы: MIG (GMAW), импульсный MIG, устройства подачи проволоки, порошковая проволока (FCAW)
Прочные механизмы подачи проволоки LF-72 и LF-74, предназначенные для сварки MIG и сварки порошковой проволокой в мастерских и на производстве, обеспечивают надежную работу изо дня в день.
Механизмы подачи проволоки Miller 74S, 74D
Основные характеристики
- Применение в тяжелой промышленности
- Скорость проволоки: 50–780 изобр./мин.
- Удержание курка, автоматическая приработка и вращающийся привод без инструментов
- Доступны версии с одним и двумя проводами
- Процессы: MIG (GMAW), механизмы подачи проволоки, порошковая проволока (FCAW)
Подходит для применения в тяжелой промышленности, включая тяжелое производство, производство металлов, строительство и легкое производство. Доступны одно- и двухпроводные версии 74S (стандартная базовая конструкция) и 74D (цифровые счетчики).
Механизм подачи проволоки Miller 74 МПа Plus
Основные характеристики
- Применение в тяжелой промышленности
- Скорость проволоки: 50–780 изобр./мин.
- Удержание курка, автоматическая приработка и вращающийся привод без инструментов
- Доступны версии с одним и двумя проводами
- Процессы: MIG (GMAW), импульсная MIG, порошковая проволока (FCAW)
Подходит для применения в тяжелой промышленности, включая тяжелое производство, производство металлов, строительство и легкое производство.
